Partie II – Chargement des données et fichiers maîtres de totalisation
Introduction
0.1 Aperçu du Registre canadien du cancer (RCC)
0.2 Organisation du document
0.3 Organisation de la partie II du document – Chargement des données et FMT
0.4 Changements apportés aux données et aux FMT du RCC pour l'années de référence 2007 et 2008
0.5 Personnes–ressources à Statistique Canada
Chapitre 3 – Chargement des données
3.1 Introduction
3.2 Importation des données
3.3 Conditionnement des données
3.4 Contrôles de validation
3.5 Contrôles de cohérence
3.6 Contrôles de jumelage
3.7 Transfert de données
Chapitre 4 – Fichiers des maîtres de totalisation
4.1 Description
4.2 Portée
4.3 Contenu et structure
4.4 Calcul des variables dérivées
4.5 Confidentialité
Annexes
Annexe C – Tableau de référence TNM de l'AJCC
Annexe D – Règles relatives aux tumeurs primaires multiples pour le RCC
Annexe E – Intervalle et durée moyenne entre les dates
Annexe F – Tableaux auxiliaires
Annexe G – Lignes directrices pour la déclaration du grade, du degré de différenciation ou de l'indicateur de type de cellule (pour T23)
Annexe H – Termes ambigus du RCC (pour T12 et T53)
Annexe I – Lignes directrices pour l'analyse et la détermintion des cas d'après le certificat de décès seulement (CDS) à l'intention des registres provinciaux et territoriaux de cancer (RPTC) au Canada (pour T12 et P18)
Annexe J – Intervale entre deux dates (complet ou partiel
Annexe T – Lignes directrices pour la résidence au Canada
Annexe X – Routine du chiffre de contrôle du numéro d'identification du RCC
Annexe Z – Bibliographie
Notes de bas pages
Introduction
- Aperçu du Registre canadien du cancer (RCC)
- Organisation du document
- Organisation de la partie II du document – Chargement des données et FMT
- Changements apportés aux données et aux FMT du RCC pour les années de référence 2007 et 2008
- Personnes–ressources à Statistique Canada
0.1 Aperçu du Registre canadien du cancer (RCC)
Le Registre canadien du cancer (RCC), qui est axé sur la personne, est le fruit de l'évolution du Système national de déclaration des cas de cancer (SNDCC), qui était axé sur les événements. Débutant avec des cas diagnostiqués en 1992, les données sur l'incidence amassées par les registres provinciaux et territoriaux du cancer (RPTC) sont transmises au RCC, qui est maintenu par Statistique Canada. Instauré en tant que base de données axée sur les patients, le RCC comprend des mécanismes permettant de mettre à jour et de confirmer les enregistrements de décès. Il est également couplé aux bases de données provinciales et territoriales, afin d'aider à repérer les patients à travers le Canada chez qui l'on a diagnostiqué des tumeurs.
0.2 Organisation du document
Le Guide du système du RCC a été séparé en trois parties pour améliorer l'accès et la navigation. Même si les trois parties sont distinctes, les trois documents doivent être consultés parallèlement. Les différentes sections des trois parties du Guide du système du RCC renvoient souvent les unes aux autres. Le Guide du système du RCC se compose maintenant de trois parties :
Partie I : Dictionnaire des données du RCC. Cette partie fournit des explications portant sur la déclaration des données, y compris la portée ainsi que des renseignements détaillés sur les variables en entrée et les variables dérivées.
Partie II : Chargement des données du RCC et fichiers maîtres de totalisation. Cette partie fournit des renseignements sur le processus de chargement des données, y compris des descriptions détaillées des divers contrôles des données effectués. La partie II fournit également des renseignements sur les fichiers maîtres de totalisation, y compris leur portée, leur contenu et leur structure. La partie II est suivie de plusieurs annexes qui contiennent des données d'appui, comme des tableaux d'ensembles de codes explicites, des lignes directrices pour aider les codeurs et d'autres renseignements à l'appui.
Partie III : Tableaux de référence de base du RCC. Cette partie fournit des renseignements détaillés sur les tableaux de référence de base du RCC, comme des descriptions des tableaux, leur utilisation et toutes révisions apportées. La partie III est un document d'accompagnement des Tableaux de référence de base, version 7, mis à jour en 2009 <<CCR Reference Tables 2009.xls>>.
0.3 Organisation de la partie II du document – Chargement de données et FMT
Chapitre 3 – Chargement des données. Ce chapitre décrit de façon très détaillée l'ensemble de la vérification effectuée à l'égard des données déclarées, avant leur chargement dans le système du RCC. Les règles opérationnelles connexes, la logique de contrôle et les messages de rapport de rétroaction sont décrits pour tous les contrôles. Le chapitre comprend en outre une description du conditionnement des donnés et de l'étape du transfert.
Chapitre 4 – Fichiers maîtres de totalisation. Ce chapitre décrit le principal produit du système.
Les annexes comprennent des données d'appui, comme des tableaux d'ensembles de codes explicites, des lignes directrices pour aider les codeurs, des listes des changements par rapport aux versions précédentes du système, etc.
0.4 Changements apportés aux données et aux FMT du RCC pour l'années de référence 2007 et 2008
Veuillez vous reporter à la section pertinente du Guide du système – Dictionnaire des données, pour plus de détails concernant ces modifications.
| Section | Élément(s) | Description du chargement | Entrée en vigueur (année de référence) |
|---|---|---|---|
| 3.1.5 | Étape 2 : Validation des éléments de données de base | Nouveaux contrôle de validation ajoutés, TVAL53-57 | 2008 |
| 3.1.5 | Étape 7 : Validation des éléments de données de la SC | Nouveau contrôle de validation TVAL52 ajouté à l'étape | 2007 |
| 3.1.7 | Erreur fatale de base de la SC | Élément de donnée T52 de la SC ajouté | 2007 |
| 3.1.7 | Erreur de la SC | Élément de donnée T52 de la SC ajouté | 2007 |
| 3.3.1 | Formatage des données – Tableau 22 Répercussions de l'étape de formatage des donnée sur les éléments de données tumeur | Nouvelles variables ajoutées – T53, T54, T55, T56, T57 | 2008 |
| Nouvelle variable ajoutée – T52 | 2007 | ||
| 3.4 | Contrôles de validation – PVAL6 PVAL7 PVAL8 PVAL9 PVAL13 |
Règles opérationnelles modifiées – spécification des caractères accentués acceptables | 2007 |
| 3.4.2 | Contrôle de validation tumeur – Tableau 25 | Nouveau contrôle de validation tumeur – TVAL53, TVAL54, TVAL55, TVAL56, TVAL57 | 2008 |
| Nouveau contrôle de validation tumeur –TVAL52 | 2007 | ||
| 3.4.2 | Contrôles de validation tumeur TVAL6 |
Règles opérationnelles modifiées – spécification des caractères accentués et des caractères spéciaux acceptables Logique de contrôle – Nouvelle logique de contrôle ajoutée Messages de rapport de rétroaction – Nouveaux messages ajoutés |
2007 |
| 3.4.2 | Contrôles de validation tumeur TVAL8 |
Règles opérationnelles, logique de contrôle et messages de rapport de rétroaction ajoutés – CGT de 2006 | 2006 |
| 3.4.2 | Contrôles de validation tumeur TVAL9 |
Règles opérationnelles, logique de contrôle et messages de rapport de rétroaction ajoutés – tranche de dates d'entrée en vigueur des secteurs de recensement ayant pris fin en 2005. Pour 2006 et par la suite, T9 doit être en blanc. | 2006 |
| 3.4.2 | Contrôles de validation tumeur TVAL27 TVAL28 TVAL29 TVAL30 TVAL31 TVAL32 TVAL33 TVAL34 TVAL35 TVAL36 TVAL37 TVAL38 TVAL39 TVAL40 TVAL41 |
Zones désignées, règles opérationnelles, logique de contrôle et messages de rapport de rétroaction mis à jour : utilisation de la version recommandée de l'algorithme de SC de l'AJCC | 2007 |
| 3.4.2 | Contrôles de validation tumeur TVAL52 |
Nouveaux contrôles de validation ajoutés | 2007 |
| 3.4.2 | Contrôles de validation tumeur TVAL53 TVAL54 TVAL55 TVAL56 TVAL57 |
Nouveaux contrôles de validation ajoutés | 2008 |
| 3.5.2 | Contrôles de cohérence tumeur – Tableau 27 | Nouveaux contrôles de cohérence – TCOR26, TCOR27 | 2008 |
| 3.5.2 | Contrôles de cohérence tumeur – Tableau 27 | Nouveau contrôle de corrélation – TCOR13 | 2007 |
| 3.5.2 | Contrôles de cohérence tumeur – TCOR1 | Zones désignées, règles opérationnelles et logique de contrôle modifiées – nouveaux éléments de données ajoutés T53, T54, T55, T56, T57 | 2008 |
| Zones désignées, règles opérationnelles et logique de contrôle modifiées – nouveaux éléments de données ajoutés T52 | 2007 | ||
| 3.5.2 | Contrôles de cohérence tumeur – TCOR3 | Règles opérationnelles et logique de contrôle modifiées : comprend les combinaisons dans lesquelles le secteur de recensement correspond à une zone à l'extérieur d'une RMR | 2006 |
| 3.5.2 | Contrôles de cohérence tumeur – TCOR10 – TCOR11 |
Zones désignées, règles opérationnelles, logique de contrôle et messages de rapport de rétroaction modifiés : vérification incluant maintenant la date de diagnostic. | 2007 |
| 3.5.2 | Contrôles de cohérence tumeur – TCOR13 | Nouveau contrôle de corrélation ajouté | 2007 |
| 3.5.2 | Contrôles de cohérence tumeur – TCOR18 | Zones désignées et logique de contrôle mises à jour : T52 ajouté comme une nouvelle variable SC. | 2007 |
| 3.5.2 | Contrôles de cohérence tumeur – TCOR26, TCOR27, TCOR29 à TCOR35 | Nouveau contrôle de corrélation | 2008 |
| 3.6.3 | Contrôles de jumelage à l'entrée – Clés éléments de données – DIM6 | Révision – Contrôle non utilisé après 2006 | 2006 |
| 3.7.2 | Traitement d'enregistrement tumeur d'ajout – Éléments de données de la SC | Nouvel élément de données T52 ajouté | 2007 |
| 3.7.7 | Calcul des variables patient |
PD7 – Nom de la variable modifiée | 2007 |
| 4.2 | Énoncé de la portée – Une mise à jour est-elle nécessaire? | ||
| 4.2 | Tableau 24 – Portée – Codes topographiques de la CIM–O–2 et de la CIM–O–3 considérés comme un siège unique dans la définition des tumeurs primaires multiples | Groupe topographique ajouté : C38.4 | 2007 |
| 4.3 | Tableau 36 : Cliché d'enregistrement du FMT | Ajout/suppression de variable – Ajout de T52 dans la SC première version et suppression de TD20 | 2007 |
| PD7 – Acronyme de la variable modifiée Nouvelles variables ajoutées – T53 à T57 |
2008 | ||
| 4.3 | Tableau 37 : Calcul des variables dérivées au moment de la création du FMT | PD2 – Statut vital maintenant calculé au moment de la création du FMT | 2007 |
| Annexes | Annexes – Annexe A transférée à la Partie III du Guide du système | L'annexe A fait maintenant partie de la Partie III du Guide du système | 2008 |
| Ajouts aux annexes | L'annexe H comprend maintenant T53 L'annexe I comprend maintenant P18 | 2008 | |
| Tableau 50 – Tableau mis à jour | Groupement par stades II mis à jour au moyen de T1a, T1b et T1c | 2008 | |
| Nouvelles annexes ajoutées au Guide du système | Nouvelles annexes | 2007 | |
| Annexe G – Grade, degré de différenciation ou indicateur de type cellule | |||
| Annexe H – Termes ambigus du RCC | |||
| Annexe I – Lignes directrices pour l'analyse et la détermination des cas d'après le certificat de décès seulement (CDS) à l'intention des RPTC au Canada | |||
| Annexe J – Intervale entre deux dates (complet or partiel) | 2008 | ||
| Annexe supprimées du Guide du système | Annexe Y – Supprimée et remplacée avec section 0.4 Changements apportés aux données et aux FMT du RCC pour l'années de référence 2007 et 2008 | 2008 | |
| Annexe Z – Bibliographie | Mise à jour de plusieurs références | 2007 | |
- Des mises à jour additionnelles ont été effectuées; toutefois, seuls les changements qui nécessitent un suivi de la part des RPTC ont été inclus dans ce tableau.
- Veuillez noter que les changements en vigueur pour l'année de référence 2006 ont aussi été inclus ici.
0.5 Personnes–ressources à Statistique Canada
Les employés des RPTC sont invités à éclaircir toute question en communiquant avec une des personnes suivantes
Pour obtenir plus de renseignements sur le traitement des données du RCC, veuillez communiquer avec :
Colette Brassard
Chef de section
Division des opérations et de l'intégration
Statistique Canada
Tél. : 613–951–7282
Téléc. : 613–951–0709
Kim Boyuk
Chef, Statistique du cancer
Division de la statistique de la santé
Statistique Canada
Tél. : 613–951–2510
Téléc. : 613–951–0792
Hollie Anderson
Gestionnaire, Registre canadien du cancer
Division de la statistique de la santé
Statistique Canada
Tél: (613) 951-0757
Téléc: (613) 951-0792
Chapitre 3 - Chargement des données
- Introduction
- Importation des données
- Conditionnement des données
- Contrôle des données
- Transfert des données
3.1 Introduction
Le processus de chargement des données se déroule en quatre étapes distinctes.
1. Importation des données : Lecture des fichiers d'enregistrements patient et tumeur en entrée et répartition entre des éléments de données distincts au moyen du cliché d'enregistrement approprié.
2. Conditionnement des données : Formatage des données, filtrage des anciennes données de classification, calcul de certaines variables d'entrée manquantes et rajustement du code de latéralité. Cette étape modifie les données déclarées.
3. Contrôle des données : Identification des erreurs dans les enregistrement en entrée et rétroaction suffisante pour les corriger. Cette étape ne modifie pas les données. La documentation relative à cette étape se répartit en trois sections :
- Contrôles de validation,
- Contrôles de cohérence,
- Contrôles de jumelage.
4. Transfert des données : Calcul de certaines variables dérivées, transfert des données valides dans la base de données du RCC et production de rapports additionnels.
Du fait que le contrôle des données est l'étape la plus complexe de l'ensemble du processus, les pages suivantes de l'introduction portent sur ses composantes clés. Un aperçu du processus global de chargement des données figure aussi à la fin de l'introduction.
3.1.1 Règles opérationnelles
L'objectif premier du processus de contrôle est d'appliquer un nombre donné de règles aux éléments de données du RCC. Certaines règles sont liées au sujet spécialisé (règles spécialisées), tandis que d'autres sont liées à la transmission des données entre les RPTC et Statistique Canada (règles sur les transactions). L'expression « règles opérationnelles » a été retenue à la fois pour désigner les règles spécialisées et les règles sur les transactions utilisées dans le système du RCC.
3.1.2 Contrôles et sous–contrôles
Chaque contrôle particulier du système du RCC sert à appliquer un ensemble de règles opérationnelles connexes. Aux fins de la déclaration, un contrôle peut être divisé en sous–contrôles, afin de fournir une rétroaction plus détaillée. Ainsi, chaque sous–contrôle comporte ses propres logiques et messages.
3.1.3 Logique de contrôle
La logique d'un contrôle correspond à des expressions logiques qui peuvent être évaluées comme vraies ou fausses. Elles sont établies à partir des noms des éléments de données, des opérateurs et des fonctions. Les principaux éléments de langage sont décrits dans les tableaux suivants.
| Opérateur | Syntaxe et signification |
|---|---|
| AND | expr1 AND expr2 L'expression est vraie si et seulement si expr1 et expr2 sont vrais, autrement l'expression est fausse. |
| OR | expr1 OR expr2 L'expression est vraie chaque fois que expr1 ou expr2 est vrai, autrement, l'expression est fausse. |
| NOT | NOT expr1 L'expression est vraie seulement si expr1 est faux, autrement l'expression est fausse. |
| Opérateur | Syntaxe et signification |
|---|---|
| <> | Expr1 <> expr2 Permet de déterminer si expr1 diffère de expr2. |
| = | Expr1 = expr2 Permet de déterminer si expr1 est égale à expr2. |
| > | Expr1 > expr2 Permet de déterminer si expr1 est supérieure à expr2. |
| >= | Expr1 >= expr2 Permet de déterminer si expr1 est supérieure ou égale à expr2. |
| < | Expr1 < expr2 Permet de déterminer si expr1 est inférieure à expr2. |
| <= | Expr1 <= expr2 Permet de déterminer si expr1 est inférieure ou égale à expr2. |
| BETWEEN | Expr1 BETWEEN (expr2, expr3) Permet de déterminer si expr1 est supérieure ou égale à expr2 et inférieure ou égale à expr3. |
| LIKE | Expr1 LIKE expr2 Permet de déterminer si expr1 est conforme au modèle de expr2. Expr2 peut comprendre des caractères de soulignement (_) et de pourcentage (%) qui représentent respectivement un caractère particulier et un nombre donné de caractères (y compris 0). Par exemple : ‘951–5555' LIKE ‘951–_ _ _ _' est vraie. Par exemple : ‘951–5555' LIKE ‘653–_ _ _ _' est fausse. |
| Fonction | Syntaxe et signification |
|---|---|
| AVERAGE | AVERAGE (X1, X2, ..., Xn) Produit la moyenne arithmétique de X : X1+X2+...+Xn/n. Cette fonction laisse de côté les valeurs NULLES. |
| BLANK | BLANK(x1) Produit x1 caractère(s) en blanc. |
| CALCULATE_CCR_CHECK_DIGIT | CALCULATE_CCR_CHECK_DIGIT (str1) Produit un chiffre de contrôle CCR_ID fondé sur str1. |
| CONTAINS_WORD | CONTAINS_WORD (str1, str2, x1) Permet de déterminer si str1 comprend un mot d'au moins x1 caractère(s) de str2. |
| IS_COMPOSED_OF | IS_COMPOSED_OF (str1, str2) Permet de déterminer si str1 est seulement constituée de caractères de str2. |
| IS_VALID_DATE | IS_VALID_DATE (str1) Permet de déterminer si str1 est une date civile. |
| LENGTH | LENGTH (str1) Produit la longueur de str1, y compris les blancs de queue. |
| UPPER | UPPER (str1) Produit str1 où les lettres et les caractères accentués sont convertis en leur équivalent en majuscules. Les caractères et les chiffres spéciaux demeurent les mêmes. |
| Opérateur | Syntaxe et signification |
|---|---|
| || | str1 || str2 Produit une chaîne unique comprenant str1 et str2 concaténées (juxtaposées). |
| Opérateur | Syntaxe et signification |
|---|---|
| [] | [Expr1,...] [A - Z] [A] Correspond à une liste explicite de valeurs, une tranche de valeur ou un ensemble de valeurs désigné comme l'ensemble A. |
| IN |
expr1 IN [A] |
3.1.4 Familles et groupes de contrôle
Afin de faciliter l'utilisation, les contrôles ont été regroupés en familles et en groupes selon la portée des règles opérationnelles appliquées. Il existe trois familles :
- Contrôles de validation : Application des règles opérationnelles à chaque zone individuelle.
- Contrôles de cohérence : Application des règles opérationnelles entre les zones valides du même enregistrement en entrée.
- Contrôles de jumelage : Application des règles opérationnelles entre les zones valides de différents enregistrements.
Le tableau qui suit décrit la portée de chaque groupe de contrôle
| Famille | Groupe | Portée |
|---|---|---|
| Validation | Validation patient (PVAL) | Application des règles opérationnelles aux zones patient. |
| Validation tumeur (TVAL) | Application des règles opérationnelles aux zones tumeur. | |
| Cohérence | Cohérence patient (PCOR) | Application des règles opérationnelles entre les zones patient valides. |
| Cohérence tumeur (TCOR) | Application des règles opérationnelles entre les zones tumeur valides. | |
| Jumelage | Jumelage à l'entrée – Clés en entrée (KIM) | S'assurer que les enregistrements patient et tumeur en entrée respectent les règles de présentation en ce qui a trait aux clés de jumelage. |
| Jumelage à l'entrée – Clés Base de données (KBM) | S'assurer que les enregistrements patient et tumeur en entrée respectent l'état actuel du RCC du point de vue des clés de jumelage. | |
| Jumelage à l'entrée – Clés Éléments de données (DIM) | Application des règles opérationnelles entre les éléments de données (autres que les clés) figurant dans les différents enregistrements. | |
| Jumelage avant transfert (PPM) | Détermination des enregistrements en entrée sans erreur4 qui ne peuvent être transférés au RCC parce que d'autres enregistrements en entrée connexes sont manquants ou erronés. |
3.1.5 Ordre d'exécution des contrôles et vérification des contrôles
En raison des interdépendances entre les contrôles, le traitement des contrôles doit respecter un ordre donné d'exécution. Du fait que les contrôles des éléments de données TNM de la SC et de l'AJCC dépendent des éléments de données de base, les contrôles s'appliquant à ces derniers doivent être exécutés en premier. Pour chacune des étapes suivantes, le nombre d'enregistrements en entrée admissibles dépendra du résultat des étapes précédentes.
Étape 1 : Évaluation des exigences minimales pour les éléments de données de base
Les exigences minimales des éléments de données de base sont un enregistrement en entrée comportant un type d'enregistrement et une date de transmission valides et aucun élément de données de base manquant (P1–P19 ou T1–T26). Les contrôles suivants doivent être réussis afin de respecter les exigences minimales :
- Enregistrements patient : PCOR1, PVAL4 et PVAL19.
- Enregistrements tumeur : TCOR1, TVAL5 et TVAL26.
Étape 2 : Validation des éléments de données de base
Les contrôles de validation des éléments de données de base qui restent (PVAL1–19 et TVAL1–26 et TVAL53-57) peuvent être exécutés à l'égard des enregistrements en entrée qui respectent les exigences minimales s'appliquant aux éléments de données de base. L'ordre suivant doit être respecté :
- PVAL11 avant PVAL12 ;
- PVAL14 avant PVAL15 et PVAL17 ;
- TVAL12 avant TVAL8 et TVAL9 ;
Étape 3 : Corrélation des éléments de données de base, contrôles de jumelage à l'entrée – Clés en entrée et de jumelage à l'entrée – Clés Base de données
Ces contrôles sont exécutés en fonction des résultats des contrôles de validation des éléments de données de base. C'est donc dire que pour un contrôle donné, seul les enregistrements en entrée dont toutes les zones désignées ont été validés sont admissibles. (Cela signifie que les enregistrements en entrée qui ne respectent pas les exigences minimales ou qui échouent à un contrôle de validation de zone requis ne sont pas admissibles.) Ces contrôles peuvent être exécutés dans n'importe quel ordre.
Étape 4 : Contrôles de jumelage des éléments de données de base
Ces contrôles peuvent être exécutés uniquement à l'égard des enregistrements en entrée dont les éléments de données de base ne comportent pas d'erreurs. Un ordre de traitement spécial doit être respecté. Voir la section 3.6.3 Contrôle de jumelage à l'entrée pour plus de détails.
Étape 5 : Contrôles de jumelage des éléments de données de base avant transfert
Ces contrôles peuvent être exécutés uniquement à l'égard des enregistrements en entrée dont les éléments de données de base ne comportent pas d'erreurs. Ces contrôles peuvent être exécutés dans n'importe quel ordre.
Étape 6 : Évaluation des exigences minimales relatives aux éléments de données de la SC
Les exigences minimales des éléments de données de la SC sont un enregistrement tumeur en entrée comportant une date de diagnostic valide et aucun élément de données de la SC manquant. Le contrôle suivant doit être réussi afin de respecter les exigences minimales :
Enregistrements tumeur : TCOR18.
Étape 7 : Validation des éléments de données de la SC
Les contrôles de validation de la SC (TVAL27 à 41 et TVAL52) peuvent être exécutés à l'égard des enregistrements tumeur en entrée qui respectent les exigences minimales de la SC et lorsque toutes les zones désignées de base son valides. Ces contrôles peuvent être exécutés dans n'importe quel ordre.
Étape 8 : Évaluation des exigences minimales des éléments de données TNM de l'AJCC
Les exigences minimales des éléments de données TNM de l'AJCC sont un enregistrement tumeur en entrée comportant une date de diagnostic valide, un code de topographie de la CIM–O–2/3, un code d'histologie de la CIM–O–3 et un code de comportement de la CIM–O–3 et aucun élément de données TNM de l'AJCC manquant. Le contrôle suivant doit être réussi afin de respecter les exigences minimales :
Enregistrements tumeur : TCOR19.
Étape 9 : Validation des éléments de données TNM de l'AJCC
Les contrôles de validation des éléments TNM de l'AJCC (TVAL42 à 51) peuvent être exécutés à l'égard des enregistrements tumeur en entrée qui respectent les exigences minimales TNM de l'AJCC et lorsque toutes les zones désignées de base sont valides. Ces contrôles peuvent être exécutés dans n'importe quel ordre.
Étape 10 : Cohérence des éléments de données TNM de l'AJCC
Ces contrôles sont exécutés sur la base des résultats des contrôles de validation précédents. C'est donc dire que, pour un contrôle donné, seuls les enregistrements en entrée dont toutes les zones désignées (de base et TNM de l'AJCC) ont été validés sont admissibles. Ces contrôles peuvent être exécutés dans n'importe quel ordre.
Voir la section 3.1.9 diagramme du processus de chargement des données pour une explication des interdépendances entre les contrôles.
3.1.6 Ordre d'exécution des sous–contrôles
Sauf pour les sous–contrôles de jumelage des éléments de données, tous les sous–contrôles découlant d'un contrôle donné peuvent être exécutés dans n'importe quel ordre. Voir la section 3.6.3.1 Ordre spécial d'exécution pour plus de détails concernant l'ordre spécial d'exécution des sous–contrôles de jumelage des éléments de données.
3.1.7 Types de message
La gravité d'une erreur peut être déterminée à partir du type de message fourni. La liste suivante décrit chaque type de message possible et fournit une indication du moment où il s'affiche et de la façon dont il modifie le déroulement du processus de contrôle.
Erreur fatale : Groupe d'éléments de données qui ne respecte par les exigences minimales. Le contrôle connexe est interrompu.
Erreur fatale de base : Éléments de données de base (P1 à P19 et T1 à T26) qui ne respectent pas les exigences minimales. L'enregistrement en entrée ne sera pas soumis à d'autres contrôles et sera rejeté.
Erreur fatale de la SC : Éléments de données de la SC (T27 à T41 et T52) qui ne respectent pas les exigences minimales. Les éléments de données ne seront pas soumis à d'autres contrôles connexes et ne seront pas chargés dans la base de données du RCC. Une erreur fatale de la SC n'empêche pas le chargement des éléments de données de base valides et des éléments de données TNM de l'AJCC dans la base de données du RCC.
Erreur fatale TNM de l'AJCC : Éléments de données TNM de l'AJCC (T42 à T51) qui ne respectent pas les exigences minimales. Les éléments de données TNM de l'AJCC ne seront pas soumis à d'autres contrôles connexes et ne seront pas chargés dans la base de données du RCC. Une erreur fatale TNM de l'AJCC n'empêche pas le chargement des éléments de données de base valides et des éléments de données de la SC dans la base de données du RCC5.
Erreur : Rejet normal au contrôle. Le contrôle n'est pas interrompu. À moins d'indications contraires, l'enregistrement en entrée peut être vérifié au moyen d'autres contrôles selon la validité des zones désignées correspondantes.
Erreur de code : Erreur décelée dans les éléments de données patient (P1 à P19) ou tumeur (T1 à T26) de base. Les erreurs de base entraînent le rejet de l'enregistrement en entrée.
Erreur de la SC : Erreur décelée dans les éléments de données de la SC (T27 à T41 et T52). Les éléments de données de la SC ne seront pas chargés dans la base de données du RCC. Une erreur de la SC n'empêche pas le chargement d'éléments de données de base valides et d'éléments de données TNM de l'AJCC dans la base de données du RCC5.
Erreur TNM de l'AJCC : Erreur décelée dans les éléments de données TNM de l'AJCC (T42 à T51). Les éléments de données TNM de l'AJCC ne seront pas chargés dans la base de données du RCC. Une erreur TNM de l'AJCC n'empêche pas le chargement d'éléments de données de base valides et d'éléments de données de la SC dans la base de données du RCC5.
Avertissement : Message d'information à l'intention des RPTC. Les avertissements n'empêchent pas le chargement des enregistrements en entrée dans le RCC.
3.1.8 Pages descriptives des contrôles
Afin de faciliter l'utilisation, chaque contrôle est décrit au moyen d'un format type : nom, objectif, zones désignées, règles opérationnelles, logique de contrôle et messages de rapport de rétroaction. Au besoin, d'autres paramètres, une révision et des notes sont ajoutées pour plus de précision. Le tableau qui suit décrit chaque section possible.
| Section | Description |
|---|---|
| Nom | Nom unique aux fins du contrôle. |
| Objectif | Objectif principal du contrôle. |
| Zones désignées | Liste de toutes les zones (ou partie de zones) du fichier en entrée touchée par le contrôle. |
| Autres paramètres | Liste de paramètres additionnels nécessaires pour exécuter le contrôle. |
| Règles opérationnelles | Règles décrivant la valeur de zone admissible ou le rapport entre de nombreuses valeurs de zones. Ces règles sont rédigées en français simple. |
| Logique de contrôle | Conditions de chaque sous–contrôle permettant de déterminer les enregistrements invalides. Ces conditions sont généralement rédigées au moyen d'expressions logiques. |
| Messages de rapport de rétroaction | Liste de tous les messages de contrôle possible. |
| Révision | Liste de toutes les modifications qui ont été appliquées au contrôle au fil du temps. |
| Nota | Remarques. |
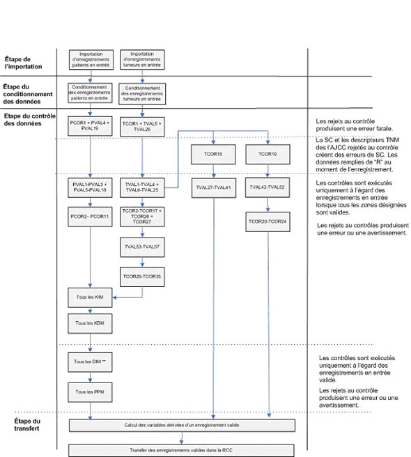
3.1.9 Diagramme du processus de chargement des données

Nota:
* Voir 3.1.5 Ordre d'éxécution des contrôles et vérificarion des contrôles pour la séquence exacte.
**Les contrôles DIM comportent un ordre de traitement spécial. Voir la section pertinente pour plus de détails.
3.2 Importation des données
À l'étape de l'importation des données, le fichier d'enregistrements patient en entrée et/ou le fichier d'enregistrements tumeur en entrée est lu par le système. Chaque enregistrement est par la suite réparti en éléments de données distincts au moyen du cliché d'enregistrement approprié.

3.3 Conditionnement des données
L'étape de conditionnement des données comporte trois objectifs.
- Réduire le fardeau de réponse des RPTC, grâce à la correction automatique des petites erreurs, par exemple, l'utilisation de caractères en minuscule dans les zones de code ou un alignement inapproprié des valeurs.
- Éliminer les anciennes données de classification (CIM–9 et CIM–O–2) lorsque celles–ci ne figurent pas comme données de classification source. Cela élimine le risque d'incohérence entre la classification source et les anciennes données de classification.
- Utiliser une classification uniforme (CIM–O–3) pour toutes les données déclarées.
Cela facilite la comparaison de toutes les tumeurs déclarées au RCC.
Pour atteindre ces objectifs, on exécute les étapes suivantes à l'égard des données :
- Formatage des données
- Filtrage de l'ancienne classification
- Conversion CIM–O–2/3 du code de topographie
- Conversion CIM–O–3 du code d'histologie et de comportement
- Rajustement de latéralité
Les étapes énumérées précédemment doivent être exécutées de façon séquentielle. Chaque étape peut modifier les données déclarées. Voir la section pertinente ci–dessous pour une description de la façon dont les données déclarées sont modifiées.
3.3.1 Formatage des données
Description
Le formatage des données comporte trois opérations :
Justification à gauche : Suppression des caractères en blanc précédant la valeur de l'élément de données.
Majuscules : Conversion en majuscules de tous les caractères alphabétiques en minuscules. Conversion des accents français en minuscules (é, è, ê, ë, ç…) aux accents en majuscules correspondants (é É). Les caractères et les chiffres spéciaux demeurent inchangés.
Suppression des blancs de queue : Suppression de tous les caractères en blanc qui suivent la valeur de l'élément de données. Les éléments de données qui comprennent uniquement des caractères en blanc deviennent NULS. Il s'agit d'une hypothèse importante de l'étape de contrôle des données.
Objectif
Le formatage des données réduit le fardeau de réponse pour les RPTC, étant donné qu'il permet la correction de petites erreurs de formatage qui entraîneraient autrement le rejet d'un enregistrement en entrée. Il permet en outre de convertir en valeurs NULLES les éléments de données en blanc, afin de se conformer à la spécification de contrôle des données.
Logique
- On utilise la justification à gauche pour toutes les zones comportant plus d'un caractère.
- On utilise les majuscules pour toutes les zones qui comprennent des lettres.
- On supprime les blancs de queue dans toutes les zones.
Les deux tableaux qui suivent résument les répercussions de l'étape de formatage des données sur les éléments de données patient et tumeur. X et – indiquent si la transformation correspondante s'applique ou non.
| N0 de la variable | Variable | Justification à gauche | Majuscules | Suppression des blancs de queue |
|---|---|---|---|---|
| P1 | Province/territoire déclarant le patient | X | - | X |
| P2 | Numéro d'identification du patient | X | X | X |
| P3 | Numéro d'identification du RCC | X | - | X |
| P4 | Type d'enregistrement patient | - | - | X |
| P5 | Type de nom de famille courant | - | - | X |
| P6 | Nom de famille courant | X | X | X |
| P7 | Premier prénom | X | X | X |
| P8 | Deuxième prénom | X | X | X |
| P9 | Troisième prénom | X | X | X |
| P10 | Sexe | - | - | X |
| P11 | Date de naissance | X | - | X |
| P12 | Province/territoire ou pays de naissance | X | - | X |
| P13 | Nom de famille de naissance | X | X | X |
| P14 | Date de décès | X | - | X |
| P15 | Province/territoire ou pays de décès | X | - | X |
| P16 | Numéro d'enregistrement du décès | X | - | X |
| P17 | Cause sous–jacente du décès | X | X | X |
| P18 | Autopsie confirmant la cause du décès | - | - | X |
| P19 | Date de transmission de l'enregistrement patient | X | - | X |
| N0 de la variable | Variable | Justification à gauche | Majuscules | Suppression des blancs de queue |
|---|---|---|---|---|
| T1 | Province/territoire déclarant la tumeur | X | - | X |
| T2 | Numéro d'identification du patient dans l'enregistrement tumeur | X | X | X |
| T3 | Numéro de référence de la tumeur | X | X | X |
| T4 | Numéro d'identification du RCC | X | - | X |
| T5 | Type d'enregistrement tumeur | - | - | X |
| T6 | Nom de lieu de résidence | X | X | X |
| T7 | Code postal | X | X | X |
| T8 | Code géographique type | X | - | X |
| T9 | Secteur de recensement | X | - | X |
| T10 | Numéro d'assurance–maladie | X | X | X |
| T11 | Méthode de diagnostic | - | - | X |
| T12 | Date de diagnostic | X | - | X |
| T13 | Code de tumeur de la CIM–9 | X | - | X |
| T14 | Indicateur de classification source | - | - | X |
| T15 | CIM–O–2/3 Topographie | X | X | X |
| T16 | CIM–O–2 Histologie | X | - | X |
| T17 | CIM–O–2 Comportement | X | - | X |
| T18 | Non utilisé | - | - | - |
| T19 | Latéralité | - | - | X |
| T20 | Non utilisé | - | - | - |
| T21 | CIM–O–3 Histologie | X | - | X |
| T22 | CIM–O–3 Comportement | - | - | X |
| T23 | Grade, degré de différenciation ou indicateur de type de cellule | - | - | X |
| T24 | Méthode utilisée pour établir la date du diagnostic | - | - | X |
| T25 | Confirmation du diagnostic | - | - | X |
| T26 | Date de transmission | X | - | X |
| T27 | SC Taille de la tumeur | X | - | X |
| T28 | SC Extension | X | - | X |
| T29 | SC Évaluation de la taille de la tumeur/de l'extension | - | - | X |
| T30 | SC Ganglions lymphatiques | X | - | X |
| T31 | SC Évaluation des ganglions régionaux | - | - | X |
| T32 | Ganglions régionaux examinés | X | - | X |
| T33 | Ganglions régionaux positifs | X | - | X |
| T34 | SC Métastases au diagnostic | X | - | X |
| T35 | SC Évaluation des métastases | - | - | X |
| T36 | SC Facteur 1 propre au siège | X | - | X |
| T37 | SC Facteur 2 propre au siège | X | - | X |
| T38 | SC Facteur 3 propre au siège | X | - | X |
| T39 | SC Facteur 4 propre au siège | X | - | X |
| T40 | SC Facteur 5 propre au siège | X | - | X |
| T41 | SC Facteur 6 propre au siège | X | - | X |
| T42 | Stade T clinique de l'AJCC | X | X | X |
| T43 | Stade N clinique de l'AJCC | X | X | X |
| T44 | Stade M clinique de l'AJCC | X | X | X |
| T45 | Stade T histopathologique de l'AJCC | X | X | X |
| T46 | Stade N histopathologique de l'AJCC | X | X | X |
| T47 | Stade M histopathologique de l'AJCC | X | X | X |
| T48 | Groupement par stades TNM clinique de l'AJCC | X | X | X |
| T49 | Groupement par stades TNM histopathologique de l'AJCC | X | X | X |
| T50 | Groupement par stades TNM de l'AJCC | X | X | X |
| T51 | Numéro d'édition de la classification TNM de l'AJCC | X | - | X |
| T52 | SC Première version | X | - | X |
| T53 | Diagnostic à terminologie ambiguë | - | - | X |
| T54 | Date du diagnostic définitif | X | - | X |
| T55 | Type de tumeurs multiples déclarées comme une tumeur primaire unique | X | - | X |
| T56 | Date (de diagnostic) des tumeurs multiples | X | - | X |
| T57 | Compteur de multiplicité | X | - | X |
| Année | Description |
|---|---|
| 2008 | Les variables d'entrée tumeur T53 à T57 ont été ajoutées au cliché d'enregistrement. Divers procédés de formatage sont appliqués à chaque nouvelle variable. |
| 2007 | T52 – SC première version – Variable d'entrée de tumeur ajoutée au cliché d'enregistrement. Elle est justifiée à gauche et les blancs de queue sont supprimés. |
| 2004 | Afin de réduire le fardeau de réponse, certains éléments de données seront automatiquement convertis en majuscules, justifiés à gauche et tronqués à droite (suppression des blancs de queue) par le système du RCC. T3 – Numéro de référence de la tumeur : Les valeurs ne comporteront plus de zéro à gauche. |
3.3.2 Filtrage de l'ancienne classification
Description
Cette étape sert à supprimer les données de classification des maladies déclarées par les RPTC qui sont plus anciennes que celles figurant dans l'indicateur de classification source.
Objectif
Cette étape permet d'éliminer la possibilité d'incohérence entre les données de classification source (figurant dans l'indicateur de classification source) et toutes les anciennes données de classification.
Logique
- Si l'indicateur de classification source indique que la CIM–9 est la classification source, toutes les données déclarées demeurent telles quelles.
- Si l'indicateur de classification source indique que la CIM–O–2 est la classification source, le code de tumeur de la CIM9 déclaré est remplacé par « 0000 ».
- Si l'indicateur de classification source indique que la CIM–O–3 est la classification source, le code de tumeur de la CIM–9 déclaré et le code d'histologie de la CIM–O–2 sont remplacés par « 0000 » et le code de comportement de la CIM–O–2 déclaré est remplacé par « 0 ».
- Dans tous les autres cas, les données déclarées sont conservées telles quelles.
Cette étape n'entraîne pas la création d'un message de rétroaction. Les exemples et le tableau suivants illustrent les scénarios possibles.
- Exemple 1 : Si l'indicateur de classification source indique la CIM–9, aucun changement.
- Exemple 2 : Si l'indicateur de classification source indique la CIM–O–2, les données de la CIM–9 ne sont pas chargées.
- Exemple 3 : Si l'indicateur de classification source indique la CIM–O–3, les données de la CIM–9 et de la CIM–O–2H/C ne sont pas chargées. La CIM–O–2/3T est conservée, étant donné qu'elle appartient aussi à la CIM–O–3.
| Exemple | TSCF | CIM–9 | CIM–O–2/3T | CIM–O–2M | CIM–O–2C | CIM–O–3M | CIM–O–3C | |
|---|---|---|---|---|---|---|---|---|
| 1 | Avant | 1 | 175 | C509 | 8521 | 3 | 8521 | 3 |
| Après | 1 | 175 | C509 | 8521 | 3 | 8521 | 3 | |
| 2 | Avant | 2 | 175 | C509 | 8521 | 3 | 8521 | 3 |
| Après | 2 | 0000 | C509 | 8521 | 3 | 8521 | 3 | |
| 3 | Avant | 4 | 175 | C509 | 8521 | 3 | 8521 | 3 |
| Après | 4 | 0000 | C509 | 0000 | 0 | 8521 | 3 | |
3.3.3 Conversion CIM–O–2/3 du code de topographie
Contexte
Pour les cas diagnostiqués de 1992 à 2000, le Conseil canadien des registres du cancer a adopté la Classification internationale des maladies–Oncologie, deuxième édition (CIM–O–2) comme norme pour la déclaration des données de diagnostic au Registre canadien du cancer (RCC). Cette classification a été choisie parce qu'elle comprend des renseignements détaillés sur le siège, la morphologie et le comportement des tumeurs. Les codes de siège sont fondés sur la section des tumeurs malignes (C00–C80) de la Classification internationale des maladies, dixième révision (CIM–10). Les codes de morphologie sont révisés et élargis par rapport à la version précédente, c'est–à–dire la CIM–O–1, première édition. La Classification internationale des maladies est un système de classification qui englobe toute la gamme des maladies et des blessures pour lesquelles des services de soins de santé peuvent être fournis. La CIM est utilisée au Canada depuis de nombreuses décennies pour la déclaration de la morbidité (hospitalisation) et de la mortalité (décès). La neuvième révision (CIM–9), qui est utilisée depuis 1979, n'a pas encore été remplacée par la CIM–10. Le chapitre 2 de la CIM–9 (tumeurs) comprend une classification des tumeurs, principalement par siège. La CIM–O–2 comporte des renseignements supplémentaires sur les sièges, c'est–à–dire des détails sur la morphologie et le comportement de la tumeur. Ce niveau plus grand de détail rend la CIM–O plus appropriée aux fins de l'enregistrement des données sur le cancer.
En 1992, année où le RCC est devenu opérationnel, tous les registres provinciaux et territoriaux, sauf ceux de l'Ontario et du Québec, ont adopté la CIM–O–2 pour la déclaration du siège, ainsi que de la morphologie/le comportement de la tumeur. L'Ontario et le Québec ont adopté la CIM–O–2 pour la déclaration des données sur la morphologie/le comportement de la tumeur, mais ont continué de déclarer le siège au moyen de la CIM–9, pour des raisons administratives. Afin que toutes les données reposent sur une base commune, une conversion de la CIM–9 à la CIM–O–2 a été effectuée conjointement par Statistique Canada, la Fondation ontarienne pour la recherche en cancérologie et le traitement du cancer et le Fichier des tumeurs du Québec.
Description
Cette étape permet le calcul du code de topographie de la CIM–O–2/3 à partir du code de tumeur déclaré de la CIM–9, au besoin.
Objectif
Cette étape permet de faire en sorte que pour chaque tumeur déclarée, le siège soit décrit au moyen de la classification de la CIM–O–3. Cela facilite la comparaison entre toutes les tumeurs déclarées au RCC.
Logique
Si le code de topographie de la CIM–O–2/3 = « 0000 » et que l'indicateur de classification source = « 1 », alors
Si le code de tumeur de la CIM–9 se trouve dans le tableau de conversion de la CIM–9 à la CIM–O–26, alors
Sinon, (code de tumeur de la CIM–9 NUL ou ne se trouvant PAS dans le tableau de conversion de la CIM–9 à la CIM–O–2)
Fin si
Directives
Le processus de conversion des données codées d'un système de classification des maladies à un autre peut entraîner une distorsion ou la perte de détails sur le diagnostic original. Dans la mesure du possible, il est recommandé que le diagnostic descriptif original soit codé directement, au moyen du système de codage privilégié.
Les registres qui utilisent à la fois la topographie de la CIM–O–2/3 et de la CIM–9 pour coder des sièges de tumeur doivent rendre compte uniquement des codes de topographie de la CIM–O–2/3 au RCC. Les codes de la CIM–9 devraient uniquement être déclarés au RCC si les codes de topographie de la CIM–O–2/3 ne sont pas disponibles.
3.3.4 Conversion CIM–O–3 du code d'histologie et de comportement
Contexte
Pour les cas diagnostiqués à partir de 2001, le Conseil canadien des registres du cancer a adopté la Classification internationale des maladies–Oncologie, troisième édition (CIM–O–3) comme norme pour la déclaration des données de diagnostic au Registre canadien du cancer (RCC). La troisième édition est similaire à la deuxième, mais elle comprend des codes de morphologie révisés et de nouvelles classifications, particulièrement pour les lymphomes et les leucémies. Cette classification a été adoptée parce qu'elle constitue la classification la plus à jour des maladies pour l'oncologie.
Description
Cette étape permet de calculer les codes d'histologie et les codes de comportement de la CIM–O–3 à partir des codes de topographie de la CIM–O–2/3, des codes d'histologie de la CIM–O–2 et des codes de comportement de la CIM–O–2, au besoin.
Objectif
Cette étape permet de s'assurer que, pour chaque tumeur déclarée, les codes d'histologie et de comportement sont décrits au moyen de la classification de la CIM–O–3. Cela facilite la comparaison entre toutes les tumeurs déclarées au RCC.
Fin si
3.3.5 Rajustement de latéralité
Contexte
Même si la CIM–9 et la CIM–O–3 peuvent être utilisées à des fins similaires, elles ne sont pas totalement compatibles. Étant donné que la CIM–9 et la CIM–O–3 utilisent des regroupements de codes de topographie différents, il existe des cas où le code de latéralité peut correspondre à un code de tumeur donné de la CIM–9, mais pas au code de topographie le plus proche de la CIM–O–2/3. Ainsi, dans ces cas exceptionnels, le code de latéralité doit être modifié pour être conforme à la classification de la CIM–O–3.
Description
Cette étape modifie le code de latéralité lorsque des codes de tumeur particuliers de la CIM–9 sont déclarés comme données de classification source et que les codes de topographie correspondants de la CIM–O–2/3 entrent en conflit avec le code de latéralité déclaré en raison d'une incompatibilité de classification.
Objectif
Cette étape permet de réduire le fardeau de réponse des RPTC, du fait qu'elle permet de régler les problèmes d'incompatibilité des classifications, qui entraîneraient autrement le rejet d'un enregistrement en entrée.
Logique
Fin si
3.4 Contrôles de validation
Les contrôles de validation visent à appliquer les règles opérationnelles à chaque zone individuelle. Afin de faciliter l'utilisation, les contrôles de validation ont été divisés en deux groupes :
• Contrôles de validation patient : application des règles opérationnelles aux zones patient;
• Contrôles de validation tumeur : application des règles opérationnelles aux zones tumeur.
3.4.1 Contrôles de validation patient
Le tableau qui suit résume l'objectif de chaque contrôle individuel de cette catégorie.
| Nom du contrôle | Objectif |
|---|---|
| PVAL1 | Validation du code de province/territoire déclarant le patient. |
| PVAL2 | Validation du code de numéro d'identification du patient |
| PVAL3 | Validation du code de numéro d'identification du RCC. |
| PVAL4 | Validation du code de type d'enregistrement patient. |
| PVAL5 | Validation du code de type de nom de famille courant. |
| PVAL6 | Validation du code de nom de famille courant. |
| PVAL7 | Validation du code de premier prénom. |
| PVAL8 | Validation du code de deuxième prénom. |
| PVAL9 | Validation du code de troisième prénom. |
| PVAL10 | Validation du code de sexe. |
| PVAL11 | Validation du code de la date de naissance. |
| PVAL12 | Validation du code de province/territoire ou pays de naissance. |
| PVAL13 | Validation du code de nom de famille de naissance. |
| PVAL14 | Validation du code de la date de décès. |
| PVAL15 | Validation du code de province/territoire ou pays de décès. |
| PVAL16 | Validation du code de numéro d'enregistrement du décès. |
| PVAL17 | Validation du code de cause sous–jacente du décès. |
| PVAL18 | Validation du code de l'autopsie confirmant la cause du décès. |
| PVAL19 | Validation du code de la date de transmission de l'enregistrement patient. |
PVAL 1
Objectif
Ce contrôle permet de valider le code de province/territoire déclarant le patient.
| Zone | Longueur | Description | Acronyme |
|---|---|---|---|
| P1 | 2 | Province/territoire déclarant le patient | PREPPROV |
| Paramètres | Longueur | Description |
|---|---|---|
| PTCR_CODE | 2 | Code de la province/du territoire du RPTC qui soumet les données |
Règles opérationnelles
- La province/le territoire déclarant le patient doit être égal au code de province/territoire du RPTC qui soumet les données4.
| Sous–contrôle | Conditions | Résultat |
|---|---|---|
| PVAL1–1 | P1 <> PTCR_CODE | Enregistrement rejeté |
| Sous–contrôle | Texte | Type |
|---|---|---|
| PVAL1–1 | Le code de province/territoire déclarant le patient ne correspond pas au code de province/territoire du RPTC. | Erreur de code |
| Année | Description |
|---|---|
| Sans objet | Sans objet |
PVAL2
Objectif
Ce contrôle permet de valider le code du numéro d'identification du patient.
| Zone | Longueur | Description | Acronyme |
|---|---|---|---|
| P2 | 12 | Numéro d'identification du patient | PPIN |
Règles opérationnelles
- Doit être composé exclusivement de n'importe lequel des éléments suivants :
- Lettres majuscules : A à Z
- Chiffres : 0 à 9
- Ne peut contenir uniquement des zéros.
| Sous–contrôle | Conditions | Résultat |
|---|---|---|
| PVAL2–1 | IS_COMPOSED_OF (P2, ‘0') | Enregistrement rejeté |
| PVAL2-2 | NOT IS_COMPOSED_OF (P2, ‘ABCDEFGHIJKLMNOPQRSTUVWXYZ0123456789') | Enregistrement rejeté |
| Sous–contrôle | Texte | Type |
|---|---|---|
| PVAL2–1 | Le numéro d'identification du patient ne peut contenir uniquement des zéros. | Erreur de code |
| PVAL2–2 | Le numéro d'identification du patient n'est pas exclusivement composé de lettres majuscules ou de chiffres. | Erreur de code |
| Année | Description |
|---|---|
| 2004 | Règles opérationnelles modifiées : Les apostrophes, les traits–d'union, les points et les espaces internes ne sont plus acceptés. |
PVAL3
Objectif
Ce contrôle permet de valider le numéro d'identification du RCC.
| Zone | Longueur | Description | Acronyme |
|---|---|---|---|
| P3 | 9 | Numéro d'identification du RCC | CCR_ID |
| P3.ID | 8 | 8 premiers chiffres de P3 (numéro de séquence du no d'identification du RCC) | Sans objet |
| P3.CHECK_DIGIT | 1 | 9e chiffre de P3 (chiffre de contrôle du no d'identification du RCC) | Sans objet |
| P4 | 1 | Type d'enregistrement patient | PRECTYPE |
Règles opérationnelles
- Doit être composé exclusivement de chiffres de 0 à 9.
- Doit contenir 9 chiffres.
- Ne peut contenir uniquement des zéros.
- Doit contenir un chiffre de contrôle valide8.
| Sous–contrôle | Conditions | Résultat |
|---|---|---|
| PVAL3–1 | P4 IN [‘2', ‘3'] AND (LENGTH (P3) <> 9 OR NOT IS_COMPOSED_OF (P3, ‘0123456789')) | Enregistrement rejeté |
| PVAL3–2 | P4 IN [‘2', ‘3'] AND P3 = ‘000000000' | Enregistrement rejeté |
| PVAL3–3 | P4 IN [‘2', ‘3'] AND P3 <> ‘000000000' AND LENGTH (P3) = 9 AND IS_COMPOSED_OF (P3, ‘0123456789') AND P3.CHECK_DIGIT <> CALCULATE_CCR_CHECK_DIGIT (P3.ID) | Enregistrement rejeté |
| Sous–contrôle | Texte | Type |
|---|---|---|
| PVAL3–1 | Le numéro d'identification du RCC n'a pas 9 chiffres de long. | Erreur de code |
| PVAL3–2 | Le numéro d'identification du RCC ne peut contenir uniquement des zéros. | Erreur de code |
| PVAL3–3 | Le numéro d'identification du RCC n'est pas valide. | Erreur de code |
| Année | Description |
|---|---|
| Sans objet | Sans objet |
PVAL4
Objectif
Ce contrôle permet de valider le code de type d'enregistrement patient.
| Zone | Longueur | Description | Acronyme |
|---|---|---|---|
| P4 | 1 | Type d'enregistrement patient | PRECTYPE |
Règles opérationnelles
- Ne peut pas être en blanc.
- Doit être l'un des codes de type d'enregistrement patient admissibles9.
| Sous–contrôle | Conditions | Résultat |
|---|---|---|
| PVAL4–1 | P4 IS NULL OR P4 NOT IN [codes de type d'enregistrement patient admissibles] | Enregistrement rejeté |
| Sous–contrôle | Texte | Type |
|---|---|---|
| PVAL4–1 | Le code de type d'enregistrement patient manque ou n'est pas valide. | Erreur fatale de base |
| Année | Description |
|---|---|
| Sans objet | Sans objet |
PVAL5
Objectif
Ce contrôle permet de valider le code de type de nom de famille courant.
| Zone | Longueur | Description | Acronyme |
|---|---|---|---|
| P4 | 1 | Type d'enregistrement patient | PRECTYPE |
| P5 | 1 | Type de nom de famille courant | PTYP_CUR |
Règles opérationnelles
- Le type de nom de famille courant doit être l'un des codes de type de nom de famille courant admissiblesa 10.
| Sous–contrôle | Conditions | Résultat |
|---|---|---|
| PVAL5–1 | P4 IN [‘1', ‘2'] AND P5 NOT IN IN [codes de type de nom de famille courant admissibles] | Enregistrement rejeté |
| Sous–contrôle | Texte | Type |
|---|---|---|
| PVAL5–1 | Le code de type de nom de famille courant n'est pas valide. | Erreur de code |
| Année | Description |
|---|---|
| Sans objet | Sans objet |
PVAL6
Objectif
Ce contrôle permet de valider le nom de famille courant.
| Zone | Longueur | Description | Acronyme |
|---|---|---|---|
| P4 | 1 | Type d'enregistrement patient | PRECTYPE |
| P6 | 25 | Nom de famille courant | PCURSNAM |
Règles opérationnelles
- La zone Nom de famille courant peut être en blanc.
- Si la zone Nom de famille courant n'est pas en blanc, alors
- Doit être composée exclusivement de n'importe lequel des éléments suivants
- lettres de A à Z (majuscules ou minuscules).
- caractères accentués : Â À Ç É Ê Ë È Î Ï Ô Û Ü (majuscules ou minuscules).
- caractères spéciaux : espace ( ), point (.), apostrophe ('), tiret (-).
- elle doit contenir au moins une lettre.
- Doit être composée exclusivement de n'importe lequel des éléments suivants
| Sous–contrôle | Conditions | Résultat |
|---|---|---|
| PVAL6–1 | P4 IN [‘1', ‘2'] AND P6 IS NOT NULL AND NOT IS_COMPOSED_OF (UPPER (P6), ‘ABCDEFGHIJKLMNOPQRSTUVWXYZÂÀÇÉÊËÈÎÏÔÛÜ .'-') | Enregistrement rejeté |
| PVAL6–2 | P4 IN [‘1', ‘2'] AND P6 IS NOT NULL AND IS_COMPOSED_OF (UPPER (P6), ‘ABCDEFGHIJKLMNOPQRSTUVWXYZÂÀÇÉÊËÈÎÏÔÛÜ .'-') AND NOT CONTAINS_WORD (UPPER (P6), ‘ABCDEFGHIJKLMNOPQRSTUVWXYZÂÀÇÉÊËÈÎÏÔÛÜ', 1) | Enregistrement rejeté |
| Sous–contrôle | Texte | Type |
|---|---|---|
| PVAL6–1 | Le nom de famille courant n'est pas exclusivement composé de lettres, de caractères accentués ou de caractères spéciaux acceptables. | Erreur de code |
| PVAL6–2 | Le nom de famille courant ne contient pas au moins une lettre. | Erreur de code |
| Année | Description |
|---|---|
| 2007 | Règles opérationnelles modifiées : Spécification des caractères accentués acceptables. |
| 2004 | Règles opérationnelles modifiées : Les titres ne sont pas permis dans les noms de famille courants. |
PVAL7
Objectif
Ce contrôle permet de valider le premier prénom.
| Zone | Longueur | Description | Acronyme |
|---|---|---|---|
| P4 | 1 | Type d'enregistrement patient | PRECTYPE |
| P7 | 15 | Premier prénom | PGNAME_1 |
Règles opérationnelles
- La zone Premier prénom peut être en blanc.
- Si la zone Premier prénom n'est pas en blanc, alors
- Doit être composée exclusivement de n'importe lequel des éléments suivants :
- lettres de A à Z (majuscules ou minuscules).
- caractères accentués : Â À Ç É Ê Ë È Î Ï Ô Û Ü (majuscules ou minuscules).
- caractères spéciaux : espace ( ), point (.), apostrophe ('), tiret (-).
- elle doit contenir au moins une lettre.
- Doit être composée exclusivement de n'importe lequel des éléments suivants :
| Sous–contrôle | Conditions | Résultat |
|---|---|---|
| PVAL7–1 | P4 IN [‘1', ‘2'] AND P7 IS NOT NULL AND NOT IS_COMPOSED_OF (UPPER (P7), ‘ABCDEFGHIJKLMNOPQRSTUVWXYZÂÀÇÉÊËÈÎÏÔÛÜ .'-') | Enregistrement rejeté |
| PVAL7–2 | P4 IN [‘1', ‘2'] AND P7 IS NOT NULL AND IS_COMPOSED_OF (UPPER (P7), ‘ABCDEFGHIJKLMNOPQRSTUVWXYZÂÀÇÉÊËÈÎÏÔÛÜ .'-') AND NOT CONTAINS_WORD (UPPER (P7), ‘ABCDEFGHIJKLMNOPQRSTUVWXYZÂÀÇÉÊËÈÎÏÔÛÜ', 1) | Enregistrement rejeté |
| Sous–contrôle | Texte | Type |
|---|---|---|
| PVAL7–1 | Le premier prénom n'est pas exclusivement composé de lettres, de caractères accentués ou de caractères spéciaux acceptables. | Erreur de code |
| PVAL7–2 | Le premier prénom ne contient pas au moins une lettre. | Erreur de code |
| Année | Description |
|---|---|
| 2007 | Règles opérationnelles modifiées : Spécification des caractères accentués acceptables. |
PVAL8
Objectif
Ce contrôle permet de valider le deuxième prénom.
| Zone | Longueur | Description | Acronyme |
|---|---|---|---|
| P4 | 1 | Type d'enregistrement patient | PRECTYPE |
| P8 | 15 | Deuxième prénom | PGNAME_2 |
Règles opérationnelles
- La zone Deuxième prénom peut être en blanc.
- Si la zone Deuxième n'est pas en blanc, alors
- Doit être composée exclusivement de n'importe lequel des éléments suivants :
- lettres de A à Z (majuscules ou minuscules).
- caractères accentués : Â À Ç É Ê Ë È Î Ï Ô Û Ü (majuscules ou minuscules).
- caractères spéciaux : espace ( ), point (.), apostrophe ('), tiret (-).
- elle doit contenir au moins une lettre.
- Doit être composée exclusivement de n'importe lequel des éléments suivants :
| Sous–contrôle | Conditions | Résultat |
|---|---|---|
| PVAL8–1 | P4 IN [‘1', ‘2'] AND P8 IS NOT NULL AND NOT IS_COMPOSED_OF (UPPER (P8), ‘ABCDEFGHIJKLMNOPQRSTUVWXYZÂÀÇÉÊËÈÎÏÔÛÜ .'-') | Enregistrement rejeté |
| PVAL8–2 | P4 IN [‘1', ‘2'] AND P8 IS NOT NULL AND IS_COMPOSED_OF (UPPER (P8), ‘ABCDEFGHIJKLMNOPQRSTUVWXYZÂÀÇÉÊËÈÎÏÔÛÜ .'-') AND NOT CONTAINS_WORD (UPPER (P8), ‘ABCDEFGHIJKLMNOPQRSTUVWXYZÂÀÇÉÊËÈÎÏÔÛÜ', 1) | Enregistrement rejeté |
| Sous–contrôle | Texte | Type |
|---|---|---|
| PVAL8–1 | Le deuxième prénom n'est pas exclusivement composé de lettres, de caractères accentués ou de caractères spéciaux acceptables. | Erreur de code |
| PVAL8–2 | Le deuxième prénom ne contient pas au moins une lettre. | Erreur de code |
| Année | Description |
|---|---|
| 2007 | Règles opérationnelles modifiées : Spécification des caractères accentués acceptables. |
PVAL9
Objectif
Ce contrôle permet de valider le troisième prénom.
| Zone | Longueur | Description | Acronyme |
|---|---|---|---|
| P4 | 1 | Type d'enregistrement patient | PRECTYPE |
| P9 | 7 | Troisième prénom | PGNAME_3 |
Règles opérationnelles
- La zone Troisième prénom peut être en blanc.
- Si la zone Troisième prénom n'est pas en blanc, alors
- Doit être composée exclusivement de n'importe lequel des éléments suivants :
- lettres de A à Z (majuscules ou minuscules).
- caractères accentués : Â À Ç É Ê Ë È Î Ï Ô Û Ü (majuscules ou minuscules).
- caractères spéciaux : espace ( ), point (.), apostrophe ('), tiret (-).
- elle doit contenir au moins une lettre.
- Doit être composée exclusivement de n'importe lequel des éléments suivants :
| Sous–contrôle | Conditions | Résultat |
|---|---|---|
| PVAL9–1 | P4 IN [‘1', ‘2'] AND P9 IS NOT NULL AND NOT IS_COMPOSED_OF (UPPER (P9), ‘ABCDEFGHIJKLMNOPQRSTUVWXYZÂÀÇÉÊËÈÎÏÔÛÜ .'-') | Enregistrement rejeté |
| PVAL9–2 | P4 IN [‘1', ‘2'] AND P9 IS NOT NULL AND IS_COMPOSED_OF (UPPER (P9), ‘ABCDEFGHIJKLMNOPQRSTUVWXYZÂÀÇÉÊËÈÎÏÔÛÜ .'-') AND NOT CONTAINS_WORD (UPPER (P9), ‘ABCDEFGHIJKLMNOPQRSTUVWXYZÂÀÇÉÊËÈÎÏÔÛÜ', 1) | Enregistrement rejeté |
| Sous–contrôle | Texte | Type |
|---|---|---|
| PVAL9–1 | Le troisième prénom n'est pas exclusivement composé de lettres, de caractères accentués ou de caractères spéciaux acceptables. | Erreur de code |
| PVAL9–2 | Le troisième prénom ne contient pas au moins une lettre. | Erreur de code |
| Année | Description |
|---|---|
| 2007 | Règles opérationnelles modifiées : Spécification des caractères accentués acceptables. |
PVAL10
Objectif
Ce contrôle permet de valider le code de sexe.
| Zone | Longueur | Description | Acronyme |
|---|---|---|---|
| P4 | 1 | Type d'enregistrement patient | PRECTYPE |
| P10 | 1 | Sexe | PSEX |
Règles opérationnelles
- Le code de sexe doit être l'un des codes de sexe admissibles11.
| Sous–contrôle | Conditions | Résultat |
|---|---|---|
| PVAL10–1 | P4 IN [‘1', ‘2'] AND P10 NOT IN [codes de sexe admissibles] | Enregistrement rejeté |
| Sous–contrôle | Texte | Type |
|---|---|---|
| PVAL10–1 | Le code de sexe n'est pas valide. | Erreur de code |
| Année | Description |
|---|---|
| Sans objet | Sans objet |
PVAL11
Objectif
Ce contrôle permet de valider la date de naissance.
| Zone | Longueur | Description | Acronyme |
|---|---|---|---|
| P4 | 1 | Type d'enregistrement patient | PRECTYPE |
| P11 | 8 | Date de naissance | PDATBIR |
| P11.YEAR | 4 | 4 premiers chiffres de P11 (année de la date de naissance) | Sans objet |
| P11.MONTH | 2 | 5e et 6e chiffres de P11 (mois de la date de naissance) | Sans objet |
| P11.DAY | 2 | 7e et 8e chiffres de P11 (jour de la date de naissance) | Sans objet |
| Paramètres | Longueur | Description |
|---|---|---|
| CYCLE_YEAR | 2 | Années de référence |
Règles opérationnelles
- Doit contenir huit chiffres.
- Doit être comprise entre le 1er janvier 1875 et le 31 décembre de l'année de référence inclusivement.
- Si l'année est inconnue, alors le mois doit être inconnu.
- Si le mois est inconnu, alors le jour doit être inconnu.
- Si l'année, le mois et le jour sont connus, il doit s'agir d'une date valide du calendrier.
- Si l'année et le mois sont connus et que le jour est inconnu, alors le mois doit être un mois valide.
| Sous–contrôle | Conditions | Résultat |
|---|---|---|
| PVAL11–1 | P4 IN [‘1', ‘2'] AND (LENGTH (P11) <> 8 OR NOT IS_COMPOSED_OF (P11, ‘0123456789')) | Enregistrement rejeté |
| PVAL11–2 | P4 IN [‘1', ‘2'] AND LENGTH (P11) = 8 AND IS_COMPOSED_OF (P11, ‘0123456789') AND ((P11.YEAR = ‘9999' AND P11.MONTH <> ‘99') OR (P11.MONTH = ‘99' AND P11.DAY <> ‘99')) | Enregistrement rejeté |
| PVAL11–3 | P4 IN [‘1', ‘2'] AND LENGTH (P11) = 8 AND IS_COMPOSED_OF (P11, ‘0123456789') AND P11.YEAR <> ‘9999' AND (P11.YEAR < 1875 OR P11.YEAR > CYCLE_YEAR) | Enregistrement rejeté |
| PVAL11–4 | P4 IN [‘1', ‘2'] AND LENGTH (P11) = 8 AND IS_COMPOSED_OF (P11, ‘0123456789') AND P11.YEAR <> ‘9999' AND P11.MONTH <> ‘99' AND P11.DAY <> ‘99' AND IS_VALID_DATE (P11) | Enregistrement rejeté |
| PVAL11–5 | P4 IN [‘1', ‘2'] AND LENGTH (P11) = 8 AND IS_COMPOSED_OF (P11, ‘0123456789') AND P11.YEAR <> ‘9999' AND P11.MONTH NOT IN [‘01'-'12', ‘99'] AND P11.DAY = ‘99' | Enregistrement rejeté |
| Sous–contrôle | Texte | Type |
|---|---|---|
| PVAL11–1 |
Date de naissance n'a pas 8 chiffres de long. |
Erreur de code |
| PVAL11–2 | Date de naissance : Utilisation incorrecte du code « Inconnue ». | Erreur de code |
| PVAL11–3 | La date de naissance doit être comprise entre l'année 1875 et l'année de référence courante inclusivement. | Erreur de code |
| PVAL11–4 | La date de naissance n'est pas une date valide du calendrier. | Erreur de code |
| PVAL11–5 | La date de naissance n'est pas une date partielle valide : le mois n'est pas valide. | Erreur de code |
| Année | Description |
|---|---|
| Sans objet | Sans objet |
PVAL12
Objectif
Ce contrôle permet de valider le code de province/territoire ou pays de naissance.
| Zone | Longueur | Description | Acronyme |
|---|---|---|---|
| P4 | 1 | Type d'enregistrement patient | PRECTYPE |
| P11.YEAR | 4 | 4 premiers caractères de P11 (année de la date de naissance) | Sans objet |
| P12 | 3 | Province/territoire ou pays de naissance | PPROVBIR |
Règles opérationnelles
- Si la date de naissance est antérieure à 1996, le code de province/territoire ou pays de naissance doit être l'un des Codes de province/territoire ou de pays valides avant 199612.
- Si la date de naissance est en 1996 ou postérieure à 1996, le code de province/territoire ou pays de naissance doit être l'un des Codes de province/territoire ou de pays valides à partir de 199612.
- Si la date de naissance est inconnue, le code de province/territoire ou pays de naissance doit être l'un des Codes de province/territoire ou de pays valides avant 199612ou l'un des Codes de province/territoire ou de pays valides à partir de 199612.
| Sous–contrôle | Conditions | Résultat |
|---|---|---|
| PVAL12-1 | P4 IN [‘1', ‘2'] AND P11.YEAR <> ‘9999' AND P11.YEAR < 1996 AND P12 NOT IN [Codes de province/territoire ou de pays valides avant 1996] | Enregistrement rejeté |
| PVAL12-2 | P4 IN [‘1', ‘2'] AND P11.YEAR <> ‘9999' AND P11.YEAR >= 1996 AND P12 NOT IN [Codes de province/territoire ou de pays valides à partir de 1996] | Enregistrement rejeté |
| PVAL12-3 | P4 IN [‘1', ‘2'] AND P11.YEAR = ‘9999' AND P12 NOT IN [Codes de province/territoire ou de pays valides avant 1996] AND P12 NOT IN [Codes de province/territoire ou de pays valides à partir de 1996] | Enregistrement rejeté |
| Sous–contrôle | Texte | Type |
|---|---|---|
| PVAL12-1 | Le code de province/territoire ou pays de naissance est invalide pour la date de naissance avant 1996. | Erreur de code |
| PVAL12-2 | Le code de province/territoire ou pays de naissance est invalide pour la date de naissance en 1996 et après 1996. | Erreur de code |
| PVAL12-3 | Le code de province/territoire ou pays de naissance est invalide. | Erreur de code |
| Année | Description |
|---|---|
| 2004 | Règles opérationnelles modifiées: Le code de province/territoire ou pays de naissance est maintenant validé selon les codes valides de province/territoire ou pays au moment de la naissance. |
PVAL13
Objectif
Ce contrôle permet de valider le nom de famille de naissance.
| Zone | Longueur | Description | Acronyme |
|---|---|---|---|
| P4 | 1 | Type d'enregistrement patient | PRECTYPE |
| P13 | 25 | Nom de famille de naissance | PBIRNAM |
Règles opérationnelles
- La zone Nom de famille de naissance peut être en blanc.
- Si la zone Nom de famille de naissance n'est pas en blanc, alors
- Doit être composée exclusivement de n'importe lequel des éléments suivants :
- lettres de A à Z (majuscules ou minuscules).
- caractères accentués : Â À Ç É Ê Ë È Î Ï Ô Û Ü (majuscules ou minuscules).
- caractères spéciaux : espace ( ), point (.), apostrophe ('), tiret (-).
- elle doit contenir au moins une lettre.
- Doit être composée exclusivement de n'importe lequel des éléments suivants :
| Sous–contrôle | Conditions | Résultat |
|---|---|---|
| PVAL13-1 | P4 IN [‘1', ‘2'] AND P13 IS NOT NULL AND NOT IS_COMPOSED_OF (UPPER (P13), ‘ABCDEFGHIJKLMNOPQRSTUVWXYZÂÀÇÉÊËÈÎÏÔÛÜ .'-') | Enregistrement rejeté |
| PVAL13-2 | P4 IN [‘1', ‘2'] AND P13 IS NOT NULL AND IS_COMPOSED_OF (UPPER (P13), ‘ABCDEFGHIJKLMNOPQRSTUVWXYZÂÀÇÉÊËÈÎÏÔÛÜ .'-') AND NOT CONTAINS_WORD (UPPER (P13), ‘ABCDEFGHIJKLMNOPQRSTUVWXYZÂÀÇÉÊËÈÎÏÔÛÜ', 1) | Enregistrement rejeté |
| Sous–contrôle | Texte | Type |
|---|---|---|
| PVAL13-1 | Le nom de famille de naissance n'est pas exclusivement composé de lettres, de caractères accentués ou de caractères spéciaux acceptables. | Erreur de code |
| PVAL13-2 | Le nom de famille de naissance ne contient pas au moins une lettre. | Erreur de code |
| Année | Description |
|---|---|
| 2007 | Règles opérationnelles modifiées : Spécification des caractères accentués acceptables. |
PVAL14
Objectif
Ce contrôle permet de valider la date de décès.
| Zone | Longueur | Description | Acronyme |
|---|---|---|---|
| P4 | 1 | Type d'enregistrement patient | PRECTYPE |
| P14 | 8 | Date de décès | PDATDEA |
| P14.YEAR | 4 | 4 premiers caractères de P14 (année de la date de décès) | Sans objet |
| P14.MONTH | 2 | 5e et 6e chiffres de P14 (mois de la date de décès) | Sans objet |
| P14.DAY | 2 | 7e et 8e chiffres de P14 (jour de la date de décès) | Sans objet |
| P19.YEAR | 8 | 4 premiers caractères de P19 (année de la date de transmission) |
Sans objet |
| P19.MONTH | 8 | 5e et 6e chiffres de P19 (mois de la date de transmission) |
Sans objet |
| P19.DAY | 8 | 7e et 8e chiffres de P19 (jour de la date de transmission) |
Sans objet |
Règles opérationnelles
- Doit contenir huit chiffres.
- Peut ne contenir que des zéros (si le décès du patient n'a pas été confirmé).
- Doit être comprise entre le 1er janvier 1992 et la date de transmission inclusivement.
- Si l'année est inconnue, alors le mois doit être inconnu.
- Si le mois est inconnu, alors le jour doit être inconnu.
- Si l'année le mois et le jour sont connus, il doit s'agir d'une date valide du calendrier.
- Si l'année et le mois sont connus et que le jour est inconnu, alors le mois doit être un mois valide.
| Sous–contrôle | Conditions | Résultat |
|---|---|---|
| PVAL14-1 | P4 IN [‘1', ‘2'] AND (LENGTH (P14) <> 8 OR NOT IS_COMPOSED_OF (P14, ‘0123456789')) | Enregistrement rejeté |
| PVAL14-2 | P4 IN [‘1', ‘2'] AND (P14.YEAR = ‘0000' OR P14.MONTH = ‘00' OR P14.DAY = ‘00') AND NOT (P14.YEAR = ‘0000' AND P14.MONTH = ‘00' AND P14.DAY = ‘00') | Enregistrement rejeté |
| PVAL14-3 | P4 IN [‘1', ‘2'] AND LENGTH (P14) = 8 AND IS_COMPOSED_OF (P14, ‘0123456789') AND P14.YEAR NOT IN [‘0000', ‘9999'] AND ((P14.MONTH = ‘99' AND P14.DAY = ‘99' AND (P14.YEAR < 1992 OR P14.YEAR > P19.YEAR)) OR (P14.MONTH IN [‘01'-'12'] AND P14.DAY = ‘99' AND (P14.YEAR < 1992 OR P14.YEAR||P14.MONTH > P19.YEAR||P19.MONTH)) OR (P14.MONTH IN [‘01'-'12'] AND P14.DAY IN [‘01', ‘31'] AND IS_VALID_DATE (P14) AND (P14.YEAR < 1992 OR P14 > P19)) | Enregistrement rejeté |
| PVAL14-4 | P4 IN [‘1', ‘2'] AND LENGTH (P14) = 8 AND IS_COMPOSED_OF (P14, ‘0123456789') AND (( P14.YEAR = ‘9999' AND P14.MONTH <> ‘99') or (P14.MONTH = ‘99' AND P14.DAY <> ‘99')) |
Enregistrement rejeté |
| PVAL14-5 | P4 IN [‘1', ‘2'] AND LENGTH (P14) = 8 AND IS_COMPOSED_OF (P14, ‘0123456789') AND P14.YEAR NOT IN [‘0000', ‘9999'] AND P14.MONTH NOT IN [‘00', ‘99'] AND P14.DAY NOT IN [‘00', ‘99'] AND NOT IS_VALID_DATE (P14) | Enregistrement rejeté |
| PVAL14-6 | P4 IN [‘1', ‘2'] AND LENGTH (P14) = 8 AND IS_COMPOSED_OF (P14, ‘0123456789') AND P14.YEAR NOT IN [‘0000', ‘9999'] AND P14.MONTH NOT IN [‘00', ‘01'-'12', ‘99'] AND P14.DAY = ‘99' | Record rejected |
| Sous–contrôle | Texte | Type |
|---|---|---|
| PVAL14-1 | Date de décès n'a pas 8 chiffres de long. | Erreur de code |
| PVAL14-2 | Date de décès : utilisation incorrecte du code « Patient dont le décès n'est pas confirmé ». | Erreur de code |
| PVAL14-3 | La date de décès doit être comprise entre le 1er janvier 1992 et la date de transmission inclusivement. | Erreur de code |
| PVAL14-4 | Date de décès : utilisation incorrecte du code « Inconnue ». | Erreur de code |
| PVAL14-5 | La date de décès n'est pas une date valide du calendrier. | Erreur de code |
| PVAL14-6 | La date de décès n'est pas une date partielle valide : le mois n'est pas valide. | Erreur de code |
| Année | Description |
|---|---|
| 2004 | Règles opérationnelles modifiées : La date de décès ne peut pas être postérieure à la date de transmission.. |
PVAL15
Objectif
Ce contrôle permet de valider le code de province/territoire ou pays de décès.
| Zone | Longueur | Description | Acronyme |
|---|---|---|---|
| P4 | 1 | Type d'enregistrement patient | PRECTYPE |
| P14.YEAR | 4 | 4 premiers caractères de P14 (année de la date de décès) | Sans objet |
| P15 | 3 | Province/territoire ou pays de décès | PPROVDEA |
Règles opérationnelles
- Si la date de décès est antérieure à 1996, le code de province/territoire ou pays du décès doit être l'un des Codes de province/territoire ou de pays valides avant 199612.
- Si la date de décès est en 1996 ou postérieure à 1996, le code de province/territoire ou pays du décès doit être l'un des Codes de province/territoire ou de pays valides à partir de 199612.
- Si la date de décès est inconnue, le code de province/territoire ou pays du décès doit être l'un des Codes de province/territoire ou de pays valides avant 199612 ou l'un des Codes de province/territoire ou de pays valides à partir de 199612.
| Sous–contrôle | Conditions | Résultat |
|---|---|---|
| PVAL15-1 | P4 IN [‘1', ‘2'] AND P14.YEAR NOT IN [‘0000', ‘9999'] AND P14.YEAR < 1996 AND P15 NOT IN [Codes de province/territore ou de pays valides avant 1996] | Enregistrement rejeté |
| PVAL15-2 | P4 IN [‘1', ‘2'] AND P14.YEAR NOT IN [‘0000', ‘9999'] AND P14.YEAR >= 1996 AND P15 NOT IN [Codes de province/territoire ou de pays valides à partir de 1996] | Enregistrement rejeté |
| PVAL15-3 | P4 IN [‘1', ‘2'] AND P14.YEAR = ‘9999' AND P15 NOT IN [Codes de province/territoire ou de pays valide à partir 1996] AND P15 NOT IN [Codes de province/territoire ou de pays valides avant 1996] | Enregistrement rejeté |
| Sous–contrôle | Texte | Type |
|---|---|---|
| PVAL15-1 | Le code de province/territoire ou de pays du décès n'est pas valide pour la date de décès antérieure à 1996. | Erreur de code |
| PVAL15-2 | Le code de province/territoire ou de pays du décès n'est pas valide pour la date de décès en 1996 ou postérieure à 1996. | Erreur de code |
| PVAL15-3 | Le code de province/territoire ou de pays du décès n'est pas valide. | Erreur de code |
| Année | Description |
|---|---|
| 2004 | Règles opérationnelles modifiées : Le code de province/territoire ou de pays du décès est maintenant validé par comparaison avec les codes de province/territoire ou de pays valides au moment du décès. |
PVAL16
Objectif
Ce contrôle permet de valider le numéro d'enregistrement du décès.
| Zone | Longueur | Description | Acronyme |
|---|---|---|---|
| P4 | 1 | Type d'enregistrement patient | PRECTYPE |
| P16 | 6 | Numéro d'enregistrement du décès | PDEAREG |
Règles opérationnelles
- Doit être composé exclusivement de chiffres de 0 à 9.
- Doit être 6 chiffres de long.
| Sous–contrôle | Conditions | Résultat |
|---|---|---|
| PVAL16-1 | P4 IN [‘1', ‘2'] AND (LENGTH (P16) <> 6 OR NOT IS_COMPOSED_OF (P16, ‘0123456789')) | Enregistrement rejeté |
| Sous–contrôle | Texte | Type |
|---|---|---|
| PVAL16-1 | Numéro d'enregistrement du décès n'a pas 6 chiffres de long. | Erreur de code |
| Année | Description |
|---|---|
| Sans objet | Sans objet |
PVAL17
Objectif
Ce contrôle permet de valider la cause sous–jacente du décès.
| Zone | Longueur | Description | Acronyme |
|---|---|---|---|
| P4 | 1 | Type d'enregistrement patient | PRECTYPE |
| P14.YEAR | 4 | 4 premiers caractères de P14 (année de la date de décès) | Sans objet |
| P17 | 3 | Cause sous–jacente du décès | PCAUSDEA |
Règles opérationnelles
- Si la date de décès est inconnue, la cause sous–jacente du décès doit être codée comme étant « Cause sous–jacente du décès inconnue/non disponible ».
- Si la date de décès est antérieure à 2000, la cause sous–jacente du décès doit avoir l'un des Codes valides de cause sous–jacente du décès de la CIM–913.
- Si la date de décès est comprise entre 2000 et 2002 inclusivement, la cause sous–jacente du décès doit avoir l'un des Codes valides de la cause sous–jacente du décès de la CIM–10 de 2000 à 200213.
- Si la date de décès est en 2003 ou postérieure à 2003, la cause sous–jacente du décès doit avoir l'un des Codes valides de la cause sous–jacente du décès à partir de 200313.
| Sous–contrôle | Conditions | Résultat |
|---|---|---|
| PVAL17-1 | P4 IN [‘1', ‘2'] AND P14.YEAR = ‘9999' AND P17 <> ‘0009' | Enregistrement rejeté |
| PVAL17-2 | P4 IN [‘1', ‘2'] AND P14.YEAR NOT IN [‘0000', ‘9999'] AND P14.YEAR < 2000 AND P17 NOT IN [Codes valides de cause sous–jacente du décès de la CIM–9] | Enregistrement rejeté |
| PVAL17-3 | P4 IN [‘1', ‘2'] AND P14.YEAR NOT IN [‘0000', ‘9999'] AND P14.YEAR >= 2000 AND P14.YEAR <= 2002 AND P17 NOT IN [Codes valides de la cause sous–jacente du décès de la CIM–10 de 2000–2002] | Enregistrement rejeté |
| PVAL17-4 | P4 IN [‘1', ‘2'] AND P14.YEAR NOT IN [‘0000', ‘9999'] AND P14.YEAR >= 2003 AND P17 NOT IN [Codes valides de la cause sous–jacente du décès à partir de 2003] | Enregistrement rejeté |
| Sous–contrôle | Texte | Type |
|---|---|---|
| PVAL17-1 | Le code de cause sous–jacente du décès doit indiquer « inconnue » lorsque la date de décès est inconnue. | Erreur de code |
| PVAL17-2 | Le code de cause sous–jacente du décès est soit non valide soit non admissible pour une date de décès antérieure à 2000. | Erreur de code |
| PVAL17-3 | Le code de cause sous–jacente du décès est soit non valide soit non admissible pour une date de décès comprise entre 2000 et 2002 inclusivement. | Erreur de code |
| PVAL17-4 | Le code de cause sous–jacente du décès est soit non valide soit non admissible pour une date de décès à partir de 2003. | Erreur de code |
| Année | Description |
|---|---|
| 2004 | Règles opérationnelles ajoutées : Si la date de décès est inconnue, la cause sous–jacente du décès doit être codée comme étant « Cause sous–jacente du décès inconnue/non disponible ». Si la date de décès est en 2003 ou après, la cause sous–jacente du décès doit être codée en utilisant la dernière révision du code de cause sous–jacente du décès de la CIM–10 (2003 et années suivantes). |
PVAL18
Objectif
Ce contrôle permet de valider le code d'autopsie confirmant la cause du décès.
| Zone | Longueur | Description | Acronyme |
|---|---|---|---|
| P4 | 1 | Type d'enregistrement patient | PRECTYPE |
| P18 | 1 | Autopsie confirmant la cause du décès | PAUTOPSY |
Règles opérationnelles
- Autopsie confirmant la cause du décès doit être l'un des Codes valides d'autopsie confirmant la cause du décès14.
| Sous–contrôle | Conditions | Résultat |
|---|---|---|
| PVAL18-1 | P4 IN [‘1', ‘2'] AND P18 NOT IN [Codes valides d'autopsie confirmant la cause du décès] | Enregistrement rejeté |
| Sous–contrôle | Texte | Type |
|---|---|---|
| PVAL18-1 | Le code d'autopsie confirmant la cause du décès n'est pas valide. | Erreur de code |
| Année | Description |
|---|---|
| Sans objet | Sans objet |
PVAL19
Objectif
Ce contrôle permet de valider la date de transmission de l'enregistrement patient.
| Zone | Longueur | Description | Acronyme |
|---|---|---|---|
| P19 | 8 |
Date de transmission de l'enregistrement patient |
PDATTRAN |
| P19.YEAR | 4 | 4 premiers caractères de P19 (année de la date de transmission) |
Sans objet |
| P19.MONTH | 2 | 5e et 6e chiffres de P19 (mois de la date de transmission) | Sans objet |
| P19.DAY | 2 | 7e et 8e chiffres de P19 (jour de la date de transmission) | Sans objet |
| Paramètres | Longueur | Description |
|---|---|---|
| LOAD_DATE | 8 | Date de chargement à Statistique Canada : Date sur l'horloge de l'ordinateur de Statistique Canada au moment où les données ont été chargées dans la base de données du RCC. |
Règles opérationnelles
- Ne peut être en blanc.
- Doit être composé exclusivement de chiffres de 0 à 9.
- Doit être 8 chiffres de long.
- Doit être une date du calendrier valide.
- Doit être comprise dans les 10 mois précédant la date de chargement à Statistique Canada.
| Sous–contrôle | Conditions | Résultat |
|---|---|---|
| PVAL19-1 | P19 IS NULL | Enregistrement rejeté |
| PVAL19-2 | P19 IS NOT NULL AND (LENGTH (P19) <> 8 OR NOT IS_COMPOSED_OF (P19, ‘0123456789')) | Enregistrement rejeté |
| PVAL19-3 | P19 IS NOT NULL AND LENGTH (P19) = 8 AND IS_COMPOSED_OF (P19, ‘0123456789') AND NOT IS_VALID_DATE (P19) | Enregistrement rejeté |
| PVAL19-4 | P19 IS NOT NULL AND LENGTH (P19) = 8 AND IS_COMPOSED_OF (P19, ‘0123456789') AND IS_VALID_DATE (P19) AND P19 > LOAD_DATE () | Enregistrement rejeté |
| PVAL19-5 | P19 IS NOT NULL AND LENGTH (P19) = 8 AND IS_COMPOSED_OF (P19, ‘0123456789') AND IS_VALID_DATE (P19) AND P19 < (LOAD_DATE – 10 months) | Enregistrement rejeté |
| Sous–contrôle | Texte | Type |
|---|---|---|
| PVAL19-1 | La date de transmission de l'enregistrement patient manque. | Erreur fatale de base |
| PVAL19-2 | La date de transmission de l'enregistrement patient n'a pas 8 chiffres de long. | Erreur fatale de base |
| PVAL19-3 | La date de transmission de l'enregistrement patient n'est pas une date valide. | Erreur fatale de base |
| PVAL19-4 | La date de transmission de l'enregistrement patient est postérieure à la date de chargement à Statistique Canada. | Erreur fatale de base |
| PVAL19-5 | La date de transmission de l'enregistrement patient est antérieure de plus de 10 mois à la date de chargement à Statistique Canada. | Erreur fatale de base |
| Année | Description |
|---|---|
| Sans objet | Sans objet |
3.4.2 Contrôles de validation tumeur
Le tableau qui suit résume l'objectif de chaque contrôle individuel de cette catégorie.
| Nom du contrôle | Objectif |
|---|---|
| TVAL1 | Validation du code de province/territories déclarant la tumeur. |
| TVAL2 | Validation du code du numéro d'identification du patient dans l'enregistrement tumeur. |
| TVAL3 | Validation du code du numéro de référence de la tumeur. |
| TVAL4 | Validation du code du numéro d'identification du RCC. |
| TVAL5 | Validation du code de type d'enregistrement tumeur. |
| TVAL6 | Validation du code du nom de lieu de résidence. |
| TVAL7 |
Validation du code de code postal. |
| TVAL8 | Validation du code du code géographique. |
| TVAL9 | Validation du code du secteur de recensement. |
| TVAL10 | Validation du code du numéro d'assurance–maladie. |
| TVAL11 | Validation du code de la méthode de diagnostic. |
| TVAL12 | Validation du code de la date de diagnostic. |
| TVAL13 | Validation du code de tumeur de la CIM–9. |
| TVAL14 | Validation de l'indicateur de classification source. |
| TVAL15 | Validation du code du CIM—O–2/3 Topographie. |
| TVAL16 | Validation du code du CIM–O–2 Histologie. |
| TVAL17 | Validation du code du CIM–O–2 Comportement. |
| TVAL18 | Sans objet |
| TVAL19 | Validation du code de latéralité. |
| TVAL20 | Sans objet |
| TVAL21 | Validation du code du CIM–O–3 Histologie. |
| TVAL22 | Validation du code du CIM–O–3 Comportement. |
| TVAL23 | Validation du code du grade, degré de différenciation ou indicateur de type de cellule. |
| TVAL24 | Validation du code de la méthode utilisée pour établir la date du diagnostic. |
| TVAL25 | Validation du code du confirmation du diagnostic. |
| TVAL26 | Validation du code de la date de transmission. |
| TVAL27 | Validation du code SC Taille de la tumeur. |
| TVAL28 | Validation du code SC Extension. |
| TVAL29 | Validation du code SC taille de la tumeur/ Évaluation de l'extension. |
| TVAL30 | Validation du code SC Ganglions lymphatiques. |
| TVAL31 | Validation du code SC Évaluation des ganglions lymphatiques. |
| TVAL32 | Validation du code SC ganglions régionaux examinés. |
| TVAL33 | Validation du code SC ganglions régionaux positif. |
| TVAL34 | Validation du code SC métastases au diagnostic. |
| TVAL35 | Validation du code SC évaluation des métastases. |
| TVAL36 | Validation du code SC facteur 1 propre au siège. |
| TVAL37 | Validation du code SC facteur 2 propre au siège. |
| TVAL38 | Validation du code SC facteur 3 propre au siège. |
| TVAL39 | Validation du code SC facteur 4 propre au siège. |
| TVAL40 | Validation du code SC facteur 5 propre au siège. |
| TVAL41 | Validation du code SC facteur 6 propre au siège. |
| TVAL42 | Validation du stade T clinique de l'AJCC. |
| TVAL43 | Validation du stade N clinique de l'AJCC. |
| TVAL44 | Validation du stade M clinique de l'AJCC. |
| TVAL45 | Validation du stade T histopathologique. |
| TVAL46 | Validation du stade N histopathologique. |
| TVAL47 | Validation du stade M histopathologique. |
| TVAL48 | Validation du groupement par stades TNM clinique de l'AJCC. |
| TVAL49 | Validation du groupement par stades TNM histopathologique de l'AJCC. |
| TVAL50 | Validation du groupement par stades TNM de l'AJCC. |
| TVAL51 | Validation du code du numéro d'édition de la classification TNM de l'AJCC. |
| TVAL52 | Validation du SC Première version |
| TVAL53 | Validation du Diagnostic à terminologie ambiguë |
| TVAL54 | Validation du Date du diagnostic définitif |
| TVAL55 | Validation du Type de tumeurs multiples déclarées comme une tumeur primaire unique |
| TVAL56 | Validation du Date (de diagnostic) des tumeurs multiples |
| TVAL57 | Validation du Compteur de multiplicité |
TVAL1
Objectif
Ce contrôle permet de valider le code de la province/du territoire déclarant la tumeur.
| Zone | Longueur | Description | Acronyme |
|---|---|---|---|
| T1 | 2 | Province/territoire déclarant la tumeur | TREPPROV |
| Paramètres | Longueur | Description |
|---|---|---|
| PTCR_CODE | 2 | Le code de province/territoire du RPTC qui soumet les données. |
Règles opérationnelles
- La Province/territoire déclarant la tumeur doit être le même que le code de province/territoire du RPTC qui soumet les données14.
| Sous–contrôle | Conditions | Résultat |
|---|---|---|
| TVAL1-1 | T1 <> PTCR_CODE | Enregistrement rejeté |
| Sous–contrôle | Texte | Type |
|---|---|---|
| TVAL1-1 | Le code de la province/du territoire déclarant la tumeur ne correspond pas au code de la province ou de territoire du RPTC . | Erreur de code |
| Année | Description |
|---|---|
| Sans objet | Sans objet |
TVAL2
Objectif
Ce contrôle permet de valider le numéro d'identification du patient dans l'enregistrement.
| Zone | Longueur | Description | Acronyme |
|---|---|---|---|
| T2 | 12 | Numéro d'identification du patient dans l'enregistrement | TPIN |
Règles opérationnelles
- Il doit être composée exclusivement de n'importe lesquels des éléments suivants :
- Lettres majuscules : A à Z
- Chiffres : 0 à 9
- Ne peut contenir uniquement des zéros.
| Sous–contrôle | Conditions | Résultat |
|---|---|---|
| TVAL2–1 | IS_COMPOSED_OF (T2, ‘0') | Enregistrement rejeté |
| TVAL2–2 | NOT IS_COMPOSED_OF (T2, ‘ABCDEFGHIJKLMNOPQRSTUVWXYZ0123456789') | Enregistrement rejeté |
| Sous–contrôle | Texte | Type |
|---|---|---|
| TVAL2–1 | Le numéro d'identification du patient n'est pas exclusivement composé de zéros. | Erreur de code |
| TVAL2–2 | Le numéro d'identification du patient n'est pas exclusivement composé de lettres majuscules ou de chiffres. | Erreur de code |
| Année | Description |
|---|---|
| 2004 | Règles opérationnelles modifiées : Les apostrophes, les traits d'union, les points et les espaces internes ne sont plus acceptés. |
TVAL3
Objectif
Ce contrôle permet de valider le numéro de référence de la tumeur.
| Zone | Longueur | Description | Acronyme |
|---|---|---|---|
| T3 | 9 | Numéro de référence de la tumeur | TTRN |
Règles opérationnelles
- ll doit être composé exclusivement de n'importe lesquels des éléments suivants :
- Il doit être composé de 9 chiffres.
- Lettres majuscules : A à Z.
- Caractères spéciaux : espace ( ), point (.), apostrophe (‘), tiret (-).
- Ne peut contenir uniquement des zéros.
| Sous–contrôle | Conditions | Résultat |
|---|---|---|
| TVAL3–1 | IS_COMPOSED_OF (T3, ‘0') | Enregistrement rejeté |
| TVAL3–2 | NOT IS_COMPOSED_OF (T3, ‘ABCDEFGHIJKLMNOPQRSTUVWXYZ0123456789 ‘.') | Enregistrement rejeté |
| Sous–contrôle | Texte | Type |
|---|---|---|
| TVAL3–1 | Le numéro de référence de la tumeur ne peut contenir uniquement des zéros. | Erreur de code |
| TVAL3–2 | Le numéro de référence de la tumeur n'est pas exclusivement composé de lettres, de chiffres ou de caractères spéciaux acceptables. | Erreur de code |
| Année | Description |
|---|---|
| 2004 | Règle opérationelle ajouté : Le numéro de référence de la tumeur ne peut contenir uniquement des zéros. |
TVAL4
Objectif
Ce contrôle permet de valider le numéro d'identification du RCC.
| Zone | Longueur | Description | Acronyme |
|---|---|---|---|
| T4 | 9 | Numéro d'identification du RCC | CCR_ID |
| T4.ID | 8 | 8 premiers chiffres de T4 (numéro de séquence du numéro d'identification du RCC) | Sans objet |
| T4.CHECK_DIGIT | 1 | 9e chiffre de T4 (chiffre de contrôle du numéro d'identification du RCC) | Sans objet |
Règles opérationnelles
- Si le numéro d'identification du RCC est déclaré, alors
- Doit être composé exclusivement de chiffres de 0 à 9;
- Il doit être composé de 9 chiffres;
- Ne peut contenir uniquement des zéros;
- Doit avoir un chiffre de contrôle valide16.
| Sous–contrôle | Conditions | Résultat |
|---|---|---|
| TVAL4–1 | T4 IS NOT NULL AND (LENGTH (T4) <> 9 OR NOT IS_COMPOSED_OF (T4, ‘0123456789')) | Enregistrement rejeté |
| TVAL4–2 | T4 = ‘000000000' | Enregistrement rejeté |
| TVAL4–3 | T4 IS NOT NULL AND T4 <> ‘000000000' AND LENGTH (T4) = 9 AND IS_COMPOSED_OF (T4, ‘0123456789') AND T4.CHECK_DIGIT <> CALCULATE_CCR_CHECK_DIGIT (T4.ID) | Enregistrement rejeté |
| Sous–contrôle | Texte | Type |
|---|---|---|
| TVAL4–1 | Le numéro d'identification du RCC n'a pas 9 chiffres de long. | Erreur de code |
| TVAL4–2 | Le numéro d'identification du RCC ne peut contenir uniquement des zéros. | Erreur de code |
| TVAL4–3 | Le numéro d'identification du RCC n'est pas valide. | Erreur de code |
| Année | Description |
|---|---|
| Sans objet | Sans objet |
TVAL5
Objectif
Ce contrôle permet de valider le code du type d'enregistrement tumeur.
| Zone | Longueur | Description | Acronyme |
|---|---|---|---|
| T5 | 1 | Type d'enregistrement tumeur | TRECTYPE |
Règles opérationnelles
- Ne peut pas être en blanc.
- Doit être l'un des codes valides de type d'enregistrement tumeur17.
| Sous–contrôle | Conditions | Résultat |
|---|---|---|
| TVAL5–1 | T5 IS NULL OR T5 NOT IN [codes valides de type d'enregistrement tumeur] | Enregistrement rejeté |
| Sous–contrôle | Texte | Type |
|---|---|---|
| TVAL5–1 | Le code de type d'enregistrement tumeur manque ou n'est pas valide. | Erreur fatale de base |
| Année | Description |
|---|---|
| Sans objet | Sans objet |
TVAL6
Objectif
Ce contrôle permet de valider le nom de lieu de résidence.
| Zone | Longueur | Description | Acronyme |
|---|---|---|---|
| T5 | 1 | Type d'enregistrement tumeur | TRECTYPE |
| T6 | 25 | Nom de lieu de résidence | TPLACRES |
Règles opérationnelles
- Le nom du lieu de résidence peut être en blanc.
- Si le nom du lieu de résidence n'est pas en blanc, il peut s'agir d'une combinaison des éléments suivants :
- lettres de A à Z (majuscules ou minuscules)
- caractères accentués : Â À Ç É Ê Ë È Î Ï Ô Û Ü (majuscules ou minuscules)
- caractères spéciaux : espace ( ), point (.), apostrophe ('), tiret (-), point d'exclamation (!), perluette (&), barre oblique (/), parenthèse [« ("et") »], symbole numéro (#), virgule (,).
- lettres de A à Z (majuscules ou minuscules)
- Il doit contenir un mot d'au moins deux lettres.
| Sous–contrôle | Conditions | Résultat |
|---|---|---|
| TVAL6–1 | T5 IN [‘1', ‘2'] AND T6 IS NOT NULL AND IS NOT COMPOSED OF (UPPER (T6), ‘ABCDEFGHILKLMNOPQRSTUVWXYZÂÀÇÉÊËÈÎÏÔÛÜ.'-!&/()#,') | Enregistrement rejeté |
| TVAL6–2 | T5 IN [‘1', ‘2'] AND T6 IS NOT NULL AND IS_COMPOSED_OF (UPPER (T6), ‘ABCDEFGHILKLMNOPQRSTUVWXYZÂÀÇÉÊËÈÎÏÔÛÜ .'-!&/()#,') AND NOT CONTAINS_WORD (UPPER (T6), ‘ABCDEFGHILKLMNOPQRSTUVWXYZÂÀÇÉÊËÈÎÏÔÛÜ', 2) | Enregistrement rejeté |
| Sous–contrôle | Texte | Type |
|---|---|---|
| TVAL6–1 | Le nom du lieu de résidence n'est pas exclusivement composé de lettres, de caractères accentués ou de caractères spéciaux acceptables. | Erreur de code |
| TVAL6–2 | Le nom du lieu de résidence ne contient pas un mot d'au moins deux lettres. | Erreur de code |
| Année | Description |
|---|---|
| 2007 | Règles opérationnelles modifiées : Spécification des caractères accentués et des caractères spéciaux acceptables. Logique de contrôle : Nouvelle logique de contrôle ajoutée. Messages de rapport de rétroaction : Nouveau message ajouté. |
TVAL7
Objectif
Ce contrôle permet de valider le code postal.
| Zone | Longueur | Description | Acronyme |
|---|---|---|---|
| T5 | 1 | Type d'enregistrement tumeur | TRECTYPE |
| T7 | 6 | Code postal | TPOSTCOD |
| T7.FIRST | 1 | 1er caractère de T7 | Sans objet |
| T7.SECOND | 1 | 2e caractère de T7 | Sans objet |
| T7.THIRD | 1 | 3e caractère de T7 | Sans objet |
| T7.FOURTH | 1 | 4e caractère de T7 | Sans objet |
| T7.FIFTH | 1 | 5e caractère de T7 | Sans objet |
| T7.SIXTH | 1 | 6e caractère de T7 | Sans objet |
Règles opérationnelles
- Doit contenir six chiffres;
- Peut être inconnu.
- S'il est connu, alors
- les 1er, 3e et 5e caractères doivent être des lettres majuscules : A à Z;
- les 2e, 4e et 6e caractères doivent être des chiffres : 0 à 9.
| Sous–contrôle | Conditions | Résultat |
|---|---|---|
| TVAL7–1 | T5 IN [‘1', ‘2'] AND (LENGTH(T7) <> 6 OR (T7 <> ‘999999' AND (T7.FIRST NOT IN [A–Z] OR T7.SECOND NOT IN [0–9] OR T7.THIRD NOT IN [A–Z] OR T7.FOURTH NOT IN [0–9] OR T7.FIFTH NOT IN [A–Z] OR T7.SIXTH NOT IN [0–9]))) | Enregistrement rejeté |
| Sous–contrôle | Texte | Type |
|---|---|---|
| TVAL7–1 | Le format du code postal n'est pas valide. | Erreur de code |
| Année | Description |
|---|---|
| Sans objet | Sans objet |
TVAL8
Objectif
Ce contrôle permet de valider le code géographique type.
| Zone | Longueur | Description | Acronyme |
|---|---|---|---|
| T5 | 1 | Type d'enregistrement tumeur | TRECTYPE |
| T8 | 7 | Code géographique type | TCODPLAC |
| T12.YEAR | 4 | 4 premiers chiffres de T12 (année de la date du diagnostic) | Sans objet |
Règles opérationnelles
- Si la date de diagnostic est comprise entre 1992 et 1995, le code géographique type doit être l'un des Codes valides de la Classification géographique type de 1992 à 199512.
- Si la date de diagnostic est comprise entre 1996 et 2000, le code géographique type doit être l'un des Codes valides de la Classification géographique type de 1996 à 200012.
- Si la date de diagnostic est comprise entre 2001 et 2005, le code géographique type doit être l'un des Codes valides de la Classification géographique type de 2001 à 200512.
- Si la date de diagnostic est comprise entre 2006 et 2010, le code géographique type doit être un des codes valides de la Classification géographique type de 2006 à 2010.
| Sous–contrôle | Conditions | Résultat |
|---|---|---|
| TVAL8–1 | T5 IN [‘1', ‘2'] AND T12.YEAR BETWEEN (‘1992', ‘1995') AND T8 NOT IN [Codes valides de la Classification géographique type de 1992 à 1995] | Enregistrement rejeté |
| TVAL8–2 | T5 IN [‘1', ‘2'] AND T12.YEAR BETWEEN (‘1996', ‘2000') AND T8 NOT IN [Codes valides de la Classification géographique type de 1996 à 2000] | Enregistrement rejeté |
| TVAL8–3 | T5 IN [‘1', ‘2'] AND T12.YEAR BETWEEN (‘2001', ‘2005') AND T8 NOT IN [Codes valides de la Classification géographique type de 2001 à 2005] | Enregistrement rejeté |
| TVAL8–4 | T5 IN [‘1', ‘2'] AND T12.YEAR BETWEEN (‘2006', ‘2010') AND T8 NOT IN [Codes valides de la Classification géographique type de 2006 à 2010] | Enregistrement rejeté |
| Sous–contrôle | Texte | Type |
|---|---|---|
| TVAL8–1 | Le code géographique type n'est pas valide selon la Classification géographique type de 1991. | Erreur de code |
| TVAL8–2 | Le code géographique type n'est pas valide selon la Classification géographique type de 1996. | Erreur de code |
| TVAL8–3 | Le code géographique type n'est pas valide selon la Classification géographique type de 2001. | Erreur de code |
| TVAL8–4 | Le code géographique type n'est pas valide selon la Classification géographique type de 2006. | Erreur de code |
| Année | Description |
|---|---|
| 2006 |
Règles opérationnelles, logique de contrôle et messages de rapport de rétroaction ajoutés : CGT – 2006 ajoutée |
| 2001 |
Règles opérationnelles, logique de contrôle et messages de rapport de rétroaction ajoutés : CGT – 2001 ajoutée |
| 1996 |
Règles opérationnelles, logique de contrôle et messages de rapport de rétroaction ajoutés : CGT – 1996 ajoutée |
TVAL9
Objectif
Ce contrôle permet de valider le secteur de recensement.
| Zone | Longueur | Description | Acronyme |
|---|---|---|---|
| T5 | 1 | Type d'enregistrement tumeur | TRECTYPE |
| T9 | 9 | Secteur de recensement | TCENTRAC |
| T12.YEAR | 4 | 4 premiers chiffres de T12 (année de la date du diagnostic) | Sans objet |
Règles opérationnelles
- Si la date de diagnostic est comprise entre 1992 et 1995, le secteur de recensement doit être l'un des Secteurs de recensement valides de 1992 à 199512.
- Si la date de diagnostic est comprise entre 1996 et 2000, le secteur de recensement doit être l'un des Secteurs de recensement valides de 1996 à 200012.
- Si la date de diagnostic est comprise entre 2001 et 2005, le secteur de recensement doit être l'un des Secteurs de recensement valides de 2001 à 200512.
- Si la date de diagnostic se situe en 2006 ou par la suite, le secteur de recensement ne doit pas être indiqué (la zone doit être laissée en blanc).
| Sous–contrôle | Conditions | Résultat |
|---|---|---|
| TVAL9–1 | T5 IN [‘1', ‘2'] AND T12.YEAR BETWEEN (‘1992', ‘1995') AND (T9 IS NULL OR T9 NOT IN [Secteurs de recensement valides de 1992 à 1995]) | Enregistrement rejeté |
| TVAL9–2 | T5 IN [‘1', ‘2'] AND T12.YEAR BETWEEN (‘1996', ‘2000') AND (T9 IS NULL OR T9 NOT IN [Secteurs de recensement valides de 1996 à 2000]) | Enregistrement rejeté |
| TVAL9–3 | T5 IN [‘1', ‘2'] AND T12.YEAR BETWEEN (‘2001', ‘2005') AND (T9 IS NULL OR T9 NOT IN [Secteurs de recensement valides de 2001 à 2005] | Enregistrement rejeté |
| TVAL9–4 | T5 IN [‘1', ‘2'] AND T12.YEAR >= (‘2006') AND T9 <> NULL | Enregistrement rejeté |
| Sous–contrôle | Texte | Type |
|---|---|---|
| TVAL9–1 | Le secteur de recensement n'est pas valide selon le Dictionnaire des données sur les secteurs de recensement de 1991. | Erreur de code |
| TVAL9–2 | Le secteur de recensement n'est pas valide selon le Dictionnaire des données sur les secteurs de recensement de 1996. | Erreur de code |
| TVAL9–3 | Le secteur de recensement n'est pas valide selon le Dictionnaire des données sur les secteurs de recensement de 2001. | Erreur de code |
| TVAL9–4 | Le secteur de recensement ne doit pas être déclaré pour les cas diagnostiqués en 2006 ou par la suite. | Erreur de code |
| Année | Description |
|---|---|
| 2006 | Règles opérationnelles, logique de contrôle et messages de rapport de rétroaction ajoutés : tranche de dates d'entrée en vigueur des secteurs de recensement ayant pris fin en 2005. Pour les cas diagnostiqués en 2006 ou par la suite, T9 (secteur de recensement) doit être laissé en blanc (nul) |
| 2001 | Règles opérationnelles, logique de contrôle et messages de rapport de rétroaction ajoutés : Secteurs de recensement valides de 2001 ajoutés |
| 1996 | Règles opérationnelles, logique de contrôle et messages de rapport de rétroaction ajoutés : Secteurs de recensement valides de 1996 ajoutés |
TVAL10
Objectif
Ce contrôle permet de valider le numéro d'assurance–maladie.
| Zone | Longueur | Description | Acronyme |
|---|---|---|---|
| T5 | 1 | Type d'enregistrement tumeur | TRECTYPE |
| T10 | 15 | Numéro d'assurance–maladie | THIN |
Règles opérationnelles
- Il doit contenir au moins six chiffres
- Il doit être composé exclusivement de n'importe lesquels des éléments suivants :
- Lettres majuscules : A à Z
- Chiffres 0 à 9
| Sous–contrôle | Conditions | Résultat |
|---|---|---|
| TVAL10–1 | T5 IN [‘1', ‘2'] AND T10 IS NOT NULL AND LENGTH (T10) < 6 | Enregistrement rejeté |
| TVAL10–2 | T5 IN [‘1', ‘2'] AND T10 IS NOT NULL AND NOT IS_COMPOSED_OF (T10, ‘ABCDEFGHIJKLMNOPQRSTUVWXYZ0123456789') | Enregistrement rejeté |
| Sous–contrôle | Texte | Type |
|---|---|---|
| TVAL10–1 | Le numéro d'assurance–maladie a moins de 6 caractères de long. | Erreur de code |
| TVAL10–2 | Le numéro d'assurance–maladie n'est pas exclusivement composé de lettres majuscules et/ou de chiffres. | Erreur de code |
| Année | Description |
|---|---|
| Sans objet | Sans objet |
TVAL11
Objectif
Ce contrôle permet de valider le code de la méthode de diagnostic.
| Zone | Longueur | Description | Acronyme |
|---|---|---|---|
| T5 | 1 | Type d'enregistrement tumeur | TRECTYPE |
| T11 | 1 | Méthode de diagnostic | TMETHDIAG |
Règles opérationnelles
- La méthode de diagnostic doit être l'un des codes valides de méthode de diagnostic18.
| Sous–contrôle | Conditions | Résultat |
|---|---|---|
| TVAL11–1 | T5 IN [‘1', ‘2'] AND T11 NOT IN [codes valides de méthode de diagnostic] | Enregistrement rejeté |
| Sous–contrôle | Texte | Type |
|---|---|---|
| TVAL11–1 | Le code de la méthode de diagnostic n'est pas valide. | Erreur de code |
| Année | Description |
|---|---|
| Sans objet | Sans objet |
TVAL12
Objectif
Ce contrôle permet de valider la date de diagnostic.
| Zone | Longueur | Description | Acronyme |
|---|---|---|---|
| T5 | 1 | Type d'enregistrement tumeur | TRECTYPE |
| T12 | 8 | Date de diagnostic | TDATDIAG |
| T12.YEAR | 4 | 4 premiers chiffres de T12 (année de la date du diagnostic) | Sans objet |
| T12.MONTH | 2 | 5e et 6e chiffres de T12 (mois de la date du diagnostic) | Sans objet |
| T12.DAY | 2 | 2 derniers chiffres de T12 (jour de la date du diagnostic) | Sans objet |
| Paramètres | Longueur | Description |
|---|---|---|
| CYCLE_YEAR | 4 | Années de référence |
Règles opérationnelles
- Doit être composé exclusivement de chiffres de 0 à 9.
- Doit être composée de 8 chiffres.
- Doit être comprise entre le 1er janvier 1992 et le 31 décembre de l'année de référence inclusivement.
- L'année ne peut pas être inconnue.
- Si le mois est inconnu, alors le jour doit être inconnu.
- Si l'année, le mois et le jour sont connus, il doit s'agir d'une date du calendrier valide.
- Si l'année et le mois sont connus et que le jour est inconnu, le mois doit être un mois valide.
| Sous–contrôle | Conditions | Résultat |
|---|---|---|
| TVAL12–1 | T5 IN [‘1', ‘2'] AND (LENGTH (T12) <> 8 OR NOT IS_COMPOSED_OF (T12, ‘0123456789')) | Enregistrement rejeté |
| TVAL12–2 | T5 IN [‘1', ‘2'] AND LENGTH (T12) = 8 AND IS_COMPOSED_OF (T12, ‘0123456789') AND T12.MONTH = ‘99' AND T12.DAY <> ‘99' | Enregistrement rejeté |
| TVAL12–3 | T5 IN [‘1', ‘2'] AND LENGTH (T12) = 8 AND IS_COMPOSED_OF (T12, ‘0123456789'' AND (T12.YEAR < 1992 OR T12.YEAR > CYCLE_YEAR) | Enregistrement rejeté |
| TVAL12–4 | T5 IN [‘1', ‘2'] AND LENGTH (T12) = 8 AND IS_COMPOSED_OF (T12, ‘0123456789') AND T12.MONTH <> ‘99' AND T12.DAY <> ‘99' AND NOT IS_VALID_DATE (T12) | Enregistrement rejeté |
|
TVAL12–5 |
T5 IN [‘1', ‘2'] AND LENGTH (T12) = 8 AND IS_COMPOSED_OF (T12, ‘0123456789') AND T12.MONTH NOT IN [‘01'–'12', ‘99'] AND T12.DAY = ‘99' |
Enregistrement rejeté |
| Sous–contrôle | Texte | Type |
|---|---|---|
| TVAL12–1 | Date du diagnostic n'a pas 8 chiffres de long. | Erreur de code |
| TVAL12–2 | Date du diagnostic : utilisation incorrecte du code « Inconnu ». | Erreur de code |
| TVAL12–3 | La date du diagnostic doit être comprise entre le 1er janvier 1992 et le 31 décembre de l'année de référence inclusivement. | Erreur de code |
| TVAL12–4 | Date du diagnostic n'est pas valide. | Erreur de code |
| TVAL12–5 | La date du diagnostic n'est pas une date partielle valide : le mois n'est pas valide. | Erreur de code |
| Année | Description |
|---|---|
| Sans objet |
Sans objet |
TVAL13
Objectif
Ce contrôle permet de valider le code de tumeur de la CIM–9.
| Zone | Longueur | Description | Acronyme |
|---|---|---|---|
| T5 | 1 | Type d'enregistrement tumeur | TRECTYPE |
| T13 | 4 | Code de tumeur de la CIM–9 | TICD_9 |
Règles opérationnelles
- Si le code de tumeur de la CIM–9 est déclaré, il doit être l'un des Codes de tumeur valides de la CIM–919.
| Sous–contrôle | Conditions | Résultat |
|---|---|---|
| TVAL13–1 | T5 IN [‘1', ‘2'] AND T13 <> ‘0000' AND T13 NOT IN [Codes de tumeur valides de la CIM–9] | Enregistrement rejeté |
| Sous–contrôle | Texte | Type |
|---|---|---|
| TVAL13–1 | Le code de tumeur de la CIM–9 n'est pas valide ou n'est pas un code admissible pour le système du RCC. | Erreur de code |
| Année | Description |
|---|---|
| Sans objet | Sans objet |
TVAL14
Objectif
Ce contrôle permet de valider l'indicateur de classification source.
| Zone | Longueur | Description | Acronyme |
|---|---|---|---|
| T5 | 1 | Type d'enregistrement tumeur | TRECTYPE |
| T14 | 1 | Indicateur de classification source | TSCF |
Règles opérationnelles
- L'indicateur de classification source doit être l'un des Indicateurs de classification source valide20.
| Sous–contrôle | Conditions | Résultat |
|---|---|---|
| TVAL14–1 | T5 IN [‘1', ‘2'] AND T14 NOT IN [Indicateurs de classification source valide] | Enregistrement rejeté |
| Sous–contrôle | Texte | Type |
|---|---|---|
| TVAL14–1 | L'indicateur de classification source n'est pas valide. | Erreur de code |
| Année | Description |
|---|---|
| Sans objet | Sans objet |
TVAL15
Objectif
Ce contrôle permet de valider le code de la CIM–O–2/3 Topographie.
| Zone | Longueur | Description | Acronyme |
|---|---|---|---|
| T5 | 1 | Type d'enregistrement tumeur | TRECTYPE |
| T15 | 4 | CIM–O–2/3 Topographie | TICD_O2T |
Règles opérationnelles
- CIM–O–2/3 Topographie doit être l'un des Codes topographiques valides de la CIM–O–2/312.
| Sous–contrôle | Conditions | Résultat |
|---|---|---|
| TVAL15–1 | T5 IN [‘1', ‘2'] AND T15 NOT IN [Codes topographiques valides de la CIM–O–2/3] | Enregistrement rejeté |
| Sous–contrôle | Texte | Type |
|---|---|---|
| TVAL15–1 | Le code topographique de la CIM–O–2/3 n'est pas valide ou n'est pas admissible dans le système du RCC. | Erreur de code |
| Année | Description |
|---|---|
| Sans objet | Sans objet |
TVAL16
Objectif
Ce contrôle permet de valider le code de la CIM–O–2 Histologie.
| Zone | Longueur | Description | Acronyme |
|---|---|---|---|
|
T5 |
1 |
Type d'enregistrement tumeur |
TRECTYPE |
| T15 | 4 | CIM–O–2/3 Topographie | TICD_O2T |
| T16 | 4 | CIM–O–2 Histologie | TICD_O2H |
Règles opérationnelles
- Si le code CIM–O–2 Histologie est déclaré, il doit être l'un des Codes d'histologie valides de la CIM–O–212.
| Sous–contrôle | Conditions | Résultat |
|---|---|---|
| TVAL16–1 | 5 IN [‘1', ‘2'] AND T15 <> ‘0000' AND T16 NOT IN [des Codes d'histologie valides de la CIM–O–2] | Enregistrement rejeté |
| Sous–contrôle | Texte | Type |
|---|---|---|
| TVAL16–1 | Le code de la CIM-O-2 Histologie n'est pas valide ou n'est pas admissible dans le système du RCC. | Erreur de code |
| Année | Description |
|---|---|
| Sans objet | Sans objet |
TVAL17
Objectif
Ce contrôle permet de valider le code de la CIM–O–2 Comportement.
| Zone | Longueur | Description | Acronyme |
|---|---|---|---|
| T5 | 1 | Type d'enregistrement tumeur | TRECTYPE |
| T17 | 1 | CIM–O–2 Comportement | TICD_O2B |
Règles opérationnelles
- Si le code CIM–O–2 Comportement est déclaré, il doit être l'un des Codes de comportement valides de la CIM–O–221.
| Sous–contrôle | Conditions | Résultat |
|---|---|---|
| TVAL17–1 | T5 IN [‘1', ‘2'] AND T17 NOT IN [Codes de comportement valides de la CIM–O–2] | Enregistrement rejeté |
| Sous–contrôle | Texte | Type |
|---|---|---|
| TVAL17–1 | Le code de la CIM–O–2 Comportement n'est pas valide ou n'est pas admissible dans le système du RCC. | Erreur de code |
| Année | Description |
|---|---|
| Sans objet | Sans objet |
TVAL18
Objectif
Sans objet
| Zone | Longueur | Description | Acronyme |
|---|---|---|---|
| T18 | 4 | Zone de remplissage | Sans objet |
Règles opérationnelles
- La zone de remplissage peut contenir n'importe quoi, y compris des blancs.
| Sous–contrôle | Conditions | Résultat |
|---|---|---|
| Sans objet | Sans objet | Sans objet |
| Sous–contrôle | Texte | Type |
|---|---|---|
| Sans objet | Sans objet | Sans objet |
| Année | Description |
|---|---|
| 2004 | Contrôle supprimé : La zone de remplissage peut contenir n'importe quoi, y compris des blancs |
Nota : Ce contrôle de validation vide est gardé comme paramètre fictif en prévision de la mise en application de futures exigences.
TVAL19
Objectif
Ce contrôle permet de valider le code de latéralité.
| Zone | Longueur | Description | Acronyme |
|---|---|---|---|
| T5 | 1 | Type d'enregistrement tumeur | TRECTYPE |
| T19 | 1 | Latéralité | TLATERAL |
Règles opérationnelles
- La zone Latéralité doit contenir l'un des codes de Latéralité valides22.
| Sous–contrôle | Conditions | Résultat |
|---|---|---|
| TVAL19–1 | T5 IN [‘1', ‘2'] AND T19 NOT IN [codes de Latéralité valides] | Enregistrement rejeté |
| Sous–contrôle | Texte | Type |
|---|---|---|
| TVAL19–1 | Le code de latéralité n'est pas valide. | Erreur de code |
| Année | Description |
|---|---|
| Sans objet | Sans objet |
TVAL20
Objectif
Sans objet
| Zone | Longueur | Description | Acronyme |
|---|---|---|---|
| T20 | 1 | Zone de remplissage | Sans objet |
Règles opérationnelles
- La zone de remplissage peut contenir n'importe quoi, y compris des blancs.
| Sous–contrôle | Conditions | Résultat |
|---|---|---|
| Sans objet | Sans objet | Sans objet |
| Sous–contrôle | Texte | Type |
|---|---|---|
| Sans objet | Sans objet | Sans objet |
| Année | Description |
|---|---|
| 2004 | Contrôle supprimé : La zone de remplissage peut contenir n'importe quoi, y compris des blancs |
Nota : Ce contrôle de validation vide est gardé comme paramètre fictif en prévision de la mise en application de futures exigences.
TVAL21
Objectif
Ce contrôle permet de valider le code de la CIM–O–3 Histologie.
| Zone | Longueur | Description | Acronyme |
|---|---|---|---|
| T5 | 1 | Type d'enregistrement tumeur | TRECTYPE |
| T21 | 4 | CIM–O–3 Histologie | TICD_O3H |
Règles opérationnelles
| Sous–contrôle | Conditions | Résultat |
|---|---|---|
| TVAL21–1 | T5 IN [‘1', ‘2'] AND T21 NOT IN [Codes d'histologie valides de la CIM–O–3] | Enregistrement rejeté |
| Sous–contrôle | Texte | Type |
|---|---|---|
| TVAL21–1 | Le code de la CIM–O–3 Histologie n'est pas valide ou n'est pas admissible dans le système du RCC. | Erreur de code |
| Année | Description |
|---|---|
| 2004 | Contrôle renommé : Le contrôle courant s'appelait antérieurement Contrôle de validation no 21M. |
TVAL22
Objectif
Ce contrôle permet de valider le code de la CIM–O–3 Comportement.
| Zone | Longueur | Description | Acronyme |
|---|---|---|---|
| T5 | 1 | Type d'enregistrement tumeur | TRECTYPE |
| T22 | 1 | CIM–O–3 Comportement | TICD_O3B |
Règles opérationnelles
- Le code CIM–O–3 Comportement doit être l'un des Codes de comportement valides de la CIM–O–324.
| Sous–contrôle | Conditions | Résultat |
|---|---|---|
| TVAL22–1 | T5 IN [‘1', ‘2'] AND T22 NOT IN [Codes de comportement valides de la CIM–O–3]] | Enregistrement rejeté |
| Sous–contrôle | Texte | Type |
|---|---|---|
| TVAL22–1 | Le code de la CIM–O–3 Comportement n'est pas valide ou n'est pas admissible dans le système du RCC. | Erreur de code |
| Année | Description |
|---|---|
| 2004 | Contrôles réorganisés : Le contrôle appelé anciennement Contrôle de validation no 22 a été transféré à TVAL26. Contrôle renommé : Le contrôle courant s'appelait antérieurement Contrôle de validation no 21B. |
TVAL23
Objectif
Ce contrôle permet de valider le code de grade, degré de différenciation ou indicateur de type de cellule.
| Zone | Longueur | Description | Acronyme |
|---|---|---|---|
| T5 | 1 | Type d'enregistrement tumeur | TRECTYPE |
| T23 | 1 | Grade, degré de différenciation ou indicateur de type de cellule | TGRADE |
Règles opérationnelles
- La zone Grade, degré de différenciation ou indicateur de type de cellule doit contenir l'un des codes de grade, de degré de différenciation ou d'indicateur de type de cellule valides25.
| Sous–contrôle | Conditions | Résultat |
|---|---|---|
| TVAL23–1 | T5 IN [‘1', ‘2'] AND T23 NOT IN [codes de grade, de degré de différenciation ou d'indicateur de type de cellule valides] | Enregistrement rejeté |
| Sous–contrôle | Texte | Type |
|---|---|---|
| TVAL23–1 | Le code de grade, degré de différenciation ou indicateur de type de cellule n'est pas valide. | Erreur de code |
| Année | Description |
|---|---|
| 2004 | Réorganisation des contrôles : Le contrôle anciennement appelé Contrôle de validation no 23 a été transféré à TVAL24. Contrôle ajouté : Nouveau contrôle. |
TVAL24
Objectif
Ce contrôle permet de valider le code de la méthode utilisée pour établir la date du diagnostic.
| Zone | Longueur | Description | Acronyme |
|---|---|---|---|
| T5 | 1 | Type d'enregistrement tumeur | TRECTYPE |
| T24 | 1 | Méthode utilisée pour établir la date du diagnostic | TMETHUSED |
Règles opérationnelles
- La méthode utilisée pour établir la date du diagnostic doit être l'un des codes valides de méthode utilisée pour établir la date du diagnostic26.
| Sous–contrôle | Conditions | Résultat |
|---|---|---|
| TVAL24–1 | T5 IN [‘1', ‘2'] AND T24 NOT IN [codes valides de méthode utilisée pour établir la date du diagnostic] | Enregistrement rejeté |
| Sous–contrôle | Texte | Type |
|---|---|---|
| TVAL24–1 | La méthode utilisée pour établir la date du diagnostic n'est pas valide. | Erreur de code |
| Année | Description |
|---|---|
| 2004 | Réorganisation des contrôles : Le contrôle anciennement appelé Contrôle de validation no 24 a été transféré à TVAL25. Contrôle renommé : Le contrôle courant s'appelait antérieurement Contrôle de validation no 23. |
TVAL25
Objectif
Ce contrôle permet de valider le code de la confirmation de diagnostic.
| Zone | Longueur | Description | Acronyme |
|---|---|---|---|
| T5 | 1 | Type d'enregistrement tumeur | TRECTYPE |
| T25 | 1 | Confirmation de diagnostic | TMETHCONF |
Règles opérationnelles
- Le code Confirmation de diagnostic doit être l'un des Codes de confirmation de diagnostic valides27.
| Sous–contrôle | Conditions | Résultat |
|---|---|---|
| TVAL25–1 | T5 IN [‘1', ‘2'] AND T25 NOT IN [Codes de confirmation de diagnostic valides] | Enregistrement rejeté |
| Sous–contrôle | Texte | Type |
|---|---|---|
| TVAL25–1 | Le code de la confirmation de diagnostic n'est pas valide. | Erreur de code |
| Année | Description |
|---|---|
| 2004 | Contrôle renommé : Le contrôle courant s'appelait antérieurement Contrôle de validation no 24. |
TVAL26
Objectif
Ce contrôle permet de valider la date de transmission.
| Zone | Longueur | Description | Acronyme |
|---|---|---|---|
| T26 | 8 | Date de transmission | TDATTRAN |
| T26.YEAR | 4 | 4 premiers chiffres de T26 (année de la date de transmission) | Sans objet |
| T26.MONTH | 2 | 5e et 6e chiffres de T26 (mois de la date de transmission) | Sans objet |
| T26.DAY | 2 | 7e et 8e chiffres de T26 (jour de la date de transmission) | Sans objet |
| Paramètres | Longueur | Description |
|---|---|---|
|
LOAD_DATE |
8 |
Date de chargement à Statistique Canada : Date sur l'horloge de l'ordinateur de Statistique Canada au moment où les données ont été chargées dans la base de données du RCC. |
Règles opérationnelles
- Ne peut être en blanc.
- Doit être composé exclusivement de chiffres de 0 à 9.
- Doit contenir huit chiffres.
- Doit être une date du calendrier valide.
- Doit être comprise dans les 10 mois précédant la date de chargement à Statistique Canada.
| Sous–contrôle | Conditions | Résultat |
|---|---|---|
| TVAL26–1 | T26 IS NULL | Enregistrement rejeté |
| TVAL26–2 | T26 IS NOT NULL AND (LENGTH (T26) <> 8 OR NOT IS_COMPOSED_OF (T26, ‘0123456789')) | Enregistrement rejeté |
| TVAL26–3 | T26 IS NOT NULL AND LENGTH (T26) = 8 AND IS_COMPOSED_OF (T26, ‘0123456789') AND NOT IS_VALID_DATE (T26) | Enregistrement rejeté |
| TVAL26–4 | T26 IS NOT NULL AND LENGTH (T26) = 8 AND IS_COMPOSED_OF (P26, ‘0123456789') AND IS_VALID_DATE (T26) AND T26 > LOAD_DATE | Enregistrement rejeté |
| TVAL26–5 | T26 IS NOT NULL AND LENGTH (T26) = 8 AND IS_COMPOSED_OF (T26, ‘0123456789') AND IS_VALID_DATE (T26) AND T26 < (LOAD_DATE – 10 months) | Enregistrement rejeté |
| Sous–contrôle | Texte | Type |
|---|---|---|
| TVAL26–1 | La date de transmission de l'enregistrement tumeur manque. | Erreur fatale de base |
| TVAL26–2 |
La date de transmission de l'enregistrement tumeur n'a pas 8 chiffres de long. |
Erreur fatale de base |
| TVAL26–3 | La date de transmission de l'enregistrement tumeur n'est pas valide. | Erreur fatale de base |
| TVAL26–4 | La date de transmission de l'enregistrement tumeur est postérieure à la date de chargement à Statistique Canada. | Erreur fatale de base |
| TVAL26–5 | La date de transmission de l'enregistrement tumeur est antérieure de plus de 10 mois à la date de chargement à Statistique Canada. | Erreur fatale de base |
| Année | Description |
|---|---|
| 2004 | Contrôle renommé : Le contrôle courant s'appelait antérieurement Contrôle de validation no22. |
TVAL27
Objectif
Ce contrôle permet de valider le code SC taille de tumeur
| Zone | Longueur | Description | Acronyme |
|---|---|---|---|
| T5 | 1 | Type d'enregistrement tumeur | TRECTYPE |
| T12.YEAR | 4 | 4 premiers chiffres de T12 (année de la date de diagnostic) | Sans objet |
| T15 | 4 | CIM–O–2/3 Topographie | TICD_O2T |
| T21 | 4 | CIM–O–3 Histologie | TICD_O3H |
| T27 | 3 | SC taille de tumeur | TCSTSIZE |
| T28 | 2 | SC Extension | TCSEXTN |
| T29 | 1 | SC Évaluation de la taille de la tumeur/de l'extension | TCSEVAL |
| T30 | 2 | SC Ganglions lymphatiques | TCSLNODE |
| T31 | 1 | SC Évaluation des ganglions régionaux | TCSRNEVL |
| T32 | 2 | Ganglions régionaux examinés | TCSRNEXAM |
| T33 | 2 | Ganglions régionaux positifs | TCSRNPOS |
| T34 | 2 | SC Métastases au diagnostic | TCSMDIAG |
| T35 | 1 | SC Évaluation des métastases | TCSMEVAL |
| T36 | 3 | SC Facteur 1 propre au siège | TCSSSF1 |
| T37 | 3 | SC Facteur 2 propre au siège | TCSSSF2 |
| T38 | 3 | SC Facteur 3 propre au siège | TCSSSF3 |
| T39 | 3 | SC Facteur 4 propre au siège | TCSSSF4 |
| T40 | 3 | SC Facteur 5 propre au siège | TCSSSF5 |
| T41 | 3 | SC Facteur 6 propre au siège | TCSSSF6 |
| T52 | 6 | SC Première version | TCSFVER |
Règles opérationnelles
- la taille de la tumeur de la SC doit être valide selon la version recommandée de l'algorithme de SC de l'AJCC en ce qui a trait au schéma de la SC (calculé à partir de la CIM–O–2/3 Topographie et de la CIM–O–3 Histologie).
| Sous–contrôle | Conditions | Résultat |
|---|---|---|
| TVAL27–1 | T5 IN [‘1', ‘2'] AND T12.YEAR >= ‘2004' AND (T27<>'999' OR T28<>'99' OR T29<>'9' OR T30<>'99' OR T31<>'9' OR T32<>'99' OR T33<>'99' OR T34<>'99' OR T35<>'9' OR T36<>'999' OR T37<>'999' OR T38<>'999' OR T39<>'999' OR T40<>'999' OR T41<>'999' OR T52 <>'999999') AND NOT VALID_CS_TUMOUR_SIZE(T15, T21, T27) | Éléments de données SC remplis de « R » au moment de l'enregistrement |
| Sous–contrôle | Texte | Type |
|---|---|---|
| TVAL27–1 | Le code SC taille de tumeur est invalide pour le schéma de SC correspondant, d'après la version recommandée de l'algorithme de SC de l'AJCC. | Erreur de SC |
| Année | Description |
|---|---|
| 2007 | Zones désignées, règles opérationnelles, logique de contrôle et messages de rapport de rétroaction mis à jour : La validation est maintenant assurée au moyen de la version recommandée de l'algorithme de SC de l'AJCC. |
| 2004 | Contrôle ajouté : Nouveau contrôle. |
TVAL28
Objectif
Ce contrôle permet de valider le code SC extension.
| Zone | Longueur | Description | Acronyme |
|---|---|---|---|
| T5 | 1 | Type d'enregistrement tumeur | TRECTYPE |
| T12.YEAR | 4 | 4 premiers chiffres de T12 (année de la date de diagnostic) | Sans objet |
| T15 | 4 | CIM–O–2/3 Topographie | TICD_O2T |
| T21 | 4 | CIM–O–3 Histologie | TICD_O3H |
| T27 | 3 | SC taille de tumeur | TCSTSIZE |
| T28 | 2 | SC Extension | TCSEXTN |
| T29 | 1 | SC Évaluation de la taille de la tumeur/de l'extension | TCSEVAL |
| T30 | 2 | SC Ganglions lymphatiques | TCSLNODE |
| T31 | 1 | SC Évaluation des ganglions régionaux | TCSRNEVL |
| T32 | 2 | Ganglions régionaux examinés | TCSRNEXAM |
| T33 | 2 | Ganglions régionaux positifs | TCSRNPOS |
| T34 | 2 | SC Métastases au diagnostic | TCSMDIAG |
| T35 | 1 | SC Évaluation des métastases | TCSMEVAL |
| T36 | 3 | SC Facteur 1 propre au siège | TCSSSF1 |
| T37 | 3 | SC Facteur 2 propre au siège | TCSSSF2 |
| T38 | 3 | SC Facteur 3 propre au siège | TCSSSF3 |
| T39 | 3 | SC Facteur 4 propre au siège | TCSSSF4 |
| T40 | 3 | SC Facteur 5 propre au siège | TCSSSF5 |
| T41 | 3 | SC Facteur 6 propre au siège | TCSSSF6 |
| T52 | 6 | SC Première version | TCSFVER |
Règles opérationnelles
- la taille de la tumeur de la SC doit être valide selon la version recommandée de l'algorithme de SC de l'AJCC en ce qui a trait au schéma de la SC (calculé à partir de la CIM–O–2/3 Topographie et de la CIM–O–3 Histologie).
| Sous–contrôle | Conditions | Résultat |
|---|---|---|
| TVAL28–1 | T5 IN [‘1', ‘2'] AND T12.YEAR >= ‘2004' AND (T27<>'999' OR T28<>'99' OR T29<>'9' OR T30<>'99' OR T31<>'9' OR T32<>'99' OR T33<>'99' OR T34<>'99' OR T35<>'9' OR T36<>'999' OR T37<>'999' OR T38<>'999' OR T39<>'999' OR T40<>'999' OR T41<>'999' OR T52 <> ‘999999') AND NOT VALID_CS_EXTENSION(T15, T21, T28) | Éléments de données SC remplis de « R » au moment de l'enregistrement |
| Sous–contrôle | Texte | Type |
|---|---|---|
| TVAL28–1 | Le code SC Extention est invalide pour le schéma de SC correspondant, d'après la version recommandée de l'algorithme de SC de l'AJCC . | Erreur de SC |
| Année | Description |
|---|---|
| 2007 | Zones désignées, règles opérationnelles, logique de contrôle et messages de rapport de rétroaction mis à jour : La validation est maintenant assurée au moyen de la version recommandée de l'algorithme de SC de l'AJCC. |
| 2004 | Contrôle ajouté : Nouveau contrôle. |
TVAL29
Objectif
Ce contrôle permet de valider le code SC taille de tumeur/Évaluation de l'extension.
| Zone | Longueur | Description | Acronyme |
|---|---|---|---|
| T5 | 1 | Type d'enregistrement tumeur | TRECTYPE |
| T12.YEAR | 4 | 4 premiers chiffres de T12 (année de la date de diagnostic) | Sans objet |
| T15 | 4 | CIM–O–2/3 Topographie | TICD_O2T |
| T21 | 4 | CIM–O–3 Histologie | TICD_O3H |
| T27 | 3 | SC taille de tumeur | TCSTSIZE |
| T28 | 2 | SC Extension | TCSEXTN |
| T29 | 1 | SC Évaluation de la taille de la tumeur/de l'extension | TCSEVAL |
| T30 | 2 | SC Ganglions lymphatiques | TCSLNODE |
| T31 | 1 | SC Évaluation des ganglions régionaux | TCSRNEVL |
| T32 | 2 | Ganglions régionaux examinés | TCSRNEXAM |
| T33 | 2 | Ganglions régionaux positifs | TCSRNPOS |
| T34 | 2 | SC Métastases au diagnostic | TCSMDIAG |
| T35 | 1 | SC Évaluation des métastases | TCSMEVAL |
| T36 | 3 | SC Facteur 1 propre au siège | TCSSSF1 |
| T37 | 3 | SC Facteur 2 propre au siège | TCSSSF2 |
| T38 | 3 | SC Facteur 3 propre au siège | TCSSSF3 |
| T39 | 3 | SC Facteur 4 propre au siège | TCSSSF4 |
| T40 | 3 | SC Facteur 5 propre au siège | TCSSSF5 |
| T41 | 3 | SC Facteur 6 propre au siège | TCSSSF6 |
| T52 | 6 | SC Première version | TCSFVER |
Règles opérationnelles
- la taille de la tumeur de la SC doit être valide selon la version recommandée de l'algorithme de SC de l'AJCC en ce qui a trait au schéma de la SC (calculé à partir de la CIM–O–2/3 Topographie et de la CIM–O–3 Histologie).
| Sous–contrôle | Conditions | Résultat |
|---|---|---|
| TVAL29–1 | T5 IN [‘1', ‘2'] AND T12.YEAR >= ‘2004' AND (T27<>'999' OR T28<>'99' OR T29<>'9' OR T30<>'99' OR T31<>'9' OR T32<>'99' OR T33<>'99' OR T34<>'99' OR T35<>'9' OR T36<>'999' OR T37<>'999' OR T38<>'999' OR T39<>'999' OR T40<>'999' OR T41<>'999' OR T52 <> ‘999999') AND NOT VALID _CS_TUMOUR_SIZE/EXT_EVAL(T15, T21, T29) | Éléments de données SC remplis de « R » au moment de l'enregistrement |
| Sous–contrôle | Texte | Type |
|---|---|---|
| TVAL29–1 | Le code SC taille de la tumeur/Évaluation de l'extention est invalide pour le schéma de SC correspondant, d'après la version recommandée de l'algorithme de SC de l'AJCC . | Erreur de SC |
| Année | Description |
|---|---|
| 2007 | Zones désignées, règles opérationnelles, logique de contrôle et messages de rapport de rétroaction mis à jour : La validation est maintenant assurée au moyen de la version recommandée de l'algorithme de SC de l'AJCC. |
| 2004 | Contrôle ajouté : Nouveau contrôle. |
TVAL30
Objectif
Ce contrôle permet de valider le code SC ganglions lymphatiques.
| Zone | Longueur | Description | Acronyme |
|---|---|---|---|
| T5 | 1 | Type d'enregistrement tumeur | TRECTYPE |
| T12.YEAR | 4 | 4 premiers chiffres de T12 (année de la date de diagnostic) | Sans objet |
| T15 | 4 | CIM–O–2/3 Topographie | TICD_O2T |
| T21 | 4 | CIM–O–3 Histologie | TICD_O3H |
| T27 | 3 | SC taille de tumeur | TCSTSIZE |
| T28 | 2 | SC Extension | TCSEXTN |
| T29 | 1 | SC Évaluation de la taille de la tumeur/de l'extension | TCSEVAL |
| T30 | 2 | SC Ganglions lymphatiques | TCSLNODE |
| T31 | 1 | SC Évaluation des ganglions régionaux | TCSRNEVL |
| T32 | 2 | Ganglions régionaux examinés | TCSRNEXAM |
| T33 | 2 | Ganglions régionaux positifs | TCSRNPOS |
| T34 | 2 | SC Métastases au diagnostic | TCSMDIAG |
| T35 | 1 | SC Évaluation des métastases | TCSMEVAL |
| T36 | 3 | SC Facteur 1 propre au siège | TCSSSF1 |
| T37 | 3 | SC Facteur 2 propre au siège | TCSSSF2 |
| T38 | 3 | SC Facteur 3 propre au siège | TCSSSF3 |
| T39 | 3 | SC Facteur 4 propre au siège | TCSSSF4 |
| T40 | 3 | SC Facteur 5 propre au siège | TCSSSF5 |
| T41 | 3 | SC Facteur 6 propre au siège | TCSSSF6 |
| T52 | 6 | SC Première version | TCSFVER |
Règles opérationnelles
- le code SC ganglions lymphatiques doit être valide selon la version recommandée de l'algorithme de SC de l'AJCC en ce qui a trait au schéma de la SC (calculé à partir de la CIM–O–2/3 Topographie et de la CIM–O–3 Histologie).
| Sous–contrôle | Conditions | Résultat |
|---|---|---|
| TVAL30–1 | T5 IN [‘1', ‘2'] AND T12.YEAR >= ‘2004' AND (T27<>'999' OR T28<>'99' OR T29<>'9' OR T30<>'99' OR T31<>'9' OR T32<>'99' OR T33<>'99' OR T34<>'99' OR T35<>'9' OR T36<>'999' OR T37<>'999' OR T38<>'999' OR T39<>'999' OR T40<>'999' OR T41<>'999' OR T52 <> ‘999999') AND NOT VALID CS_LYMPH_NODES(T15, T21, T30) | Éléments de données SC remplis de « R » au moment de l'enregistrement |
| Sous–contrôle | Texte | Type |
|---|---|---|
| TVAL30–1 | Le code SC ganglions lymphatiques est invalide pour le schéma de SC correspondant, d'après la version recommandée de l'algorithme de SC de l'AJCC . | Erreur de SC |
| Année | Description |
|---|---|
| 2007 | Zones désignées, règles opérationnelles, logique de contrôle et messages de rapport de rétroaction mis à jour : La validation est maintenant assurée au moyen de la version recommandée de l'algorithme de SC de l'AJCC. |
| 2004 | Contrôle ajouté : Nouveau contrôle. |
TVAL31
Objectif
Ce contrôle permet de valider le code SC évaluation des ganglions régionaux.
| Zone | Longueur | Description | Acronyme |
|---|---|---|---|
| T5 | 1 | Type d'enregistrement tumeur | TRECTYPE |
| T12.YEAR | 4 | 4 premiers chiffres de T12 (année de la date de diagnostic) | Sans objet |
| T15 | 4 | CIM–O–2/3 Topographie | TICD_O2T |
| T21 | 4 | CIM–O–3 Histologie | TICD_O3H |
| T27 | 3 | SC taille de tumeur | TCSTSIZE |
| T28 | 2 | SC Extension | TCSEXTN |
| T29 | 1 | SC Évaluation de la taille de la tumeur/de l'extension | TCSEVAL |
| T30 | 2 | SC Ganglions lymphatiques | TCSLNODE |
| T31 | 1 | SC Évaluation des ganglions régionaux | TCSRNEVL |
| T32 | 2 | Ganglions régionaux examinés | TCSRNEXAM |
| T33 | 2 | Ganglions régionaux positifs | TCSRNPOS |
| T34 | 2 | SC Métastases au diagnostic | TCSMDIAG |
| T35 | 1 | SC Évaluation des métastases | TCSMEVAL |
| T36 | 3 | SC Facteur 1 propre au siège | TCSSSF1 |
| T37 | 3 | SC Facteur 2 propre au siège | TCSSSF2 |
| T38 | 3 | SC Facteur 3 propre au siège | TCSSSF3 |
| T39 | 3 | SC Facteur 4 propre au siège | TCSSSF4 |
| T40 | 3 | SC Facteur 5 propre au siège | TCSSSF5 |
| T41 | 3 | SC Facteur 6 propre au siège | TCSSSF6 |
| T52 | 6 | SC Première version | TCSFVER |
Règles opérationnelles
- le code SC évaluation des ganglions régionaux doit être valide selon la version recommandée de l'algorithme de SC de l'AJCC en ce qui a trait au schéma de la SC (calculé à partir de la CIM–O–2/3 Topographie et de la CIM–O–3 Histologie).
| Sous–contrôle | Conditions | Résultat |
|---|---|---|
| TVAL31–1 | T5 IN [‘1', ‘2'] AND T12.YEAR >= ‘2004' AND (T27<>'999' OR T28<>'99' OR T29<>'9' OR T30<>'99' OR T31<>'9' OR T32<>'99' OR T33<>'99' OR T34<>'99' OR T35<>'9' OR T36<>'999' OR T37<>'999' OR T38<>'999' OR T39<>'999' OR T40<>'999' OR T41<>'999' OR T52 <> ‘999999') AND NOT VALID_CS_REG_NODES_EVAL(T15, T21, T31) | Éléments de données SC remplis de « R » au moment de l'enregistrement |
| Sous–contrôle | Texte | Type |
|---|---|---|
| TVAL31–1 | Le code SC évaluation des ganglions régionaux est invalide pour le schéma de SC correspondant, d'après la version recommandée de l'algorithme de SC de l'AJCC . | Erreur de SC |
| Année | Description |
|---|---|
| 2007 | Zones désignées, règles opérationnelles, logique de contrôle et messages de rapport de rétroaction mis à jour : La validation est maintenant assurée au moyen de la version recommandée de l'algorithme de SC de l'AJCC. |
| 2004 | Contrôle ajouté : Nouveau contrôle. |
TVAL32
Objectif
Ce contrôle permet de valider le code SC ganglions régionaux examinés.
| Zone | Longueur | Description | Acronyme |
|---|---|---|---|
| T5 | 1 | Type d'enregistrement tumeur | TRECTYPE |
| T12.YEAR | 4 | 4 premiers chiffres de T12 (année de la date de diagnostic) | Sans objet |
| T15 | 4 | CIM—O–2/3 Topographie | TICD_O2T |
| T21 | 4 | CIM–O–3 Histologie | TICD_O3H |
| T27 | 3 | SC taille de tumeur | TCSTSIZE |
| T28 | 2 | SC Extension | TCSEXTN |
| T29 | 1 | SC Évaluation de la taille de la tumeur/de l'extension | TCSEVAL |
| T30 | 2 | SC Ganglions lymphatiques | TCSLNODE |
| T31 | 1 | SC Évaluation des ganglions régionaux | TCSRNEVL |
| T32 | 2 | Ganglions régionaux examinés | TCSRNEXAM |
| T33 | 2 | Ganglions régionaux positifs | TCSRNPOS |
| T34 | 2 | SC Métastases au diagnostic | TCSMDIAG |
| T35 | 1 | SC Évaluation des métastases | TCSMEVAL |
| T36 | 3 | SC Facteur 1 propre au siège | TCSSSF1 |
| T37 | 3 | SC Facteur 2 propre au siège | TCSSSF2 |
| T38 | 3 | SC Facteur 3 propre au siège | TCSSSF3 |
| T39 | 3 | SC Facteur 4 propre au siège | TCSSSF4 |
| T40 | 3 | SC Facteur 5 propre au siège | TCSSSF5 |
| T41 | 3 | SC Facteur 6 propre au siège | TCSSSF6 |
| T52 | 6 | SC Première version | TCSFVER |
Règles opérationnelles
- Le code SC ganglions régionaux examinés doit être valide selon la version recommandée de l'algorithme de SC de l'AJCC en ce qui a trait au schéma de la SC (calculé à partir de la CIM–O–2/3 Topographie et de la CIM–O–3 Histologie).
| Sous–contrôle | Conditions | Résultat |
|---|---|---|
| TVAL32–1 | T5 IN [‘1', ‘2'] AND T12.YEAR >= ‘2004' AND (T27<>'999' OR T28<>'99' OR T29<>'9' OR T30<>'99' OR T31<>'9' OR T32<>'99' OR T33<>'99' OR T34<>'99' OR T35<>'9' OR T36<>'999' OR T37<>'999' OR T38<>'999' OR T39<>'999' OR T40<>'999' OR T41<>'999' OR T52 <> ‘999999') AND NOT VALID_REGIONAL_NODES_EXAMINED(T15, T21, T32) | Éléments de données SC remplis de « R » au moment de l'enregistrement |
| Sous–contrôle | Texte | Type |
|---|---|---|
| TVAL32–1 | Le code SC ganglions régionaux éxaminés est invalide pour le schéma de SC correspondant, d'après la version recommandée de l'algorithme de SC de l'AJCC. | Erreur de SC |
| Année | Description |
|---|---|
| 2007 | Zones désignées, règles opérationnelles, logique de contrôle et messages de rapport de rétroaction mis à jour : La validation est maintenant assurée au moyen de la version recommandée de l'algorithme de SC de l'AJCC. |
| 2004 | Contrôle ajouté : Nouveau contrôle. |
TVAL33
Objectif
Ce contrôle permet de valider le code SC ganglions régionaux positifs.
| Zone | Longueur | Description | Acronyme |
|---|---|---|---|
| T5 | 1 | Type d'enregistrement tumeur | TRECTYPE |
| T12.YEAR | 4 | 4 premiers chiffres de T12 (année de la date de diagnostic) | Sans objet |
| T15 | 4 | CIM–O–2/3 Topographie | TICD_O2T |
| T21 | 4 | CIM–O–3 Histologie | TICD_O3H |
| T27 | 3 | SC taille de tumeur | TCSTSIZE |
| T28 | 2 | SC Extension | TCSEXTN |
| T29 | 1 | SC Évaluation de la taille de la tumeur/de l'extension | TCSEVAL |
| T30 | 2 | SC Ganglions lymphatiques | TCSLNODE |
| T31 | 1 | SC Évaluation des ganglions régionaux | TCSRNEVL |
| T32 | 2 | Ganglions régionaux examinés | TCSRNEXAM |
| T33 | 2 | Ganglions régionaux positifs | TCSRNPOS |
| T34 | 2 | SC Métastases au diagnostic | TCSMDIAG |
| T35 | 1 | SC Évaluation des métastases | TCSMEVAL |
| T36 | 3 | SC Facteur 1 propre au siège | TCSSSF1 |
| T37 | 3 | SC Facteur 2 propre au siège | TCSSSF2 |
| T38 | 3 | SC Facteur 3 propre au siège | TCSSSF3 |
| T39 | 3 | SC Facteur 4 propre au siège | TCSSSF4 |
| T40 | 3 | SC Facteur 5 propre au siège | TCSSSF5 |
| T41 | 3 | SC Facteur 6 propre au siège | TCSSSF6 |
| T52 | 6 | SC Première version | TCSFVER |
Règles opérationnelles
- Le code SC ganglions régionaux positifs doit être valide selon la version recommandée de l'algorithme de SC de l'AJCC en ce qui a trait au schéma de la SC (calculé à partir de la CIM–O–2/3 Topographie et de la CIM–O–3 Histologie).
| Sous–contrôle | Conditions | Résultat |
|---|---|---|
| TVAL33–1 | T5 IN [‘1', ‘2'] AND T12.YEAR >= ‘2004' AND (T27<>'999' OR T28<>'99' OR T29<>'9' OR T30<>'99' OR T31<>'9' OR T32<>'99' OR T33<>'99' OR T34<>'99' OR T35<>'9' OR T36<>'999' OR T37<>'999' OR T38<>'999' OR T39<>'999' OR T40<>'999' OR T41<>'999' OR T52 <> ‘999999') AND NOT VALID_REGIONAL_NODES_POSITIVE(T15, T21, T33) | Éléments de données SC remplis de « R » au moment de l'enregistrement |
| Sous–contrôle | Texte | Type |
|---|---|---|
| TVAL33–1 | Le code SC ganglions régionaux positifs est invalide pour le schéma de SC correspondant, d'après la version recommandée de l'algorithme de SC de l'AJCC. | Erreur de SC |
| Année | Description |
|---|---|
| 2007 | Zones désignées, règles opérationnelles, logique de contrôle et messages de rapport de rétroaction mis à jour : La validation est maintenant assurée au moyen de la version recommandée de l'algorithme de SC de l'AJCC. |
| 2004 | Contrôle ajouté : Nouveau contrôle. |
TVAL34
Objectif
Ce contrôle permet de valider le code SC Métastases au diagnostic.
| Zone | Longueur | Description | Acronyme |
|---|---|---|---|
| T5 | 1 | Type d'enregistrement tumeur | TRECTYPE |
| T12.YEAR | 4 | 4 premiers chiffres de T12 (année de la date de diagnostic) | Sans objet |
| T15 | 4 | CIM–O–2/3 Topographie | TICD_O2T |
| T21 | 4 | CIM–O–3 Histologie | TICD_O3H |
| T27 | 3 | SC taille de tumeur | TCSTSIZE |
| T28 | 2 | SC Extension | TCSEXTN |
| T29 | 1 | SC Évaluation de la taille de la tumeur/de l'extension | TCSEVAL |
| T30 | 2 | SC Ganglions lymphatiques | TCSLNODE |
| T31 | 1 | SC Évaluation des ganglions régionaux | TCSRNEVL |
| T32 | 2 | Ganglions régionaux examinés | TCSRNEXAM |
| T33 | 2 | Ganglions régionaux positifs | TCSRNPOS |
| T34 | 2 | SC Métastases au diagnostic | TCSMDIAG |
| T35 | 1 | SC Évaluation des métastases | TCSMEVAL |
| T36 | 3 | SC Facteur 1 propre au siège | TCSSSF1 |
| T37 | 3 | SC Facteur 2 propre au siège | TCSSSF2 |
| T38 | 3 | SC Facteur 3 propre au siège | TCSSSF3 |
| T39 | 3 | SC Facteur 4 propre au siège | TCSSSF4 |
| T40 | 3 | SC Facteur 5 propre au siège | TCSSSF5 |
| T41 | 3 | SC Facteur 6 propre au siège | TCSSSF6 |
| T52 | 6 | SC Première version | TCSFVER |
Règles opérationnelles
- Le code SC Métastases au diagnostic doit être valide selon la version recommandée de l'algorithme de SC de l'AJCC en ce qui a trait au schéma de la SC (calculé à partir de la CIM–O–2/3 Topographie et de la CIM–O–3 Histologie).
| Sous–contrôle | Conditions | Résultat |
|---|---|---|
| TVAL34–1 | T5 IN [‘1', ‘2'] AND T12.YEAR >= ‘2004' AND (T27<>'999' OR T28<>'99' OR T29<>'9' OR T30<>'99' OR T31<>'9' OR T32<>'99' OR T33<>'99' OR T34<>'99' OR T35<>'9' OR T36<>'999' OR T37<>'999' OR T38<>'999' OR T39<>'999' OR T40<>'999' OR T41<>'999' OR T52 <> ‘999999') AND NOT VALID_CS_METS_AT_DX(T15, T21, T34) | Éléments de données SC remplis de « R » au moment de l'enregistrement |
| Sous–contrôle | Texte | Type |
| TVAL34–1 | Le code SC métastases au diagnostic est invalide pour le schéma de SC correspondant, d'après la version recommandée de l'algorithme de SC de l'AJCC . | Erreur de SC |
| Année | Description |
|---|---|
| 2007 | Zones désignées, règles opérationnelles, logique de contrôle et messages de rapport de rétroaction mis à jour : La validation est maintenant assurée au moyen de la version recommandée de l'algorithme de SC de l'AJCC. |
| 2004 | Contrôle ajouté : Nouveau contrôle. |
TVAL35
Objectif
Ce contrôle permet de valider le code SC Évaluation des métastases.
| Zone | Longueur | Description | Acronyme |
|---|---|---|---|
| T5 | 1 | Type d'enregistrement tumeur | TRECTYPE |
| T12.YEAR | 4 | 4 premiers chiffres de T12 (année de la date de diagnostic) | Sans objet |
| T15 | 4 | CIM–O–2/3 Topographie | TICD_O2T |
| T21 | 4 | CIM–O–3 Histologie | TICD_O3H |
| T27 | 3 | SC taille de tumeur | TCSTSIZE |
| T28 | 2 | SC Extension | TCSEXTN |
| T29 | 1 | SC Évaluation de la taille de la tumeur/de l'extension | TCSEVAL |
| T30 | 2 | SC Ganglions lymphatiques | TCSLNODE |
| T31 | 1 | SC Évaluation des ganglions régionaux | TCSRNEVL |
| T32 | 2 | Ganglions régionaux examinés | TCSRNEXAM |
| T33 | 2 | Ganglions régionaux positifs | TCSRNPOS |
| T34 | 2 | SC Métastases au diagnostic | TCSMDIAG |
| T35 | 1 | SC Évaluation des métastases | TCSMEVAL |
| T36 | 3 | SC Facteur 1 propre au siège | TCSSSF1 |
| T37 | 3 | SC Facteur 2 propre au siège | TCSSSF2 |
| T38 | 3 | SC Facteur 3 propre au siège | TCSSSF3 |
| T39 | 3 | SC Facteur 4 propre au siège | TCSSSF4 |
| T40 | 3 | SC Facteur 5 propre au siège | TCSSSF5 |
| T41 | 3 | SC Facteur 6 propre au siège | TCSSSF6 |
| T52 | 6 | SC Première version | TCSFVER |
Règles opérationnelles
- Le code SC Évaluation des métastases doit être valide selon la version recommandée de l'algorithme de SC de l'AJCC en ce qui a trait au schéma de la SC (calculé à partir de la CIM–O–2/3 Topographie et de la CIM–O–3 Histologie).
| Sous–contrôle | Conditions | Résultat |
|---|---|---|
| TVAL35–1 | T5 IN [‘1', ‘2']AND T12.YEAR >= ‘2004' AND (T27<>'999' OR T28<>'99' OR T29<>'9' OR T30<>'99' OR T31<>'9' OR T32<>'99' OR T33<>'99' OR T34<>'99' OR T35<>'9' OR T36<>'999' OR T37<>'999' OR T38<>'999' OR T39<>'999' OR T40<>'999' OR T41<>'999' OR T52 <> ‘999999') AND NOT VALID_CS_METS_EVAL(T15, T21, T35) | Éléments de données SC remplis de « R » au moment de l'enregistrement |
| Sous–contrôle | Texte | Type |
|---|---|---|
| TVAL35–1 | Le code SC Évaluation des métastases est invalide pour le schéma de SC correspondant, d'après la version recommandée de l'algorithme de SC de l'AJCC. | Erreur de SC |
| Année | Description |
|---|---|
| 2007 | Zones désignées, règles opérationnelles, logique de contrôle et messages de rapport de rétroaction mis à jour : La validation est maintenant assurée au moyen de la version recommandée de l'algorithme de SC de l'AJCC. |
| 2004 | Contrôle ajouté : Nouveau contrôle. |
TVAL36
Objectif
Ce contrôle permet de valider le code SC Facteur 1 propre au siège.
| Zone | Longueur | Description | Acronyme |
|---|---|---|---|
| T5 | 1 | Type d'enregistrement tumeur | TRECTYPE |
| T12.YEAR | 4 | 4 premiers chiffres de T12 (année de la date de diagnostic) | Sans objet |
| T15 | 4 | CIM–O–2/3 Topographie | TICD_O2T |
| T21 | 4 | CIM–O–3 Histologie | TICD_O3H |
| T27 | 3 | SC taille de tumeur | TCSTSIZE |
| T28 | 2 | SC Extension | TCSEXTN |
| T29 | 1 | SC Évaluation de la taille de la tumeur/de l'extension | TCSEVAL |
| T30 | 2 | SC Ganglions lymphatiques | TCSLNODE |
| T31 | 1 | SC Évaluation des ganglions régionaux | TCSRNEVL |
| T32 | 2 | Ganglions régionaux examinés | TCSRNEXAM |
| T33 | 2 | Ganglions régionaux positifs | TCSRNPOS |
| T34 | 2 | SC Métastases au diagnostic | TCSMDIAG |
| T35 | 1 | SC Évaluation des métastases | TCSMEVAL |
| T36 | 3 | SC Facteur 1 propre au siège | TCSSSF1 |
| T37 | 3 | SC Facteur 2 propre au siège | TCSSSF2 |
| T38 | 3 | SC Facteur 3 propre au siège | TCSSSF3 |
| T39 | 3 | SC Facteur 4 propre au siège | TCSSSF4 |
| T40 | 3 | SC Facteur 5 propre au siège | TCSSSF5 |
| T41 | 3 | SC Facteur 6 propre au siège | TCSSSF6 |
| T52 | 6 | SC Première version | TCSFVER |
Règles opérationnelles
- Le code SC Facteur 1 propre au siège doit être valide selon la version recommandée de l'algorithme de SC de l'AJCC en ce qui a trait au schéma de la SC (calculé à partir de la CIM–O–2/3 Topographie et de la CIM–O–3 Histologie).
| Sous–contrôle | Conditions | Résultat |
|---|---|---|
| TVAL36–1 | T5 IN [‘1', ‘2'] AND T12.YEAR >= ‘2004' AND (T27<>'999' OR T28<>'99' OR T29<>'9' OR T30<>'99' OR T31<>'9' OR T32<>'99' OR T33<>'99' OR T34<>'99' OR T35<>'9' OR T36<>'999' OR T37<>'999' OR T38<>'999' OR T39<>'999' OR T40<>'999' OR T41<>'999' OR T52 <> ‘999999') AND NOT VALID_CS_SITE-SPECIFIC_FACTOR_1(T15, T21, T36) | Éléments de données SC remplis de « R » au moment de l'enregistrement |
| Sous–contrôle | Texte | Type |
|---|---|---|
| TVAL36–1 | Le code SC Facteur 1 est invalide pour le schéma de SC correspondant, d'après la version recommandée de l'algorithme de SC de l'AJCC. | Erreur de SC |
| Année | Description |
|---|---|
| 2007 | Zones désignées, règles opérationnelles, logique de contrôle et messages de rapport de rétroaction mis à jour : La validation est maintenant assurée au moyen de la version recommandée de l'algorithme de SC de l'AJCC. |
| 2004 | Contrôle ajouté : Nouveau contrôle. |
TVAL37
Objectif
Ce contrôle permet de valider le code SC Facteur 2 propre au siège.
| Zone | Longueur | Description | Acronyme |
|---|---|---|---|
| T5 | 1 | Type d'enregistrement tumeur | TRECTYPE |
| T12.YEAR | 4 | 4 premiers chiffres de T12 (année de la date de diagnostic) | Sans objet |
| T15 | 4 | CIM–O–2/3 Topographie | TICD_O2T |
| T21 | 4 | CIM–O–3 Histologie | TICD_O3H |
| T27 | 3 | SC taille de tumeur | TCSTSIZE |
| T28 | 2 | SC Extension | TCSEXTN |
| T29 | 1 | SC Évaluation de la taille de la tumeur/de l'extension | TCSEVAL |
| T30 | 2 | SC Ganglions lymphatiques | TCSLNODE |
| T31 | 1 | SC Évaluation des ganglions régionaux | TCSRNEVL |
| T32 | 2 | Ganglions régionaux examinés | TCSRNEXAM |
| T33 | 2 | Ganglions régionaux positifs | TCSRNPOS |
| T34 | 2 | SC Métastases au diagnostic | TCSMDIAG |
| T35 | 1 | SC Évaluation des métastases | TCSMEVAL |
| T36 | 3 | SC Facteur 1 propre au siège | TCSSSF1 |
| T37 | 3 | SC Facteur 2 propre au siège | TCSSSF2 |
| T38 | 3 | SC Facteur 3 propre au siège | TCSSSF3 |
| T39 | 3 | SC Facteur 4 propre au siège | TCSSSF4 |
| T40 | 3 | SC Facteur 5 propre au siège | TCSSSF5 |
| T41 | 3 | SC Facteur 6 propre au siège | TCSSSF6 |
| T52 | 6 | SC Première version | TCSFVER |
Règles opérationnelles
- Le code SC Facteur 2 propre au siège doit être valide selon la version recommandée de l'algorithme de SC de l'AJCC en ce qui a trait au schéma de la SC (calculé à partir de la CIM–O–2/3 Topographie et de la CIM–O–3 Histologie).
| Sous–contrôle | Conditions | Résultat |
|---|---|---|
| TVAL37–1 | T5 IN [‘1', ‘2'] AND T12.YEAR >= ‘2004' AND (T27<>'999' OR T28<>'99' OR T29<>'9' OR T30<>'99' OR T31<>'9' OR T32<>'99' OR T33<>'99' OR T34<>'99' OR T35<>'9' OR T36<>'999' OR T37<>'999' OR T38<>'999' OR T39<>'999' OR T40<>'999' OR T41<>'999' OR T52 <> ‘999999') AND NOT VALID_CS_SITE-SPECIFIC_FACTOR_2(T15, T21, T337) | Éléments de données SC remplis de « R » au moment de l'enregistrement |
| Sous–contrôle | Texte | Type |
|---|---|---|
| TVAL37–1 | Le code SC Facteur 2 est invalide pour le schéma de SC correspondant, d'après la version recommandée de l'algorithme de SC de l'AJCC. | Erreur de SC |
| Année | Description |
|---|---|
| 2007 | Zones désignées, règles opérationnelles, logique de contrôle et messages de rapport de rétroaction mis à jour : La validation est maintenant assurée au moyen de la version recommandée de l'algorithme de SC de l'AJCC. |
| 2004 | Contrôle ajouté : Nouveau contrôle. |
TVAL38
Objectif
Ce contrôle permet de valider le code SC Facteur 3 propre au siège.
| Zone | Longueur | Description | Acronyme |
|---|---|---|---|
| T5 | 1 | Type d'enregistrement tumeur | TRECTYPE |
| T12.YEAR | 4 | 4 premiers chiffres de T12 (année de la date de diagnostic) | Sans objet |
| T15 | 4 | CIM–O–2/3 Topographie | TICD_O2T |
| T21 | 4 | CIM–O–3 Histologie | TICD_O3H |
| T27 | 3 | SC taille de tumeur | TCSTSIZE |
| T28 | 2 | SC Extension | TCSEXTN |
| T29 | 1 | SC Évaluation de la taille de la tumeur/de l'extension | TCSEVAL |
| T30 | 2 | SC Ganglions lymphatiques | TCSLNODE |
| T31 | 1 | SC Évaluation des ganglions régionaux | TCSRNEVL |
| T32 | 2 | Ganglions régionaux examinés | TCSRNEXAM |
| T33 | 2 | Ganglions régionaux positifs | TCSRNPOS |
| T34 | 2 | SC Métastases au diagnostic | TCSMDIAG |
| T35 | 1 | SC Évaluation des métastases | TCSMEVAL |
| T36 | 3 | SC Facteur 1 propre au siège | TCSSSF1 |
| T37 | 3 | SC Facteur 2 propre au siège | TCSSSF2 |
| T38 | 3 | SC Facteur 3 propre au siège | TCSSSF3 |
| T39 | 3 | SC Facteur 4 propre au siège | TCSSSF4 |
| T40 | 3 | SC Facteur 5 propre au siège | TCSSSF5 |
| T41 | 3 | SC Facteur 6 propre au siège | TCSSSF6 |
| T52 | 6 | SC Première version | TCSFVER |
Règles opérationnelles
- Le code SC Facteur 3 propre au siège doit être valide selon la version recommandée de l'algorithme de SC de l'AJCC en ce qui a trait au schéma de la SC (calculé à partir de la CIM–O–2/3 Topographie et de la CIM–O–3 Histologie).
| Sous–contrôle | Conditions | Résultat |
|---|---|---|
| TVAL38–1 | T5 IN [‘1', ‘2'] AND T12.YEAR >= ‘2004' AND (T27<>'999' OR T28<>'99' OR T29<>'9' OR T30<>'99' OR T31<>'9' OR T32<>'99' OR T33<>'99' OR T34<>'99' OR T35<>'9' OR T36<>'999' OR T37<>'999' OR T38<>'999' OR T39<>'999' OR T40<>'999' OR T41<>'999' OR T52 <> ‘999999') AND NOT VALID_CS_SITE-SPECIFIC_FACTOR_3(T15, T21, T38) | Éléments de données SC remplis de « R » au moment de l'enregistrement |
| Sous–contrôle | Texte | Type |
|---|---|---|
| TVAL38–1 | Le code SC Facteur 3 est invalide pour le schéma de SC correspondant, d'après la version recommandée de l'algorithme de SC de l'AJCC. | Erreur de SC |
| Année | Description |
|---|---|
| 2007 | Zones désignées, règles opérationnelles, logique de contrôle et messages de rapport de rétroaction mis à jour : La validation est maintenant assurée au moyen de la version recommandée de l'algorithme de SC de l'AJCC. |
| 2004 | Contrôle ajouté : Nouveau contrôle. |
TVAL39
Objectif
Ce contrôle permet de valider le code SC Facteur 4 propre au siège.
| Zone | Longueur | Description | Acronyme |
|---|---|---|---|
| T5 | 1 | Type d'enregistrement tumeur | TRECTYPE |
| T12.YEAR | 4 | 4 premiers chiffres de T12 (année de la date de diagnostic) | Sans objet |
| T15 | 4 | CIM–O–2/3 Topographie | TICD_O2T |
| T21 | 4 | CIM–O–3 Histologie | TICD_O3H |
| T27 | 3 | SC taille de tumeur | TCSTSIZE |
| T28 | 2 | SC Extension | TCSEXTN |
| T29 | 1 | SC Évaluation de la taille de la tumeur/de l'extension | TCSEVAL |
| T30 | 2 | SC Ganglions lymphatiques | TCSLNODE |
| T31 | 1 | SC Évaluation des ganglions régionaux | TCSRNEVL |
| T32 | 2 | Ganglions régionaux examinés | TCSRNEXAM |
| T33 | 2 | Ganglions régionaux positifs | TCSRNPOS |
| T34 | 2 | SC Métastases au diagnostic | TCSMDIAG |
| T35 | 1 | SC Évaluation des métastases | TCSMEVAL |
| T36 | 3 | SC Facteur 1 propre au siège | TCSSSF1 |
| T37 | 3 | SC Facteur 2 propre au siège | TCSSSF2 |
| T38 | 3 | SC Facteur 3 propre au siège | TCSSSF3 |
| T39 | 3 | SC Facteur 4 propre au siège | TCSSSF4 |
| T40 | 3 | SC Facteur 5 propre au siège | TCSSSF5 |
| T41 | 3 | SC Facteur 6 propre au siège | TCSSSF6 |
| T52 | 6 | SC Première version | TCSFVER |
Règles opérationnelles
- Le code SC Facteur 4 Propre au siège doit être valide selon la version recommandée de l'algorithme de SC de l'AJCC en ce qui a trait au schéma de la SC (calculé à partir de la CIM–O–2/3 Topographie et de la CIM–O–3 Histologie).
| Sous–contrôle | Conditions | Résultat |
|---|---|---|
| TVAL39–1 | T5 IN [‘1', ‘2'] AND T12.YEAR >= ‘2004' AND (T27<>'999' OR T28<>'99' OR T29<>'9' OR T30<>'99' OR T31<>'9' OR T32<>'99' OR T33<>'99' OR T34<>'99' OR T35<>'9' OR T36<>'999' OR T37<>'999' OR T38<>'999' OR T39<>'999' OR T40<>'999' OR T41<>'999' OR T52 <> ‘999999') AND NOT VALID_CS_SITE-SPECIFIC_FACTOR_4(T15, T21, T39) | Éléments de données SC remplis de « R » au moment de l'enregistrement |
| Sous–contrôle | Texte | Type |
|---|---|---|
| TVAL39–1 | Le code SC Facteur 4 est invalide pour le schéma de SC correspondant, d'après la version recommandée de l'algorithme de SC de l'AJCC. | Erreur de SC |
| Année | Description |
|---|---|
| 2007 | Zones désignées, règles opérationnelles, logique de contrôle et messages de rapport de rétroaction mis à jour : La validation est maintenant assurée au moyen de la version recommandée de l'algorithme de SC de l'AJCC. |
| 2004 | Contrôle ajouté : Nouveau contrôle. |
TVAL40
Objectif
Ce contrôle permet de valider le code SC Facteur 5 propre au siège.
| Zone | Longueur | Description | Acronyme |
|---|---|---|---|
| T5 | 1 | Type d'enregistrement tumeur | TRECTYPE |
| T12.YEAR | 4 | 4 premiers chiffres de T12 (année de la date de diagnostic) | Sans objet |
| T15 | 4 | CIM–O–2/3 Topographie | TICD_O2T |
| T21 | 4 | CIM–O–3 Histologie | TICD_O3H |
| T27 | 3 | SC taille de tumeur | TCSTSIZE |
| T28 | 2 | SC Extension | TCSEXTN |
| T29 | 1 | SC Évaluation de la taille de la tumeur/de l'extension | TCSEVAL |
| T30 | 2 | SC Ganglions lymphatiques | TCSLNODE |
| T31 | 1 | SC Évaluation des ganglions régionaux | TCSRNEVL |
| T32 | 2 | Ganglions régionaux examinés | TCSRNEXAM |
| T33 | 2 | Ganglions régionaux positifs | TCSRNPOS |
| T34 | 2 | SC Métastases au diagnostic | TCSMDIAG |
| T35 | 1 | SC Évaluation des métastases | TCSMEVAL |
| T36 | 3 | SC Facteur 1 propre au siège | TCSSSF1 |
| T37 | 3 | SC Facteur 2 propre au siège | TCSSSF2 |
| T38 | 3 | SC Facteur 3 propre au siège | TCSSSF3 |
| T39 | 3 | SC Facteur 4 propre au siège | TCSSSF4 |
| T40 | 3 | SC Facteur 5 propre au siège | TCSSSF5 |
| T41 | 3 | SC Facteur 6 propre au siège | TCSSSF6 |
| T52 | 6 | SC Première version | TCSFVER |
Règles opérationnelles
- Le code SC Facteur 5 propre au siège doit être valide selon la version recommandée de l'algorithme de SC de l'AJCC en ce qui a trait au schéma de la SC (calculé à partir de la CIM–O–2/3 Topographie et de la CIM–O–3 Histologie).
| Sous–contrôle | Conditions | Résultat |
|---|---|---|
| TVAL40–1 | T5 IN [‘1', ‘2'] AND T12.YEAR >= ‘2004' AND (T27<>'999' OR T28<>'99' OR T29<>'9' OR T30<>'99' OR T31<>'9' OR T32<>'99' OR T33<>'99' OR T34<>'99' OR T35<>'9' OR T36<>'999' OR T37<>'999' OR T38<>'999' OR T39<>'999' OR T40<>'999' OR T41<>'999' OR T52 <> ‘999999') AND NOT VALID_CS_SITE-SPECIFIC_FACTOR_5(T15, T21, T40) | Éléments de données SC remplis de « R » au moment de l'enregistrement |
| Sous–contrôle | Texte | Type |
|---|---|---|
| TVAL40–1 | Le code SC Facteur 5 est invalide pour le schéma de SC correspondant, d'après la version recommandée de l'algorithme de SC de l'AJCC. | Erreur de SC |
| Année | Description |
| 2007 | Zones désignées, règles opérationnelles, logique de contrôle et messages de rapport de rétroaction mis à jour : La validation est maintenant assurée au moyen de la version recommandée de l'algorithme de SC de l'AJCC. |
| 2004 | Contrôle ajouté : Nouveau contrôle. |
TVAL41
Objectif
Ce contrôle permet de valider le code SC Facteur 6 propre au siège.
| Zone | Longueur | Description | Acronyme |
|---|---|---|---|
| T5 | 1 | Type d'enregistrement tumeur | TRECTYPE |
| T12.YEAR | 4 | 4 premiers chiffres de T12 (année de la date de diagnostic) | Sans objet |
| T15 | 4 | CIM–O–2/3 Topographie | TICD_O2T |
| T21 | 4 | CIM–O–3 Histologie | TICD_O3H |
| T27 | 3 | SC taille de tumeur | TCSTSIZE |
| T28 | 2 | SC Extension | TCSEXTN |
| T29 | 1 | SC Évaluation de la taille de la tumeur/de l'extension | TCSEVAL |
| T30 | 2 | SC Ganglions lymphatiques | TCSLNODE |
| T31 | 1 | SC Évaluation des ganglions régionaux | TCSRNEVL |
| T32 | 2 | Ganglions régionaux examinés | TCSRNEXAM |
| T33 | 2 | Ganglions régionaux positifs | TCSRNPOS |
| T34 | 2 | SC Métastases au diagnostic | TCSMDIAG |
| T35 | 1 | SC Évaluation des métastases | TCSMEVAL |
| T36 | 3 | SC Facteur 1 propre au siège | TCSSSF1 |
| T37 | 3 | SC Facteur 2 propre au siège | TCSSSF2 |
| T38 | 3 | SC Facteur 3 propre au siège | TCSSSF3 |
| T39 | 3 | SC Facteur 4 propre au siège | TCSSSF4 |
| T40 | 3 | SC Facteur 5 propre au siège | TCSSSF5 |
| T41 | 3 | SC Facteur 6 propre au siège | TCSSSF6 |
| T52 | 6 | SC Première version | TCSFVER |
Règles opérationnelles
- Le code SC Facteur 6 propre au siège doit être valide selon la version recommandée de l'algorithme de SC de l'AJCC en ce qui a trait au schéma de la SC (calculé à partir de la CIM–O–2/3 Topographie et de la CIM–O–3 Histologie).
| Sous–contrôle | Conditions | Résultat |
|---|---|---|
| TVAL41–1 | T5 IN [‘1', ‘2'] AND T12.YEAR >= ‘2004' AND (T27<>'999' OR T28<>'99' OR T29<>'9' OR T30<>'99' OR T31<>'9' OR T32<>'99' OR T33<>'99' OR T34<>'99' OR T35<>'9' OR T36<>'999' OR T37<>'999' OR T38<>'999' OR T39<>'999' OR T40<>'999' OR T41<>'999' OR T52 <> ‘999999') AND NOT VALID_CS_SITE-SPECIFIC_FACTOR_6(T15, T21, T41) | Éléments de données SC remplis de « R » au moment de l'enregistrement |
| Sous–contrôle | Texte | Type |
|---|---|---|
| TVAL41–1 | Le code SC Facteur 6 est invalide pour le schéma de SC correspondant, d'après la version recommandée de l'algorithme de SC de l'AJCC. | Erreur de SC |
| Année | Description |
|---|---|
| 2007 | Zones désignées, règles opérationnelles, logique de contrôle et messages de rapport de rétroaction mis à jour : La validation est maintenant assurée au moyen de la version recommandée de l'algorithme de SC de l'AJCC. |
| 2004 | Contrôle ajouté : Nouveau contrôle. |
TVAL42
Objectif
Ce contrôle permet de valider le stade T clinique de l'AJCC.
| Zone | Longueur | Description | Acronyme |
|---|---|---|---|
| T5 | 1 | Type d'enregistrement tumeur | TRECTYPE |
| T12.YEAR | 4 | 4 premiers chiffres de T12 (année de la date de diagnostic) | Sans objet |
| T15 | 4 | CIM–O–2/3 Topographie | TICD_O2T |
| T21 | 4 | CIM–O–3 Histologie | TICD_O3H |
| T22 | 1 | CIM–O–3 Comportement | TICD_O3B |
| T42 | 9 | Stade T clinique de l'AJCC | TAJCCCLINT |
Règles opérationnelles
- Le stade T clinique de l'AJCC doit être l'un des stades T cliniques de l'AJCC valides pour le siège correspondant30.
Pour simplifier la logique de contrôle, supposons que Site X est un siège donné inclus dans la Portée de la stadification TNM de l'AJCC dans le RCC.
Exemple : côlon et rectum, sein ou prostate.
| Sous–contrôle | Conditions | Résultat |
|---|---|---|
| TVAL42–1 | T5 IN [‘1', ‘2'] AND T12.YEAR >= 2003 AND T15 IN [Les codes topographique éligibles de la CIM–O–3 pour siege X] AND T21 IN [Les codes d'histologie éligibles de la CIM–O–3 pour siège X] AND T22 IN [Les codes comportement éligible de la CIM–O–3 pour siège X] AND T42 NOT IN [Le stade T clinique de l'AJCC pour siège X] | Éléments de données TNM de l'AJCC remplis de « R » au moment de l'enregistrement |
| Sous–contrôle | Texte | Type |
|---|---|---|
| TVAL42–1 | Le Stade T clinique de l'AJCC est non valide pour le siège déclaré. | Erreur TNM de l'AJCC |
| Année | Description |
|---|---|
| 2004 | Contrôle ajouté : Nouveau contrôle. |
TVAL43
Objectif
Ce contrôle permet de valider le stade N clinique de l'AJCC.
| Zone | Longueur | Description | Acronyme |
|---|---|---|---|
| T5 | 1 | Type d'enregistrement tumeur | TRECTYPE |
| T12.YEAR | 4 | 4 premiers chiffres de T12 (année de la date de diagnostic) | Sans objet |
| T15 | 4 | CIM–O–2/3 Topographie | TICD_O2T |
| T21 | 4 | CIM–O–3 Histologie | TICD_O3H |
| T22 | 1 | CIM–O–3 Comportement | TICD_O3B |
| T42 | 3 | Stade N clinique de l'AJCC | TAJCCCLINN |
Règles opérationnelles
- Le stade N clinique de l'AJCC doit être l'un des stades N cliniques de l'AJCC valides pour le siège correspondant31.
Pour simplifier la logique de contrôle, supposons que Site X est un siège donné inclus dans la Portée de la stadification TNM de l'AJCC dans le RCC.
Exemple : côlon et rectum, sein ou prostate.
| Sous–contrôle | Conditions | Résultat |
|---|---|---|
| TVAL43–1 | T5 IN [‘1', ‘2'] AND T12.YEAR >= 2003 AND T15 IN [Les codes topographique éligibles CIM–O–3 pour siège X] AND T21 IN [Les codes d'histologie éligibles CIM–O–3 pour siège X] AND T22 IN [Les codes de comportement éligibles CIM–O–3 pour Siège X] AND T43 NOT IN [Le stade N clinique de l' AJCC éligible pour Siège X] | Éléments de données TNM de l'AJCC remplis de « R » au moment de l'enregistrement |
| Sous–contrôle | Texte | Type |
|---|---|---|
| TVAL43–1 | Le Stade N clinique de l'AJCC est non valide pour le siège déclaré. | Erreur TNM de l'AJCC |
| Année | Description |
|---|---|
| 2004 | Contrôle ajouté : Nouveau contrôle. |
TVAL44
Objectif
Ce contrôle permet de valider le stade M clinique de l'AJCC.
| Zone | Longueur | Description | Acronyme |
|---|---|---|---|
| T5 | 1 | Type d'enregistrement tumeur | TRECTYPE |
| T12.YEAR | 4 | 4 premiers chiffres de T12 (année de la date de diagnostic) | Sans objet |
| T15 | 4 | CIM–O–2/3 Topographie | TICD_O2T |
| T21 | 4 | CIM–O–3 Histologie | TICD_O3H |
| T22 | 1 | CIM–O–3 Comportement | TICD_O3B |
| T44 | 3 | Stade M clinique de l'AJCC | TAJCCCLINM |
Règles opérationnelles
- Le stade M clinique de l'AJCC doit être l'un des stades M cliniques de l'AJCC valides pour le siège correspondant32.
Pour simplifier la logique de contrôle, supposons que Site X est un siège donné inclus dans la Portée de la stadification TNM de l'AJCC dans le RCC.
Exemple : côlon et rectum, sein ou prostate.
| Sous–contrôle | Conditions | Résultat |
|---|---|---|
| TVAL44–1 | T5 IN [‘1', ‘2'] AND T12.YEAR >= 2003 AND T15 IN [Les codes topographique éligibles CIM–O–3 pour siège X] AND T21 IN [Les codes d'histologie éligibles CIM–O–3 pour siège X] AND T22 IN [Les codes de comportement éligibles CIM–O–3 pour Siège X] AND T44 NOT IN [Le stade M clinique de l' AJCC éligible pour Siège X] | Éléments de données TNM de l'AJCC remplis de « R » au moment de l'enregistrement |
| Sous–contrôle | Texte | Type |
|---|---|---|
| TVAL44–1 | Le Stade M clinique de l'AJCC est non valide pour le siège déclaré. | Erreur TNM de l'AJCC |
| Année | Description |
|---|---|
| 2004 | Contrôle ajouté : Nouveau contrôle. |
TVAL45
Objectif
Ce contrôle permet de valider le stade T histopathologique de l'AJCC.
| Zone | Longueur | Description | Acronyme |
|---|---|---|---|
| T5 | 1 | Type d'enregistrement tumeur | TRECTYPE |
| T12.YEAR | 4 | 4 premiers chiffres de T12 (année de la date de diagnostic) | Sans objet |
| T15 | 4 | CIM–O–2/3 Topographie | TICD_O2T |
| T21 | 4 | CIM–O–3 Histologie | TICD_O3H |
| T22 | 1 | CIM–O–3 Comportement | TICD_O3B |
| T45 | 9 | Stade T histopathologique de l'AJCC | TAJCCPATHT |
Règles opérationnelles
- Le stade T histopathologique de l'AJCC doit être l'un des stades T histopathologique de l'AJCC valides pour le siège correspondant33.
Pour simplifier la logique de contrôle, supposons que Site X est un siège donné inclus dans la Portée de la stadification TNM de l'AJCC dans le RCC.
Exemple : côlon et rectum, sein ou prostate.
| Sous–contrôle | Conditions | Résultat |
|---|---|---|
| TVAL45–1 | T5 IN [‘1', ‘2'] AND T12.YEAR >= 2003 AND T15 IN [Les codes topographique éligibles CIM–O–3 pour siège X] AND T21 IN [Les codes d'histologie éligibles CIM–O–3 pour siège X] AND T22 IN [Les codes de comportement éligibles CIM–O–3 pour Siège X] AND T45 NOT IN [Le stade T histopathologique de l' AJCC éligible pour Siège X] | Éléments de données TNM de l'AJCC remplis de « R » au moment de l'enregistrement |
| Sous–contrôle | Texte | Type |
|---|---|---|
| TVAL45–1 | Le Stade T histopathologique de l'AJCC est non valide pour le siège déclaré. | Erreur TNM de l'AJCC |
| Année | Description |
|---|---|
| 2004 | Contrôle ajouté : Nouveau contrôle. |
TVAL46
Objectif
Ce contrôle permet de valider le stade N histopathologique de l'AJCC.
| Zone | Longueur | Description | Acronyme |
|---|---|---|---|
| T5 | 1 | Type d'enregistrement tumeur | TRECTYPE |
| T12.YEAR | 4 | 4 premiers chiffres de T12 (année de la date de diagnostic) | Sans objet |
| T15 | 4 | CIM–O–2/3 Topographie | TICD_O2T |
| T21 | 4 | CIM–O–3 Histologie | TICD_O3H |
| T22 | 1 | CIM–O–3 Comportement | TICD_O3B |
| T46 | 3 | Stade N histopathologique de l'AJCC | TAJCCPATHN |
Règles opérationnelles
- Le stade N histopathologique de l'AJCC doit être l'un des stades N histopathologique l'AJCC valides pour le siège correspondant34.
Pour simplifier la logique de contrôle, supposons que Site X est un siège donné inclus dans la Portée de la stadification TNM de l'AJCC dans le RCC.
Exemple : côlon et rectum, sein ou prostate.
| Sous–contrôle | Conditions | Résultat |
|---|---|---|
| TVAL46–1 | T5 IN [‘1', ‘2'] AND T12.YEAR >= 2003 AND T15 IN [Les codes topographique éligibles CIM–O–3 pour siège X] AND T21 IN [Les codes d'histologie éligibles CIM–O–3 pour siège X] AND T22 IN [Les codes de comportement éligibles CIM–O–3 pour Siège X] AND T46 NOT IN [Le stade N histopathologique de l' AJCC éligible pour Siège X] | Éléments de données TNM de l'AJCC remplis de « R » au moment de l'enregistrement |
| Sous–contrôle | Texte | Type |
|---|---|---|
| TVAL46–1 | Le Stade N histopathologique de l'AJCC est non valide pour le siège déclaré. | Erreur TNM de l'AJCC |
| Année | Description |
|---|---|
| 2004 | Contrôle ajouté : Nouveau contrôle. |
TVAL47
Objectif
Ce contrôle permet de valider le stade M histopathologique de l'AJCC.
| Zone | Longueur | Description | Acronyme |
|---|---|---|---|
| T5 | 1 | Type d'enregistrement tumeur | TRECTYPE |
| T12.YEAR | 4 | 4 premiers chiffres de T12 (année de la date de diagnostic) | Sans objet |
| T15 | 4 | CIM–O–2/3 Topographie | TICD_O2T |
| T21 | 4 | CIM–O–3 Histologie | TICD_O3H |
| T22 | 1 | CIM–O–3 Comportement | TICD_O3B |
| T47 | 3 | Stade M histopathologique de l'AJCC | TAJCCPATHM |
Règles opérationnelles
- Le stade M histopathologique de l'AJCC doit être l'un des stades M histopathologique de l'AJCC valides pour le siège correspondant35.
Pour simplifier la logique de contrôle, supposons que Site X est un siège donné inclus dans la Portée de la stadification TNM de l'AJCC dans le RCC.
Exemple : côlon et rectum, sein ou prostate.
| Sous–contrôle | Conditions | Résultat |
|---|---|---|
| TVAL47–1 | T5 IN [‘1', ‘2'] AND T12.YEAR >= 2003 AND T15 IN [Les codes topographique éligibles CIM–O–3 pour siège X] AND T21 IN [Les codes d'histologie éligibles CIM–O–3 pour siège X] AND T22 IN [Les codes de comportement éligibles CIM–O–3 pour Siège X] AND T47 NOT IN [Le stade M histopathologique de l' AJCC éligible pour Siège X] | Éléments de données TNM de l'AJCC remplis de « R » au moment de l'enregistrement |
| Sous–contrôle | Texte | Type |
|---|---|---|
| TVAL47–1 | Le Stade M histopathologique de l'AJCC est non valide pour le siège déclaré. | Erreur TNM de l'AJCC |
| Année | Description |
|---|---|
| 2004 | Contrôle ajouté : Nouveau contrôle. |
TVAL48
Objectif
Ce contrôle permet de valider le groupement par stades TNM clinique de l'AJCC.
| Zone | Longueur | Description | Acronyme |
|---|---|---|---|
| T5 | 1 | Type d'enregistrement tumeur | TRECTYPE |
| T12.YEAR | 4 | 4 premiers chiffres de T12 (année de la date de diagnostic) | Sans objet |
| T15 | 4 | CIM–O–2/3 Topographie | TICD_O2T |
| T21 | 4 | CIM–O–3 Histologie | TICD_O3H |
| T22 | 1 | CIM–O–3 Comportement | TICD_O3B |
| T48 | 4 | Groupement par stades TNM clinique de l'AJCC | TAJCCCLINSG |
Règles opérationnelles
- Le groupement par stades TNM clinique de l'AJCC doit être l'un des groupements par stades TNM cliniques de l'AJCC valides pour le siège correspondant38.
Pour simplifier la logique de contrôle, supposons que Site X est un siège donné inclus dans la Portée de la stadification TNM de l'AJCC dans le RCC.
Exemple : côlon et rectum, sein ou prostate.
| Sous–contrôle | Conditions | Résultat |
|---|---|---|
| TVAL48–1 | T5 IN [‘1', ‘2'] AND T12.YEAR >= 2003 AND T15 IN [Les codes topographique éligibles CIM–O–3 pour siège X] AND T21 IN [Les codes d'histologie éligibles CIM–O–3 pour siège X] AND T22 IN [Les codes de comportement éligibles CIM–O–3 pour Siège X] AND T48 NOT IN [Le groupement par stades TNM clinique de l' AJCC éligible pour Siège X] | Éléments de données TNM de l'AJCC remplis de « R » au moment de l'enregistrement |
| Sous–contrôle | Texte | Type |
|---|---|---|
| TVAL48–1 | Le groupement par stades TNM clinique de l'AJCC est non valide pour le siège déclaré. | Erreur TNM de l'AJCC |
| Année | Description |
|---|---|
| 2004 | Contrôle ajouté : Nouveau contrôle. |
TVAL49
Objectif
Ce contrôle permet de valider le groupement par stades TNM histopathologique de l'AJCC.
| Zone | Longueur | Description | Acronyme |
|---|---|---|---|
| T5 | 1 | Type d'enregistrement tumeur | TRECTYPE |
| T12.YEAR | 4 | 4 premiers chiffres de T12 (année de la date de diagnostic) | Sans objet |
| T15 | 4 | CIM–O–2/3 Topographie | TICD_O2T |
| T21 | 4 | CIM–O–3 Histologie | TICD_O3H |
| T22 | 1 | CIM–O–3 Comportement | TICD_O3B |
| T49 | 4 | Groupement par stades TNM histopathologique de l'AJCC | TAJCCPATHSG |
Règles opérationnelles
- Le groupement par stades TNM histopathologique de l'AJCC doit être l'un des groupements par stades histopathologiques de l'AJCC valides pour le siège correspondant37.
Pour simplifier la logique de contrôle, supposons que Site X est un siège donné inclus dans la Portée de la stadification TNM de l'AJCC dans le RCC.
Exemple : côlon et rectum, sein ou prostate.
| Sous–contrôle | Conditions | Résultat |
|---|---|---|
| TVAL49–1 | T5 IN [‘1', ‘2'] AND T12.YEAR >= 2003 AND T15 IN [Les codes topographique éligibles CIM–O–3 pour siège X] AND T21 IN [Les codes d'histologie éligibles CIM–O–3 pour siège X] AND T22 IN [Les codes de comportement éligibles CIM–O–3 pour Siège X] AND T49 NOT IN [Le groupement par stades TNM histopathologiques de l' AJCC éligible pour Siège X] | Éléments de données TNM de l'AJCC remplis de « R » au moment de l'enregistrement |
| Sous–contrôle | Texte | Type |
|---|---|---|
| TVAL49–1 | Le groupement par stades TNM histopathologiques de l'AJCC est non valide pour le siège déclaré. | Erreur TNM de l'AJCC |
| Année | Description |
|---|---|
| 2004 | Contrôle ajouté : Nouveau contrôle. |
TVAL50
Objectif
Ce contrôle permet de valider le groupement par stades TNM de l'AJCC.
| Zone | Longueur | Description | Acronyme |
|---|---|---|---|
| T5 | 1 | Type d'enregistrement tumeur | TRECTYPE |
| T12.YEAR | 4 | 4 premiers chiffres de T12 (année de la date de diagnostic) | Sans objet |
| T15 | 4 | CIM–O–2/3 Topographie | TICD_O2T |
| T21 | 4 | CIM–O–3 Histologie | TICD_O3H |
| T22 | 1 | CIM–O–3 Comportement | TICD_O3B |
| T50 | 4 | Groupement par stades TNM de l'AJCC | TAJCCSG |
Règles opérationnelles
- Le groupement par stades TNM de l'AJCC doit être l'un des groupements par stades TNM de l'AJCC valides pour le siège correspondant37.
Pour simplifier la logique de contrôle, supposons que Site X est un siège donné inclus dans la Portée de la stadification TNM de l'AJCC dans le RCC.
Exemple : côlon et rectum, sein ou prostate.
| Sous–contrôle | Conditions | Résultat |
|---|---|---|
| TVAL50–1 | T5 IN [‘1', ‘2'] AND T12.YEAR >= 2003 AND T15 IN [Les codes topographique éligibles CIM–O–3 pour siège X] AND T21 IN [Les codes d'histologie éligibles CIM–O–3 pour siège X] AND T22 IN [Les codes de comportement éligibles CIM–O–3 pour Siège X] AND T50 NOT IN [Le groupement par stades TNM de l' AJCC éligible pour Siège X] | Éléments de données TNM de l'AJCC remplis de « R » au moment de l'enregistrement |
| Sous–contrôle | Texte | Type |
|---|---|---|
| TVAL50–1 | Le groupement par stades TNM de l'AJCC est non valide pour le siège déclaré. | Erreur TNM de l'AJCC |
| Année | Description |
|---|---|
| 2004 | Contrôle ajouté : Nouveau contrôle. |
TVAL51
Objectif
Ce contrôle permet de valider le numéro d'édition de la classification TNM de l'AJCC.
| Zone | Longueur | Description | Acronyme |
|---|---|---|---|
| T5 | 1 | Type d'enregistrement tumeur | TRECTYPE |
| T12.YEAR | 4 | 4 premiers chiffres de T12 (année de la date de diagnostic) | Sans objet |
| T15 | 4 | CIM–O–2/3 Topographie | TICD_O2T |
| T21 | 4 | CIM–O–3 Histologie | TICD_O3H |
| T22 | 1 | CIM–O–3 Comportement | TICD_O3B |
| T51 | 2 | Numéro d'édition de la classification TNM de l'AJCC | TAJCCEDNUM |
Règles opérationnelles
- Le numéro d'édition de la classification TNM de l'AJCC doit être l'un des codes valides de numéro d'édition de la classification TNM de l'AJCC38.
Pour simplifier la logique de contrôle, supposons que Site X est un siège donné inclus dans la Portée de la stadification TNM de l'AJCC dans le RCC.
Exemple : côlon et rectum, sein ou prostate.
| Sous–contrôle | Conditions | Résultat |
|---|---|---|
| TVAL51–1 | T5 IN [‘1', ‘2'] AND T12.YEAR >= 2003 AND T15 IN [Les codes topographique éligibles CIM–O–3 pour siège X] AND T21 IN [Les codes d'histologie éligibles CIM–O–3 pour siège X] AND T22 IN [Les codes de comportement éligibles CIM–O–3 pour Siège X] AND T51 NOT IN [Les codes des numéros d'édition de l'AJCC éligible pour Siège X] | Éléments de données TNM de l'AJCC remplis de « R » au moment de l'enregistrement |
| Sous–contrôle | Texte | Type |
|---|---|---|
| TVAL51–1 | Le numéro d'édition de la classification TNM de l'AJCC n'est pas valide ou n'est pas admissible dans le systéme du RCC. | Erreur TNM de l'AJCC |
| Année | Description |
|---|---|
| 2004 | Contrôle ajouté : Nouveau contrôle. |
TVAL52
Objectif
Ce contrôle permet de valider SC Première version.
| Zone | Longueur | Description | Acronyme |
|---|---|---|---|
| T5 | 1 | Type d'enregistrement tumeur | TRECTYPE |
| T12.YEAR | 4 | 4 premiers chiffres de T12 (année de la date de diagnostic) | Sans objet |
| T27 | 3 | SC taille de tumeur | TCSTSIZE |
| T28 | 2 | SC Extension | TCSEXTN |
| T29 | 1 | SC Évaluation de la taille de la tumeur/de l'extension | TCSEVAL |
| T30 | 2 | SC Ganglions lymphatiques | TCSLNODE |
| T31 | 1 | SC Évaluation des ganglions régionaux | TCSRNEVL |
| T32 | 2 | Ganglions régionaux examinés | TCSRNEXAM |
| T33 | 2 | Ganglions régionaux positifs | TCSRNPOS |
| T34 | 2 | SC Métastases au diagnostic | TCSMDIAG |
| T35 | 1 | SC Évaluation des métastases | TCSMEVAL |
| T36 | 3 | SC Facteur 1 propre au siège | TCSSSF1 |
| T37 | 3 | SC Facteur 2 propre au siège | TCSSSF2 |
| T38 | 3 | SC Facteur 3 propre au siège | TCSSSF3 |
| T39 | 3 | SC Facteur 4 propre au siège | TCSSSF4 |
| T40 | 3 | SC Facteur 5 propre au siège | TCSSSF5 |
| T41 | 3 | SC Facteur 6 propre au siège | TCSSSF6 |
| T52 | 6 | SC Première version | TCSFVER |
Règles opérationnelles
- la SC première version doit faire partie des Codes valides de la SC première version.
| Sous–contrôle | Conditions | Résultat |
|---|---|---|
| TVAL52–1 | T5 IN [‘1', ‘2'] AND T12.YEAR >= ‘2006' AND (T27<>'999' OR T28<>'99' OR T29<>'9' OR T30<>'99' OR T31<>'9' OR T32<>'99' OR T33<>'99' OR T34<>'99' OR T35<>'9' OR T36<>'999' OR T37<>'999' OR T38<>'999' OR T39<>'999' OR T40<>'999' OR T41<>'999' or T52 <> ‘999999') AND T52 NOT IN [Les codes SC première version eligible] | Éléments de données SC remplis de « R » au moment de l'enregistrement |
| Sous–contrôle | Texte | Type |
|---|---|---|
| TVAL52–1 | La SC première version n'est pas un numéro de version valide | Erreur de SC |
| Année | Description |
|---|---|
| 2007 | Contrôle ajouté : Nouveau contrôle. |
TVAL53
Objectif
Ce contrôle permet de valider Diagnostic à terminologie ambiguë.
| Zone | Longueur | Description | Acronyme |
|---|---|---|---|
| T5 | 1 | Type d'enregistrement tumeur | TRECTYPE |
| T53 | 1 | Diagnostic à terminologie ambiguë | TAMBIGTERM |
Règles opérationnelles
-
le code du diagnostic à terminologie ambiguë doit être l'un des codes de diagnotic à terminologie ambiguë admissibles.
| Sous–contrôle | Conditions | Résultat |
|---|---|---|
| TVAL53–1 | T5 IN [‘1', ‘2'] AND T53 IS NOT NULL AND NOT IN [Les codes diagnostic à terminologie ambiguë éligible] | Enregistrement rejeté |
| Sous–contrôle | Texte | Type |
|---|---|---|
| TVAL53–1 | Le code de diagnostic à terminologie ambiguë est invalide. | Erreur de code |
| Année | Description |
|---|---|
| 2008 | Contrôle ajouté : Nouveau contrôle. |
TVAL54
Objectif
Ce contrôle permet de valider date du diagnostic définitif.
| Zone | Longueur | Description | Acronyme |
|---|---|---|---|
| T5 | 1 |
Type d'enregistrement tumeur |
TRECTYPE |
| T54 | 8 | Date du diagnostic définitif | TDATCONCLUSDIAG |
| T54.YEAR | 4 | 4 premiers chiffres de T54 (année de la date du diagnostic définitif) | Sans objet |
| T54.MONTH | 2 | 5e et 6e chiffres de T54 (mois de la date du diagnostic définitif) | Sans objet |
| T54.DAY | 2 | 2 derniers chiffres de T54 (jour de la date du diagnostic définitif) | Sans objet |
Règles opérationnelles
- doit être composée exclusivement de chiffres compris entre 0 et 9 ;
- doit être composée de huit chiffres ;
- si l'année ou le mois ou le jour est répertorié, alors la date du diagnostic définitif doit aussi être répertorié ;
- si l'année ou le mois ou le jour est sans objet, alors la date du diagnostic définitif doit aussi être sans objet ;
- si l'année est inconnue, alors le mois et le jour doivent aussi être inconnus ;
- si le mois est inconnu, alors le jour doit également être inconnu ;
- si l'année et le mois sont connus et que le jour est inconnu, alors le mois doit être un mois valide ;
- si l'année, le mois et le jour sont connus, ils doivent représenter une date valide du calendrier ;
- doit être comprise entre le 1er janvier 2008 et le 31 décembre, inclusivement, de l'année de référence.
| Sous–contrôle | Conditions | Résultat |
|---|---|---|
| TVAL54–1 | T5 IN [‘1', ‘2'] AND LENGTH (T54) OT T54.MONTH<> 8 OR NOT IS_COMPOSED_OF (T54, ‘0123456789') | Enregistrement rejeté |
| TVAL54–2 | T5 IN [‘1', ‘2'] AND LENGTH (T54) = 8 AND IS_COMPOSED_OF (T54, ‘0123456789') AND (T54.YEAR = ‘0000' OR T54.MONTH = ‘00' OR T54.DAY = ‘00') AND (T54.YEAR <> ‘0000' OR T54.MONTH <> ‘00' OR T54.DAY <> ‘00') | Enregistrement rejeté |
| TVAL54–3 | T5 IN [‘1', ‘2'] AND LENGTH (T54) = 8 AND IS_COMPOSED_OF (T54, ‘0123456789') AND (T54.YEAR = ‘8888' OR T54.MONTH = ‘88' OR T54.DAY = ‘88') AND (T54.YEAR <> ‘8888' OR T54.MONTH <> ‘88' OR T54 <> ‘88') | Enregistrement rejeté |
| TVAL54–4 | T5 IN [‘1', ‘2'] AND LENGTH (T54) = 8 AND IS_COMPOSED_OF (T54, ‘0123456789') AND T54.YEAR = ‘9999' AND (T54.MONTH <> ‘99' OR T54.DAY <> ‘99') | Enregistrement rejeté |
| TVAL54–5 | T5 IN [‘1', ‘2'] AND LENGTH (T54) = 8 AND IS_COMPOSED_OF (T54, ‘0123456789') AND T54.MONTH = ‘99' AND T54.DAY <> ‘99' | Enregistrement rejeté |
| TVAL54–6 | T5 IN [‘1', ‘2'] AND LENGTH (T54) = 8 AND IS_COMPOSED_OF (T54, ‘0123456789') AND T54.MONTH NOT IN [‘01'-'12', ‘99'] AND T54.DAY = ‘99' | Enregistrement rejeté |
| TVAL54–7 | T5 IN [‘1', ‘2'] AND LENGTH (T54) = 8 AND IS_COMPOSED_OF (T54, ‘0123456789')) AND T54 NOT IN [‘00000000', ‘88888888', ‘99999999'] AND T54.MONTH <> ‘99' AND T54.DAY <> ‘99' AND NOT IS_VALID_DATE | Enregistrement rejeté |
| TVAL54–8 | T5 IN [‘1', ‘2'] AND T54 NOT IN [‘00000000', ‘88888888', ‘99999999'] AND (T54.YEAR < 2008 OR T54.YEAR > CYCLE_YEAR) | Enregistrement rejeté |
| Sous–contrôle | Texte | Type |
|---|---|---|
| TVAL54–1 | La date du diagnostic définitif n'est pas composée de huit chiffres. | Erreur de code |
| TVAL54–2 | L'année, le mois et le jour doivent être « répertoriés ». | Erreur de code |
| TVAL54–3 | L'année, le mois et le jour doivent être « sans objet ». | Erreur de code |
| TVAL54–4 | L'année, le mois et le jour doivent être « inconnus ». | Erreur de code |
| TVAL54–5 | Date du diagnostic définitif : utilisation incorrecte du code « inconnu ». | Erreur de code |
| TVAL54–6 | La date du diagnostic définitif n'est pas une date partielle valide : le mois est invalide. | Erreur de code |
| TVAL54–7 | La date du diagnostic définitif est une date invalide du calendrier. | Erreur de code |
| TVAL54–8 | La date du diagnostic définitif est hors de la portée. | Erreur de code |
| Année | Description |
|---|---|
| 2008 | Contrôle ajouté : Nouveau contrôle. |
TVAL55
Objectif
Ce contrôle permet de valider type des tumours multiples déclarées comme une tumeur primaire unique.
| Zone | Longueur | Description | Acronyme |
|---|---|---|---|
| T5 | 1 | Type d'enregistrement tumeur | TRECTYPE |
| T55 | 2 | Type de tumeurs multiples déclarées comme une tumeur primaire unique | TMULTTUMONEPRIM |
Règles opérationnelles
- Doit contenir un code valide.
| Sous–contrôle | Conditions | Résultat |
|---|---|---|
| TVAL55–1 | T5 IN [‘1', ‘2'] AND T55 IS NOT NULL AND T55 NOT IN [Type de tumours multiples déclarées comme une tumeur primaire unique éligible] | Enregistrement rejeté |
| Sous–contrôle | Texte | Type |
|---|---|---|
| TVAL55–1 | Le type de tumeurs multiples déclaré comme un code primaire unique est invalide. | Erreur de code |
| Année | Description |
|---|---|
| 2008 | Contrôle ajouté : Nouveau contrôle. |
TVAL56
Objectif
Ce contrôle permet de valider date (de diagnostic) des tumeurs multiples.
| Zone | Longueur | Description | Acronyme |
|---|---|---|---|
| T5 | 1 |
Type d'enregistrement tumeur |
TRECTYPE |
| T56 | 8 | Date (de diagnostic) des tumeurs multiples | TDATMULT |
| T56.YEAR | 4 | 4 premiers chiffres de T56 (année de la date (de diagnostic) des tumeurs multiples) | Sans objet |
| T56.MONTH | 2 | 5e et 6e chiffres de T56 (mois de la date (de diagnostic) des tumeurs multiples) | Sans objet |
| T56.DAY | 2 | 2 derniers chiffres de T56 (jour de la date (de diagnostic) des tumeurs multiples) | Sans objet |
Règles opérationnelles
- doit être composée exclusivement de chiffres compris entre 0 et 9 ;
- doit être composée de huit chiffres ;
- si l'année, le mois ou le jour se rapporte à une tumeur unique, alors la date (de diagnostic) des tumeurs multiples doit être composée exclusivement de zéros ;
- si l'année ou le mois ou le jour est sans objet, alors la date (de diagnostic) des tumeurs multiples doit aussi être sans objet ;
- si l'année est inconnue, alors le mois et le jour doivent aussi être inconnus ;
- si le mois est inconnu, alors le jour doit également être inconnu ;
- si l'année et le mois sont connus et que le jour est inconnu, alors le mois doit être un mois valide ;
- si l'année, le mois et le jour sont connus, ils doivent représenter une date valide du calendrier ;
- doit être comprise entre le 1er janvier 2008 et le 31 décembre, inclusivement, de l'année de référence.
| Sous–contrôle | Conditions | Résultat |
|---|---|---|
| TVAL56–1 | T5 IN [‘1', ‘2'] A ND LENGTH (T56) <> 8 OR NOT IS_COMPOSED_OF (T56, ‘0123456789') | Enregistrement rejeté |
| TVAL56–2 | T5 IN [‘1', ‘2'] AND LENGTH (T56) = 8 AND IS_COMPOSED_OF (T56, ‘0123456789') AND (T56.YEAR = ‘0000' OR T56.MONTH = ‘00' OR T56.DAY = ‘00') AND (T56.YEAR <> ‘0000 ' OR T56.MONTH <> ‘00' OR T56.DAY <> ‘00') | Enregistrement rejeté |
| TVAL56–3 | T5 IN [‘1', ‘2'] AND LENGTH (T56) = 8 AND IS_COMPOSED_OF (T56, ‘0123456789') AND (T56.YEAR = ‘8888' OR T56.MONTH = ‘88' OR T56.DAY = ‘88') AND (T56.YEAR <> ‘8888' OR T56.MONTH <> ‘88' OR T56.DAY <> ‘88' | Enregistrement rejeté |
| TVAL56–4 | T5 IN [‘1', ‘2'] AND LENGTH (T56) = 8 AND IS_COMPOSED_OF (T56, ‘0123456789') AND T56.YEAR = ‘9999' AND (T56.MONTH <> ‘99' OR T56.DAY <> ‘99' | Enregistrement rejeté |
| TVAL56–5 | T5 IN [‘1', ‘2'] AND LENGTH (T56) = 8 AND IS_COMPOSED_OF (T56, ‘0123456789') AND T56.MONTH = ‘99' AND T56.DAY <> ‘99' | Enregistrement rejeté |
| TVAL56–6 | T5 IN [‘1', ‘2'] AND LENGTH (T56) = 8 AND IS_COMPOSED_OF (T56, ‘0123456789') AND T56.MONTH NOT IN [‘01'-'12', ‘99'] AND T56.DAY = ‘99' | Enregistrement rejeté |
| TVAL56–7 | T5 IN [‘1', ‘2'] AND LENGTH (T56) = 8 AND IS_COMPOSED_OF (T56, ‘0123456789') AND T56 NOT IN [‘00000000', ‘88888888', ‘99999999'] AND T56.MONTH <> ‘99' AND T56.DAY <> ‘99' AND NOT IS_VALID_DATE | Enregistrement rejeté |
| TVAL56–8 | T5 IN [‘1', ‘2'] AND T56 NOT IN [‘00000000', ‘88888888', ‘99999999'] AND (T56.YEAR < 2008 OR T56.YEAR > CYCLE_YEAR) | Enregistrement rejeté |
| Sous–contrôle | Texte | Type |
|---|---|---|
| TVAL56–1 | La date du diagnostic des tumeurs multiples n'est pas composée de huit chiffres. | Erreur de code |
| TVAL56–2 | L'année, le mois et le jour doivent se rapporter à une tumeur unique (exclusivement dés zéros). | Erreur de code |
| TVAL56–3 | L'année, le mois et le jour doivent être « sans objet ». | Erreur de code |
| TVAL56–4 | L'année, le mois et le jour doivent être « inconnus ». | Erreur de code |
| TVAL56–5 | Date du diagnostic des tumeurs multiples : utilisation incorrecte du code « inconnu ». | Erreur de code |
| TVAL56–6 | La date du diagnostic des tumeurs multiples n'est pas une date partielle valide : le mois est invalide. | Erreur de code |
| TVAL56–7 | La date du diagnostic des tumeurs multiples est une date invalide du calendrier. | Erreur de code |
| TVAL56–8 | La date du diagnostic des tumeurs multiples est hors de la portée. | Erreur de code |
| Année | Description |
|---|---|
| 2008 | Contrôle ajouté : Nouveau contrôle. |
TVAL57
Objectif
Ce contrôle permet de valider compteur de multiplicité
| Zone | Longueur | Description | Acronyme |
|---|---|---|---|
| T5 | 1 | Type d'enregistrement tumeur | TRECTYPE |
| T57 | 2 | Compteur de multiplicité | TMULTCOUNT |
Règles opérationnelles
- Doit être une valeur numérique comprise entre 01 et 87, ou encore 88 ou 99.
| Sous–contrôle | Conditions | Résultat |
|---|---|---|
| TVAL57–1 | T5 IN [‘1', ‘2'] AND T57 IS NOT NULL AND T57 NOT IN [Les codes de compteur de multiplicité éligibles] | Enregistrement rejeté |
| Sous–contrôle | Texte | Type |
|---|---|---|
| TVAL57–1 | Le compteur de multiplicité est invalide. | Erreur de code |
| Année | Description |
|---|---|
| 2008 | Contrôle ajouté : Nouveau contrôle. |
3.5 Contrôles de cohérence
Le but des contrôles de cohérence est de vérifier que les règles opérationnelles reliant diverses zones d'un même enregistrement en entrée sont appliquées. Pour simplifier, les contrôles de cohérence ont été répartis en deux groupes :
Contrôles de cohérence patient : vérifient l'application des règles opérationnelles reliant des zones patient valides;
Contrôles de cohérence tumeur : vérifient l'application des règles opérationnelles reliant des zones tumeur valides.
Les contrôles de cohérence ne sont appliqués qu'aux enregistrements en entrée dont toutes les zones référencées sont valides.
3.5.1 Contrôles de cohérence patient
Le tableau qui suit résume l'objectif de chaque contrôle compris dans cette catégorie.
| Nom du contrôle | Objectif |
|---|---|
| PCOR1 | Vérifie que le contenu de l'enregistrement patient concorde avec l'action décrite par le type d'enregistrement patient. |
| PCOR2 | Vérifie la vrai semblance des prénoms et du sexe. |
| PCOR3 | Vérifie que le premier prénom, le deuxième prénom et le troisième prénom sont utilisés de façon cohérente. |
| PCOR4 | Vérifie que le code de la zone Type de nom de famille courant reflète fidèlement le contenu de la zone Nom de famille courant. |
| PCOR5 | Vérifie que les zones Nom de famille à la naissance et Nom de famille courant concordent avec la zone Type de nom de famille courant. |
| PCOR6 | Vérifie qu'au moins un nom de famille est déclaré, soit le nom de famille courant soit le nom de famille à la naissance. |
| PCOR7 | Vérifie que la date de naissance et la date de décès suivent l'ordre chronologique. |
| PCOR8 | Vérifie que la déclaration du statut vital du patient est cohérente dans les zones des variables reliées au décès. |
| PCOR9 | Vérifie la cohérence du numéro d'enregistrement du décès et la province/le territoire ou le pays du décès. |
| PCOR10 | Vérifie la cohérence du Numéro d'enregistrement du décès et de la date de décès. |
| PCOR11 | Vérifie la cohérence du Numéro d'enregistrement du décès et de la cause sousjacente du décès. |
PCOR1
Objectif
Ce contrôle vérifie que le contenu de l'enregistrement patient concorde avec l'action décrite par le type d'enregistrement patient.
| Zone | Longueur | Description | Acronyme |
|---|---|---|---|
| P1 | 2 | Province/territoire déclarant le patient | PREPPROV |
| P2 | 12 | Numéro d'identification du patient | PPIN |
| P3 | 9 | Numéro d'identification du RCC | CCR_ID |
| P4 | 1 | Type d'enregistrement patient | PRECTYPE |
| P5 | 1 | Type de nom de famille courant | PTYP_CUR |
| P6 | 25 | Nom de famille courant | PCURSNAM |
| P7 | 15 | Premier prénom | PGNAME_1 |
| P8 | 15 | Deuxième prénom | PGNAME_2 |
| P9 | 7 | Troisième prénom | PGNAME_3 |
| P10 | 1 | Sexe | PSEX |
| P11 | 8 | Date de naissance | PDATBIR |
| P12 | 3 | Province/territoire ou pays de naissance | PPROVBIR |
| P13 | 25 | Nom de famille de naissance | PBIRNAM |
| P14 | 8 | Date de décès | PDATDEA |
| P15 | 3 | Province/territoire ou pays de décès | PPROVDEA |
| P16 | 6 | Numéro d'enregistrement du décès | PDEAREG |
| P17 | 4 | Cause sous–jacente du décès | PCAUSDEA |
| P18 | 1 | Autopsie confirmant la cause du décès | PAUTOPSY |
Règles opérationnelles
- Les valeurs des zones Province/territoire déclarant le patient, Numéro d'identification du patient, Type de nom de famille courant, Sexe, Date de naissance, Province/territoire ou pays de naissance, Date de décès, Province/territoire ou pays du décès, Numéro d'enregistrement du décès, Cause sous–jacente du décès et Autopsie confirmant la cause du décès doivent être déclarées.
- La zone Numéro d'identification du RCC doit être en blanc.
Pour les enregistrements patient de mise à jour
- Les valeurs des zones Province/territoire déclarant le patient, Numéro d'identification du patient, Numéro d'identification du RCC, Type de nom de famille courant, Sexe, Date de naissance, Province/territoire ou pays de naissance, Date de décès, Province/territoire ou pays du décès, Numéro d'enregistrement du décès, Cause sous–jacente du décès et Autopsie confirmant la cause du décès doivent être déclarées.
Pour les enregistrements patient de suppression
- Les valeurs des zones Province/territoire déclarant le patient, Numéro d'identification du patient, Numéro d'identification du RCC doivent être déclarées.
- Les zones Type de nom de famille courant, Nom de famille courant, Premier prénom, Deuxième prénom, Troisième prénom, Sexe, Date de naissance, Province/territoire ou pays de naissance, Nom de famille à la naissance, Date de décès, Province/territoire ou pays du décès, Numéro d'enregistrement du décès, Cause sous–jacente du décès et Autopsie confirmant la cause du décès doivent être en blanc.
| Sous–contrôle | Conditions | Résultat |
|---|---|---|
| PCOR1-1 | P4 = ‘1' AND (P1 IS NULL OR P2 IS NULL OR P3 IS NOT NULL OR P5 IS NULL OR P10 IS NULL OR P11 IS NULL OR P12 IS NULL OR P14 IS NULL OR P15 IS NULL OR P16 IS NULL OR P17 IS NULL OR P18 IS NULL) | Enregistrement rejeté |
| PCOR1-2 | P4 = ‘2' AND (P1 IS NULL OR P2 IS NULL OR P3 IS NULL OR P5 IS NULL OR P10 IS NULL OR P11 IS NULL OR P12 IS NULL OR P14 IS NULL OR P15 IS NULL OR P16 IS NULL OR P17 IS NULL OR P18 IS NULL) | Enregistrement rejeté |
| PCOR1-3 | P4 = ‘3' AND (P1 IS NULL OR P2 IS NULL OR P3 IS NULL OR P5 IS NOT NULL OR P6 IS NOT NULL OR P7 IS NOT NULL OR P8 IS NOT NULL OR P9 IS NOT NULL OR P10 IS NOT NULL OR P11 IS NOT NULL OR P12 IS NOT NULL OR P13 IS NOT NULL OR P14 IS NOT NULL OR P15 IS NOT NULL OR P16 IS NOT NULL OR P17 IS NOT NULL OR P18 IS NOT NULL) | Enregistrement rejeté |
| Sous–contrôle | Texte | Type |
|---|---|---|
| PCOR1-1 | L'enregistrement en entrée n'est pas conforme au format de l'enregistrement patient d'ajout. Des valeurs manquent ou sont en surplus. | Erreur fatale de base |
| PCOR1-2 | L'enregistrement en entrée n'est pas conforme au format de l'enregistrement patient de mise à jour. Des valeurs manquent. | Erreur fatale de base |
| PCOR1-3 | L'enregistrement en entrée n'est pas conforme au format de l'enregistrement patient de suppression. Des valeurs manquent ou sont en surplus. | Erreur fatale de base |
| Année | Description |
|---|---|
| 2004 | Contrôle renommé : Le contrôle courant était anciennement appelé Contrôle de cohérence no 1. |
PCOR2
Objectif
Ce contrôle vérifie la vrai semblance de la combinaison des prénoms et du sexe.
| Zone | Longueur | Description | Acronyme |
|---|---|---|---|
| P4 | 1 | Type d'enregistrement patient | PRECTYPE |
| P7 | 15 | Premier prénom | PGNAME_1 |
| P8 | 15 | Deuxième prénom | PGNAME_2 |
| P9 | 7 | Troisième prénom | PGNAME_3 |
| P10 | 1 | Sexe | PSEX |
| Paramètres | Longueur | Description |
|---|---|---|
| NAME_SEX_THRESHOLD | 3 | Probabilité moyenne tolérée que les premier prénom, deuxième prénom et troisième prénom soient associés au sexe opposé selon le Registre des prénoms et des sexes2. La valeur doit être comprise entre 0 et 100. La valeur par défaut est 95. |
Règles opérationnelles
- Si la probabilité moyenne que les premier prénom, deuxième prénom et troisième prénom soient associés au sexe opposé selon le Registre des prénoms et des sexes est supérieure à NAME_SEX_THRESHOLD, un avertissement doit être envoyé.
| Sous–contrôle | Conditions | Résultat |
|---|---|---|
| PCOR2-1 | P4 IN [‘1', ‘2'] AND P10 IN ['1', '2'] AND AVERAGE ([Probability of P7 to be associated to opposite gender], [Probability of P8 to be associated to opposite gender], [Probability of P9 to be associated to opposite gender]) > NAME_SEX_THRESHOLD | Avertissement |
| Sous–contrôle | Texte | Type |
|---|---|---|
| PCOR2-1 | Les prénoms déclarés sont peu probables pour le sexe déclaré. | Avertissement |
| Année | Description |
|---|---|
| 2004 | Contrôle supprimé : Le contrôle appelé anciennement Contrôle de cohérence no 2 a été éliminé. Contrôle ajouté : Le contrôle courant n'était pas décrit auparavant. |
PCOR3
Objectif
Ce contrôle vérifie que les premier prénom, deuxième prénom et troisième prénom sont utilisés de manière cohérente.
| Zone | Longueur | Description | Acronyme |
|---|---|---|---|
| P4 | 1 | Type d'enregistrement patient | PRECTYPE |
| P7 | 15 | Premier prénom | PGNAME_1 |
| P8 | 15 | Deuxième prénom | PGNAME_2 |
| P9 | 7 | Troisième prénom | PGNAME_3 |
Règles opérationnelles
- Si le premier prénom est en blanc, alors le deuxième prénom et le troisième prénom doivent être en blanc.
- Si le deuxième prénom est en blanc, alors le troisième prénom doit être en blanc.
| Sous–contrôle | Conditions | Résultat |
|---|---|---|
| PCOR3-1 | P4 IN [‘1', ‘2'] AND P7 IS NULL AND (P8 IS NOT NULL OR P9 IS NOT NULL) | Enregistrement rejeté |
| PCOR3-2 | P4 IN [‘1', ‘2'] AND P8 IS NULL AND P9 IS NOT NULL | Enregistrement rejeté |
| Sous–contrôle | Texte | Type |
|---|---|---|
| PCOR3-1 | Le premier prénom est en blanc | Erreur de code |
| PCOR3-2 | Le deuxième prénom est en blanc. | Erreur de code |
| Année | Description |
|---|---|
| 2004 | Contrôle renommé : Le contrôle courant s'appelait antérieurement Contrôle de cohérence no 3. |
PCOR4
Objectif
Ce contrôle vérifie que le code de type de nom de famille courant reflète fidèlement le contenu de la zone Nom de famille courant.
| Zone | Longueur | Description | Acronyme |
|---|---|---|---|
| P4 | 1 | Type d'enregistrement patient | PRECTYPE |
| P5 | 1 | Type de nom de famille courant | PTYP_CUR |
| P6 | 25 | Nom de famille courant | PCURSNAM |
Règles opérationnelles
- Si la valeur de Type de nom de famille courant est « Nom de famille courant inconnu » (0), alors la zone Nom de famille courant doit être en blanc.
- Si la zone Nom de famille courant est en blanc, alors la valeur de Type de nom de famille courant doit être « Nom de famille courant inconnu » (0).
| Sous–contrôle | Conditions | Résultat |
|---|---|---|
| PCOR4-1 | P4 IN [‘1', ‘2'] AND ((P5 = ‘0' AND P6 IS NOT NULL) OR (P6 IS NULL AND P5 <> ‘0')) | Enregistrement rejeté |
| Sous–contrôle | Texte | Type |
|---|---|---|
| PCOR4-1 | Le type de nom de famille courant et le nom de famille ne concordent pas. | Erreur de code |
| Année | Description |
|---|---|
| 2004 | Contrôle renommé : Le contrôle courant s'appelait antérieurement Contrôle de cohérence no 4. |
PCOR5
Objectif
Ce contrôle vérifie que le nom de famille à la naissance et le nom de famille courant concordent avec le type de nom de famille courant.
| Zone | Longueur | Description | Acronyme |
|---|---|---|---|
| P4 | 1 | Type d'enregistrement patient | PRECTYPE |
| P5 | 1 | Type de nom de famille courant | PTYP_CUR |
| P6 | 25 | Nom de famille courant | PCURSNAM |
| P13 | 25 | Nom de famille à la naissance | PBIRNAM |
Règles opérationnelles
- Si la valeur du Type de nom de famille courant est « Nom de famille à la naissance », alors le Nom de famille courant et le Nom de famille à la naissance doivent être les mêmes.
| Sous–contrôle | Conditions | Résultat |
|---|---|---|
| PCOR5-1 | P4 IN [‘1', ‘2'] AND P5 = ‘1' AND P6 <> P13 | Enregistrement rejeté |
| Sous–contrôle | Texte | Type |
|---|---|---|
| PCOR5-1 | Le Nom de famille courant et le Nom de famille à la naissance sont différents, alors que le Type de nom de famille courant indique qu'ils devraient être les mêmes. | Erreur de code |
| Année | Description |
|---|---|
| 2004 | Contrôle renommé : Le contrôle courant s'appelait antérieurement Contrôle de cohérence no 5. |
PCOR6
Objectif
Ce contrôle vérifie qu'au moins un nom de famille est déclaré, soit le nom de famille courant soit le nom de famille à la naissance.
| Zone | Longueur | Description | Acronyme |
|---|---|---|---|
| P4 | 1 | Type d'enregistrement patient | PRECTYPE |
| P6 | 25 | Nom de famille courant | PCURSNAM |
| P13 | 25 | Nom de famille à la naissance | PBIRNAM |
Règles opérationnelles
- Les zones Nom de famille courant et Nom de famille à la naissance ne peuvent pas être toutes deux en blanc.
| Sous–contrôle | Conditions | Résultat |
|---|---|---|
| PCOR6-1 | P4 IN [‘1', ‘2'] AND P6 IS NULL AND P13 IS NULL | Enregistrement rejeté |
| Sous–contrôle | Texte | Type |
|---|---|---|
| PCOR6-1 | Les zones Nom de famille courant et Nom de famille à la naissance ne peuvent pas être toutes deux en blanc. | Erreur de code |
| Année | Description |
|---|---|
| 2004 | Contrôle renommé : Le contrôle courant s'appelait antérieurement Contrôle de cohérence no 6. |
PCOR7
Objectif
Ce contrôle vérifie que la date de naissance et la date de décès suivent un ordre chronologique logique.
| Zone | Longueur | Description | Acronyme |
|---|---|---|---|
| P4 | 1 | Type d'enregistrement patient | PRECTYPE |
| P11 | 8 | Date de naissance | PDATBIR |
| P11.YEAR | 4 | 4 premiers chiffres de P11 (année de la date de naissance) | Sans objet |
| P11.MONTH | 2 | 5e et 6e chiffres de P11 (mois de la date de naissance) | Sans objet |
| P11.DAY | 2 | 7e et 8e chiffres de P11 (jour de la date de naissance) | Sans objet |
| P14 | 8 | Date de décès | PDATDEA |
| P14.YEAR | 4 | 4 premiers chiffres de P14 (année de la date de décès) | Sans objet |
| P14.MONTH | 2 | 5e et 6e chiffres de P14 (mois de la date de décès) | Sans objet |
| P14.DAY | 2 | 7e et 8e chiffres de P14 (jour de la date de décès) | Sans objet |
| P19 | 8 | Date de transmission | PDATTRAN |
Règles opérationnelles
- Si la Date de naissance et la Date de décès sont au moins partiellement connues, alors
- la Date de décès doit correspondre ou être postérieure à la Date de naissance;
- l'écart entre l'année de la Date de décès et l'année de la Date de naissance ne devrait pas être supérieur à 110 ans.
- Si la Date de naissance est au moins partiellement connue et que le décès du patient n'a pas été confirmé, alors
- l'écart entre l'année de la Date de naissance et l'année de la Date de transmission ne devrait pas être supérieur à 110 ans.
| Sous–contrôle | Conditions | Résultat |
|---|---|---|
| PCOR7-1 | P4 IN [‘1', ‘2'] AND P11 <> ‘99999999' AND P14 NOT IN [‘00000000', ‘99999999'] AND ((P11.DAY <> ‘99' AND P14.DAY <> ‘99' AND P14 < P11) OR (P11.MONTH <> ‘99' AND P14.MONTH <> ‘99' AND P14.YEAR || P14.MONTH < P11.YEAR || P11.MONTH) OR (P14.YEAR < P11.YEAR)) | Enregistrement rejeté |
| PCOR7-2 | P4 IN [‘1', ‘2'] AND P11 <> ‘99999999' AND ((P14 NOT IN [‘00000000', ‘99999999'] AND P14.YEAR – P11.YEAR > 110) OR (P14 = ‘00000000' AND P19.YEAR – P11.YEAR > 110)) | Avertissement |
| Sous–contrôle | Texte | Type |
|---|---|---|
| PCOR7-1 | La date de décès est antérieure à la date de naissance. | Erreur de code |
| PCOR7-2 | Le patient a plus de 110 ans. | Avertissement |
| Année | Description |
|---|---|
| 2004 | Contrôle renommé : Le contrôle courant s'appelait antérieurement Contrôle de cohérence no 7. Règles opérationelle ajoutées : Traitement spécial pour les patients ayant plus de 110 ans. |
PCOR8
Objectif
Ce contrôle vérifie que les variables relatives au décès représentent une indication cohérente du statut vital du patient.
| Zone | Longueur | Description | Acronyme |
|---|---|---|---|
| P4 | 1 | Type d'enregistrement patient | PRECTYPE |
| P14 | 8 | Date de décès | PDATDEA |
| P15 | 3 | Province/territoire ou pays de décès | PPROVDEA |
| P16 | 6 | Numéro d'enregistrement du décès | PDEAREG |
| P17 | 4 | Cause sous–jacente du décès | PCAUSDEA |
| P18 | 1 | Autopsie confirmant la cause du décès | PAUTOPSY |
Règles opérationnelles
- Si n'importe laquelle des variables relatives au décès (Date de décès, Province/territoire ou pays du décès, Numéro d'enregistrement du décès, Cause sous–jacente du décès et Autopsie confirmant la cause du décès) indique que le patient est décédé, alors aucune variable ne devrait indiquer que le décès du patient n'a pas été confirmé.
| Sous–contrôle | Conditions | Résultat |
|---|---|---|
| PCOR8-1 | P4 IN [‘1', ‘2'] AND (P14 <> ‘00000000' OR P15 <> ‘000' OR P16 <> ‘000000' OR P17 <> ‘0000' OR P18 <> ‘0') AND (P14 = ‘00000000' OR P15 = ‘000' OR P16 = ‘000000' OR P17 = ‘0000' OR P18 = ‘0') | Enregistrement rejeté |
| Sous–contrôle | Texte | Type |
|---|---|---|
| PCOR8-1 | Certaines variables relatives au décès indiquent que le patient est décédé, tandis que d'autres indiquent que le décès du patient n'est pas confirmé. | Erreur de code |
| Année | Description |
|---|---|
| 2004 | Contrôle supprimé : Le contrôle appelé anciennement Contrôle de corrélation no 8 faisait double emploi avec PVAL11. Contrôle renommé : Le contrôle courant s'appelait antérieurement Contrôle de correlation no 10. |
PCOR9
Objectif
Ce contrôle assure la cohérence du numéro d'enregistrement du décès et de la province/territoire ou pays du décès déclarés.
| Zone | Longueur | Description | Acronyme |
|---|---|---|---|
| P4 | 1 | Type d'enregistrement patient | PRECTYPE |
| P15 | 3 | Province/territoire ou pays de décès | PPROVDEA |
| P16 | 6 | Numéro d'enregistrement du décès | PDEAREG |
Règles opérationnelles
- Si le Numéro d'enregistrement du décès est connu, alors le code de Province/territoire ou pays du décès doit indiquer un endroit particulier au Canada ou aux ÉtatsUnis d'Amérique.
- Si le Numéro d'enregistrement du décès indique que le patient est décédé ailleurs qu'au Canada, alors le code de Province/territoire ou pays du décès doit indiquer un pays étranger ou un lieu inconnu.
- Si le Numéro d'enregistrement du décès est inconnu, alors le code de Province/territoire ou pays du décès doit indiquer un emplacement au Canada ou un lieu inconnu.
| Sous–contrôle | Conditions | Résultat |
|---|---|---|
| PCOR9-1 | P4 IN [‘1', ‘2'] AND P16 IN [000001–999997] AND P15 NOT IN [840, 910, 911, 912, 913, 924, 935, 946, 947, 948, 959, 960, 961, 962] | Enregistrement rejeté |
| PCOR9-2 | P4 IN [‘1', ‘2'] AND P16 = ‘999998' AND P15 IN [909, 910, 911, 912, 913, 924, 935, 946, 947, 948, 959, 960, 961, 962] | Enregistrement rejeté |
| PCOR9-3 | P4 IN [‘1', ‘2'] AND P16 = ‘999999' AND P15 NOT IN [909, 910, 911, 912, 913, 924, 935, 946, 947, 948, 959, 960, 961, 962, 999] | Enregistrement rejeté |
| Sous–contrôle | Texte | Type |
|---|---|---|
| PCOR9-1 |
Si le numéro d'enregistrement du décès est connu, le code de province/territoire ou pays du décès doit indiquer un endroit particulier au Canada ou aux États–Unis d'Amérique. |
Erreur de code |
| PCOR9-2 |
Si le numéro d'enregistrement du décès indique que le patient est décédé ailleurs qu'au Canada, le code de province/territoire ou pays du décès doit indiquer un pays étranger ou un lieu inconnu. |
Erreur de code |
| PCOR9-3 |
Si le numéro d'enregistrement du décès est inconnu, le code de province/territoire ou pays du décès doit indiquer un emplacement au Canada ou un lieu inconnu. |
Erreur de code |
| Année | Description |
|---|---|
| 2004 | Contrôle réorganisé : Le contrôle anciennement appelé Contrôle de cohérence no 9 a été fusionné avec PVAL14. Contrôle renommé : Le contrôle courant s'appelait antérieurement Contrôle de cohérence no 11. Règles opérationnelles modifiées : Si le numéro d'enregistrement du décès est connu, le code de province/territoire ou pays du décès doit indiquer un endroit particulier au Canada ou aux États–Unis d'Amérique; si le numéro d'enregistrement du décès est inconnu, le code de province/territoire ou pays du décès doit indiquer un emplacement au Canada ou un lieu inconnu. Règles opérationnelles ajoutées : Si le numéro d'enregistrement du décès indique que le patient est décédé ailleurs qu'au Canada, le code de province/territoire ou pays du décès doit indiquer un pays étranger ou un lieu inconnu. |
PCOR10
Objectif
Ce contrôle vérifie la cohérence du numéro d'enregistrement du décès et de la date de décès.
| Zone | Longueur | Description | Acronyme |
|---|---|---|---|
| P4 | 1 | Type d'enregistrement patient | PRECTYPE |
| P14 | 8 | Date de décès | PDATDEA |
| P16 | 6 | Numéro d'enregistrement du décès | PDEAREG |
Règles opérationnelles
- Si le Numéro d'enregistrement du décès est connu, alors la Date de décès doit être au moins partiellement connue.
| Sous–contrôle | Conditions | Résultat |
|---|---|---|
| PCOR10-1 | P4 IN [‘1', ‘2'] AND P16 IN [000001–999997] AND P14.YEAR = ‘9999' | Enregistrement rejeté |
| Sous–contrôle | Texte | Type |
|---|---|---|
| PCOR10-1 | La date de décès ne peut pas être inconnue si le numéro d'enregistrement du décès est connu. | Erreur de code |
| Année | Description |
|---|---|
| 2004 | Contrôle réorganisé : Le contrôle anciennement appelé Contrôle de cohérence no 10 a été fusionné avec PCOR8. Contrôle ajouté : Nouveau contrôle. |
PCOR11
Objectif
Ce contrôle vérifie la cohérence du numéro d'enregistrement du décès et de la cause sous–jacente du décès.
| Zone | Longueur | Description | Acronyme |
|---|---|---|---|
| P4 | 1 | Type d'enregistrement patient | PRECTYPE |
| P16 | 6 | Numéro d'enregistrement du décès | PDEAREG |
| P17 | 3 | Cause sous–jacente du décès | PCAUSDEA |
Règles opérationnelles
- Si le Numéro d'enregistrement du décès est inconnu, la Cause sous–jacente du décès ne peut pas être « officiellement inconnue ».
| Sous–contrôle | Conditions | Résultat |
|---|---|---|
| PCOR11-1 | P4 IN [‘1', ‘2'] AND P16 = ‘999999' AND P17 IN = [‘R99', ‘7999'] | Enregistrement rejeté |
| Sous–contrôle | Texte | Type |
|---|---|---|
| PCOR11-1 | La cause sous–jacente du décès ne peut pas être « officiellement inconnue » si le numéro d'enregistrement du décès est inconnu. | Erreur de code |
| Année | Description |
|---|---|
| 2004 | Contrôle réorganisé : Le contrôle anciennement appelé Contrôle de cohérence no 11 a été fusionné avec PCOR9. Contrôle ajouté : Nouveau contrôle. |
3.5.2 Contrôles de cohérence tumeur
Le tableau qui suit résume l'objectif de chaque contrôle compris dans cette catégorie.
| Nom du contrôle | Objectif |
|---|---|
| TCOR1 | Vérifie que le contenu des zones de base de l'enregistrement tumeur est compatible avec l'action décrite par le Type d'enregistrement tumeur. |
| TCOR2 | Vérifie que le code postal et le code géographique type concordent. |
| TCOR3 | Vérifie que le secteur de recensement et le code géographique type concordent. |
| TCOR4 | Vérifie le rejet des données tumeur pour les patients qui vivaient hors de la province ou du territoire déclarant au moment du diagnostic. |
| TCOR5 | Vérifie que les valeurs attendues de topographie, d'histologie et comportement sont déclarées conformément à l'indicateur de classification source. |
| TCOR6 | Vérifie la cohérence du code de tumeur de la CIM–9 et des valeurs connexes de la CIM–O–2. |
| TCOR7 | Vérifie la cohérence des valeurs de la CIM–O–2 et de la CIM–O–3 connexes. |
| TCOR8 | S.O. (Zone de remplissage réservée pour la mise en application de futures exigences.) |
| TCOR9 | Vérifie le rejet des enregistrements tumeur qui sont en dehors de la portée de base du RCC. |
| TCOR10 | Vérifie que les combinaisons non valides de codes de topographie et d'histologie sont rejetées. |
| TCOR11 | Vérifie que les combinaisons non valides de codes d'histologie et de comportement sont rejetées. |
| TCOR12 | Vérifie la cohérence des codes de topographie et de latéralité. |
| TCOR13 | Vérifie que les codes de combinaisons invalides de méthode utilisée pour établir la date de diagnostic et de confirmation du diagnostic sont rejetés. |
| TCOR14 | Vérifie que la méthode de diagnostic est déclarée uniquement pour les tumeurs diagnostiquées avant 2004. |
| TCOR15 | Vérifie que la méthode utilisée pour établir la date du diagnostic est déclarée uniquement pour les tumeurs diagnostiquées à partir de 2004. |
| TCOR16 | Vérifie que la confirmation du diagnostic est déclarée uniquement pour les tumeurs diagnostiquées à partir de 2004. |
| TCOR17 | Vérifie que le grade, le degré de différenciation ou l'indicateur de type de cellule est déclaré uniquement pour les tumeurs diagnostiquées à partir de 2004. |
| TCOR18 | Vérifie que les variables de stadification concertée (SC) sont déclarées pour les tumeurs faisant partie de la portée de la stadification concertée du RCC. |
| TCOR19 | Vérifie que le groupement par stades TNM de l'AJCC est déclaré uniquement pour les tumeurs faisant partie de la portée de la stadification TNM de l'AJCC dans le RCC. |
| TCOR20 | Vérifie que le groupement par stades TNM est déclaré uniquement si les groupements par stades TNM clinique et histopathologique ne sont pas déclarés. |
| TCOR21 | Vérifie que la combinaison du groupement par stades TNM clinique de l'AJCC et des valeurs T, N et M cliniques individuelles est acceptable. |
| TCOR22 | Vérifie que la combinaison du groupement par stades TNM histopathologique de l'AJCC et des valeurs T, N et M histopathologiques individuelle est acceptable. |
| TCOR23 | Vérifie que la combinaison du groupement par stades TNM de l'AJCC et des valeurs T, N et M cliniques/histopathologiques individuelles est acceptable. |
| TCOR24 | Vérifie que le numéro d'édition de la classification TNM de l'AJCC est compatible avec toutes les autres variables de stadification TNM de l'AJCC. |
| TCOR26 | Vérifie que le diagnostic à terminologie ambiguë et la date du diagnostic définitif sont indiqués de façon cohérente. |
| TCOR27 | Vérifie que le type de tumeurs multiples déclaré comme une tumeur primaire unique, la date du diagnostic des tumeurs multiples et le compteur de multiplicité sont indiqués de façon cohérente. |
| TCOR29 | Vérifie que le diagnostic à terminologie ambiguë et la date du diagnostic définitif sont indiqués de façon cohérente. |
| TCOR30 | Vérifie que la date du diagnostic et la date du diagnostic définitif respectent une séquence et un cadre temporel chronologiques. |
| TCOR31 | Vérifie que la CIM–O–2/3 Topographie et le type de tumeurs multiples déclarées comme une tumeur primaire unique sont indiqués de façon cohérente. |
| TCOR32 | Vérifie que la CIM–O–3 Comportement et les tumeurs multiples déclarées comme une tumeur primaire unique sont indiquées de façon cohérente. |
| TCOR33 | Vérifie que le type de tumeurs multiples déclarées comme étant une tumeur primaire unique, la CIM–O–2/3 Topographie et la CIM–O–3 Histologie sont indiqués de façon cohérente. |
| TCOR34 | Vérifie que la date du diagnostic des tumeurs multiples et le type de tumeurs multiples déclarées comme étant une tumeur primaire unique sont indiqués de façon cohérente. |
| TCOR35 | Vérifie que la méthode utilisée pour établir la date du diagnostic, le type de tumeurs multiples déclarées comme une tumeur primaire unique, la date du diagnostic des tumeurs multiples et le compteur de multiplicité sont indiqués de façon cohérente. |
TCOR1
Objectif
Ce contrôle vérifie que le contenu des zones de base de l'enregistrement tumeur est compatible avec l'action décrite par le Type d'enregistrement tumeur.
| Zone | Longueur | Description | Acronyme |
|---|---|---|---|
| T1 | 2 | Province/territoire déclarant la tumeur | TREPPROV |
| T2 | 12 | Numéro d'identification du patient dans l'enregistrement tumeur | TPIN |
| T3 | 9 | Numéro de référence de la tumeur | TTRN |
| T4 | 9 | Numéro d'identification du RCC | CCR_ID |
| T5 | 1 | Type d'enregistrement tumeur | TRECTYPE |
| T6 | 25 | Nom de lieu de résidence | TPLACRES |
| T7 | 6 | Code postal | TPOSTCOD |
| T8 | 7 | Code géographique type | TCODPLAC |
| T9 | 9 | Secteur de recensement | TCENTRAC |
| T10 | 15 | Numéro d'assurance–maladie | THIN |
| T11 | 1 | Méthode de diagnostic | TMETHDIAG |
| T12 | 8 | Date de diagnostic | TDATDIAG |
| T12.YEAR | 4 | 4 premiers chiffres de T12 (année de la date de diagnostic) | Sans objet |
| T13 | 4 | Code de tumeur de la CIM–9 | TICD_9 |
| T14 | 1 | Indicateur de classification source | TSCF |
| T15 | 4 | CIM–O–2/3 Topographie | TICD_O2T |
| T16 | 4 | CIM–O–2 Histologie | TICD_O2H |
| T17 | 1 | CIM–O–2 Comportement | TICD_O2B |
| T19 | 1 | Latéralité | TLATERAL |
| T21 | 4 | CIM–O–3 Histologie | TICD_O3H |
| T22 | 1 | CIM–O–3 Comportement | TICD_O3B |
| T23 | 1 | Grade, degré de différenciation ou indicateur de type de cellule | TGRADE |
| T24 | 1 | Méthode utilisée pour établir la date du diagnostic | TMETHUSED |
| T25 | 1 | Confirmation du diagnostic | TMETHCONF |
| T27 | 3 | SC Taille de la tumeur | TCSTSIZE |
| T28 | 2 | SC Extension | TCSEXTN |
| T29 | 1 | SC Évaluation de la taille de la tumeur/de l'extension | TCSEVAL |
| T30 | 2 | SC Ganglions lymphatiques | TCSLNODE |
| T31 | 1 | SC Évaluation des ganglions régionaux | TCSRNEVL |
| T32 | 2 | Ganglions régionaux examinés | TCSRNEXAM |
| T33 | 2 | Ganglions régionaux positifs | TCSRNPOS |
| T34 | 2 | SC Métastases au diagnostic | TCSMDIAG |
| T35 | 1 | SC Évaluation des métastases | TCSMEVAL |
| T36 | 3 | SC Facteur 1 propre au siège | TCSSSF1 |
| T37 | 3 | SC Facteur 2 propre au siège | TCSSSF2 |
| T38 | 3 | SC Facteur 3 propre au siège | TCSSSF3 |
| T39 | 3 | SC Facteur 4 propre au siège | TCSSSF4 |
| T40 | 3 | SC Facteur 5 propre au siège | TCSSSF5 |
| T41 | 3 | SC Facteur 6 propre au siège | TCSSSF6 |
| T42 | 9 | Stade T clinique de l'AJCC | TAJCCCLINT |
| T43 | 3 | Stade N clinique de l'AJCC | TAJCCCLINN |
| T44 | 3 | Stade M clinique de l'AJCC | TAJCCCLINM |
| T45 | 9 | Stade T histopathologique de l'AJCC | TAJCCPATHT |
| T46 | 3 | Stade N histopathologique de l'AJCC | TAJCCPATHN |
| T47 | 3 | Stade M histopathologique de l'AJCC | TAJCCPATHM |
| T48 | 4 | Groupement par stades TNM clinique de l'AJCC | TAJCCCLINSG |
| T49 | 4 | Groupement par stades TNM histopathologique de l'AJCC | TAJCCPATHSG |
| T50 | 4 | Groupement par stades TNM de l'AJCC | TAJCCSG |
| T51 | 2 | Numéro d'édition de la classification TNM de l'AJCC | TAJCCEDNUM |
| T52 | 6 | SC Première version | TCSFVER |
| T53 | 1 | Diagnostic à terminologie ambiguë | TAMBIGTERM |
| T54 | 8 | Date du diagnostic définitif | TDATCONCLUSDIAG |
| T55 | 2 | Type de tumeurs multiples déclarées comme une tumeur primaire unique | TMULTTUMONEPRIM |
| T56 | 8 | Date (de diagnostic) des tumeurs multiples | TDATMULT |
| T57 | 2 | Compteur de multiplicité | TMULTCOUNT |
Règles opérationnelles
- Les valeurs des zones Province/territoire déclarant la tumeur, Numéro d'identification du patient dans l'enregistrement tumeur, Numéro de référence de la tumeur, Code postal, Code géographique type, Méthode de diagnostic, Date de diagnostic, Code de tumeur de la CIM–9, Indicateur de classification source, CIM–O–2/3 Topographie, CIM–O–2 Histologie, CIM–O–2 Comportement, Latéralité, CIM–O–3 Histologie, CIM–O–3 Comportement, Grade, degré de différenciation ou indicateur de type de cellule, Méthode utilisée pour établir la date de diagnostic, Confirmation du diagnostic doivent être déclarées.39
- Les zones de remplacement (T18 et T20) ne sont pas prises en compte.
Pour les enregistrements tumeur de mise à jour
- Province/territoire déclarant la tumeur, Numéro d'identification du patient dans l'enregistrement tumeur, Numéro de référence de la tumeur, Numéro d'identification du RCC, Code postal, Code géographique type, Méthode de diagnostic, Date de diagnostic, Code de tumeur de la CIM–9, Indicateur de classification source, CIM–O–2/3 Topographie, CIM–O–2 Histologie, CIM–O–2 Comportement, Latéralité, CIM–O–3 Histologie, CIM–O–3 Comportement, Grade, degré de différenciation ou indicateur de type de cellule, Méthode utilisée pour établir la date de diagnostic, Confirmation du diagnostic doivent être déclarées.39
- Les zones de remplacement (T18 et T20) ne sont pas prises en compte.
Pour les enregistrements tumeur de suppression
- Province/territoire déclarant la tumeur, Numéro d'identification du patient dans l'enregistrement tumeur, Numéro de référence de la tumeur, Numéro d'identification du RCC doivent être déclarées
- Nom de lieu de résidence, Code postal, Code géographique type, Secteur de recensement, Numéro d'assurance–maladie, Méthode de diagnostic, Date de diagnostic, Code de tumeur de la CIM–9, Indicateur de classification source, CIM–O–2/3 Topographie, CIM–O–2 Histologie, CIM–O–2 Comportement, Latéralité, CIM–O–3 Histologie, CIM–O–3 Comportement, Grade, degré de différenciation ou indicateur de type de cellule, Méthode utilisée pour établir la date de diagnostic, Confirmation du diagnostic, SC Taille de la tumeur, SC Extension, SC Évaluation de la taille de la tumeur/de l'extension, SC Ganglions lymphatiques, SC Évaluation des ganglions régionaux, Ganglions régionaux examinés, Ganglions régionaux positifs, SC Métastases au diagnostic, SC Évaluation des métastases, SC Facteur 1 propre au siège, SC Facteur 2 propre au siège, SC Facteur 3 propre au siège, SC Facteur 4 propre au siège, SC Facteur 5 propre au siège, SC Facteur 6 propre au siège, Stade T clinique de l'AJCC, Stade N clinique de l'AJCC, Stade M clinique de l'AJCC, Stade T histopathologique de l'AJCC, Stade N histopathologique de l'AJCC, Stade M histopathologique de l'AJCC, Groupement par stades TNM clinique de l'AJCC, Groupement par stades TNM histopathologique de l'AJCC, Groupement par stades TNM de l'AJCC, Numéro d'édition de la classification TNM de l'AJCC, SC Première version, Diagnostic à terminologie ambiguë, Date du diagnostic définitif , Type de tumeurs multiples déclarées comme une tumeur primaire unique, Date (de diagnostic) des tumeurs multiples, et Compteur de multiplicité doivent être en blanc.
- Les zones de remplacement (T18 et T20) ne sont pas prises en compte.
| Sous–contrôle | Conditions | Résultat |
|---|---|---|
| TCOR1-1 | T5 = ‘1' AND (T1 IS NULL OR T2 IS NULL OR T3 IS NULL OR T7 IS NULL OR T8 IS NULL OR T11 IS NULL OR T12 IS NULL OR T13 IS NULL OR T14 IS NULL OR T15 IS NULL OR T16 IS NULL OR T17 IS NULL OR T19 IS NULL OR T21 IS NULL OR T22 IS NULL OR T23 IS NULL OR T24 IS NULL OR T25 IS NULL) OR (T12 IS NOT NULL AND T12.YEAR < 2006 AND T9 IS NULL) | Enregistrement rejeté |
| TCOR1-2 | T5 = ‘2' AND (T1 IS NULL OR T2 IS NULL OR T3 IS NULL OR T4 IS NULL OR T7 IS NULL OR T8 IS NULL OR T11 IS NULL OR T12 IS NULL OR T13 IS NULL OR T14 IS NULL OR T15 IS NULL OR T16 IS NULL OR T17 IS NULL OR T19 IS NULL OR T21 IS NULL OR T22 IS NULL OR T23 IS NULL OR T24 IS NULL OR T25 IS NULL) OR (T12 IS NOT NULL AND T12.YEAR < 2006 AND T9 IS NULL) | Enregistrement rejeté |
| TCOR1-3 | T5 = ‘3' AND (T1 IS NULL OR T2 IS NULL OR T3 IS NULL OR T4 IS NULL OR T6 IS NOT NULL OR T7 IS NOT NULL OR T8 IS NOT NULL OR T9 IS NOT NULL OR T10 IS NOT NULL OR T11 IS NOT NULL OR T12 IS NOT NULL OR T13 IS NOT NULL OR T14 IS NOT NULL OR T15 IS NOT NULL OR T16 IS NOT NULL OR T17 IS NOT NULL OR T19 IS NOT NULL OR T21 IS NOT NULL OR T22 IS NOT NULL OR T23 IS NOT NULL OR T24 IS NOT NULL OR T25 IS NOT NULL OR T27 IS NOT NULL OR T28 IS NOT NULL OR T29 IS NOT NULL OR T30 IS NOT NULL OR T31 IS NOT NULL OR T32 IS NOT NULL OR T33 IS NOT NULL OR T34 IS NOT NULL OR T35 IS NOT NULL OR T36 IS NOT NULL OR T37 IS NOT NULL OR T38 IS NOT NULL OR T39 IS NOT NULL OR T40 IS NOT NULL OR T41 IS NOT NULL OR T42 IS NOT NULL OR T43 IS NOT NULL OR T44 IS NOT NULL OR T45 IS NOT NULL OR T46 IS NOT NULL OR T47 IS NOT NULL OR T48 IS NOT NULL OR T49 IS NOT NULL OR T50 IS NOT NULL OR T51 IS NOT NULL OR T52 IS NOT NULL OR T53 IS NOT NULL OR T54 IS NOT NULL OR T55 IS NOT NULL OR T56 IS NOT NULL OR T57 IS NOT NULL) | Enregistrement rejeté |
| Sous–contrôle | Texte | Type |
|---|---|---|
| TCOR1-1 | L'enregistrement en entrée n'est pas conforme au format de l'enregistrement tumeur d'ajout. Des valeurs manquent. | Erreur fatale de base |
| TCOR1-2 | L'enregistrement en entrée n'est pas conforme au format de l'enregistrement tumeur de mise à jour. Des valeurs manquent. | Erreur fatale de base |
| TCOR1-3 | L'enregistrement en entrée n'est pas conforme au format de l'enregistrement tumeur de suppression. Des valeurs manquent ou sont en surplus. | Erreur fatale de base |
| Année | Description |
|---|---|
| 2008 | Règles opérationnelles et logique de contrôle modifiées : Les zones T53 à T57 ont été ajoutées. |
| 2007 | Règles opérationnelles et logique de contrôle modifiées : La zone T52 a été ajoutée. |
| 2006 | Règles opérationnelles et logique de contrôle modifiées : Tranche de dates d'entrée en vigueur des secteurs de recensement ayant pris fin en 2005. Pour les cas diagnostiqués en 2006 ou par la suite, T9 (secteur de recensement) ne doit pas être déclaré. |
| 2004 | Contrôle renommé : Contrôle anciennement appelé Contrôle de cohérence no 12. Règles opérationnelles modifiées : Traite les nouvelles zones reliées aux données de stadification concertée et aux données TNM. |
TCOR2
Objectif
Ce contrôle vérifie la cohérence du code postal et du code géographique type.
| Zone | Longueur | Description | Acronyme |
|---|---|---|---|
| T5 | 1 | Type d'enregistrement tumeur | TRECTYPE |
| T7 | 6 | Code postal | TPOSTCOD |
| T7.FIRST | 1 | Premier chiffre du code postal | Sans objet |
| T8.PROV | 2 | Les deux premiers chiffres de T8 (Le code de province du code géographique type) | Sans objet |
Règles opérationnelles
Si le code postal est connu, alors :
- il doit commencer par « A » si à Terre–Neuve–et–Labrador;
- il doit commencer par « B » si en Nouvelle–Écosse;
- il doit commencer par « C » si à l'Île–du–Prince–Édouard;
- il doit commencer par « E » si au Nouveau–Brunswick;
- il doit commencer par « G », « H », « J » ou « K » si au Québec;
- il doit commencer par « K », « L », « M », « N » ou « P » si en Ontario;
- il doit commencer par « R » si au Manitoba;
- il doit commencer par « R » ou « S » si en Saskatchewan;
- il doit commencer par « S » ou « T » si en Alberta;
- il doit commencer par « V » si en Colombie–Britannique;
- il doit commencer par « Y » si au Yukon;
- il doit commencer par « X » si dans les Territoires du Nord–Ouest;
- il doit commencer par « X » si au Nunavut.
| Sous–contrôle | Conditions | Résultat |
|---|---|---|
| TCOR2-1 | T5 IN [‘1', ‘2'] AND T7 <> ‘999999' AND ((T8.PROV = ‘10' AND T7.FIRST <> ‘A') OR (T8.PROV = ‘11' AND T7.FIRST <> ‘C') OR (T8.PROV = ‘12' AND T7.FIRST <> ‘B') OR (T8.PROV = ‘13' AND T7.FIRST <> ‘E') OR (T8.PROV = ‘24' AND T7.FIRST NOT IN [‘G', ‘H', ‘J', ‘K']) OR (T8.PROV = ‘35' AND T7.FIRST NOT IN [‘K', ‘L', ‘M', ‘N', ‘P']) OR (T8.PROV = ‘46' AND T7.FIRST <> ‘R') OR (T8.PROV = ‘47' AND T7.FIRST NOT IN [‘R', ‘S']) OR (T8.PROV = ‘48' AND T7.FIRST NOT IN [‘S', ‘T']) OR (T8.PROV = ‘59' AND T7.FIRST <> ‘V') OR (T8.PROV = ‘60' AND T7.FIRST <> ‘Y') OR (T8.PROV = ‘61' AND T7.FIRST <> ‘X') OR (T8.PROV = ‘62' AND T7.FIRST <> ‘X')) | Enregistrement rejeté |
| Sous–contrôle | Texte | Type |
|---|---|---|
| TCOR2-1 | Les provinces / territoires indiqués par le code postal et par le code géographique type ne sont pas les mêmes. | Erreur de code |
| Année | Description |
|---|---|
| 2004 | Contrôle renommé : Contrôle anciennement appelé Contrôle de cohérence no 14. |
TCOR3
Objectif
Ce contrôle vérifie la cohérence du secteur de recensement et du code géographique type.
| Zone | Longueur | Description | Acronyme |
|---|---|---|---|
| T5 | 1 | Type d'enregistrement tumeur | TRECTYPE |
| T8 | 7 | Code géographique type | TCODPLAC |
| T9 | 9 | Secteur de recensement | TCENTRAC |
| T12.YEAR | 4 | 4 premiers chiffres de T12 (année de la date de diagnostic) | Sans objet |
Règles opérationnelles
- Si la date de diagnostic est comprise entre 1992 et 1995 inclusivement et que le secteur de recensement et le code géographique type sont connus, le code géographique type déclaré doit concorder avec le code géographique type associé au secteur de recensement dans les secteurs de recensement valides de 1992 à 199512.
- Si la date de diagnostic est comprise entre 1996 et 2000 inclusivement et que le secteur de recensement et le code géographique type sont connus, le code géographique type déclaré doit concorder avec le code géographique type associé au secteur de recensement dans les secteurs de recensement valides de 1996 à 200012.
- Si la date de diagnostic est comprise entre 2001 et 2005 inclusivement et que le secteur de recensement et le code géographique type sont connus, le code géographique type déclaré doit concorder avec le code géographique type associé au secteur de recensement dans les secteurs de recensement valides de 2001 à 200512.
| Sous–contrôle | Conditions | Résultat |
|---|---|---|
| TCOR3-1 | T5 IN [‘1', ‘2'] AND T8 NOT LIKE ‘_ _ _ _ 999' AND T9 NOT LIKE ‘_ _ _999.99' AND T12.YEAR >= 1992 AND T12.YEAR < 1996 AND T8 NOT IN [SGC from Eligible Census tracts from 1992 to 1995 where Census tract = T9] | Enregistrement rejeté |
| TCOR3-2 | T5 IN [‘1', ‘2'] AND T8 NOT LIKE ‘_ _ _ _ 999' AND T9 NOT LIKE ‘_ _ _999.99' AND T12.YEAR >= 1996 AND T12.YEAR < 2001 AND T8 NOT IN [SGC from Eligible Census tracts from 1996 to 2000 where Census tract = T9] | Enregistrement rejeté |
| TCOR3-3 | T5 IN [‘1', ‘2'] AND T8 NOT LIKE ‘_ _ _ _ 999' AND T9 NOT LIKE ‘_ _ _999.99' AND T12.YEAR >= 2001 AND T12.YEAR < 2005 AND T8 NOT IN [SGC from Eligible Census tracts from 2001 to 2005 where Census tract = T9] | Enregistrement rejeté |
| Sous–contrôle | Texte | Type |
|---|---|---|
| TCOR3-1 | La combinaison du secteur de recensement et du code géographique type ne figure pas dans le Dictionnaire des secteurs de recensement de 1991. | Erreur de code |
| TCOR3-2 | La combinaison du secteur de recensement et du code géographique type ne figure pas dans le Dictionnaire des secteurs de recensement de 1996. | Erreur de code |
| TCOR3-3 | La combinaison du secteur de recensement et du code géographique type ne figure pas dans le Dictionnaire des secteurs de recensement de 2001. | Erreur de code |
| Année | Description |
|---|---|
| 2006 | Règles opérationnelles et logique de contrôle modifiées : Contrôle modifié pour inclure les combinaisons dans lesquelles le secteur de recensement correspond à une zone à l'extérieur d'une région métropolitaine de recensement. |
| 2004 | Contrôle renommé : Contrôle anciennement appelé Contrôle de cohérence no 15. |
TCOR4
Objectif
Ce contrôle vérifie le rejet des données tumeur sur les patients qui habitaient à l'extérieur de la province ou du territoire déclarant au moment du diagnostic.
| Zone | Longueur | Description | Acronyme |
|---|---|---|---|
| T1 | 2 | Province/territoire déclarant la tumeur | TREPPROV |
| T5 | 1 | Type d'enregistrement tumeur | TRECTYPE |
| T8.PROV | 2 | Les deux premiers chiffres de T8 (Le code de province du code géographique type) | Sans objet |
Règles opérationnelles
- Le code de province/territoire déclarant la tumeur doit être le même que le code de province du code géographique type.
| Sous–contrôle | Conditions | Résultat |
|---|---|---|
| TCOR4-1 | T5 IN [‘1', ‘2'] AND T1 <> T8.PROV | Enregistrement rejeté |
| Sous–contrôle | Texte | Type |
|---|---|---|
| TCOR4-1 | Le code de province/territoire déclarant et le code géographique type doivent indiquer la même province ou le même territoire. | Erreur de code |
| Année | Description |
|---|---|
| 2004 | Contrôle renommé : Contrôle anciennement appelé Contrôle de cohérence no 16. |
TCOR5
Objectif
Ce contrôle vérifie que les valeurs attendues des codes de topographie, d'histologie et comportement sont déclarés conformément à l'indicateur de classification source.
| Zone | Longueur | Description | Acronyme |
|---|---|---|---|
| T5 | 1 | Type d'enregistrement tumeur | TRECTYPE |
| T13 | 4 | Code de tumeur de la CIM–9 | TICD_9 |
| T14 | 1 | Indicateur de classification source | TSCF |
| T16 | 4 | CIM–O–2 Histologie | TICD_O2H |
| T17 | 1 | CIM–O–2 Comportement | TICD_O2B |
Règles opérationnelles
- Si l'indicateur de classification source indique que la CIM–9 est la classification source, alors les valeurs des zones Code de tumeur de la CIM–9, CIM–O–2/3 Topographie40, CIM–O–2 Histologie, CIM–O–2 Comportement41, CIM–O–3 Histologie42 et CIM–O–3 Comportement41 doivent être déclarées.
- Si l'indicateur de classification source indique que la CIM–O–2 est la classification source, alors les valeurs des zones CIM–O–2/3 Topographie,40, CIM–O–2 Histologie, CIM–O–2 Comportement41 CIM–O–3 Histologie42, CIM–O–3 Comportement41doivent être déclarées et la valeur de la zone Code de tumeur de la CIM–9 ne doit pas être déclarée.
- Si l'indicateur de classification source indique que la CIM–O–3 est la classification source, alors les valeurs des zones CIM–O–2/3 Topographie40, CIM–O–3 Histologie42 et CIM–O–3 Comportement41 doivent être déclarées et les valeurs des zones Code de tumeur de la CIM–9, CIM–O–2 Histologie et CIM–O–2 Comportement ne doivent pas être déclarées.
| Sous–contrôle | Conditions | Résultat |
|---|---|---|
| TCOR5-1 | T5 IN [‘1', ‘2'] AND T14 = ‘1' AND (T13 = ‘0000' OR T16 = ‘0000') | Enregistrement rejeté |
| TCOR5-2 | T5 IN [‘1', ‘2'] AND T14 = ‘2' AND T16 = ‘0000' | Enregistrement rejeté |
| TCOR5-3 | T5 IN [‘1', ‘2'] AND T14 = ‘2' AND T13 <> ‘0000' | Enregistrement rejeté |
| TCOR5-4 | T5 IN [‘1', ‘2'] AND T14 = ‘4' AND (T13 <> '0000' OR T16 <> ‘0000' OR T17 <> ‘0') | Enregistrement rejeté |
| Sous–contrôle | Texte | Type |
|---|---|---|
| TCOR5-1 | D'après l'indicateur de classification source, le code de tumeur de la CIM–9 et le code de la CIM–O–2 Histologie doivent être déclarés. | Erreur de code |
| TCOR5-2 | D'après l'indicateur de classification source, le code de la CIM–O–2 Histologie doit être déclaré. | Erreur de code |
| TCOR5-3 | D'après l'indicateur de classification source, le code de tumeur de la CIM–9 ne doit pas être déclaré. | Erreur de code |
| TCOR5-4 | D'après l'indicateur de classification source, le code de tumeur de la CIM–9, le code de la CIM–O–2 Histologie et le code de la CIM–O–2 Comportement ne doivent pas être déclarés. | Erreur de code |
| Année | Description |
|---|---|
| 2004 | Contrôle renommé : Contrôle anciennement appelé Contrôle de cohérence no 18. Règles opérationnelles suprimées : Suppression des règles relatives à la CIM–10. Règles opérationnelles modifiées : Vérifie que les codes de topographie et d'histologie soient déclarés conformément à l'indicateur de classification source. Règles opérationnelles ajoutées : Empêche la déclaration de données basée sur une classification plus ancienne que celle indiquée par l'indicateur de classification source. |
TCOR6
Objectif
Ce contrôle vérifie la cohérence du code de tumeur de la CIM–9 et des codes connexes de la CIM–O–2.
| Zone | Longueur | Description | Acronyme |
|---|---|---|---|
| T5 | 1 | Type d'enregistrement tumeur | TRECTYPE |
| T13 | 4 | Code de tumeur de la CIM–9 | TICD_9 |
| T14 | 1 | Indicateur de classification source | TSCF |
| T15 | 4 | CIM–O–2/3 Topographie | TICD_O2T |
| T16 | 4 | CIM–O–2 Histologie | TICD_O2H |
| T17 | 1 | CIM–O–2 Comportement | TICD_O2B |
Règles opérationnelles
- Les valeurs des zones Code de tumeur de la CIM–9 et CIM–O–2/3 Topographie doivent concorder conformément au Tableau de conversion de la CIM–9 à la CIM–O–243.
- Si le Code de tumeur de la CIM–9 est relié à un code d'histologie particulier (différent de 8000) selon le Tableau de conversion de la CIM–9 à la CIM–O–2, alors la valeur déclarée de CIM–O–2 Histologie ne doit pas être générique (égale à 8000).
- Les valeurs des zones Code de tumeur de la CIM–9 et CIM–O–2 Comportement doivent concorder conformément au Tableau de conversion de la CIM–9 à la CIM–O–2.
| Sous–contrôle | Conditions | Résultat |
|---|---|---|
| TCOR6-1 | T5 IN [‘1', ‘2'] AND T14 = '1' AND T13 <> '0000' AND (T13 and T15 NOT IN [ICD–9 to ICD–O–2 conversion table]) | Enregistrement rejeté |
| TCOR6-2 | T5 IN [‘1', ‘2'] AND T14 = '1' AND T13 <> '0000' AND T16 = '8000' AND (ICD–O–2 Histology <> '8000' IN [ICD–9 to ICD–O–2 conversion table where ICD–9 = T13]) | Avertissement |
| TCOR6-3 | T5 IN [‘1', ‘2'] AND T14 = '1' AND T13 <> '0000' AND (T13 and T17 NOT IN [ICD–9 to ICD–O–2 conversion table]) | Enregistrement rejeté |
| Sous–contrôle | Texte | Type |
|---|---|---|
| TCOR6-1 | Le code de tumeur de la CIM–9 et le code topographique de la CIM–O–2/3 ne sont pas cohérents. | Erreur de code |
| TCOR6-2 | Le code d'histologie de la CIM–O–2 aurait pu être déclaré de façon plus précise en se basant sur le code de tumeur de la CIM–9. | Avertissement |
| TCOR6-3 | Le code de tumeur de la CIM–9 et le code comportement de la CIM–O–2 ne sont pas cohérents. | Erreur de code |
| Année | Description |
|---|---|
| 2004 | Contrôle renommé : Contrôle anciennement appelé Contrôle de cohérence no 20 Règles opérationnelles supprimées : Les règles liées à la CIM–10 ne s'appliquent plus. Règles opérationnelles ajoutées : Ajout d'un contrôle de cohérence entre le code de tumeur de la CIM–9 et le code topographique de la CIM–O–2/3. Ajout d'un contrôle de cohérence entre le code de tumeur de la CIM–9 et le code d'histologie de la CIM–O–2. |
TCOR7
Objectif
Ce contrôle vérifie la cohérence entre les codes connexes de la CIM–O–2 et de la CIM–O–3.
| Zone | Longueur | Description | Acronyme |
|---|---|---|---|
| T5 | 1 | Type d'enregistrement tumeur | TRECTYPE |
| T14 | 1 | Indicateur de classification source | TSCF |
| T15 | 4 | CIM–O–2/3 Topographie | TICD_O2T |
| T16 | 4 | CIM–O–2 Histologie | TICD_O2H |
| T17 | 1 | CIM–O–2 Comportement | TICD_O2B |
| T21 | 4 | CIM–O–3 Histologie | TICD_O3H |
| T22 | 1 | CIM–O–3 Comportement | TICD_O3B |
Règles opérationnelles
- La combinaison des codes CIM–O–3 Histologie et CIM–O–3 Comportement doit être compatible avec la combinaison des codes CIM–O–2/3 Topographie, CIM–O–2 Histologie et CIM–O–2 Comportement conformément au Tableau de conversion de la CIM–O–2 à la CIM–O–344.
| Sous–contrôle | Conditions | Résultat |
|---|---|---|
| TCOR7-1 | T5 IN [‘1', ‘2'] AND T14 IN [‘1', '2'] AND T16 <> '0000' AND (T21 and T22 combination NOT IN [ICD–O–2 to ICD–O–3 Conversion table for T15, T16 and T17 combination]) | Enregistrement rejeté |
| Sous–contrôle | Texte | Type |
|---|---|---|
| TCOR7-1 | La combinaison des codes CIM–O–3 Histologie et CIM–O–3 Comportement n'est pas compatible avec la combinaison des codes CIM–O–2/3 Topographie, CIM–O–2 Histologie et CIM–O–2 Comportement. | Erreur de code |
| Année | Description |
|---|---|
| 2004 | Contrôle ajouté : Nouveau contrôle. |
TCOR8
Objectif
Sans objet. (Ce contrôle de validation vide est gardé comme paramètre fictif en prévision de la mise en application de futures exigences).
| Zone | Longueur | Description | Acronyme |
|---|---|---|---|
| Sans objet | Sans objet | Sans objet | Sans objet |
Règles opérationnelles
| Sous–contrôle | Conditions | Résultat |
|---|---|---|
| Sans objet | Sans objet | Sans objet |
| Sous–contrôle | Texte | Type |
|---|---|---|
| Sans objet | Sans objet | Sans objet |
| Année | Description |
|---|---|
| Sans objet | Sans objet |
TCOR9
Objectif
Ce contrôle vérifie le rejet des enregistrements tumeur hors de la portée de base du RCC.
| Zone | Longueur | Description | Acronyme |
|---|---|---|---|
| T5 | 1 | Type d'enregistrement tumeur | TRECTYPE |
| T12.YEAR | 4 | 4 premiers chiffres de T12 (année de la date de diagnostic) | Sans objet |
| T15 | 4 | CIM–O–2/3 Topographie | TICD_O2T |
| T21 | 4 | CIM–O–3 Histologie | TICD_O3H |
| T22 | 1 | CIM–O–3 Comportement | TICD_O3B |
Règles opérationnelles
- La combinaison des codes CIM–O–2/3 Topographie, CIM–O–3 Histologie, CIM–O–3 Comportement et de l'année de Date de diagnostic doit faire partie de la portée de base du RCC45.
| Sous–contrôle | Conditions | Résultat |
|---|---|---|
| TCOR9-1 | T5 IN [‘1', ‘2'] AND (T12.YEAR, T15, T21 and T22 NOT IN [CCR Core Scope]) | Enregistrement rejeté |
| Sous–contrôle | Texte | Type |
|---|---|---|
| TCOR9-1 | D'après les valeurs des codes de topographie de la CIM–O–2/3, des codes d'histologie et de comportement de la CIM–O–3 et de la Date de diagnostic, la tumeur est hors de la portée de base du RCC. | Erreur de code |
| Année | Description |
|---|---|
| 2004 | Contrôle consolidé : Contrôles anciennement appelés Contrôle de cohérence no 13 et Contrôle de cohérence no 21. Règles opérationnelles modifiées : La vérification est désormais effectuée sur les codes de la CIM–O–3 uniquement, quelle que soit la classification source utilisée. |
TCOR10
Objectif
Ce contrôle vérifie que les combinaisons non valides de codes de topographie et d'histologie sont rejetées.
| Zone | Longueur | Description | Acronyme |
|---|---|---|---|
| T5 | 1 | Type d'enregistrement tumeur | TRECTYPE |
| T12.YEAR | 4 | 4 premiers chiffres de la date de diagnostic (année de la date de diagnostic) | Sans objet |
| T15 | 4 | CIM–O–2/3 Topographie | TICD_O2T |
| T21 | 4 | CIM–O–3 Histologie | TICD_O3H |
Règles opérationnelles
- La combinaison des codes CIM–O–2/3 Topographie, CIM–O–3 Histologie et l'année de la date de diagnostic ne doivent pas être invalides selon le tableau Combinaisons invalides de sièges et d'histologie46.
| Sous–contrôle | Conditions | Résultat |
|---|---|---|
| TCOR10-1 | T5 IN [‘1', ‘2'] AND (T12.YEAR, T15 and T21 IN [Invalid site and Histology combinations]) | Enregistrement rejeté |
| Sous–contrôle | Texte | Type |
|---|---|---|
| TCOR10-1 | La combinaison du code topographique de la CIM–O–2/3, du code d'histologie de la CIM–O–3 et de la date de diagnostic est invalide ou non admissible pour le RCC. | Erreur de code |
| Année | Description |
|---|---|
| 2007 | Zones désignées, règles opérationnelles, logique de contrôle et messages de rapport de rétroaction modifiés : La vérification comprend maintenant la date de diagnostic. |
| 2004 | Contrôle renommé : Contrôle anciennement appelé Contrôle de cohérence no 23. Règles opérationnelles modifiées : La vérification est maintenant effectuée sur les codes de la CIM–O–3 uniquement, quelle que soit la classification source utilisée. |
TCOR11
Objectif
Ce contrôle vérifie que les combinaisons invalides de codes d'histologie et de comportement sont rejetées.
Note : Les combinaisons invalides sont des combinaisons fondamentalement non valides. Elles sont différentes des combinaisons matricielles qui sont des combinaisons qui ne sont pas énumérées explicitement dans la CIM–O, mais qui sont fondamentalement possibles et permises d'après les règles ou directives pour la morphologie, CIM–O–3 dans la Classification Internationale des Maladies pour l'Oncologie, troisième édition.
| Zone | Longueur | Description | Acronyme |
|---|---|---|---|
| T5 | 1 | Type d'enregistrement tumeur | TRECTYPE |
| T12.YEAR | 4 | 4 premiers chiffres de la date de diagnostic (année de la date de diagnostic) | Sans objet |
| T21 | 4 | CIM–O–3 Histologie | TICD_O3H |
| T22 | 1 | CIM–O–3 Comportement | TICD_O3B |
Règles opérationnelles
- La combinaison des codes CIM–O–3 Histologie de la CIM–0–3 Comportement et de l'année de la date de diagnostic ne doit pas être invalide selon le tableau Combinaisons invalides d'histologie et de comportement47.
| Sous–contrôle | Conditions | Résultat |
|---|---|---|
| TCOR11-1 | T5 IN [‘1', ‘2'] AND (T12.YEAR, T21 and T22 IN [Invalid Histology and Behaviour combination]) | Enregistrement rejeté |
| Sous–contrôle | Texte | Type |
|---|---|---|
| TCOR11-1 | La combinaison du code d'histologie de la CIM–O–3, du code de comportement de la CIM–O–3 et de la date de diagnostic est invalide. | Erreur de code |
| Année | Description |
|---|---|
| 2007 | Zones désignées, règles opérationnelles, logique de contrôle et messages de rapport de rétroaction modifiés : La vérification comprend maintenant la date de diagnostic. |
| 2004 | Contrôle renommé : Contrôle anciennement appelé Contrôle de cohérence no 24. Règles opérationnelles modifiées : La vérification est maintenant appliquée sur les valeurs de la CIM–O–3 seulement quelle que soit la classification source utilisée. |
TCOR12
Objectif
Ce contrôle vérifie la cohérence des codes de topographie et de latéralité.
| Zone | Longueur | Description | Acronyme |
|---|---|---|---|
| T5 | 1 | Type d'enregistrement tumeur | TRECTYPE |
| T12.YEAR | 4 | 4 premiers chiffres de la date de diagnostic (année de la date de diagnostic) | Sans objet |
| T15 | 4 | CIM–O–2/3 Topographie | TICD_O2T |
| T19 | 1 | Latéralité | TLATERAL |
Règles opérationnelles
- La combinaison du code CIM–O–2/3 Topographie, du Code de latéralité et de l'année de la date de diagnostic doit être valide selon le tableau Combinaisons valides de siège et de latéralité48.
| Sous–contrôle | Conditions | Résultat |
|---|---|---|
| TCOR12-1 | T5 IN [‘1', ‘2'] AND (T12.YEAR, T15 and T19 NOT IN [Valid Site and Laterality combinations table]) | Enregistrement rejeté |
| Sous–contrôle | Texte | Type |
|---|---|---|
| TCOR12-1 | La combinaison des codes CIM–O–2/3 Topographie, Latéralité et Date de diagnostic est invalide. | Erreur de code |
| Année | Description |
|---|---|
| 2004 | Contrôle renommé : Contrôle anciennement appelé Contrôle de cohérence no 22. Règles opérationnelles modifiées : La vérification est maintenant appliquée sur les valeurs de la CIM–0–3 seulement quelle que soit la classification source utilisée. |
TCOR13
Objectif
Ce contrôle vérifie que les combinaisons invalides de codes de Méthode utilisée pour établir la date du diagnostic et de Confirmation du diagnostic sont rejetées.
| Zone | Longueur | Description | Acronyme |
|---|---|---|---|
| T5 | 1 | Type d'enregistrement tumeur | TRECTYPE |
| T12.YEAR | 4 | 4 premiers chiffres de la date de diagnostic (année de la date de diagnostic) | Sans objet |
| T24 | 1 | Méthode utilisée pour établir la date du diagnostic | TMETHUSED |
| T25 | 1 | Confirmation du diagnostic | TMETHCONF |
| T53 | 1 | Diagnostic à terminologie ambiguë | TAMBIGTERM |
Règles opérationnelles
- La Confirmation du diagnostic ne peut pas être moins définitive que la Méthode utilisée pour établir la date de diagnostic. Par exemple : la Confirmation du diagnostic ne peut pas être « cytologie positive » si la Méthode utilisée pour établir la date de diagnostic est « rapport d'examen histologique positif ».
- La Méthode utilisée pour établir la date de diagnostic et la Confirmation du diagnostic doivent comporter la même valeur lorsque « Autopsie seulement » ou « Certificat de décès seulement (CDS) » et l'autre valeur sont déclarés.
- Si Diagnostic à terminologie ambiguë est Terminologie ambiguë seulement (1) alors
- La Confirmation du diagnostic doit être plus définitive que la Méthode utilisée pour établir la date de diagnostic.
| Sous–contrôle | Conditions | Résultat |
|---|---|---|
| TCOR13-1 | T5 IN ['1', '2'] AND (T12.YEAR>= '2008') AND T24 IN ['1','2','4','5','6','7', ‘9'] AND T25 IN ['1','2','4','5','6','7', ‘9'] AND ((T24='2' AND T25='2') OR (T24<T25)) | Enregistrement rejeté |
| TCOR13-2 | T5 IN ['1', '2'] AND (T12.YEAR>= '2004' ) AND T24 IN ['1','2','4','5','6','7', ‘9'] AND T25 IN ['1','2','4','5','6','7', ‘9'] AND ((T24='2' AND T25='2') OR (T24<T25 AND NOT (T24='1' and T25='2'))) | Enregistrement rejeté |
| TCOR13-3 | T5 IN [‘1', ‘2'] AND T12.YEAR>= '2004' AND ((T24 IN ['3', '8'] AND T25<>'0') OR (T25 IN ['3', '8'] AND T24<>'0')) AND T24 <> T25) | Enregistrement rejeté |
| Sous–contrôle | Texte | Type |
|---|---|---|
| TCOR13-1 | La confirmation du diagnostic doit être plus définitive que la méthode utilisée pour établir la date de diagnostic quand Diagnostic à terminologie ambiguë est égal à 1. | Erreur de code |
| TCOR13-2 | La confirmation du diagnostic doit être plus définitive que la méthode utilisée pour établir la date de diagnostic. | Erreur de code |
| TCOR13-3 | La méthode utilisée pour établir la date de diagnostic et la confirmation du diagnostic doivent indiquer la même méthode lorsque l'un ou l'autre est « autopsie seulement » ou « certificat de décès seulement (CDS) ». | Erreur de code |
| Année | Description |
|---|---|
| 2008 | Nouveau sous-contrôle ajouté: Afin de rendre la Confirmation du Diagnostic plus définitif que la Méthode utilisée pour établir la date du diagnostic. |
| 2007 | Contrôle ajouté: Nouveau contrôle. |
TCOR14
Objectif
Ce contrôle vérifie que la méthode de diagnostic n'est déclarée que pour les tumeurs diagnostiquées avant 2004.
| Zone | Longueur | Description | Acronyme |
|---|---|---|---|
| T5 | 1 | Type d'enregistrement tumeur | TRECTYPE |
| T11 | 1 | Méthode de diagnostic | TMETHDIAG |
| T12.YEAR | 4 | 4 premiers chiffres de la date de diagnostic (année de la date de diagnostic) | Sans objet |
Règles opérationnelles
- La méthode de diagnostic ne doit être déclarée que quand la date de diagnostic est avant 2004.
| Sous–contrôle | Conditions | Résultat |
|---|---|---|
| TCOR14-1 | T5 IN [‘1', ‘2'] AND T12.YEAR < 2004 AND T11 = ‘0' | Enregistrement rejeté |
| TCOR14-2 | T5 IN [‘1', ‘2'] AND T12.YEAR >= 2004 AND T11 <> ‘0' | Enregistrement rejeté |
| Sous–contrôle | Texte | Type |
|---|---|---|
| TCOR14-1 | La méthode de diagnostic doit être déclarée pour les tumeurs diagnostiquées avant 2004. | Erreur de code |
| TCOR14-2 | La méthode de diagnostic doit être codée « Non déclarée » pour les tumeurs diagnostiquées à partir de 2004. | Erreur de code |
| Année | Description |
|---|---|
| 2004 | Contrôle ajouté: Nouveau contrôle |
TCOR15
Objectif
Ce contrôle vérifie que la méthode utilisée pour établir la date de diagnostic n'est déclarée que pour les tumeurs diagnostiquées à partir de 2004.
| Zone | Longueur | Description | Acronyme |
|---|---|---|---|
| T5 | 1 | Type d'enregistrement tumeur | TRECTYPE |
| T12.YEAR | 4 | 4 premiers chiffres de la date de diagnostic (année de la date de diagnostic) | Sans objet |
| T24 | 1 | Méthode utilisée pour établir la date du diagnostic | TMETHUSED |
Règles opérationnelles
- La méthode utilisée pour établir la date de diagnostic ne doit être déclarée que quand la date de diagnostic est 2004 ou une année subséquente.
| Sous—contrôle | Conditions | Résultat |
|---|---|---|
| TCOR15-1 | T5 IN [‘1', ‘2'] AND T12.YEAR < 2004 AND T24 <> ‘0' | Enregistrement rejeté |
| TCOR15-2 | T5 IN [‘1', ‘2'] AND T12.YEAR >= 2004 AND T24 = ‘0' | Enregistrement rejeté |
| Sous–contrôle | Texte | Type |
|---|---|---|
| TCOR15-1 | La méthode utilisée pour établir la date du diagnostic doit être codée « Non déclarée » pour les tumeurs diagnostiquées avant 2004. | Erreur de code |
| TCOR15-2 | La méthode utilisée pour établir la date du diagnostic doit être déclarée pour les tumeurs diagnostiquées à partir de 2004. | Erreur de code |
| Année | Description |
|---|---|
| 2004 | Contrôle ajouté: Nouveau contrôle. |
TCOR16
Objectif
Ce contrôle vérifie que la confirmation du diagnostic n'est déclarée que pour les tumeurs diagnostiquées à partir de 2004.
| Zone | Longueur | Description | Acronyme |
|---|---|---|---|
| T5 | 1 | Type d'enregistrement tumeur | TRECTYPE |
| T12.YEAR | 4 | 4 premiers chiffres de la date de diagnostic (année de la date de diagnostic) | Sans objet |
| T25 | 1 | Confirmation du diagnostic | TMETHCONF |
Règles opérationnelles
- La confirmation du diagnostic ne doit être déclarée que si la date de diagnostic est 2004 ou une année subséquente.
| Sous–contrôle | Conditions | Résultat |
|---|---|---|
| TCOR16-1 | T5 IN [‘1', ‘2'] AND T12.YEAR < 2004 AND T25 <> ‘0' | Enregistrement rejeté |
| TCOR16-2 | T5 IN [‘1', ‘2'] AND T12.YEAR >= 2004 AND T25 = ‘0' | Enregistrement rejeté |
| Sous–contrôle | Texte | Type |
|---|---|---|
| TCOR16-1 | La confirmation du diagnostic doit être codée « Non déclarée » pour les tumeurs diagnostiquées avant 2004. | Erreur de code |
| TCOR16-2 | La confirmation du diagnostic doit être déclarée pour les tumeurs diagnostiquées à partir de 2004. | Erreur de code |
| Année | Description |
|---|---|
| 2004 | Contrôle ajouté: Nouveau contrôle |
TCOR17
Objectif
Ce contrôle vérifie que le grade, le degré de différenciation ou l'indicateur de type de cellule n'est déclaré que pour les tumeurs diagnostiquées à partir de 2004.
| Zone | Longueur | Description | Acronyme |
|---|---|---|---|
| T5 | 1 | Type d'enregistrement tumeur | TRECTYPE |
| T12.YEAR | 4 | 4 premiers chiffres de la date de diagnostic (année de la date de diagnostic) | Sans objet |
| T23 | 1 | Grade, degré de différenciation ou indicateur de type de cellule | TGRADE |
Règles opérationnelles
- Le grade, le degré de différenciation ou l'indicateur de type de cellule ne doit être déclaré que si la date de diagnostic est 2004 ou une année subséquente.
| Sous–contrôle | Conditions | Résultat |
|---|---|---|
| TCOR17-1 | T5 IN [‘1', ‘2'] AND T12.YEAR < 2004 AND T23 <> ‘0' | Enregistrement rejeté |
| TCOR17-2 | T5 IN [‘1', ‘2'] AND T12.YEAR >= 2004 AND T23 = ‘0' | Enregistrement rejeté |
| Sous–contrôle | Texte | Type |
|---|---|---|
| TCOR17-1 | Le grade, le degré de différenciation ou l'indicateur de type de cellule doit être codé « Non déclaré » pour les tumeurs diagnostiquées avant 2004. | Erreur de code |
| TCOR17-2 | Le grade, le degré de différenciation ou l'indicateur de type de cellule doit être déclaré pour les tumeurs diagnostiquées à partir de 2004. | Erreur de code |
| Année | Description |
|---|---|
| 2004 | Contrôle ajouté: Nouveau contrôle |
TCOR18
Objectif
Ce contrôle vérifie que les variables de la stadification concertée (SC) sont déclarées pour les tumeurs faisant partie de la portée de la stadification concertée du RCC.
| Zone | Longueur | Description | Acronyme |
|---|---|---|---|
| T5 | 1 | Type d'enregistrement tumeur | TRECTYPE |
| T12.YEAR | 4 | 4 premiers chiffres de la date de diagnostic (année de la date de diagnostic) | Sans objet |
| T27 | 3 | SC Taille de la tumeur | TCSTSIZE |
| T28 | 2 | SC Extension | TCSEXTN |
| T29 | 1 | SC Évaluation de la taille de la tumeur/de l'extension | TCSEVAL |
| T30 | 2 | SC Ganglions lymphatiques | TCSLNODE |
| T31 | 1 | SC Évaluation des ganglions régionaux | TCSRNEVL |
| T32 | 2 | Ganglions régionaux examinés | TCSRNEXAM |
| T33 | 2 | Ganglions régionaux positifs | TCSRNPOS |
| T34 | 2 | SC Métastases au diagnostic | TCSMDIAG |
| T35 | 1 | SC Évaluation des métastases | TCSMEVAL |
| T36 | 3 | SC Facteur 1 propre au siège | TCSSSF1 |
| T37 | 3 | SC Facteur 2 propre au siège | TCSSSF2 |
| T38 | 3 | SC Facteur 3 propre au siège | TCSSSF3 |
| T39 | 3 | SC Facteur 4 propre au siège | TCSSSF4 |
| T40 | 3 | SC Facteur 5 propre au siège | TCSSSF5 |
| T41 | 3 | SC Facteur 6 propre au siège | TCSSSF6 |
| T52 | 6 | SC Première version | TCSFVER |
Règles opérationnelles
- toutes les variables de stadification concertée doivent être en blanc.
- toutes les variables de stadification concertée doivent être déclarées.
| Sous–contrôle | Conditions | Résultat |
|---|---|---|
| TCOR18-1 | T5 IN [‘1', ‘2'] AND T12.YEAR < 2004 AND (T27 IS NOT NULL OR T28 IS NOT NULL OR T29 IS NOT NULL OR T30 IS NOT NULL OR T31 IS NOT NULL OR T32 IS NOT NULL OR T33 IS NOT NULL OR T34 IS NOT NULL OR T35 IS NOT NULL OR T36 IS NOT NULL OR T37 IS NOT NULL OR T38 IS NOT NULL OR T39 IS NOT NULL OR T40 IS NOT NULL OR T41 IS NOT NULL OR T52 IS NOT NULL) |
Les éléments de données SC ne sont pas transférés. |
| TCOR18-2 | T5 IN [‘1', ‘2'] AND T12.YEAR >= 2004 AND (T27 IS NULL OR T28 IS NULL OR T29 IS NULL OR T30 IS NULL OR T31 IS NULL OR T32 IS NULL OR T33 IS NULL OR T34 IS NULL OR T35 IS NULL OR T36 IS NULL OR T37 IS NULL OR T38 IS NULL OR T39 IS NULL OR T40 IS NULL OR T41 IS NULL OR T52 IS NULL) | Éléments de données SC remplis « R » au moment de l'enregistrement |
| Sous–contrôle | Texte | Type |
|---|---|---|
| TCOR18-1 | Les zones des variables de stadification concertée doivent être laissées en blanc pour les tumeurs diagnostiquées avant 2004. Les données déclarées ne seront pas chargées dans le RCC. | Erreur fatale de base |
| TCOR18-2 | Siège admissible pour la stadification concertée : les valeurs de toutes les variables de stadification concertée doivent être déclarées. | Erreur fatale de base |
| Année | Description |
|---|---|
| 2007 | Zones désignées et logique de contrôle mises à jour : T52 ajouté comme nouvelle variable de SC |
| 2004 | Contrôle ajouté : Nouveau contrôle. |
TCOR19
Objectif
Ce contrôle vérifie que les variables de stadification TNM de l'AJCC sont déclarées pour les tumeurs faisant partie de la portée de la stadification TNM de l'AJCC dans le RCC.
| Zone | Longueur | Description | Acronyme |
|---|---|---|---|
| T5 | 1 | Type d'enregistrement tumeur | TRECTYPE |
| T12.YEAR | 4 | 4 premiers chiffres de T12 (année de la date de diagnostic) | Sans objet |
| T15 | 4 | CIM–O–2/3 Topographie | TICD_O2T |
| T21 | 4 | CIM–O–3 Histologie | TICD_O3H |
| T22 | 1 | CIM–O–3 Comportement | TICD_O3B |
| T42 | 9 | Stade T clinique de l'AJCC | TAJCCCLINT |
| T43 | 3 | Stade N clinique de l'AJCC | TAJCCCLINN |
| T44 | 3 | Stade M clinique de l'AJCC | TAJCCCLINM |
| T45 | 9 | Stade T histopathologique de l'AJCC | TAJCCPATHT |
| T46 | 3 | Stade N histopathologique de l'AJCC | TAJCCPATHN |
| T47 | 3 | Stade M histopathologique de l'AJCC | TAJCCPATHM |
| T48 | 4 | Groupement par stades TNM clinique de l'AJCC | TAJCCCLINSG |
| T49 | 4 | Groupement par stades TNM histopathologique de l'AJCC | TAJCCPATHSG |
| T50 | 4 | Groupement par stades TNM de l'AJCC | TAJCCSG |
| T51 | 2 | Numéro d'édition de la classification TNM de l'AJCC | TAJCCEDNUM |
Règles opérationnelles
- les valeurs de toutes les variables de stadification TNM de l'AJCC doivent être déclarées.
Pour les enregistrements tumeur d'ajout et de mise à jour hors de la portée de la stadification TNM de l'AJCC dans le concertée du RCC29 :
- toutes les variables de stadification TNM de l'AJCC doivent être en blanc.
Pour simplifier la logique de contrôle, supposons que Site X est un siège donné inclus dans la Portée de la stadification TNM de l'AJCC dans le RCC. Exemple : côlon et rectum, sein ou prostate.
| Sous–contrôle | Conditions | Résultat |
|---|---|---|
| TCOR19-1 | T5 IN [‘1', ‘2'] AND T12.YEAR < 2003 AND NOT (T42 IS NULL AND T43 IS NULL AND T44 IS NULL AND T45 IS NULL AND T46 IS NULL AND T47 IS NULL AND T48 IS NULL AND T49 IS NULL AND T50 IS NULL AND T51 IS NULL) | Les éléments de données TNM de l'AJCC ne sont pas transférés. |
| TCOR19-2 | T5 IN [‘1', ‘2'] AND T12.YEAR >= 2003 AND T15 IN [Eligible ICD–O–3 – Topography codes for Site X] AND T21 IN [Eligible ICD–O–3 – Histology codes for Site X] AND T22 IN [Eligible ICD–O–3 Behaviour codes for Site X] AND (T42 IS NULL OR T43 IS NULL OR T44 IS NULL OR T45 IS NULL OR T46 IS NULL OR T47 IS NULL OR T48 IS NULL OR T49 IS NULL OR T50 IS NULL OR T51 IS NULL) | Éléments de données TNM de l'AJCC remplis de « R » au moment de l'enregistrement |
| TCOR19-3 | T5 IN [‘1', ‘2'] AND T12.YEAR >= 2003 AND NOT (T15 IN [Eligible ICD–O–3 – Topography codes for Site X] AND T21 IN [Eligible ICD–O–3 – Histology codes for Site X] AND T22 IN [Eligible ICD–O–3 Behaviour codes for Site X]) AND NOT (T42 IS NULL AND T43 IS NULL AND T44 IS NULL AND T45 IS NULL AND T46 IS NULL AND T47 IS NULL AND T48 IS NULL AND T49 IS NULL AND T50 IS NULL AND T51 IS NULL) | Les éléments de données TNM de l'AJCC ne sont pas transférés. |
| Sous–contrôle | Texte | Type |
|---|---|---|
| TCOR19-1 | Toutes les zones des variables de stadification TNM de l'AJCC doivent être en blanc pour les tumeurs diagnostiqués avant 2003. Les données déclarées ne seront pas chargées dans le RCC. | Erreur fatale TNM de l'AJCC |
| TCOR19-2 | Siège admissible pour la stadification TNM de l'AJCC : les valeurs de toutes les variables de stadification TNM de l'AJCC doivent être déclarées. | Erreur fatale TNM de l'AJCC |
| TCOR19-3 | Siège non admissible pour la stadification TNM de l'AJCC : toutes les variables de stadification TNM de l'AJCC doivent être en blanc. Les données déclarées ne seront pas chargées dans le RCC. | Erreur fatale TNM de l'AJCC |
| Année | Description |
|---|---|
| 2004 | Contrôle ajouté : Nouveau contrôle. |
TCOR20
Objectif
Ce contrôle vérifie que le groupement par stades TNM est déclaré uniquement si les groupements par stades TNM clinique et histopathologique ne sont pas déclarés.
| Zone | Longueur | Description | Acronyme |
|---|---|---|---|
| T5 | 1 | Type d'enregistrement tumeur | TRECTYPE |
| T12.YEAR | 4 | 4 premiers chiffres de T12 (année de la date de diagnostic) | Sans objet |
| T15 | 4 | CIM–O–2/3 Topographie | TICD_O2T |
| T21 | 4 | CIM–O–3 Histologie | TICD_O3H |
| T22 | 1 | CIM–O–3 Comportement | TICD_O3B |
| T48 | 4 | Groupement par stades TNM clinique de l'AJCC | TAJCCCLINSG |
| T49 | 4 | Groupement par stades TNM histopathologique de l'AJCC | TAJCCPATHSG |
| T50 | 4 | Groupement par stades TNM de l'AJCC | TAJCCSG |
Règles opérationnelles
- Le groupement par stades TNM de l'AJCC ne peut être déclaré que si le groupement par stades TNM clinique de l'AJCC et le groupement par stades TNM histopathologique de l'AJCC sont tous deux inconnus ou non évalués.
Pour simplifier la logique de contrôle, supposons que Site X est un siège donné inclus dans la Portée de la stadification TNM de l'AJCC dans le RCC. Exemple : côlon et rectum, sein ou prostate.
| Sous–contrôle | Conditions | Résultat |
|---|---|---|
| TCOR20-1 | T5 IN [‘1', ‘2'] AND T12.YEAR >= 2003 AND T15 IN [Eligible ICD–O–3 – Topography codes for Site X] AND T21 IN [Eligible ICD–O–3 – Histology codes for Site X] AND T22 IN [Eligible ICD–O–3 Behaviour codes for Site X] AND T50 <> ‘99' AND (T48 NOT IN [‘99', ‘X'] OR T49 NOT IN [‘99', ‘X']) | Éléments de données TNM de L'AJCC remplis de « R » au moment de l'enregistrement |
| Sous–contrôle | Texte | Type |
|---|---|---|
| TCOR20-1 | Le groupement par stades TNM ne peut pas être déclaré si le Groupement par stades TNM clinique et (ou) histopathologique est déclaré. | Erreur TNM de l'AJCC |
| Année | Description |
|---|---|
| 2004 | Contrôle ajouté : Nouveau contrôle. |
TCOR21
Objectif
Ce contrôle vérifie que la combinaison des valeurs du groupement par stades TNM clinique de l'AJCC et des stades T, N, M cliniques individuels est acceptable.
| Zone | Longueur | Description | Acronyme |
|---|---|---|---|
| T5 | 1 | Type d'enregistrement tumeur | TRECTYPE |
| T12.YEAR | 4 | 4 premiers chiffres de T12 (année de la date de diagnostic) | Sans objet |
| T15 | 4 | CIM–O–2/3 Topographie | TICD_O2T |
| T21 | 4 | CIM–O–3 Histologie | TICD_O3H |
| T22 | 1 | CIM–O–3 Comportement | TICD_O3B |
| T42 | 9 | Stade T clinique de l'AJCC | TAJCCCLINT |
| T43 | 3 | Stade N clinique de l'AJCC | TAJCCCLINN |
| T44 | 3 | Stade M clinique de l'AJCC | TAJCCCLINM |
| T48 | 4 | Groupement par stades TNM clinique de l'AJCC | TAJCCCLINSG |
Règles opérationnelles
- Si le groupement par stades TNM clinique de l'AJCC est connu et évalué, alors la combinaison des stades T, N et M cliniques de l'AJCC et du groupement par stades TNM clinique de l'AJCC doit être valide pour le siège29,
- Si le groupement par stades TNM clinique de l'AJCC n'est pas évalué, alors la combinaison des stades T, N et M ne doit pas produire un groupement par stades pour le siège,
- Si le groupement par stades TNM clinique de l'AJCC est inconnu, alors les valeurs des stades T, N et M pathologique de l'AJCC doivent aussi être inconnues et inversement.
Pour simplifier la logique de contrôle, supposons que Site X est un siège donné inclus dans la Portée de la stadification TNM de l'AJCC dans le RCC. Exemple : côlon et rectum, sein ou prostate.
| Sous–contrôle | Conditions | Résultat |
|---|---|---|
| TCOR21-1 | T5 IN [‘1', ‘2'] AND T12.YEAR >= 2003 AND T15 IN [Eligible ICD–O–3 – Topography codes for Site X] AND T21 IN [Eligible ICD–O–3 – Histology codes for Site X] AND T22 IN [Eligible ICD–O–3 Behaviour codes for Site X] AND NOT (T42 = ‘99' AND T43 = ‘99' AND T44 = ‘99') AND T48 NOT IN [‘99', ‘X'] AND T42, T43, T44, T48 NOT IN [valid AJCC TNM and Stage Group combination for Site X] | Éléments de données TNM de l'AJCC remplis de « R » au moment de l'enregistrement |
| TCOR21-2 | T5 IN [‘1', ‘2'] AND T12.YEAR >= 2003 AND T15 IN [Eligible ICD–O–3 – Topography codes for Site X] AND T21 IN [Eligible ICD–O–3 – Histology codes for Site X] AND T22 IN [Eligible ICD–O–3 Behaviour codes for Site X] AND T48 = ‘X' AND T42, T43, T44 IN [valid AJCC TNM and Stage Group combination for Site X] | Éléments de données TNM de l'AJCC remplis de « R » au moment de l'enregistrement |
| TCOR21-3 | T5 IN [‘1', ‘2'] AND T12.YEAR >= 2003 AND T15 IN [Eligible ICD–O–3 – Topography codes for Site X] AND T21 IN [Eligible ICD–O–3 – Histology codes for Site X] AND T22 IN [Eligible ICD–O–3 Behaviour codes for Site X] AND T48 = ‘99' AND (T42 <> ‘99' OR T43 <> ‘99' OR T44 <> ‘99') | Éléments de données TNM de l'AJCC remplis de « R » au moment de l'enregistrement |
| TCOR21-4 | T5 IN [‘1', ‘2'] AND T12.YEAR >= 2003 AND T15 IN [Eligible ICD–O–3 – Topography codes for Site X] AND T21 IN [Eligible ICD–O–3 – Histology codes for Site X] AND T22 IN [Eligible ICD–O–3 Behaviour codes for Site X] AND T48 <> ‘99' AND T42 = ‘99' AND T43 = ‘99' AND T44 = ‘99' | Éléments de données TNM de l'AJCC remplis de « R » au moment de l'enregistrement |
| Sous–contrôle | Texte | Type |
|---|---|---|
| TCOR21-1 | Le groupement par stades TNM clinique de l'AJCC est invalide pour les stades T, N et M cliniques de l'AJCC et le siège déclaré. | Erreur TNM de l'AJCC |
| TCOR21-2 | Le groupement par stades TNM clinique de l'AJCC doit être déterminé pour les stades T, N et M cliniques et le siège déclaré. | Erreur TNM de l'AJCC |
| TCOR21-3 | Les stades T, N et M cliniques de l‘AJCC doivent tous être codés « inconnu » quand le groupement par stades TNM clinique de l'AJCC est « inconnu » | Erreur TNM de l'AJCC |
| TCOR21-4 | Le groupement par stades TNM clinique de l'AJCC doit être codé « inconnu » quand les stades T, N et M cliniques de l'AJCC sont tous « inconnus ». | Erreur TNM de l'AJCC |
| Année | Description |
|---|---|
| 2004 | Contrôle ajouté : Nouveau contrôle. |
TCOR22
Objectif
Ce contrôle vérifie que la combinaison du groupement par stades TNM histopathologique de l'AJCC et des stades T, N et M histopathologiques individuels est acceptable.
| Zone | Longueur | Description | Acronyme |
|---|---|---|---|
| T5 | 1 | Type d'enregistrement tumeur | TRECTYPE |
| T12.YEAR | 4 | 4 premiers chiffres de T12 (année de la date de diagnostic) | Sans objet |
| T15 | 4 | CIM–O–2/3 Topographie | TICD_O2T |
| T21 | 4 | CIM–O–3 Histologie | TICD_O3H |
| T22 | 1 | CIM–O–3 Comportement | TICD_O3B |
| T45 | 9 | Stade T histopathologique de l'AJCC | TAJCCPATHT |
| T46 | 3 | Stade N histopathologique de l'AJCC | TAJCCPATHN |
| T47 | 3 | Stade M histopathologique de l'AJCC | TAJCCPATHM |
| T49 | 4 | Groupement par stades TNM histopathologique de l'AJCC | TAJCCPATHSG |
Règles opérationnelles
- Si le groupement par stades TNM histopathologique de l'AJCC est connu et évalué, alors la combinaison des stades T, N et M histopathologiques de l'AJCC et du groupement par stades TNM histopathologique de l'AJCC doit être valide pour le siège49,
- Si le groupement par stades TNM histopathologique de l'AJCC n'est pas évalué, alors la combinaison des stades T, N et M histopathologiques de l'AJCC ne doit pas indiquer un groupement par stades pour le siège49,
- Si le groupement par stades TNM histopathologique de l'AJCC est inconnu, alors les stades T, N et M pathologiques de l'AJCC doivent tous être inconnus et inversement.
Pour simplifier la logique de contrôle, supposons que Site X est un siège donné inclus dans la Portée de la stadification TNM de l'AJCC dans le RCC. Exemple : côlon et rectum, sein ou prostate.
| Sous–contrôle | Conditions | Résultat |
|---|---|---|
| TCOR22-1 | T5 IN [‘1', ‘2'] AND T12.YEAR >= 2003 AND T15 IN [Eligible ICD–O–3 – Topography codes for Site X] AND T21 IN [Eligible ICD–O–3 – Histology codes for Site X] AND T22 IN [Eligible ICD–O–3 Behaviour codes for Site X] AND NOT (T45 = ‘99' AND T46 = ‘99' AND T47 = ‘99') AND T49 NOT IN [‘99', ‘X'] AND T45, T46, T47, T49 NOT IN [valid AJCC TNM and Stage Group combination for Site X] | Éléments de données TNM de l'AJCC remplis de « R » au moment de l'enregistrement |
| TCOR22-2 | T5 IN [‘1', ‘2'] AND T12.YEAR >= 2003 AND T15 IN [Eligible ICD–O–3 – Topography codes for Site X] AND T21 IN [Eligible ICD–O–3 – Histology codes for Site X] AND T22 IN [Eligible ICD–O–3 Behaviour codes for Site X] AND T49 = ‘X' AND T45, T46, T47 IN [valid AJCC TNM and Stage Group combination for Site X] | Éléments de données TNM de l'AJCC remplis de « R » au moment de l'enregistrement |
| TCOR22-3 | T5 IN [‘1', ‘2'] AND T12.YEAR >= 2003 AND T15 IN [Eligible ICD–O–3 – Topography codes for Site X] AND T21 IN [Eligible ICD–O–3 – Histology codes for Site X] AND T22 IN [Eligible ICD–O–3 Behaviour codes for Site X] AND T49 = ‘99' AND (T45 <> ‘99' OR T46 <> ‘99' OR T47 <> ‘99') | Éléments de données TNM de l'AJCC remplis de « R » au moment de l'enregistrement |
| TCOR22-4 | T5 IN [‘1', ‘2'] AND T12.YEAR >= 2003 AND T15 IN [Eligible ICD–O–3 – Topography codes for Site X] AND T21 IN [Eligible ICD–O–3 – Histology codes for Site X] AND T22 IN [Eligible ICD–O–3 Behaviour codes for Site X] AND T49 <> ‘99' AND T45 = ‘99' AND T46 = ‘99' AND T47 = ‘99' | Éléments de données TNM de l'AJCC remplis de « R » au moment de l'enregistrement |
| Sous–contrôle | Texte | Type |
|---|---|---|
| TCOR22-1 | Le groupement par stades TNM histopathologique de l'AJCC est invalide pour les stades T, N et M histopathologiques de l'AJCC et le siège déclaré. | Erreur TNM de l'AJCC |
| TCOR22-2 | Le groupement par stades TNM histopathologique de l'AJCC doit être déterminé pour les stades T, N et M histopathologiques et le siège déclaré. | Erreur TNM de l'AJCC |
| TCOR22-3 | Les stades T, N et M histopathologique de l‘AJCC doivent tous être codés « inconnu » quand le groupement par stades TNM histopathologique de l'AJCC est « inconnu » | Erreur TNM de l'AJCC |
| TCOR22-4 | Le groupement par stades TNM histopathologique de l'AJCC doit être codé « inconnu » quand les stades T, N et M histopathologiques de l'AJCC sont tous « inconnus ». | Erreur TNM de l'AJCC |
| Année | Description |
|---|---|
| 2004 | Contrôle ajouté : Nouveau contrôle. |
TCOR23
Objectif
Ce contrôle vérifie que la combinaison du groupement par stades TNM de l'AJCC et des stades T, N et M cliniques/histopathologiques individuels est acceptable.
| Zone | Longueur | Description | Acronyme |
|---|---|---|---|
| T5 | 1 | Type d'enregistrement tumeur | TRECTYPE |
| T12.YEAR | 4 | 4 premiers chiffres de T12 (année de la date de diagnostic) | Sans objet |
| T15 | 4 | CIM–O–2/3 Topographie | TICD_O2T |
| T21 | 4 | CIM–O–3 Histologie | TICD_O3H |
| T22 | 1 | CIM–O–3 Comportement | TICD_O3B |
| T42 | 9 | Stade T clinique de l'AJCC | TAJCCCLINT |
| T43 | 3 | Stade N clinique de l'AJCC | TAJCCCLINN |
| T44 | 3 | Stade M clinique de l'AJCC | TAJCCCLINM |
| T45 | 9 | Stade T histopathologique de l'AJCC | TAJCCPATHT |
| T46 | 3 | Stade N histopathologique de l'AJCC | TAJCCPATHN |
| T47 | 3 | Stade M histopathologique de l'AJCC | TAJCCPATHM |
| T50 | 4 | Groupement par stades TNM de l'AJCC | TAJCCSG |
Règles opérationnelles
- Si le groupement par stades TNM de l'AJCC est connu, alors la combinaison la plus « exacte » de valeurs connues et déterminées des stades T, N et M cliniques / histopathologiques de l'AJCC et du groupement par stades TNM de l'AJCC doit être valide50,49. Pour tout élément de stadification (T, N, M), les valeurs histopathologiques sont toujours considérées comme étant les plus « exactes » quand les valeurs cliniques ainsi qu'histopathologiques sont connues ou déterminées,
- Exemple : Si cT = « T2 » et pT = « T1 », le stade tumeur le plus exact est « T1 » (les données histopathologiques l'emportent sur les données cliniques),
- Exemple : Si cM = « M1 » et pM = « MX », le stade métastatique le plus exact est « M1 » (le stade M pathologique n'est pas déterminé).
Pour simplifier la logique de contrôle, supposons:
- Soit BestT (clin, path), BestN (clin, path) et BestM (clin, path) des fonctions qui produisent les valeurs de stadification les plus « exactes » de la tumeur (T), des ganglions lymphatiques (N) et des métastases (M) en fonction des règles susmentionnées. Lorsque les valeurs cliniques ainsi qu'histopathologiques sont « 99 », « TX », « NX » ou « MX », ces fonctions produisent toujours la valeur histopathologique.
- Site X est un siège donné inclus dans la Portée de la stadification TNM de l'AJCC dans le RCC. Exemple : côlon et rectum, sein ou prostate.
| Sous–contrôle | Conditions | Résultat |
|---|---|---|
| TCOR23-1 | T5 IN [‘1', ‘2'] AND T12.YEAR >= 2003 AND T15 IN [Eligible ICD–O–3 – Topography codes for Site X] AND T21 IN [Eligible ICD–O–3 – Histology codes for Site X] AND T22 IN [Eligible ICD–O–3 Behaviour codes for Site X] AND T50 <> '99' AND ((BestT (T42, T45) NOT IN [‘99', ‘X'] AND BestN (T43, T46) IN [‘99', ‘X'] AND BestM (T44, T47) IN [‘99', ‘X'] AND BestT(T42, T45), T50 NOT IN [valid AJCC TNM and Stage Group combination for Site X]) OR (BestT (T42, T45) IN [‘99', ‘X'] AND BestN (T43, T46) NOT IN [‘99', ‘X'] AND BestM (T44, T47) IN [‘99', ‘X'] AND BestN (T43, T46), T50 NOT IN [valid AJCC TNM and Stage Group combination for Site X]) OR (BestT (T42, T45) IN [‘99', ‘X'] AND BestN (T43, T46) IN [‘99', ‘X'] AND BestM (T44, T47) NOT IN [‘99', ‘X'] AND BestM (T44, T47), T50 NOT IN [valid AJCC TNM and Stage Group combination for Site X]) OR (BestT (T42, T45) NOT IN [‘99', ‘X'] AND BestN (T43, T46) NOT IN [‘99', ‘X'] AND BestM (T44, T47) IN [‘99', ‘X'] AND BestT (T42, T45), BestN (T43, T46), T50 NOT IN [valid AJCC TNM and Stage Group combination for Site X]) OR (BestT (T42, T45) IN [‘99', ‘X'] AND BestN (T43, T46) NOT IN [‘99', ‘X'] AND BestM (T44, T47) NOT IN [‘99', ‘X'] AND BestN (T43, T46), BestM (T44, T47), T50 NOT IN [valid AJCC TNM and Stage Group combination for Site X]) OR ((BestT (T42, T45) NOT IN [‘99', ‘X'] AND BestN (T43, T46) IN [‘99', ‘X'] AND BestM (T44, T47) NOT IN [‘99', ‘X'] AND BestT(T42, T45), BestM (T44, T47), T50 NOT IN [valid AJCC TNM and Stage Group combination for Site X]) OR (BestT (T42, T45) NOT IN [‘99', ‘X'] AND BestN (T43, T46) NOT IN [‘99', ‘X'] AND BestM (T44, T47) NOT IN [‘99', ‘X'] AND BestT(T42, T45), BestN (T43, T46), BestM (T44, T47), T50 NOT IN [valid AJCC TNM and Stage Group combination for Site X])) |
Éléments de données TNM de l'AJCC remplis de « R »au moment de l'enregistrement |
| Sous–contrôle | Texte | Type |
|---|---|---|
| TCOR23-1 | Le groupement par stades TNM de l'AJCC est invalide pour les valeurs T, N et M cliniques/histopathologiques et le siège déclaré. | Erreur TNM de l'AJCC |
| Année | Description |
|---|---|
| 2004 | Contrôle ajouté : Nouveau contrôle. |
TCOR24
Objectif
Ce contrôle vérifie que le numéro d'édition de la classification TNM de l'AJCC est compatible avec toutes les autres variables de stadification TNM de l'AJCC.
| Zone | Longueur | Description | Acronyme |
|---|---|---|---|
| T5 | 1 | Type d'enregistrement tumeur | TRECTYPE |
| T12.YEAR | 4 | 4 premiers chiffres de T12 (année de la date de diagnostic) | Sans objet |
| T15 | 4 | CIM–O–2/3 Topographie | TICD_O2T |
| T21 | 4 | CIM–O–3 Histologie | TICD_O3H |
| T22 | 1 | CIM–O–3 Comportement | TICD_O3B |
| T42 | 9 | Stade T clinique de l'AJCC | TAJCCCLINT |
| T43 | 3 | Stade N clinique de l'AJCC | TAJCCCLINN |
| T44 | 3 | Stade M clinique de l'AJCC | TAJCCCLINM |
| T45 | 9 | Stade T histopathologique de l'AJCC | TAJCCPATHT |
| T46 | 3 | Stade N histopathologique de l'AJCC | TAJCCPATHN |
| T47 | 3 | Stade M histopathologique de l'AJCC | TAJCCPATHM |
| T48 | 4 | Groupement par stades TNM clinique de l'AJCC | TAJCCCLINSG |
| T49 | 4 | Groupement par stades TNM histopathologique de l'AJCC | TAJCCPATHSG |
| T50 | 4 | Groupement par stades TNM de l'AJCC | TAJCCSG |
| T51 | 2 | Numéro d'édition de la classification TNM de l'AJCC | TAJCCEDNUM |
Règles opérationnelles
- Si le code du numéro d'édition de la classification TNM de l'AJCC est « Stade non déterminé », alors toutes les autres variables de stadification TNM de l'AJCC doivent être fixées à « inconnu(e) » et inversement.
| Sous–contrôle | Conditions | Résultat |
|---|---|---|
| TCOR24-1 | T5 IN [‘1', ‘2'] AND T12.YEAR >= 2003 AND ((T15 IN [Eligible ICD–O–3 – Topography codes for AJCC TNM Staging Colorectal sites] AND T21 IN [Eligible ICD–O–3 – Histology codes for AJCC TNM Staging Colorectal sites] AND T22 IN [Eligible ICD–O–3 Behaviour codes for AJCC TNM Staging Colorectal sites]) OR (T15 IN [Eligible ICD–O–3 – Topography codes for AJCC TNM Staging Breast sites] AND T21 IN [Eligible ICD–O–3 – Histology codes for AJCC TNM Staging Breast sites] AND T22 IN [Eligible ICD–O–3 – Behaviour codes for AJCC TNM Staging Breast sites]) OR (T15 IN [Eligible ICD–O–3 – Topography codes for AJCC TNM Staging Prostate sites] AND T21 IN [Eligible ICD–O–3 – Histology codes for AJCC TNM Staging Prostate sites] AND T22 IN [Eligible ICD–O–3 – Behaviour codes for AJCC TNM Staging Prostate sites])) AND T42 = ‘99' AND T43 = ‘99' AND T44 = ‘99' AND T45 = ‘99' AND T46 = ‘99' AND T47 = ‘99' AND T48 = ‘99' AND T49 = ‘99' AND T50 = ‘99' AND T51 <> ‘00' | Éléments de données TNM de l'AJCC remplis de « R » au moment de l'enregistrement |
| TCOR24-2 | T5 IN [‘1', ‘2'] AND T12.YEAR >= 2003 AND ((T15 IN [Eligible ICD–O–3 – Topography codes for AJCC TNM Staging Colorectal sites] AND T21 IN [Eligible ICD–O–3 – Histology codes for AJCC TNM Staging Colorectal sites] AND T22 IN [Eligible ICD–O–3 Behaviour codes for AJCC TNM Staging Colorectal sites]) OR (T15 IN [Eligible ICD–O–3 – Topography codes for AJCC TNM Staging Breast sites] AND T21 IN [Eligible ICD–O–3 – Histology codes for AJCC TNM Staging Breast sites] AND T22 IN [Eligible ICD–O–3 – Behaviour codes for AJCC TNM Staging Breast sites]) OR (T15 IN [Eligible ICD–O–3 – Topography codes for AJCC TNM Staging Prostate sites] AND T21 IN [Eligible ICD–O–3 – Histology codes for AJCC TNM Staging Prostate sites] AND T22 IN [Eligible ICD–O–3 – Behaviour codes for AJCC TNM Staging Prostate sites])) AND T51 = ‘00' AND (T42 <> ‘99' OR T43 <> ‘99' OR T44 <> ‘99' OR T45 <> ‘99' OR T46 <> ‘99' OR T47 <> ‘99' OR T48 <> ‘99' OR T49 <> ‘99' OR T50 <> ‘99') | Éléments de données TNM de l'AJCC remplis de « R » au moment de l'enregistrement |
| Sous–contrôle | Texte | Type |
|---|---|---|
| TCOR24-1 | Le numéro d'édition de la classification TNM doit être fixé à « Stade non déterminé » lorsque toutes les autres variables de stadification TNM de l'AJCC sont « inconnues ». | Erreur TNM de l'AJCC |
| TCOR24-2 | Le numéro d'édition de la classification TNM ne peut pas être fixé à « Stade non déterminé » lorsque les valeurs de certaines variables de stadification TNM de l'AJCC sont déclarées. | Erreur TNM de l'AJCC |
| Année | Description |
|---|---|
| 2004 | Contrôle ajouté : Nouveau contrôle. |
TCOR26
Objectif
Ce contrôle vérifie que le diagnostic à terminologie ambiguë et la date du diagnostic définitif sont indiqués de façon cohérente.
| Zone | Longueur | Description | Acronyme |
|---|---|---|---|
| T5 | 1 | Type d'enregistrement tumeur | TRECTYPE |
| T12.YEAR | 4 | 4 premiers chiffres de T12 (année de la date de diagnostic) | Sans objet |
| T53 | 1 | Diagnostic à terminologie ambiguë | TAMBIGTERM |
| T54 | 8 | Date du diagnostic définitif | TDATCONCLUSDIAG |
Règles opérationnelles
- Si la date du diagnostic est antérieure à 2008, alors les champs du diagnostic à terminologie ambiguë et de la date du diagnostic définitif doivent être en blanc.
- Si la date du diagnostic est 2008 ou une année subséquente, alors les champs du diagnostic à terminologie ambiguë et de la date du diagnostic définitif doivent être en blanc ou déclarées.
| Sous–contrôle | Conditions | Résultat |
|---|---|---|
| TCOR26-1 | T5 IN [‘1','2'] AND T12.YEAR < 2008 AND (T53 IS NOT NULL OR T54 IS NOT NULL) | Enregistrement rejeté |
| TCOR26-2 | T5 IN [‘1','2'] AND T12.YEAR >= 2008 AND (T53 IS NOT NULL OR T54 IS NOT NULL) AND (T53 IS NULL OR T54 IS NULL) | Enregistrement rejeté |
| Sous–contrôle | Texte | Type |
|---|---|---|
| TCOR26-1 | Les champs du diagnostic à terminologie ambiguë et de la date du diagnostic définitif doivent être en blanc si la date du diagnostic est antérieure à 2008. | Erreur de code |
| TCOR26-2 | Si la date du diagnostic est 2008 ou une année subséquente, la date du diagnostic à terminologie ambiguë et la date du diagnostic définitif doivent être déclarées ou en blanc. | Erreur de code |
| Année | Description |
|---|---|
| 2008 | Contrôle ajouté : Nouveau contrôle. |
TCOR27
Objectif
Ce contrôle vérifie que le type de tumeurs multiples déclaré comme une tumeur primaire unique, la date du diagnostic des tumeurs multiples et le compteur de multiplicité sont indiqués de façon cohérente.
| Zone | Longueur | Description | Acronyme |
|---|---|---|---|
| T5 | 1 | Type d'enregistrement tumeur | TRECTYPE |
| T12.YEAR | 4 | 4 premiers chiffres de T12 (année de la date de diagnostic) | Sans objet |
| T55 | 2 | Type de tumeurs multiples déclarées comme une tumeur primaire unique | TMULTTUMONEPRIM |
| T56 | 8 | Date (de diagnostic) des tumeurs multiples | TDATMULT |
| T57 | 2 | Compteur de multiplicité | TMULTCOUNT |
Règles opérationnelles
- Si la date du diagnostic est antérieure à 2008, alors les champs du type de tumeurs multiples déclarées comme une tumeur primaire unique, de la date du diagnostic des tumeurs multiples et du compteur de multiplicité doivent être tous en blanc.
- Si la date du diagnostic est 2008 ou une année subséquente, alors les champs du type de tumeurs multiples déclarées comme une tumeur primaire unique, de la date du diagnostic des tumeurs multiples et du compteur de multiplicité doivent être tous en blanc ou tous remplis.
| Sous–contrôle | Conditions | Résultat |
|---|---|---|
| TCOR27-1 | T5 IN [‘1','2'] AND T12.YEAR < 2008 AND (T55 IS NOT NULL OR T56 IS NOT NULL OR T57 IS NOT NULL) | Enregistrement rejeté |
| TCOR27-2 | T5 IN [‘1','2'] AND T12.YEAR >= 2008 AND (T55 IS NOT NULL OR T56 IS NOT NULL OR T57 IS NOT NULL) AND (T55 IS NULL OR T56 IS NULL OR T57 IS NULL) | Enregistrement rejeté |
| Sous–contrôle | Texte | Type |
|---|---|---|
| TCOR27-1 | Les champs du type de tumeurs multiples déclarées comme une tumeur primaire unique, de la date du diagnostic des tumeurs multiples et du compteur de multiplicité doivent être tous en blanc si la date du diagnostic est antérieure à 2008. | Erreur de code |
| TCOR27-2 | Les champs du type de tumeurs multiples déclarées comme une tumeur primaire unique, de la date du diagnostic des tumeurs multiples et du compteur de multiplicité doivent être tous en blanc ou tous remplis si la date du diagnostic est 2008 ou une année subséquente. | Erreur de code |
| Année | Description |
|---|---|
| 2008 | Contrôle ajouté : Nouveau contrôle. |
TCOR29
Objectif
Ce contrôle vérifie que le diagnostic à terminologie ambiguë et la date du diagnostic définitif sont indiqués de façon cohérente.
| Zone | Longueur | Description | Acronyme |
|---|---|---|---|
| T5 | 1 | Type d'enregistrement tumeur | TRECTYPE |
| T53 | 1 | Diagnostic à terminologie ambiguë | TAMBIGTERM |
| T54 | 8 | Date du diagnostic définitif | TDATCONCLUSDIAG |
Règles opérationnelles
- Si le diagnostic à terminologie ambiguë est « Terminologie définitive utilisée dans les 60 jours suivant le diagnostic initial » (0), alors la date du diagnostic définitif doit être « Sans objet » (88888888).
- Si le diagnostic à terminologie ambiguë est « Terminologie ambiguë seulement » (1), alors la date du diagnostic définitif doit être « Consulté selon le diagnostic à terminologie ambiguë seulement » (00000000).
- Si le diagnostic à terminologie ambiguë est « Terminologie ambiguë suivie d'une terminologie définitive » (2), alors la date du diagnostic définitif ne doit pas être « Sans objet » (88888888) ou « Consulté selon le diagnostic à terminologie ambiguë seulement » (00000000).
- Si le diagnostic à terminologie ambiguë est « Terminologie inconnue » (9), alors la date du diagnostic définitif doit être indiquée comme étant inconnue (99999999).
- Si le diagnostic à terminologie ambiguë est « Terminologie ambiguë suivie d'une terminologie définitive » (2), alors la date du diagnostic définitif ne doit pas être indiquée comme étant inconnue (99999999).
| Sous–contrôle | Conditions | Résultat |
|---|---|---|
| TCOR29-1 | T5 IN [‘1','2'] AND (T53 = ‘0' AND T54 <> ‘88888888') OR (T53 = ‘1' AND T54 <> ‘00000000') OR (T53 = ‘2' AND T54 IN [‘00000000', ‘88888888']) OR (T53 = ‘9' AND T54 <> ‘99999999') | Enregistrement rejeté |
| TCOR29-2 | T5 IN [‘1', '2'] AND T53 IN [‘2'] AND T54 IN [‘99999999'] | Avertissement |
| Sous–contrôle | Texte | Type |
|---|---|---|
| TCOR29-1 | Le diagnostic à terminologie ambiguë et la date du diagnostic définitif sont incohérents. | Erreur de code |
| TCOR29-2 | La date du diagnostic définitif doit être une date valide du calendrier lorsque le cas est indiqué comme étant « Terminologie ambiguë suivie d'une terminologie définitive ». | Avertissement |
| Année | Description |
|---|---|
| 2008 | Contrôle ajouté : Nouveau contrôle. |
TCOR30
Objectif
Ce contrôle vérifie que la date du diagnostic et la date du diagnostic définitif respectent une séquence et un cadre temporel chronologiques.
| Zone | Longueur | Description | Acronyme |
|---|---|---|---|
| T5 | 1 | Type d'enregistrement tumeur | TRECTYPE |
| T12 | 8 | Date du diagnostic | TDATDIAG |
| T12.YEAR | 4 | 4 premiers chiffres de T12 (année de la date de diagnostic) | Sans objet |
| T12.MONTH | 2 | 5e et 6e chiffres de T12 (mois de la date du diagnostic) | Sans objet |
| T12.DAY | 2 | 2 derniers chiffres de T12 (jour de la date du diagnostic) | Sans objet |
| T54 | 8 | Date du diagnostic définitif | TDATCONCLUSDIAG |
| T54.YEAR | 4 | 4 premiers chiffres de T54 (année de la date du diagnostic définitif) | Sans objet |
| T54.MONTH | 2 | 5e et 6e chiffres de T54 (mois de la date du diagnostic définitif) | Sans objet |
| T54.DAY | 2 | 2 derniers chiffres de T54 (jour de la date du diagnostic définitif) | Sans objet |
Règles opérationnelles
- La date du diagnostic définitif doit être postérieure de plus de deux mois (60 jours) à la date du diagnostic.
| Sous–contrôle | Conditions | Résultat |
|---|---|---|
| TCOR30-1 | T5 IN [‘1', ‘2'] AND T54 NOT IN [‘00000000','88888888', ‘99999999'] AND ((T12.DAY <> ‘99' AND T54.DAY <> ‘99' AND T54 < T12) OR (T12.MONTH <> ‘99' AND T54.MONTH <> ‘99' AND T54.YEAR || T54.MONTH < T12.YEAR || T12.MONTH) OR (T54.YEAR < T12.YEAR)) | Enregistrement rejeté |
| TCOR30-2 | T5 IN [‘1', ‘2'] AND T54 NOT IN [‘00000000','88888888', ‘99999999'] and DIFF_DAYS (Date1,Date2) <= 60. Voir l'annexe J – Intervale entre deux dates (complet ou partiel). | Enregistrement rejeté |
| TCOR30-3 | T5 IN [‘1', ‘2'] AND T12.YEAR = T54.YEAR AND T12.MONTH = ‘99' AND T54.MONTH = ‘99' | Enregistrement rejeté |
| Sous–contrôle | Texte | Type |
|---|---|---|
| TCOR30-1 | La date du diagnostic définitif est antérieure à la date du diagnostic. | Erreur de code |
| TCOR30-2 | La date du diagnostic définitif doit être postérieure et de plus de 60 jours à la date du diagnostic. | Erreur de code |
| TCOR30-3 | Si l'année de la date du diagnostic est la même que la date du diagnostic définitif et que les deux mois sont inconnues, la date du diagnostic définitif doit être inconnue. | Erreur de code |
| Année | Description |
|---|---|
| 2008 | Contrôle ajouté : Nouveau contrôle. |
TCOR31
Objectif
Ce contrôle vérifie que la CIM–O–2/3 Topographie et le type de tumeurs multiples déclarées comme une tumeur primaire unique sont indiqués de façon cohérente.
| Zone | Longueur | Description | Acronyme |
|---|---|---|---|
| T5 | 1 | Type d'enregistrement tumeur | TRECTYPE |
| T15 | 4 | CIM–O–2/3 Topographie | TICD_02T |
| T55 | 2 | Type de tumeurs multiples déclarées comme une tumeur primaire unique | TMULTTUMONEPRIM |
Règles opérationnelles
- Type de tumeurs multiples déclarées comme une tumeur primaire unique et CIM–O–2/3 Topographie doivent être valides selon le <<Valid Type of Multiple Tumour and ICD–O–2/3 Topography combinations table>>, voir annexe A – Partie III : Guide du système du RCC.
| Sous–contrôle | Conditions | Résultat |
|---|---|---|
| TCOR31-1 | T5 IN [‘1', ‘2'] AND (T55 and T15 NOT IN [Valid Type of Multiple Tumour and ICD–O–2/3 Topography combinations] | Enregistrement rejeté |
| Sous–contrôle | Texte | Type |
|---|---|---|
| TCOR31-1 | La combinaison Type de tumeurs multiples déclarées comme une tumeur primaire unique et CIM–O–2/3 Topographie n'est pas valide | Erreur de code |
| Année | Description |
|---|---|
| 2008 | Contrôle ajouté : Nouveau contrôle. |
TCOR32
Objectif
Ce contrôle vérifie que la CIM–O–3 Comportement et le Type des tumeurs multiples déclarées comme une tumeur primaire unique sont indiquées de façon cohérente.
| Zone | Longueur | Description | Acronyme |
|---|---|---|---|
| T5 | 1 | Type d'enregistrement tumeur | TRECTYPE |
| T22 | 1 | CIM–O–3 Comportement | TICD_03B |
| T55 | 2 | Type de tumeurs multiples déclarées comme une tumeur primaire unique | TMULTTUMONEPRIM |
Règles opérationnelles
- Si le code du type de tumeurs multiples déclarées comme une tumeur primaire unique est « Multiple bénigne (intracrânienne et du SNC seulement) » (10), « Multiple à la limite de la malignité » (11) ou « Bénigne (intracrânienne et du SNC seulement) et à la limite de la malignité » (12), alors le code de la CIM–O–3 Comportement doit être « Bénigne » (0) ou « À la limite de la malignité » (1).
| Sous–contrôle | Conditions | Résultat |
|---|---|---|
| TCOR32-1 | T5 IN [‘1', ‘2'] AND T55 IN [‘10', '11', '12'] AND T22 NOT IN [‘0','1'] | Enregistrement rejeté |
| Sous–contrôle | Texte | Type |
|---|---|---|
| TCOR32-1 | La combinaison du type de tumeurs multiples déclarées comme une tumeur primaire unique et de la CIM–O–3 Comportement est invalide. | Erreur de code |
| Année | Description |
|---|---|
| 2008 | Contrôle ajouté : Nouveau contrôle. |
TCOR33
Objectif
Ce contrôle vérifie que le type de tumeurs multiples déclarées comme étant une tumeur primaire unique, la CIM–O–2/3 Topographie et la CIM–O–3 Histologie sont indiqués de façon cohérente.
| Zone | Longueur | Description | Acronyme |
|---|---|---|---|
| T5 | 1 | Type d'enregistrement tumeur | TRECTYPE |
| T15 | 4 | CIM–O–2/3 Topographie | TICD_02T |
| T21 | 4 | CIM–O–3 Histologie (Morphologie) | TICD_O3H |
| T24 | 1 | Méthode utilisée pour établir la date du diagnostic | TMETHUSED |
| T55 | 2 | Type de tumeurs multiples déclarées comme une tumeur primaire unique | TMULTTUMONEPRIM |
| T56 | 8 | Date (de diagnostic) des tumeurs multiples | TDATMULT |
| T57 | 2 | Compteur de multiplicité | TMULTCOUNT |
Règles opérationnelles
- Si la CIM-O-2/3 Topographie est « Primaire inconnue » (C809) ou la CIM-O-3 Histologie réfère à un lymphome, une leucémie ou une maladie immunoproliférative62[9590-9989], , alors le type de tumeurs multiples déclarées comme une tumeur primaire unique, la date du diagnostic des tumeurs multiples et le compteur de multiplicité doivent être « Renseignements sur les tumeurs multiples sans objet pour ce siège ».
- Si la CIM-O-2/3 Topographie est connue (pas C809) et la CIM-O-3 Histologie NE réfère PAS à un lymphome, une leucémie ou une maladie immunoproliférative [9590-9989], alors le type de tumeurs multiples déclarées comme une tumeur primaire unique, la date du diagnostic des tumeurs multiples et le compteur de multiplicité ne doivent pas être « Renseignements sur les tumeurs multiples sans objet pour ce siège ».
| Sous–contrôle | Conditions | Résultat |
|---|---|---|
| TCOR33-1 | T5 IN [‘1','2'] AND T24 <> 8 AND (T15 = ‘C809' OR T21 IN [Ineligible histologies codes ]) AND T55 <> 88 OR T56 <> ‘88888888' OR T57 <> ‘88' | Enregistrement rejeté |
| TCOR33-2 | T5 IN [‘1','2'] AND T24 <> 8 AND (T15 <> ‘C809' AND T21 NOT IN [Ineligible histologies codes]) AND T55 = ‘88' OR T56 = ‘88888888' OR T57 = ‘88' | Enregistrement rejeté |
| Sous–contrôle | Texte | Type |
|---|---|---|
| TCOR33-1 | Le type de tumeurs multiples déclarées comme une tumeur primaire unique, la date du diagnostic des tumeurs multiples et le compteur de multiplicité doivent être déclarés comme « Renseignements sur les tumeurs multiples sans objet pour ce siège ». | Erreur de code |
| TCOR33-2 | Le type de tumeurs multiples déclarées comme une tumeur primaire unique, la date du diagnostic des tumeurs multiples et le compteur de multiplicité NE doivent PAS être déclarés comme « Renseignements sur les tumeurs multiples sans objet pour ce siège ». | Erreur de code |
| Année | Description |
|---|---|
| 2008 | Contrôle ajouté : Nouveau contrôle. |
TCOR34
Objectif
Ce contrôle vérifie que la date du diagnostic des tumeurs multiples et le type de tumeurs multiples déclarées comme étant une tumeur primaire unique sont indiqués de façon cohérente.
| Zone | Longueur | Description | Acronyme |
|---|---|---|---|
| T5 | 1 | Type d'enregistrement tumeur | TRECTYPE |
| T55 | 2 | Type de tumeurs multiples déclarées comme une tumeur primaire unique | TMULTTUMONEPRIM |
| T56 | 8 | Date (de diagnostic) des tumeurs multiples | TDATMULT |
| T57 | 2 | Compteur de multiplicité | TMULTCOUNT |
Règles opérationnelles
- Si le type de tumeurs multiples déclarées comme une tumeur primaire unique est « Tumeur unique » (00), alors la date du diagnostic des tumeurs multiples doit être « Tumeur unique » (00000000) et le compteur de multiplicité doit être « 01 ».
- Si le type de tumeurs multiples déclarées comme une tumeur primaire unique est « Sans objet pour ce siège » (88), alors la date du diagnostic des tumeurs multiples doit être « Renseignements sur les tumeurs multiples sans objet pour ce siège » (88888888) et le compteur de multiplicité doit être « Renseignements sur les tumeurs multiples sans objet pour ce siège »(88).
- Si le type de tumeurs multiples déclarées comme une tumeur primaire unique indique des tumeurs multiples (codes 10 à 80), alors la date du diagnostic des tumeurs multiples doit être la date à laquelle des tumeurs multiples ont été diagnostiquées chez le patient ou inconnue (99999999) et la valeur du compteur de multiplicité doit être entre 02 et 87.
- Si le type de tumeurs multiples déclarées comme une tumeur primaire unique est « Inconnu » (99), alors la date du diagnostic des tumeurs multiples doit être inconnue (99999999) et le compteur de multiplicité doit être « Tumeurs multiples présentes, nombre inconnu; état de tumeur unique ou de tumeurs multiples inconnu » (99).
| Sous–contrôle | Conditions | Résultat |
|---|---|---|
| TCOR34-1 | T5 IN [‘1','2'] AND (T55 = ‘00' AND T56 <> ‘00000000' OR T57 <> ‘01') OR (T55 = ‘88' AND T56 <> ‘88888888' OR T57 <> 88' ) OR (T55 = ‘99' AND T56 <> ‘99999999' OR T57 <> ‘99') OR (T55 IN [‘10','11','12','20','30','31','32','40','80'] AND (T56 = ‘00000000' OR T56 = ‘88888888') OR (T57 = ‘01' OR T57 = ‘88' OR T57 = ‘99') | Enregistrement rejeté |
| Sous–contrôle | Texte | Type |
|---|---|---|
| TCOR34-1 | La combinaison du type de tumeurs multiples déclarées comme une tumeur primaire unique, de la date du diagnostic des tumeurs multiples et du compteur de multiplicité est invalide. | Erreur de code |
| Année | Description |
|---|---|
| 2008 | Contrôle ajouté : Nouveau contrôle. |
TCOR35
Objectif
Ce contrôle vérifie que la méthode utilisée pour établir la date du diagnostic, le type de tumeurs multiples déclarées comme une tumeur primaire unique, la date du diagnostic des tumeurs multiples et le compteur de multiplicité sont indiqués de façon cohérente.
| Zone | Longueur | Description | Acronyme |
|---|---|---|---|
| T5 | 1 | Type d'enregistrement tumeur | TRECTYPE |
| T24 | 1 | Méthode utilisée pour établir la date du diagnostic | TMETHUSED |
| T55 | 2 | Type de tumeurs multiples déclarées comme une tumeur primaire unique | TMULTTUMONEPRIM |
| T56 | 8 | Date (de diagnostic) des tumeurs multiples | TDATMULT |
| T57 | 2 | Compteur de multiplicité | TMULTCOUNT |
Règles opérationnelles
- Si le type de tumeurs multiples déclarées comme une tumeur primaire unique est « Inconnu » (99) et que la méthode utilisée pour établir la date du diagnostic est « Certificat de décès seulement » (8), alors la date du diagnostic des tumeurs multiples doit être « Inconnue » (99999999) et le compteur de multiplicité doit être « Tumeurs multiples présentes, nombre inconnu; état de tumeur unique ou de tumeurs multiples inconnu » (99).
| Sous–contrôle | Conditions | Résultat |
|---|---|---|
| TCOR35-1 | T5 IN [‘1','2'] AND (T55 = ‘99' AND T24 = ‘8') AND (T56 <> ‘99999999' OR T57 <> ‘99') | Enregistrement rejeté |
| Sous–contrôle | Texte | Type |
|---|---|---|
| TCOR35-1 | La combinaison de la méthode utilisée pour établir la date du diagnostic, du type de tumeurs multiples déclarées comme une tumeur primaire unique, de la date du diagnostic des tumeurs multiples et du compteur de multiplicité est invalide. | Erreur de code |
| Année | Description |
|---|---|
| 2008 | Contrôle ajouté : Nouveau contrôle. |
3.6 Contrôles de jumelage
Le but des contrôles de jumelage est de confirmer que les règles opérationnelles visant des zones comprises dans des enregistrements différents sont appliquées. Pour faciliter leur utilisation, les contrôles de jumelage ont été répartis en quatre groupes :
- Contrôles de jumelage à l'entrée – Clés en entrée : Vérifie que les enregistrements patient et tumeur en entrée sont conformes aux règles de transmission en ce qui a trait aux clés d'appariement.
- Contrôles de jumelage à l'entrée – Clés Base de données : Vérifie que les enregistrements patient et tumeur en entrée sont conformes à l'état courant du RCC en ce qui a trait aux clés d'appariement.
- Contrôles de jumelage à l'entrée – Éléments de données : Vérifie l'application des règles opérationnelles visant des éléments de données (autres que des clés) compris dans des enregistrements différents.
- Contrôles de jumelage avant transfert : Permet de repérer les enregistrements en entrée exempts d'erreurs de code4 qui ne peuvent pas être transférés dans le RCC parce que certains enregistrements en entrée connexes manquent ou contiennent des erreurs de code.
3.6.1 Contrôles de jumelage à l'entrée – Clés en entrée
Le but des Contrôles de jumelage à l'entrée – Clés en entrée est de confirmer que les enregistrements patients et tumeurs respectent les règles de soumission en terme de clés de jumelage.
À ce niveau les champs suivants sont utilisés comme clés :
- Enregistrement patient : Province/territoire déclarant le patient et numéro d'identification du patient.
- Enregistrement tumeur : Province/territoire déclarant le patient, numéro d'identification du patient et numéro de référence de la tumeur.
Le tableau qui suit résume l'objectif de chaque contrôle de jumelage compris dans cette catégorie.
| Nom de contrôle | Objectif |
|---|---|
| KIM1 | Vérifie qu'une seule opération portant sur un enregistrement patient particulier est effectuée (c'est-à-dire, ajout, suppression ou mise à jour) dans un envoi de données. |
| KIM2 | Vérifie qu'une seule opération portant sur un enregistrement tumeur particulier est effectuée (c'est-à-dire, ajout, suppression ou mise à jour) dans un envoi de données. |
| KIM3 | Vérifie l'application des règles de transmission concernant l'ajout d'un enregistrement patient. |
| KIM4 | Vérifie l'application des règles de transmission concernant la suppression d'un enregistrement patient. |
| KIM5 | Vérifie l'application des règles de transmission concernant l'ajout d'un enregistrement tumeur. |
Note importante :
Quand le résultat d'un contrôle de jumelage à l'entrée – Clés en entrée est insatisfaisant, tous les enregistrements en entrée connexes (tous les enregistrements patient et tumeur en entrée dont les zones Province/territoire déclarant et Numéro d'identification du patient sont les mêmes) sont rejetés. Les enregistrements connexes constituent ce que l'on appelle la famille d'enregistrements.
KIM1
Objectif
Ce contrôle vérifie qu'une seule opération portant sur un enregistrement patient particulier est effectuée (c'est-à-dire, ajout, suppression ou mise à jour) dans un envoi de données.
| Zone | Longueur | Description | Acronyme |
|---|---|---|---|
| P1 | 2 | Province/territoire déclarant le patient | PREPPROV |
| P2 | 12 | Numéro d'identification du patient | PPIN |
Règles opérationnelles
- Il ne peut pas exister un autre enregistrement patient en entrée ayant les mêmes codes de province/territoire déclarant et numéro d'identification du patient dans le même envoi de données.
| Sous–contrôle | Conditions | Résultat |
|---|---|---|
| KIM1-1 | Enregistrement patient en entrée jumelé à un autre enregistrement patient en entrée, où P1=P1 ET P2=P2. | Famille rejetée51 |
| Sous–contrôle | Texte | Type |
|---|---|---|
| KIM1-1 | Famille rejetée : plus d'un enregistrement patient en entrée ont les mêmes codes de province/territoire déclarant le patient et numéro d'identification du patient. | Erreur de code |
| Année | Description |
|---|---|
| 2004 | Contrôle renommé : Anciennement appelé Contrôle de jumelage à l'entrée no 1. |
KIM2
Objectif
Ce contrôle vérifie qu'une seule opération portant sur un enregistrement tumeur particulier est effectuée (c'est-à-dire, ajout, suppression ou mise à jour) dans un envoi de données.
| Zone | Longueur | Description | Acronyme |
|---|---|---|---|
| T1 | 2 | Province/territoire déclarant la tumeur | TREPPROV |
| T2 | 12 | Numéro d'identification du patient dans l'enregistrement tumeur | TPIN |
| T3 | 9 | Numéro de référence de la tumeur | TTRN |
Règles opérationnelles
- Il ne peut pas exister un autre enregistrement tumeur en entrée ayant les mêmes codes de province/territoire déclarant, numéro d'identification du patient dans l'enregistrement tumeur et numéro de référence de la tumeur dans le même envoi de données.
| Sous–contrôle | Conditions | Résultat |
|---|---|---|
| KIM2-1 | Enregistrement tumeur en entrée jumelé à un autre enregistrement tumeur en entrée, où T1=T1 ET T2=T2 ET T3=T3. | Famille rejetée52 |
| Sous–contrôle | Texte | Type |
|---|---|---|
| KIM2-1 | Famille rejetée : plus d'un enregistrement tumeur en entrée ont les même codes de province/territoire déclarant la tumeur, numéro d'identification du patient dans l'enregistrement tumeur et numéro de référence de la tumeur. | Erreur de code |
| Année | Description |
|---|---|
| 2004 | Contrôle renommé : Anciennement appelé Contrôle de jumelage à l'entrée no 2. |
KIM3
Objectif
Ce contrôle vérifie l'application des règles de transmission concernant l'ajout d'un enregistrement patient.
| Zone | Longueur | Description | Acronyme |
|---|---|---|---|
| P1 | 2 | Province/territoire déclarant le patient | PREPPROV |
| P2 | 12 | Numéro d'identification du patient | PPIN |
| P4 | 1 | Type d'enregistrement patient | PRECTYPE |
| T1 | 2 | Province/territoire déclarant la tumeur | TREPPROV |
| T2 | 12 | Numéro d'identification du patient dans l'enregistrement tumeur | TPIN |
| T4 | 9 | Numéro d'identification du RCC | CCR_ID |
| T5 | 1 | Type d'enregistrement tumeur | TRECTYPE |
Règles opérationnelles
- Il doit exister au moins un enregistrement tumeur d'ajout ayant les mêmes zones Province/territoire déclarant et Numéro d'identification du patient et dont la zone Numéro d'identification du RCC est en blanc dans le même envoi de données.
- Il ne peut y avoir aucun enregistrement tumeur d'ajout ayant les mêmes zones Province/territoire déclarant et Numéro d'identification du patient et pour lequel un Numéro d'identification du RCC est déclaré dans le même envoi de données.
- Il ne peut y avoir aucun enregistrement tumeur de mise à jour ou de suppression ayant les mêmes zones Province/territoire déclarant et Numéro d'identification du patient dans le même envoi de données.
| Sous–contrôle | Conditions | Résultat |
|---|---|---|
| KIM3-1 | Input Patient record where P4='1' that matches no Input Tumour record where T5='1' AND T1=P1 AND T2=P2. | Famille rejetée53 |
| KIM3-2 | Input Patient record where P4='1' that matches an Input Tumour record where T5='1' AND T1=P1 AND T2=P2 AND T4 IS NOT NULL. | Famille rejetée53 |
| KIM3-3 | Input Patient record where P4='1' that matches an Input Tumour record where T5 IN ['2','3'] AND T1=P1 AND T2=P2. | Famille rejetée53 |
| Sous–contrôle | Texte | Type |
|---|---|---|
| KIM3-1 | Famille rejetée : L'enregistrement patient d'ajout n'est jumelé à aucun enregistrement tumeur d'ajout. | Erreur de code |
| KIM3-2 | Famille rejetée : L'enregistrement patient d'ajout est jumelé à un enregistrement tumeur d'ajout contenant un numéro d'identification du RCC. | Erreur de code |
| KIM3-3 | Famille rejetée : L'enregistrement patient d'ajout est jumelé à un enregistrement tumeur de mise à jour ou de suppression. | Erreur de code |
| Année | Description |
|---|---|
| 2004 | Contrôle renommé : Anciennement appelé Contrôle de jumelage à l'entrée no 3. |
KIM4
Objectif
Ce contrôle vérifie l'application des règles de transmission relatives à la suppression d'un enregistrement patient.
| Zone | Longueur | Description | Acronyme |
|---|---|---|---|
| P1 | 2 | Province/territoire déclarant le patient | PREPPROV |
| P2 | 12 | Numéro d'identification du patient | PPIN |
| P4 | 1 | Type d'enregistrement patient | PRECTYPE |
| T1 | 2 | Province/territoire déclarant la tumeur | TREPPROV |
| T2 | 12 | Numéro d'identification du patient dans l'enregistrement tumeur | TPIN |
| T5 | 1 | Type d'enregistrement tumeur | TRECTYPE |
Règles opérationnelles
- Il doit exister au moins un enregistrement tumeur de suppression ayant les mêmes zones Province/territoire déclarant et Numéro d'identification du patient dans le même envoi de données.
- Il ne peut y avoir aucun enregistrement tumeur de mise à jour ou de suppression ayant les mêmes zones Province/territoire déclarant et Numéro d'identification du patient dans le même envoi de données.
| Sous–contrôle | Conditions | Résultat |
|---|---|---|
| KIM4-1 | Input Patient record where P4='3' that matches no Input Tumour record where T5='3' AND P1=T1 AND P2=T2. | Famille rejetée53 |
| KIM4-2 | Input Patient record where P4='3' that matches Input Tumour record where T5 IN ['1','2'] AND P1=T1 AND P2=T2. | Famille rejetée53 |
| Sous–contrôle | Texte | Type |
|---|---|---|
| KIM4-1 | L'enregistrement patient de suppression n'est jumelé à aucun enregistrement tumeur de suppression. | Erreur de code |
| KIM4-2 | Famille rejetée : L'enregistrement patient de suppression est jumelé à un enregistrement tumeur d'ajout ou de mise à jour. | Erreur de code |
| Année | Description |
|---|---|
| 2004 | Contrôle renommé : Anciennement appelé Contrôle de jumelage à l'entrée no 4. Règles opérationelles modifiées : Le numéro d'identification du RCC a été supprimé du contrôle, car il est équivalent à la combinaison Province/territoire déclarant – Numéro d'identification du patient. |
KIM5
Objectif
Ce contrôle vérifie l'application des règles de transmission relatives à l'ajout d'un enregistrement tumeur.
| Zone | Longueur | Description | Acronyme |
|---|---|---|---|
| P1 | 2 | Province/territoire déclarant le patient | PREPPROV |
| P2 | 12 | Numéro d'identification du patient | PPIN |
| P4 | 1 | Type d'enregistrement patient | PRECTYPE |
| T1 | 2 | Province/territoire déclarant la tumeur | TREPPROV |
| T2 | 12 | Numéro d'identification du patient dans l'enregistrement tumeur | TPIN |
| T4 | 9 | Numéro d'identification du RCC | CCR_ID |
| T5 | 1 | Type d'enregistrement tumeur | TRECTYPE |
Règles opérationnelles
- Il doit exister un enregistrement patient d'ajout ayant les mêmes zones Province/territoire déclarant et Numéro d'identification du patient dans le même envoi de données.
- Il ne peut exister aucun enregistrement patient de mise à jour54 ayant les mêmes zones Province/territoire déclarant et Numéro d'identification du patient dans le même envoi de données.
| Sous–contrôle | Conditions | Résultat |
|---|---|---|
| KIM5-1 | Input Tumour record where T5='1' AND T4 IS NULL that matches no Input Patient record where P4='1' AND P1=T1 AND P2=T2. | Famille rejetée55 |
| KIM5-2 | Input Tumour record where T5='1' AND T4 IS NULL that matches Input Patient record where P4='2' AND P1=T1 AND P2=T2. | Famille rejetée55 |
| Sous–contrôle | Texte | Type |
|---|---|---|
| KIM5-1 | Famille rejetée : L'enregistrement tumeur d'ajout sans numéro d'identification du RCC n'est pas jumelé à un enregistrement patient d'ajout. | Erreur de code |
| KIM5-2 | Famille rejetée : L'enregistrement tumeur d'ajout sans numéro d'identification du RCC est jumelé à un enregistrement patient de mise à jour. | Erreur de code |
| Année | Description |
|---|---|
| 2004 | Contrôle renommé : Anciennement appelé Contrôle de jumelage à l'entrée no 6. |
3.6.2 Contrôles de jumelage à l'entrée – Clés base de données
Le but des contrôles de jumelage à l'entrée – Clés Base de données est de confirmer que les enregistrements patient et tumeur respectent l'état actuel du RCC en terme de clés de jumelage.
À ce niveau les champs suivants sont utilisés commes clés :
- L'enregistrement patient : Numéro d'identification du RCC, province/territoire déclarant le patient et numéro d'identification du patient.
- L'enregistrement tumeur : Numéro d'identification du RCC, province/territoire déclarant le patient, numéro d'identification du patient et numéro de référence de la tumeur.
Le tableau qui suit résume l'objectif de chaque contrôle faisant partie de cette catégorie.
| Nom de contrôle | Objectif |
|---|---|
| KBM1 | Vérifie qu'aucune clé d'identification patient en double n'est transférée dans le RCC. |
| KBM2 | Vérifie que les clés des enregistrements patient de mise à jour ou de suppression sont jumelées à un enregistrement patient de la base de données. |
| KBM3 | Vérifie qu'aucune clé d'identification tumeur en double ne soit transférée dans le RCC. |
| KBM4 | Vérifie qu'un enregistrement tumeur d'ajout contenant un numéro d'identification du RCC est jumelé à un enregistrement patient de la base de données appartenant à la province ou au territoire déclarant. |
| KBM5 | Vérifie que les clés des enregistrements tumeur de mise à jour ou de suppression sont jumelées à un enregistrement tumeur de la base de données. |
Note importante :
Quand un contrôle de jumelage à l'entrée – clé base de données est insatisfaisant, l'enregistrement conflictuel de la base de données (le cas échéant), est inclus dans le rapport de rétroaction détaillé afin de faciliter la correction des erreurs.
Remarques importantes :
Conventions d'écriture dans les descriptions des contrôles qui suivent :
- L'expression « Enregistrement patient / tumeur de la base de données » signifie un enregistrement patient / tumeur déjà enregistré dans le RCC.
- L'expression « Enregistrement patient / tumeur d'ajout / de mise à jour / de suppression » signifie un enregistrement patient / tumeur compris dans l'envoi de données.
- Sauf indication contraire, les numéros de zone précédés d'un « I » désignent des zones en entrée et les numéros de zone précédés d'un « B » désignent des zones dans la base de données.
Exemple : IT5 est la zone Type d'enregistrement tumeur dans un enregistrement tumeur en entrée.
Exemple : IP1 est la zone Province/territoire déclarant dans un enregistrement patient en entrée.
KBM1
Objectif
Ce contrôle vérifie qu'aucune clé d'enregistrement patient en double n'est transférée dans le RCC.
| Zone | Longueur | Description | Acronyme |
|---|---|---|---|
| P1 | 2 | Province/territoire déclarant du patient | PREPPROV |
| P2 | 12 | Numéro d'identification du patient | PPIN |
| P4 | 1 | Type d'enregistrement patient | PRECTYPE |
Règles opérationnelles
- La base de données ne doit pas contenir d'enregistrements patient dont les zones Province/territoire déclarant et Numéro d'identification du patient sont identiques.
| Sous–contrôle | Conditions | Résultat |
|---|---|---|
| KBM1-1 | Input Patient record where IP4='1' that matches a Base Patient record where IP1=BP1 AND IP2=BP2. | Enregistrement rejeté |
| Sous–contrôle | Texte | Type |
|---|---|---|
| KBM1-1 | La base de données contient déjà un enregistrement patient ayant les mêmes province/territoire déclarant et numéro d'identification du patient. | Erreur de code |
| Année | Description |
|---|---|
| 2004 | Contrôle renommé : Anciennement appelé Contrôle de cohérence no 25. |
KBM2
Objectif
Ce contrôle vérifie que les clés d'un enregistrement patient de mise à jour ou de suppression sont jumelées à un enregistrement patient de la base de données.
| Zone | Longueur | Description | Acronyme |
|---|---|---|---|
| P1 | 2 | Province/territoire déclarant du patient | PREPPROV |
| P2 | 12 | Numéro d'identification du patient | PPIN |
| P3 | 9 | Numéro d'identification du RCC | CCR_ID |
| P4 | 1 | Type d'enregistrement patient | PRECTYPE |
Règles opérationnelles
- La base de données doit contenir un enregistrement patient dont les zones Province/territoire déclarant, Numéro d'identification du patient et Numéro d'identification du RCC sont identiques.
| Sous–contrôle | Conditions | Résultat |
|---|---|---|
| KBM2-1 | Input Patient record where IP4 IN ['2','3'] that matches a Base Patient record where IP1=BP1 AND IP2<>BP2 AND IP3=BP3. | Enregistrement rejeté |
| KBM2-2 | Input Patient record where IP4 IN ['2','3'] that matches a Base Patient record where IP1=BP1 AND IP2=BP2 AND IP3<>BP3. | Enregistrement rejeté |
| KBM2-3 | Input Patient record where IP4 IN ['2','3'] that matches a Base Patient record where IP1<>BP1 AND IP3=BP3. | Enregistrement rejeté |
| KBM2-4 | Input Patient record where IP4 IN ['2','3'] that match no Base Patient record where (IP1=BP1 AND IP2=BP2) OR IP3=BP3. | Enregistrement rejeté |
| Sous–contrôle | Texte | Type |
|---|---|---|
| KBM2-1 | D'après le numéro d'identification du RCC, le numéro d'identification du patient est incorrect. | Erreur de code |
| KBM2-2 | D'après la province ou le territoire déclarant et le numéro d'identification du patient, le numéro d'identification du RCC est incorrect. | Erreur de code |
| KBM2-3 | D'après le numéro d'identification du RCC, l'enregistrement patient appartient à une autre province ou un autre territoire. | Erreur de code |
| KBM2-4 | L'enregistrement en entrée n'a pu être jumelé à aucun enregistrement patient de la base de données du RCC. | Erreur de code |
| Année | Description |
|---|---|
| 2004 | Contrôle renommé : Anciennement appelé Contrôle de cohérence no 26. |
KBM3
Objectif
Ce contrôle vérifie qu'aucune clé d'enregistrement tumeur en double n'est transférée dans le RCC.
| Zone | Longueur | Description | Acronyme |
|---|---|---|---|
| T1 | 2 | Province/territoire déclarant la tumeur | TREPPROV |
| T2 | 12 | Numéro d'identification du patient dans l'enregistrement tumeur | TPIN |
| T3 | 9 | Numéro de référence de la tumeur | TTRN |
| T5 | 1 | Type d'enregistrement tumeur | TRECTYPE |
Règles opérationnelles
- La base de données doit contenir un enregistrement tumeur dont les zones Province/territoire déclarant, Numéro d'identification du patient et Numéro de référence de la tumeur sont identiques.
| Sous–contrôle | Conditions | Résultat |
|---|---|---|
| KBM3-1 | Input Tumour record where IT5='1' that matches a Base Tumour record where IT1=BT1 AND IT2=BT2 AND IT3=BT3. | Enregistrement rejeté |
| Sous–contrôle | Texte | Type |
|---|---|---|
| KBM3-1 | La base de données contient déjà un enregistrement tumeur ayant les mêmes province/territoire déclarant, numéro d'identification du patient et numéro de référence de la tumeur. | Erreur de code |
| Année | Description |
|---|---|
| 2004 | Contrôle renommé : Anciennement appelé Contrôle de cohérence no 32 – Partie 1. |
KBM4
Objectif
Ce contrôle vérifie qu'un enregistrement tumeur d'ajout contenant un numéro d'identification du RCC est jumelé à un enregistrement patient de la base de données appartenant à la province ou au territoire déclarant la tumeur.
| Zone | Longueur | Description | Acronyme |
|---|---|---|---|
| T1 | 2 | Province/territoire déclarant la tumeur | TREPPROV |
| T2 | 12 | Numéro d'identification du patient dans l'enregistrement tumeur | TPIN |
| T4 | 9 | Numéro d'identification du RCC | CCR_ID |
| T5 | 1 | Type d'enregistrement tumeur | TRECTYPE |
| P1 | 2 | Province/territoire déclarant du patient | PREPPROV |
| P2 | 12 | Numéro d'identification du patient | PPIN |
| P3 | 9 | Numéro d'identification du RCC | CCR_ID |
Règles opérationnelles
- La base de données doit contenir un enregistrement patient dont les zones Province/territoire déclarant, Numéro d'identification du patient et Numéro d'identification du RCC sont identiques.
| Sous–contrôle | Conditions | Résultat |
|---|---|---|
| KBM4-1 | Input Tumour record where IT5='1' AND IT4 IS NOT NULL that matches a Base Patient record where IT1=BP1 AND IT2<>BP2 AND IT4=BP3. | Enregistrement rejeté |
| KBM4-2 | Input Tumour record where IT5='1' AND IT4 IS NOT NULL that matches a Base Patient record where IT1=BP1 AND IT2=BP2 AND IT4<>BP3. | Enregistrement rejeté |
| KBM4-3 | Input Tumour record where IT5='1' AND IT4 IS NOT NULL that matches a Base Patient record where IT1<>BP1 AND IT4=BP3. | Enregistrement rejeté |
| KBM4-4 | Input Tumour record where IT5='1' AND IT4 IS NOT NULL that matches no Base Patient record where (IT1=BP1 AND IT2=BP2) OR IT4=BP3. | Enregistrement rejeté |
| Sous–contrôle | Texte | Type |
|---|---|---|
| KBM4-1 | D'après le numéro d'identification du RCC, le numéro d'identification du patient est incorrect. | Erreur de code |
| KBM4-2 | D'après la province ou le territoire déclarant et le numéro d'identification du patient, le numéro d'identification du RCC est incorrect. | Erreur de code |
| KBM4-3 | D'après le numéro d'identification du RCC, l'enregistrement patient appartient à une autre province ou un autre territoire. | Erreur de code |
| KBM4-4 | L'enregistrement en entrée n'a pu être jumelé à aucun enregistrement patient de la base de données du RCC. | Erreur de code |
| Année | Description |
|---|---|
| 2004 |
Contrôle renommé : Anciennement appelé Contrôle de coherence no32 – Partie 2 et Directives supplémentaires pour la mise à jour du RCC no 3. |
KBM5
Objectif
Ce contrôle vérifie que les clés d'un enregistrement tumeur de mise à jour ou de suppression sont jumelées à un enregistrement tumeur de la base de données.
| Zone | Longueur | Description | Acronyme |
|---|---|---|---|
| T1 | 2 | Province/territoire déclarant la tumeur | TREPPROV |
| T2 | 12 | Numéro d'identification du patient dans l'enregistrement tumeur | TPIN |
| T3 | 9 | Numéro de référence de la tumeur | TTRN |
| T4 | 9 | Numéro d'identification du RCC | CCR_ID |
| T5 | 1 | Type d'enregistrement tumeur | TRECTYPE |
Règles opérationnelles
- La base de données doit contenir un enregistrement tumeur dont les zones Province/territoire déclarant, Numéro d'identification du patient, Numéro de référence de la tumeur et Numéro d'identification du RCC sont identiques.
| Sous–contrôle | Conditions | Résultat |
|---|---|---|
| KBM5-1 | Input Tumour record where IT5 IN ['2','3'] that matches a Base Tumour record where IT1=BT1 AND IT2=BT2 AND IT3=BT3 AND IT4<>BT4. | Enregistrement rejeté |
| KBM5-2 | Input Tumour record where IT5 IN ['2','3'] that matches a Base Tumour record where IT1=BT1 AND IT2<>BT2 AND IT4=BT4. | Enregistrement rejeté |
| KBM5-3 | Input Tumour record where IT5 IN ['2','3'] that matches no Base Tumour record where IT1=BT1 AND IT2=BT2 AND IT3=BT3 but matches a Base Tumour record where IT1=BT1 AND IT2=BT2 AND IT3<>BT3 AND IT4=BT4. | Enregistrement rejeté |
| KBM5-4 | Input Tumour record where IT5 IN ['2','3'] that matches no Base Tumour record where (IT1=BT1 AND IT2=BT2) OR (IT1=BT1 AND IT4=BT4). | Enregistrement rejeté |
| Sous–contrôle | Texte | Type |
|---|---|---|
| KBM5-1 | D'après la province ou le territoire déclarant, le numéro d'identification du patient et le numéro de référence de la tumeur, le numéro d'identification du RCC est incorrect. | Erreur de code |
| KBM5-2 | D'après le numéro d'identification du RCC et la province ou le territoire déclarant, le numéro d'identification du patient est incorrect. | Erreur de code |
| KBM5-3 | L'enregistrement en entrée n'a été jumelé à aucun enregistrement tumeur de la base de données. Le numéro de référence de la tumeur pourrait être incorrect. | Erreur de code |
| KBM5-4 | L'enregistrement en entrée n'a été jumelé à aucun enregistrement tumeur de la base de données. | Erreur de code |
| Année | Description |
|---|---|
| 2004 | Contrôle renommé : Anciennement appelé Contrôle de cohérence no 33. |
3.6.3 Contrôles de jumelage à l'entrée – Clés éléments de données
Le but des contrôles de jumelage à l'entrée – Éléments de données est de vérifier l'application des règles opérationnelles visant des éléments de données (autres que les clés) contenus dans des enregistrements différents.
Le tableau qui suit résume l'objectif de chaque contrôle faisant parti de cette catégorie.
| Nom de contrôle | Objectif |
|---|---|
| DIM1 | Vérifie que la date de diagnostic et la date de naissance suivent un ordre chronologique logique. |
| DIM2 | Vérifie que la date de diagnostic et la date de décès suivent un ordre chronologique logique. |
| DIM3 | Vérifie que la méthode de diagnostic reflète fidèlement la relation entre la date de diagnostic et la date de décès. |
| DIM4 | Vérifie que la méthode utilisée pour établir la date de diagnostic reflète fidèlement la relation entre la date de diagnostic et la date de décès. |
| DIM5 | Vérifie la cohérence du sexe du patient et du code topographique de la tumeur. |
| DIM6 | Vérifie qu'aucun enregistrement tumeur « en double » n'est créé pour un enregistrement patient particulier. |
Remarques importantes :
Conventions d'écriture dans les descriptions des contrôles qui suivent :
- L'expression « Enregistrement patient / tumeur de la base de données » signifie un enregistrement patient / tumeur déjà enregistré dans le RCC.
- L'expression « Enregistrement patient / tumeur d'ajout / de mise à jour / de suppression » signifie un enregistrement patient / tumeur compris dans l'envoi de données.
- Sauf indication contraire, les numéros de zone précédés d'un « I » désignent des zones en entrée et les numéros de zone précédés d'un « B » désignent des zones dans la base de données.
Exemple : IT5 est la zone Type d'enregistrement tumeur dans un enregistrement tumeur en entrée.
Exemple : IP1 est la zone Province/territoire déclarant dans un enregistrement patient en entrée.
Les contrôles de jumelage d'éléments de données ne sont effectués que sur des enregistrements en entrée qui ne contiennent pas d'erreur fatale de code ni d'erreur de code. (Voir la section 3.1.7 Types de message pour des renseignements sur les divers types d'erreur.) Puisque les contrôles de jumelage d'éléments de données (DIM) détectent des erreurs de code, un enregistrement en entrée qui est rejeté lors d'un contrôle DIM particulier sera automatiquement exclu de tous les contrôles DIM subséquent.
Ces contrôles doivent être exécutés dans un ordre spécial (voir plus loin).
Quand un contrôle de jumelage d'éléments de données se traduit par un rejet, l'enregistrement conflictuel de la base de données (enregistrement patient ou enregistrement tumeur, le cas échéant) est inclus dans le rapport de rétroaction détaillé afin de faciliter la correction des erreurs.
3.6.3.1 Ordre spécial d'exécution
Les contrôles de jumelage d'éléments de données doivent être exécutés horizontalement. Autrement dit, tous les sous–contrôles portant le même numéro doivent être exécutés ensemble. Par exemple, au lieu d'exécuter tous les sous–contrôles de DIM1 avant d'exécuter tous les sous–contrôles de DIM2 (exécution verticale), tous les sous–contrôles DIMX–1 doivent être exécutés avant de passer à l'exécution des sous–contrôles DIMX–2 (exécution horizontale). Bien que les sous–contrôles faisant partie d'un groupe horizontal puissent être exécutés dans n'importe quel ordre, ces groupes de sous–contrôles doivent être exécutés dans un ordre très particulier.
Étape 1 : Tous les sous–contrôles ne portant que sur des enregistrements en entrée (sous–contrôles nos 1 et 4).
Étape 2 : Tous les sous–contrôles portant sur des enregistrements patient de la base de données qui ne sont pas mis à jour par des enregistrements patient en entrée (sous–contrôles nos 2 et 5).
Étape 3 : Tous les sous–contrôles portant sur des enregistrements tumeur de la base de données qui ne sont pas mis à jour ni supprimés par des enregistrements tumeur en entrée (sous–contrôles nos 3 et 6).
Il est essentiel de respecter cet ordre d'exécution pour que les contrôles soient efficaces, puisque chaque étape crée les conditions nécessaires pour la suivante. Le tableau qui suit résume l'ordre spécial d'exécution.
| Sous–contrôle | DIM1 | DIM2 | DIM3 | DIM4 | DIM5 | DIM6 | ||||||||||||||||||||||||
|---|---|---|---|---|---|---|---|---|---|---|---|---|---|---|---|---|---|---|---|---|---|---|---|---|---|---|---|---|---|---|
| Sous–contrôle | 1 | 2 | 3 | 4 | 5 | 6 | 1 | 2 | 3 | 1 | 2 | 3 | 4 | 5 | 6 | 1 | 2 | 3 | 4 | 5 | 6 | 1 | 2 | 3 | 1 | 2 | 3 | 4 | 5 | 6 |
| Étape1 | x | x | x | x | x | x | x | x | x | x | ||||||||||||||||||||
| Étape2 | x | x | x | x | x | x | x | x | - | - | ||||||||||||||||||||
| Étape3 | x | x | x | x | x | x | x | x | x | x | ||||||||||||||||||||
DIM1
Objectif
Ce contrôle vérifie que la date de diagnostic et la date de naissance suivent un ordre chronologique logique et sont comprises dans l'intervalle de temps de référence.
| Zone | Longueur | Description | Acronyme |
|---|---|---|---|
| P1 | 2 | Province/territoire déclarant le patient | PREPPROV |
| P2 | 12 | Numéro d'identification du patient | PPIN |
| P3 | 9 | Numéro d'identification du RCC | CCR_ID |
| P4 | 1 | Type d'enregistrement patient | PRECTYPE |
| P11 | 8 | Date de naissance | PDATBIR |
| T1 | 2 | Province/territoire déclarant la tumeur | TREPPROV |
| T2 | 12 | Numéro d'identification du patient dans l'enregistrement tumeur | TPIN |
| T3 | 9 | Numéro de référence de la tumeur | TTRN |
| T4 | 9 | Numéro d'identification du RCC | CCR_ID |
| T5 | 1 | Type d'enregistrement tumeur | TRECTYPE |
| T12 | 8 | Date de diagnostic | TDATDIAG |
Règles opérationnelles
- L'écart entre l'année de la Date de diagnostic et l'année de la Date de naissance ne doit pas être supérieur à 117 ans.
Remarques importantes :
- Ces sous–contrôles doivent être exécutés dans un ordre spécial. Voir la section -3.6.3.1 Ordre spécial d'exécution pour plus de détails.
- La comparaison des dates partiellement connues doit se faire en utilisant le niveau commun de précision le plus élevé.
Exemple : Si Date1 = AAAAMMJJ et Date2 = AAAAMM99, alors les dates doivent être comparées en utilisant l'année et le mois uniquement. Donc, pour les besoins des souscontrôles qui suivent, « 20031002 » et « 20031099 » sont équivalents.
| Sous–contrôle | Conditions | Résultat |
|---|---|---|
| DIM1-1 | Core error–free56 Input Tumour record where IT5 IN ['1','2'] that matches a Core error–free Input Patient record where IP4 IN ['1','2'] AND IP1=IT1 AND IP2=IT2 AND IP11<>'99999999' AND IT12<IP11 (see note above). | Enregistrement tumeur rejeté |
| DIM1-2 | Core error–free Input Tumour record where IT5 IN ['1','2'] AND IT4 IS NOT NULL that matches no Core error–free Input Patient record where IP4='2' AND IP3=IT4 but matches a Base Patient record where BP3=IT4 AND BP11<>'99999999' AND IT12<BP11 (see note above). | Enregistrement tumeur rejeté |
| DIM1-3 | Core error–free Input Patient record where IP4='2' that matches a Base Tumour record where IP3=BT4 AND IP11<>'99999999' AND BT12<IP11 (see note above) that matches no Core error–free Input Tumour record where IT5 IN ['2','3'] AND IT1=BT1 AND IT2=BT2 AND IT3=BT3. | Enregistrement patient rejeté |
| DIM1-4 | Core error–free Input Tumour record where IT5 IN ['1','2'] that matches a Core error–free Input Patient record where IP4 IN ['1','2'] AND IP1=IT1 AND IP2=IT2 AND IP11<>'99999999' AND IT12.YEAR>(IP11.YEAR+117). | Enregistrement tumeur rejeté |
| DIM1-5 | Core error–free Input Tumour record where IT5 IN ['1','2'] AND IT4 IS NOT NULL that matches no Core error–free Input Patient record where IP4='2' AND IP3=IT4 but matches a Base Patient record where BP3=IT4 AND BP11<>'99999999' AND IT12.YEAR>(BP11.YEAR+117). | Enregistrement tumeur rejeté |
| DIM1-6 | Core error–free Input Patient record where IP4='2' that matches a Base Tumour record where IP3=BT4 AND IP11<>'99999999' AND BT12.YEAR>(IP11.YEAR+117) that matches no Core error–free Input Tumour record where IT5 IN ['2','3'] AND IT1=BT1 AND IT2=BT2 AND IT3=BT3. | Enregistrement patient rejeté |
| Sous–contrôle | Texte | Type |
|---|---|---|
| DIM1-1 | La date de diagnostic est antérieure à la date de naissance dans l'enregistrement patient en entrée jumelé. | Erreur de code |
| DIM1-2 | La date de diagnostic est antérieure à la date de naissance dans l'enregistrement patient de la base de données soumis au contrôle de jumelage. | Erreur de code |
| DIM1-3 | La date de naissance est postérieure à la date de diagnostic dans l'enregistrement tumeur de la base de données jumelé. | Erreur de code |
| DIM1-4 | La date de diagnostic est postérieure de plus de 117 ans à la date de naissance dans l'enregistrement patient en entrée jumelé. | Erreur de code |
| DIM1-5 | La date de diagnostic est postérieure de plus de 117 ans à la date de naissance dans l'enregistrement patient de la base de données jumelé. | Erreur de code |
| DIM1-6 | La date de naissance est postérieure de plus de 117 ans à la date de diagnostic dans l'enregistrement tumeur de la base de données jumelé. | Erreur de code |
| Année | Description |
|---|---|
| 2004 | Contrôle renommé : Anciennement appelé Contrôle de cohérence no 28. |
DIM2
Objectif
Ce contrôle vérifie que la date de diagnostic et la date de décès suivent un ordre chronologique logique.
| Zone | Longueur | Description | Acronyme |
|---|---|---|---|
| P1 | 2 | Province/territoire déclarant le patient | PREPPROV |
| P2 | 12 | Numéro d'identification du patient | PPIN |
| P3 | 9 | Numéro d'identification du RCC | CCR_ID |
| P4 | 1 | Type d'enregistrement patient | PRECTYPE |
| P14 | 8 | Date de décès | PDATDEA |
| T1 | 2 | Province/territoire déclarant la tumeur | TREPPROV |
| T2 | 12 | Numéro d'identification du patient dans l'enregistrement tumeur | TPIN |
| T3 | 9 | Numéro de référence de la tumeur | TTRN |
| T4 | 9 | Numéro d'identification du RCC | CCR_ID |
| T5 | 1 | Type d'enregistrement tumeur | TRECTYPE |
| T12 | 8 | Date de diagnostic | TDATDIAG |
Règles opérationnelles
Remarques importantes :
- Ces sous–contrôles doivent être exécutés dans un ordre spécial. Voir la section – 3.6.3.1 Ordre spécial d'exécution pour plus de détails.
- La comparaison des dates partiellement connues doit se faire en utilisant le niveau commun de précision le plus élevé.
Exemple : Si Date1 = AAAAMMJJ et Date2 = AAAAMM99, alors les dates doivent être comparées en utilisant l'année et le mois uniquement. Donc, pour les besoins des sous–contrôles qui suivent, « 20031002 » et « 20031099 » sont équivalents.
| Sous–contrôle | Conditions | Résultat |
|---|---|---|
| DIM2-1 | Core error–free56 Input Tumour record where IT5 IN ['1','2'] that matches a Core error–free Input Patient record where IP4 IN ['1','2'] AND IP1=IT1 AND IP2=IT2 AND IP14 NOT IN ['99999999','00000000'] AND IP14<IT12 (see note above). | Enregistrement tumeur rejeté |
| DIM2-2 | Core error–free Input Tumour record where IT5 IN ['1','2'] AND IT4 IS NOT NULL that matches no Core error–free Input Patient record where IP4='2' AND IP3=IT4 but matches a Base Patient record where BP3=IT4 AND BP14 NOT IN ['99999999','00000000'] AND BP14<IT12 (see note above). | Enregistrement tumeur rejeté |
| DIM2-3 | Core error–free Input Patient record where IP4='2' AND IP14 NOT IN ['99999999','00000000'] that matches a Base Tumour record where IP3=BT4 AND BT12>IP14 (see note above) that matches no Core error–free Input Tumour record where IT5 IN ['2','3'] AND IT1=BT1 AND IT2=BT2 AND IT3=BT3. | Enregistrement patient rejeté |
| Sous–contrôle | Texte | Type |
|---|---|---|
| DIM2-1 | La date de diagnostic est postérieure à la date de décès dans l'enregistrement patient en entrée jumelé. | Erreur de code |
| DIM2-2 | La date de diagnostic est postérieure à la date de décès dans l'enregistrement patient de la base de données jumelé. | Erreur de code |
| DIM2-3 | La date de décès est antérieure à la date de diagnostic dans l'enregistrement tumeur de la base de données jumelé. | Erreur de code |
| Année | Description |
|---|---|
| 2004 | Contrôle renommé : Anciennement appelé Contrôle de cohérence no 29. |
DIM3
Objectif
Ce contrôle vérifie que la méthode de diagnostic reflète fidèlement la relation entre la date de diagnostic et la date de décès.
| Zone | Longueur | Description | Acronyme |
|---|---|---|---|
| P1 | 2 | Province/territoire déclarant le patient | PREPPROV |
| P2 | 12 | Numéro d'identification du patient | PPIN |
| P3 | 9 | Numéro d'identification du RCC | CCR_ID |
| P4 | 1 | Type d'enregistrement patient | PRECTYPE |
| P14 | 8 | Date de décès | PDATDEA |
| T1 | 2 | Province/territoire déclarant la tumeur | TREPPROV |
| T2 | 12 | Numéro d'identification du patient dans l'enregistrement tumeur | TPIN |
| T3 | 9 | Numéro de référence de la tumeur | TTRN |
| T4 | 9 | Numéro d'identification du RCC | CCR_ID |
| T5 | 1 | Type d'enregistrement tumeur | TRECTYPE |
| T11 | 1 | Méthode de diagnostic | TMETDIAG |
| T12 | 8 | Date de diagnostic | TDATDIAG |
| T12.YEAR | 4 | 4 premiers chiffres de T12 (année de la date de diagnostic) | Sans objet |
Règles opérationnelles
- La méthode de diagnostic ne peut pas être « Certificat de décès seulement (CDS) » ni « Autopsie » quand la date de décès est « Patient dont le décès n'est pas confirmé ».
- La méthode de diagnostic peut être n'importe laquelle quand la date de décès est inconnue ou qu'elle est la même que la date de diagnostic.
- La méthode de diagnostic ne peut pas être « Certificat de décès seulement (CDS) » quand la date de diagnostic est antérieure à la date de décès 57.
Remarques importantes :
- Ces sous–contrôles doivent être exécutés dans un ordre spécial. Voir la section – 3.6.3.1 Ordre spécial d'exécution pour plus de détails.
- La comparaison des dates partiellement connues doit se faire en utilisant le niveau commun de précision le plus élevé.
Exemple : Si Date1 = AAAAMMJJ et Date2 = AAAAMM99, alors les dates doivent être comparées en utilisant l'année et le mois uniquement. Donc, pour les besoins des sous–contrôles qui suivent, « 20031002 » et « 20031099 » sont équivalents.
| Sous–contrôle | Conditions | Résultat |
|---|---|---|
| DIM3-1 | Core error–free56 Input Tumour record where IT5 IN ['1','2'] AND IT11 IN ['2','6'] AND IT12.YEAR>=1992 AND IT12.YEAR<=2003 that matches a Core error–free Input Patient record where IP4 IN ['1','2'] AND IP1=IT1 AND IP2=IT2 AND IP14='00000000' | Enregistrement tumeur rejeté |
| DIM3-2 | Core error–free Input Tumour record where IT5 IN ['1','2'] AND IT4 IS NOT NULL AND IT11 IN ['2','6'] AND IT12.YEAR>=1992 AND IT12.YEAR<=2003 that matches no Core error–free Input Patient record where IP4='2' AND IP3=IT4 but matches a Base Patient record where BP3=IT4 AND BP14='00000000' | Enregistrement tumeur rejeté |
| DIM3-3 | Core error–free Input Patient record where IP4='2' AND IP14='00000000' that matches a Base Tumour record where IP3=BT4 AND BT11 IN ['2','6'] AND BT12.YEAR>=1992 AND BT12.YEAR<=2003 that matches no Core error–free Input Tumour record where IT5 IN ['2','3'] AND IT1=BT1 AND IT2=BT2 AND IT3=BT3. | Enregistrement patient rejeté |
| DIM3-4 | Core error–free Input Tumour record where IT5 IN ['1','2'] AND IT11='6' AND IT12.YEAR>=1992 AND IT12.YEAR<=2003 that matches a Core error–free Input Patient record where IP4 IN ['1','2'] AND IP1=IT1 AND IP2=IT2 AND IP14 NOT IN ['00000000', '99999999'] AND IP14>IT12 (see note above). | Enregistrement tumeur rejeté |
| DIM3-5 | Core error–free Input Tumour record where IT5 IN ['1','2'] AND IT4 IS NOT NULL AND IT11='6' AND IT12.YEAR>=1992 AND IT12.YEAR<=2003 that matches no Core error–free Input Patient record where IP4='2' AND IP3=IT4 but matches a Base Patient record where BP3=IT4 AND BP14 NOT IN ['00000000', '99999999'] AND BP14>IT12 (see note above). | Enregistrement tumeur rejeté |
| DIM3-6 | Core error–free Input Patient record where IP4='2' AND IP14 NOT IN ['00000000', '99999999'] that matches a Base Tumour record where IP3=BT4 AND BT11='6' AND BT12.YEAR>=1992 AND BT12.YEAR<=2003 AND BT12<IP14 (see note above) that matches no Core error–free Input Tumour record where IT5 IN ['2','3'] AND IT1=BT1 AND IT2=BT2 AND IT3=BT3. | Enregistrement patient rejeté |
| Sous–contrôle | Texte | Type |
|---|---|---|
| DIM3-1 | La méthode de diagnostic ne peut pas être « Certificat de décès seulement (CDS) » ni « Autopsie » quand la date de décès indique qu'il s'agit d'un « Patient dont le décès n'est pas confirmé » dans l'enregistrement patient en entrée jumelé. | Erreur de code |
| DIM3-2 | La méthode de diagnostic ne peut pas être « Certificat de décès seulement (CDS) » ni « Autopsie » quand la date de décès indique qu'il s'agit d'un « Patient dont le décès n'est pas confirmé » dans l'enregistrement patient de la base de données jumelé. | Erreur de code |
| DIM3-3 | La date de décès ne peut pas indiquer que le patient est en vie quand la méthode de diagnostic est « Certificat de décès seulement (CDS) » ou « Autopsie » dans un enregistrement tumeur de la base de données jumelé. | Erreur de code |
| DIM3-4 | La méthode de diagnostic ne peut pas être « Certificat de décès seulement (CDS) » quand la date de diagnostic est antérieure à la date de décès dans l'enregistrement patient en entrée jumelé. | Erreur de code |
| DIM3-5 | La méthode de diagnostic ne peut pas être « Certificat de décès seulement (CDS) » quand la date de diagnostic est antérieure à la date de décès dans l'enregistrement patient de la base de données jumelé. | Erreur de code |
| DIM3-6 | La date de décès ne peut pas être postérieure à la date de diagnostic dans un enregistrement tumeur de la base de données jumelé pour lequel la méthode de diagnostic est « Certificat de décès seulement (CDS) ». | Erreur de code |
| Année | Description |
|---|---|
| 2004 | Contrôle renommé : Anciennement appelé Contrôle de cohérence no 30 – Partie 1. |
DIM4
Objectif
Ce contrôle vérifie que la méthode utilisée pour établir la date du diagnostic reflète fidèlement la relation entre la date de diagnostic et la date de décès.
| Zone | Longueur | Description | Acronyme |
|---|---|---|---|
| P1 | 2 | Province/territoire déclarant le patient | PREPPROV |
| P2 | 12 | Numéro d'identification du patient | PPIN |
| P3 | 9 | Numéro d'identification du RCC | CCR_ID |
| P4 | 1 | Type d'enregistrement patient | PRECTYPE |
| P14 | 8 | Date de décès | PDATDEA |
| T1 | 2 | Province/territoire déclarant la tumeur | TREPPROV |
| T2 | 12 | Numéro d'identification du patient dans l'enregistrement tumeur | TPIN |
| T3 | 9 | Numéro de référence de la tumeur | TTRN |
| T4 | 9 | Numéro d'identification du RCC | CCR_ID |
| T5 | 1 | Type d'enregistrement tumeur | TRECTYPE |
| T12 | 8 | Date de diagnostic | TDATDIAG |
| T12.YEAR | 4 | 4 premiers chiffres de T12 (année de la date de diagnostic) | Sans objet |
| T24 | 1 | Méthode utilisée pour établir la date du diagnostic | TMETHUSED |
Règles opérationnelles
- La méthode utilisée pour établir la date du diagnostic ne peut pas être « Autopsie seulement » ou « Certificat de décès seulement (CDS) » quand la date de décès est « Patient dont le décès n'est pas confirmé » ou quand la date de diagnostic est antérieure à la date de décès.
- La méthode utilisée pour établir la date du diagnostic peut être n'importe laquelle quand la date de décès est inconnue ou qu'elle correspond à la date de diagnostic.
Notes importantes :
- Ces sous–contrôles doivent être exécutés dans un ordre spécifique. Voir la section 3.6.3.1 Ordre spécial d'exécution pour plus de détails.
- La comparaison des dates partiellement connues doit se faire en utilisant le niveau commun de précision le plus élevé.
Exemple : Si Date1 = AAAAMMJJ et Date2 = AAAAMM99, alors les dates doivent être comparées en utilisant l'année et le mois uniquement. Donc, pour les besoins des sous–contrôles qui suivent, « 20031002 » et « 20031099 » sont équivalents.
| Sous–contrôle | Conditions | Résultat |
|---|---|---|
| DIM4-1 | Core error–free56Input Tumour record where IT5 IN ['1','2'] AND IT12.YEAR>=2004 AND IT24 IN ['3','8'] that matches a Core error–free Input Patient record where IP4 IN ['1','2'] AND IP1=IT1 AND IP2=IT2 AND IP14='00000000' | Enregistrement tumeur rejeté |
| DIM4-2 | Core error–free Input Tumour record where IT5 IN ['1','2'] AND IT4 IS NOT NULL AND IT12.YEAR>=2004 AND IT24 IN ['3','8'] that matches no Core error–free Input Patient record where IP4='2' AND IP3=IT4 but matches a Base Patient record where BP3=IT4 AND BP14='00000000'. | Enregistrement tumeur rejeté |
| DIM4-3 | Core error–free Input Patient record where IP4='2' AND IP14='00000000' that matches a Base Tumour record where IP3=BT4 AND BT12.YEAR>=2004 AND BT24 IN ['3','8'] that matches no Core error–free Input Tumour record where IT5 IN ['2','3'] AND IT1=BT1 AND IT2=BT2 AND IT3=BT3. | Enregistrement patient rejeté |
| DIM4-4 | Core error–free Input Tumour record where IT5 IN ['1','2'] AND IT12.YEAR>=2004 AND IT24 IN ['3','8'] that matches a Core error–free Input Patient record where IP4 IN ['1','2'] AND IP1=IT1 AND IP2=IT2 AND IP14 NOT IN ['00000000', '99999999'] AND IP14>IT12 (see note above). | Enregistrement tumeur rejeté |
| DIM4-5 | Core error–free Input Tumour record where IT5 IN ['1','2'] AND IT4 IS NOT NULL AND IT12.YEAR>=2004 AND IT24 IN ['3','8'] that matches no Core error–free Input Patient record where IP4='2' AND IP3=IT4 but matches a Base Patient record where BP3=IT4 AND BP14 NOT IN ['00000000', '99999999'] AND BP14>IT12 (see note above). | Enregistrement tumeur rejeté |
| DIM4-6 | Core error–free Input Patient record where IP4='2' AND IP14 NOT IN ['00000000', '99999999'] that matches a Base Tumour record where IP3=BT4 AND BT12.YEAR>=2004 AND BT12<IP14 (see note above) AND BT24 IN ['3','8'] that matches no Core error–free Input Tumour record where IT5 IN ['2','3'] AND IT1=BT1 AND IT2=BT2 AND IT3=BT3. | Enregistrement patient rejeté |
| Sous–contrôle | Texte | Type |
|---|---|---|
| DIM4-1 | La méthode utilisée pour établir la date de diagnostic ne peut pas être « Autopsie seulement » ni « Certificat de décès seulement (CDS) » quand la date de décès indique qu'il s'agit d'un « Patient dont le décès n'est pas confirmé » dans l'enregistrement patient en entrée jumelé. | Erreur de code |
| DIM4-2 | La méthode utilisée pour établir la date de diagnostic ne peut pas être « Autopsie seulement » ni « Certificat de décès seulement (CDS) » quand la date de décès indique qu'il s'agit d'un « Patient dont le décès n'est pas confirmé » dans l'enregistrement patient de la base de données jumelé. | Erreur de code |
| DIM4-3 | La date de décès ne peut pas indiquer qu'il s'agit d'un « Patient dont le décès n'est pas confirmé » quand la méthode utilisée pour établir la date de diagnostic est « Autopsie seulement » ou « Certificat de décès seulement (CDS) » dans un enregistrement tumeur de la base de données jumelé. | Erreur de code |
| DIM4-4 | La méthode utilisée pour établir la date de diagnostic ne peut pas être « Autopsie seulement » ni « Certificat de décès seulement (CDS) » quand la date de diagnostic est antérieure à la date de décès dans l'enregistrement patient en entrée jumelé. | Erreur de code |
| DIM4-5 | La méthode utilisée pour établir la date de diagnostic ne peut pas être « Autopsie seulement » ni « Certificat de décès seulement (CDS) » quand la date de diagnostic est antérieure à la date de décès dans l'enregistrement patient de la base de données jumelé. | Erreur de code |
| DIM4-6 | La date de décès ne peut pas être postérieure à la date de diagnostic dans un enregistrement tumeur de la base de données jumelé dans lequel la méthode utilisée pour établir la date de diagnostic est « Autopsie seulement » ou « Certificat de décès seulement (CDS) » | Erreur de code |
| Année | Description |
|---|---|
| 2004 | Contrôle renommé : Anciennement appelé Contrôle de cohérence no 30 – Partie 2. |
DIM5
Objectif
Ce contrôle vérifie que le sexe du patient et le code topographique de la tumeur sont cohérents.
| Zone | Longueur | Description | Acronyme |
|---|---|---|---|
| P1 | 2 | Province/territoire déclarant le patient | PREPPROV |
| P2 | 12 | Numéro d'identification du patient | PPIN |
| P3 | 9 | Numéro d'identification du RCC | CCR_ID |
| P4 | 1 | Type d'enregistrement patient | PRECTYPE |
| P10 | 1 | Sexe | PSEX |
| T1 | 2 | Province/territoire déclarant la tumeur | TREPPROV |
| T2 | 12 | Numéro d'identification du patient dans l'enregistrement tumeur | TPIN |
| T3 | 9 | Numéro de référence de la tumeur | TTRN |
| T4 | 9 | Numéro d'identification du RCC | CCR_ID |
| T5 | 1 | Type d'enregistrement tumeur | TRECTYPE |
| T15 | 4 | CIM–O–2/3 Topographie | TICD_O2T |
Règles opérationnelles
- Les tumeurs diagnostiquées dans un organe féminin doivent être associées à un patient de sexe féminin. Les organes féminins sont ceux correspondant aux codes topographiques suivants : CIM–O–2/3 Topographie : C510 à C589.
- Les tumeurs diagnostiquées dans un organe masculin doivent être associées à un patient de sexe masculin. Les organes masculins sont ceux dont les codes topographiques sont :
CIM–O–2/3 Topographie : C600 à C639.
Notes importantes :
Ces sous–contrôles doivent être exécutés dans un ordre spécifique. Voir la section 3.6.3.1 Ordre spécial d'exécution pour plus de détails.
| Sous–contrôle | Conditions | Résultat |
|---|---|---|
| DIM5-1 | (Core error–free56 Input Tumour record where IT5 IN ['1','2'] AND IT15 IN [ICD–O–2/3 Topography codes associated to female organ] that matches a Core error–free Input Patient record where IP4 IN ['1','2'] AND IP1=IT1 AND IP2=IT2 AND IP10 IN ['1','9']) OR (Core error–free Input Tumour record where IT5 IN ['1','2'] AND IT15 IN [ICD–O–2/3 Topography codes associated to male organ] that matches a Core error–free Input Patient record where IP4 IN ['1','2'] AND IP1=IT1 AND IP2=IT2 AND IP10 IN ['2','9']) |
Enregistrement tumeur rejeté |
| DIM5-2 | (Core error–free Input Tumour record where IT5 IN ['1','2'] AND IT4 IS NOT NULL AND IT15 IN [ICD–O–2/3 Topography codes associated to female organ] that matches no Core error–free Input Patient record where IP4='2' AND IP3=IT4 but matches a Base Patient record where BP3=IT4 AND BP10 IN ['1','9']) OR (Core error–free Input Tumour record where IT5 IN ['1','2'] AND IT4 IS NOT NULL AND IT15 IN [ICD–O–2/3 Topography codes associated to male organ] that matches no Core error–free Input Patient record where IP4='2' AND IP3=IT4 but matches a Base Patient record where BP3=IT4 AND BP10 IN ['2','9']) |
Enregistrement tumeur rejeté |
| DIM5-3 | (Core error–free Input Patient record where IP4='2' AND IP10 IN ['1','9'] that matches a Base Tumour record where IP3=BT4 AND BT15 IN [ICD–O–2/3 Topography codes associated to female organ] that matches no Core error–free Input Tumour record where IT5 IN ['2','3'] AND IT1=BT1 AND IT2=BT2 AND IT3=BT3) OR (Core error–free Input Patient record where IP4='2' AND IP10 IN ['2','9'] that matches a Base Tumour record where IP3=BT4 AND BT15 IN [ICD–O–2/3 Topography codes associated to male organ] that matches no Core error–free Input Tumour record where IT5 IN ['2','3'] AND IT1=BT1 AND IT2=BT2 AND IT3=BT3) |
Enregistrement patient rejeté |
| Sous–contrôle | Texte | Type |
|---|---|---|
| DIM5-1 | Le code topographique de la CIM–O–2/3 est en contradiction avec le code de sexe de l'enregistrement patient en entrée jumelé. | Erreur de code |
| DIM5-2 | Le code topographique de la CIM–O–2/3 est en contradiction avec le code de sexe de l'enregistrement patient de la base de données jumelé. | Erreur de code |
| DIM5-3 | Le code de sexe est en contradiction avec le code topographique de la CIM–O–2/3 de l'enregistrement tumeur de la base de données jumelé. | Erreur de code |
| Année | Description |
|---|---|
| 2004 | Contrôle renommé : Anciennement appelé COR31. Règles opérationnelles modifiées : La vérification est maintenant effectuée sur les codes de la CIM–O–3 uniquement. |
DIM6
Objectif
Ce contrôle vérifie qu'aucun enregistrement tumeur « en double » n'est créé pour un enregistrement patient particulier (années de données de 1992 à 2006 seulement). En 2007, le RCC a adopté les règles du SEER. De nouveaux contrôles seront mis en œuvre pour respecter ces nouvelles règles.
| Zone | Longueur | Description | Acronyme |
|---|---|---|---|
| T1 | 2 | Province/territoire déclarant la tumeur | TREPPROV |
| T12.YEAR | 4 | 4 premiers chiffres de T12 (année de la date de diagnostic) | Sans objet |
| T2 | 12 | Numéro d'identification du patient dans l'enregistrement tumeur | TPIN |
| T3 | 9 | Numéro de référence de la tumeur | TTRN |
| T4 | 9 | Numéro d'identification du RCC | CCR_ID |
| T5 | 1 | Type d'enregistrement tumeur | TRECTYPE |
| T15 | 4 | CIM–O–2/3 Topographie | TICD_O2T |
| T15.SITE | 3 | Premier 3 caractères de T15 (le siège du CIM–O–2/3 Topographie) | Sans objet |
| T15.SUBSITE | 1 | Dernier caractère T15 (le sous–siège du CIM–O–2/3 Topographie) | Sans objet |
| T19 | 1 | Latéralité | TLATERAL |
| T21 | 4 | CIM–O–3 Histologie | TICD_O3H |
Règles opérationnelles
Les tumeurs ayant des « topographies équivalentes » sont des tumeurs ayant :
- les mêmes sièges56 et sous–sièges59 selon la CIM–O–3 ou
- les mêmes sièges selon la CIM–O–3, mais au moins un sous–siège qui est « chevauchant » (8) ou « sans autre indication (SAI) » (9) ou
- des topographies chevauchantes d'après le tableau de concordance Codes topographiques équivalents pour les sièges chevauchants et non précisés58
Les tumeurs ayant des « histologies équivalentes » sont des tumeurs ayant :
- le même code d'histologie de la CIM–O–3 ou
- le même groupe histologique selon le tableau de concordance Codes d'histologie équivalents56.
Un patient peut présenter des tumeurs hématopoïétiques multiples (tumeurs dont les codes d'histologie de la CIM–O–3 sont compris dans la tranche de 9590 à 9989) uniquement si les tumeurs ont des codes d'histologie non équivalents. (Donc, un patient ne peut pas présenter plus d'une tumeur hématopoïétique dans chaque groupe de codes d'histologie équivalents, quelles que soient leurs topographie et latéralité respectives.)
- Un patient peut présenter des tumeurs non hématopoïétiques multiples ayant des topographies équivalentes et des histologies équivalentes uniquement si les tumeurs sont situées dans des organes pairs ayant une latéralité spécifique (côté gauche, côté droit, origine non précisée, bilatérale) et différente.
Notes importantes :
Ces sous-contrôles doivent être exécutés dans un ordre spécifique. Voir la section 3.6.3.1 Ordre spécial d'exécution pour plus de détails.
| Sous–contrôle | Conditions | Résultat |
|---|---|---|
| DIM6-1 | Core error–free56 Input Tumour record (say A) where A.T5 IN ['1','2'] AND A.T21 IN ['9590'–'9989'] that matches a Core error–free Input Tumour record (say B) where B.T5 IN ['1','2'] AND A.T1=B.T1 AND A.T2=B.T2 AND A.T3<>B.T3 AND B.T21 IN ['9590'–'9989'] AND (A.T21=B.T21 OR (A.T21 and B.T21 are equivalent based on reference table Equivalent Histologies)). | Enregistrement tumeur A et B rejeté |
| DIM6-2 | Sans objet61 | Sans objet |
| DIM6-3 | Core error–free Input Tumour record (say A) where A.T5 IN ['1','2'] AND A.T4 IS NOT NULL AND A.T21 IN ['9590'–'9989'] that matches a Base Tumour record (say B) where A.T4=B.T4 AND (A.T1<>B.T1 OR A.T3<>B.T3) AND B.T21 IN ['9590'–'9989'] AND (A.T21=B.T21 OR (A.T21 and B.T21 are equivalent based on reference table Equivalent Histologies)) that matches no Core error–free Input Tumour record (say C) where C.T5 IN ['2','3'] AND C.T1=B.T1 AND C.T2=B.T2 AND C.T3=B.T3. | Enregistrement tumeur A rejeté |
| DIM6-4 | Core error–free Input Tumour record (say A) where A.T5 IN ['1','2'] that matches a Core error–free Input Tumour record (say B) where B.T5 IN ['1','2'] AND A.T1=B.T1 AND A.T2=B.T2 AND A.T3<>B.T3 AND NOT (A.T21 IN ['9590'–'9989'] AND B.T21 IN ['9590'–'9989']) AND (A.T15=B.T15 OR (A.T15.SITE=B.T15.SITE AND (A.T15.SUBSITE IN ['8','9'] OR B.T15.SUBSITE IN ['8','9'])) OR (A.T15 and B.T15 are equivalent based on Equivalent Topographies for Overlapping and Unspecified Sites)) AND (A.T21=B.T21 OR (A.T21 and B.T21 are equivalent based on Equivalent Histologies)) AND (A.T19 IN ['9','0'] OR B.T19 IN ['9','0'] OR A.T19=B.T19) | Enregistrement tumeur A et B rejeté |
| DIM6-5 | Sans objet59. | Sans objet |
| DIM6-6 | Core error–free Input Tumour record (say A) where A.T5 IN ['1','2'] AND A.T4 IS NOT NULL that matches a Base Tumour record (say B) where A.T4=B.T4 AND (A.T1<>B.T1 OR A.T3<>B.T3) AND NOT (A.T21 IN ['9590'–'9989'] AND B.T21 IN ['9590'–'9989']) AND (A.T15=B.T15 OR (A.T15.SITE=B.T15.SITE AND (A.T15.SUBSITE IN ['8','9'] OR B.T15.SUBSITE IN ['8','9'])) OR (A.T15 and B.T15 are equivalent based on Equivalent Topographies for Overlapping and Unspecified Sites)) AND (A.T21=B.T21 OR (A.T21 and B.T21 are equivalent based on Equivalent Histologies)) AND (A.T19 IN ['9','0'] OR B.T19 IN ['9','0'] OR A.T19=B.T19) that matches no Core error–free Input Tumour record (say C) where C.T5 IN ['2','3'] AND C.T1–B.T1 AND C.T2=B.T2 AND C.T3=B.T3. | Enregistrement tumeur A rejeté |
| Sous–contrôle | Texte | Type |
|---|---|---|
| DIM6-1 | Enregistrements tumeur en entrée en double d'une tumeur du système hématopoïétique selon le code d'histologie de la CIM–O–3. | Erreur de code |
| DIM6-2 | Sans objet1. | Sans objet |
| DIM6-3 | Enregistrement qui est un double d'un enregistrement tumeur de la base de données existant concernant une tumeur du système hématopoïétique selon le code d'histologie de la CIM–O–3. | Erreur de code |
| DIM6-4 | Enregistrements tumeur en entrée en double selon les codes de topographie et d'histologie de la CIM–O–3 et le code de latéralité. | Erreur de code |
| DIM6-5 | Sans objet4. | Sans objet |
| DIM6-6 | Enregistrement qui est un double d'un enregistrement tumeur de la base de données existant selon les codes de topographie et d'histologie de la CIM–O–3 et le code de latéralité. | Erreur de code |
| Année | Description |
|---|---|
| 2006 | Contrôle qui n'est plus utilisé (s'applique uniquement aux années de données de 1992 à 2006). Nouvelles règles adoptées pour les tumeurs primaires multiples/l'histologie. |
| 2004 | Contrôle renommé : Anciennement appelé Contrôle de cohérence no 34 A-F. Règles opérationnelles modifiées : Les enregistrements éventuellement en double de tumeurs dont la latéralité est inconnue sont maintenant rejetés. La logique de contrôle a été modifiée pour ajouter le cas d'un enregistrement tumeur qui est en double d'un enregistrement tumeur de la base de données sur le point d'être mis à jour ou supprimé. |
3.6.4 Contrôles de jumelage avant transfert
Le but des contrôles de jumelage avant transfert est de repérer les enregistrements en entrée exempts d'erreurs de code4 qui ne peuvent pas être transférés dans le RCC parce que d'autres enregistrements en entrée connexes manquent ou contiennent des erreurs de code.
Le tableau qui suit résume le but de chaque contrôle compris dans cette catégorie.
| Nom du contrôle | Objectif |
|---|---|
| PPM1 | Vérifie qu'aucun enregistrement patient orphelin n'est créé dans la base de données du RCC |
| PPM2 | Vérifie qu'aucun enregistrement tumeur orphelin n'est créé dans la base de données du RCC. |
PPM1
Objectif
Ce contrôle vérifie qu'aucun enregistrement patient orphelin n'est créé dans la base de données du RCC.
| Zone | Longueur | Description | Acronyme |
|---|---|---|---|
| T1 | 2 | Province/territoire déclarant la tumeur | TREPPROV |
| T2 | 12 | Numéro d'identification du patient dans l'enregistrement tumeur | TPIN |
| T4 | 9 | Numéro d'identification du RCC | CCR_ID |
| T5 | 1 | Type d'enregistrement tumeur | TRECTYPE |
| P1 | 2 | Province/territoire déclarant le patient | PREPPROV |
| P2 | 12 | Numéro d'identification du patient | PPIN |
| P3 | 9 | Numéro d'identification du RCC | CCR_ID |
| P4 | 1 | Type d'enregistrement patient | PRECTYPE |
Règles opérationnelles
| Sous–contrôle | Conditions | Résultat |
|---|---|---|
| PPM1-1 | Core error–free56 Input Patient record where P4='1' that matches no Core error–free Input Tumour record where T5='1' AND P1=T1 AND P2=T2. | Enregistrement patient rejeté |
| PPM1-2 | One or more Core error–free Input Tumour records with the same IT4 where IT5='3' that match no Core error–free Input Patient record where IP4='3' AND IP3=IT4 and match no Core error–free Input Tumour record where IT5 IN ['1','2'] AND IT4=IT4 but match a Base Patient record where IT1=BP1 AND IT4=BP3 and match as many Base Tumour records where BT1=IT1 AND BT4=IT4. | Enregistrements tumeur rejetés |
| Sous–contrôle | Texte | Type |
|---|---|---|
| PPM1-1 | L'enregistrement patient ne peut pas être ajouté, parce que tous les enregistrements tumeur d'ajout connexes ont été rejetés. | Erreur de code |
| PPM1-2 | Les enregistrements tumeur ne peuvent pas être supprimés parce que cela créerait un enregistrement patient orphelin. | Erreur de code |
| Année | Description |
|---|---|
| 2004 | Renommé : Anciennement appelé Directives supplémentaires pour la mise à jour du RCC no 2. Règles opérationnelles ajoutées : Empêche l'ajout d'un nouvel enregistrement patient sans enregistrement tumeur. |
PPM2
Objectif
Ce contrôle vérifie qu'aucun enregistrement tumeur orphelin n'est créé dans la base de données du RCC.
| Zone | Longueur | Description | Acronyme |
|---|---|---|---|
| T1 | 2 | Province/territoire déclarant la tumeur | TREPPROV |
| T2 | 12 | Numéro d'identification du patient dans l'enregistrement tumeur | TPIN |
| T4 | 9 | Numéro d'identification du RCC | CCR_ID |
| T5 | 1 | Type d'enregistrement tumeur | TRECTYPE |
| P1 | 2 | Province/territoire déclarant le patient | PREPPROV |
| P2 | 12 | Numéro d'identification du patient | PPIN |
| P3 | 9 | Numéro d'identification du RCC | CCR_ID |
| P4 | 1 | Type d'enregistrement patient | PRECTYPE |
Règles opérationnelles
| Sous–contrôle | Conditions | Résultat |
|---|---|---|
| PPM2-1 | Core error–free56 Input Tumour record where T5='1' AND T4 IS NULL that matches no Core error–free Input Patient record where P4='1' AND P1=T1 AND P2=T2. | Enregistrement tumeur rejeté |
| PPM2-2 | Core error–free Input Patient record where IP4='3' that matches less Core error–free Input Tumour records where IT5='3' AND IT4=IP3 than Base Tumour Record where BT1=IP1 AND BT4=IP3 | Enregistrement patient rejeté |
| Sous–contrôle | Texte | Type |
|---|---|---|
| PPM2-1 | L'enregistrement tumeur ne peut pas être ajouté, parce que l'enregistrement patient d'ajout connexe a été rejeté. | Erreur de code |
| PPM2-2 | L'enregistrement patient ne peut pas être supprimé, parce que tous les enregistrements tumeur de la base de données connexes ayant le même code de province/territoire déclarant ont été supprimés. | Erreur de code |
| Année | Description |
|---|---|
| 2004 | Contrôle renommé : Anciennement appelé Directives supplémentaires pour la mise à jour du RCC no 1. Règles opérationnelles ajoutées : Prévient l'addition d'un nouvel enregistrement tumeur sans un enregistrement patient. |
3.7 Transfert des données
Description
La phase de transfert des données représente l'enregistrement réel des données validées dans la base de données du RCC. Durant cette phase, les enregistrements en entrée qui ont été validés sont ajoutés, mis à jour ou supprimés dans la base de données du RCC conformément à l'opération précisée par le RPTC dans chaque enregistrement. Selon l'opération, le système produit un numéro d'identification du RCC et calcule certaines variables dérivées.
En plus de l'enregistrement des données, la phase de transfert des données comporte la mise à jour des tableaux auxiliaires utilisés par d'autres processus, comme le couplage interne des enregistrements et la confirmation des décès. Ces tableaux sont les suivants :
- Suppression du numéro d'identification du RCC
- Autre forme de nom de famille.
- Couplage interne des enregistrements – Référence croisée sans couplage.
- Confirmation de décès – Référence croisée sans couplage.
Le contenu et l'objectif des tableaux susmentionnés sont décrits à l'Annexe F – Tableaux auxiliaires.
Organisation
Cette section est organisée comme il suit :
| Sous-section | Description |
|---|---|
| 3.7.1 Traitement d'enregistrement patient d'ajout | Façon dont les enregistrements en entrée sont traités selon l'opération et le type d'enregistrement. |
| 3.7.2 Traitement d'enregistrement tumeur d'ajout | |
| 3.7.3 Traitement d'enregistrement patient mise à jour | |
| 3.7.4 Traitement d'enregistrement tumeur de mise à jour | |
| 3.7.5 Traitement d'enregistrement patient de suppression | |
| 3.7.6 Traitement d'enregistrement tumeur de suppression | |
| 3.7.7 Calcul des variables dérivées patient | |
| 3.7.8 Calcul des variables dérivées tumeur. | Façon dont les variables dérivées patient et tumeur sont calculées. |
Conventions d'écriture
Dans les pages qui suivent, les préfixes « I » et « B » précédant les numéros de zone indiquent qu'il s'agit de zones d'enregistrement en entrée ou d'enregistrement de la base de données, respectivement. Ces préfixes sont utilisés pour indiquer l'origine de la variable correspondante dans les expressions.
Exemple : IP6 désigne la variable P6 dans un enregistrement en entrée.
Exemple : BTD2 représente la variable TD2 dans un enregistrement de la base de données.
3.7.1 Traitement d'enregistrement patient d'ajout
Pour chaque enregistrement patient d'ajout validé, les opérations qui suivent sont effectuées :
Création d'un nouvel enregistrement patient dans la base de données en utilisant les éléments suivants :
- Numéro d'identification du RCC (P3) : production d'un nouveau numéro d'identification du RCC (voir plus loin);
- Éléments de données de base (P1 à P19, sauf P4 – Type d'enregistrement en entrée) : Valeurs des variables correspondantes de l'enregistrement en entrée;
- Variables dérivées (PD1 à PD8) : Valeurs des variables dérivées patient applicables (voir 3.7.7 Calcul des variables dérivées patient).
3.7.1.1 Création du numéro d'identification du RCC
La logique pour créer un nouveau numéro d'identification du RCC est la suivante.
- Today _Year4 l'année de la date d'aujourd'hui (4 chiffres).
- Today_Year2 les deux derniers chiffres de l'année de la date d'aujourd'hui (2 chiffres).
- Last_CCRID_Year4 l'année où le dernier numéro d'identification du RCC a été créé (4 chiffres).
- CCR_Sequence_Number le numéro de séquence utilisé pour créer le numéro d'identification du RCC (6 chiffres).
- Check_Digit un caractère de remplissage pour le nouveau chiffre de contrôle du numéro d'identification du RCC (1 chiffre)
- New_CCR_ID des caractères de remplissage pour le nouveau numéro d'identification du RCC (9 chiffres).
- Check_Digit() une fonction qui produit un numéro de contrôle d'après la logique décrite dans l'Annexe X – Routine du chiffre de contrôle du numéro d'identification du RCC.
- || un opérateur sur chaîne qui concatène deux chaînes de texte.
BEGIN
END;
3.7.2 Traitement d'enregistrement tumeur d'ajout
Pour chaque enregistrement tumeur d'ajout dont les éléments de données de base (T1 à T26) sont valides, les opérations qui suivent sont effectuées :
Création d'un nouvel enregistrement tumeur dans la base de données à l'aide des éléments suivants :
- Éléments de données de base (T1 à T26, sauf T5 – type d'enregistrement en entrée) : Valeur des éléments de données de base en entrée correspondants;
- Numéro d'identification du RCC (T4) : Numéro d'identification du RCC déclaré ou, s'il manque, le numéro d'identification du RCC attribué au nouvel enregistrement patient correspondant (enregistrement patient ayant les mêmes province/territoire déclarant et numéro d'identification du patient);
- Éléments de données SC (T27 à T41 et T52) :
- Si la tumeur fait partie de la portée de la stadification concertée du RCC et que les éléments de données SC en entrée sont valides, alors les éléments de données SC en entrée sont utilisés.
- Si la tumeur fait partie de la portée de la stadification concertée du RCC, mais que les éléments de données SC en entrée sont invalides, les éléments de données correspondants dans la base de données sont remplis de « R ».
- Si la tumeur est hors de la portée de la stadification concertée du RCC, alors des valeurs NULLES sont utilisées.
- Éléments de données TNM de l'AJCC (T42 à T51) :
- Si la tumeur fait partie de la portée de la stadification TNM de l'AJCC dans le RCC et que les éléments de données TNM de l'AJCC sont valides, ces derniers sont utilisés.
- Si la tumeur fait partie de la portée de la stadification TNM de l'AJCC dans le RCC, mais que les éléments de données TNM de l'AJCC sont invalides, les éléments de données correspondants de la base de données sont remplis de « R ».
- Si la tumeur est hors de la portée de la stadification TNM de l'AJCC dans le RCC, alors des valeurs NULLES sont utilisées.
- Éléments de données dérivés (TD1 à TD20) : Valeurs des variables dérivées tumeur pertinentes (voir 3.7.8 Calcul des variables dérivées tumeur).
3.7.3 Traitement d'enregistrement patient de mise à jour
Pour chaque enregistrement patient de mise à jour validé, les opérations suivantes sont effectuées :
- Mise à jour du tableau Autre forme de nom de famille (voir plus loin);
- Confirmation des déces – Fichier de renvoi de non couplage (DLXR) est mis à jour (voir plus loin)
- Mise à jour de l'enregistrement patient de la base de données correspondant :
- Éléments de données de base (P1 à P19, sauf P4 – Type d'enregistrement en entrée) : Toutes les valeurs des variables de l'enregistrement en entrée,
- Variables dérivées (PD1 à PD8) : Valeurs des variables dérivées patient pertinentes (voir 3.7.7 Calcul des variables dérivées patient).
3.7.3.1 Mise à jour du tableau Autre forme de nom de famille.
Le tableau Autre forme de nom de famille est mis à jour comme il suit.
Soit P6 le nom de famille courant du patient
IF BP6 IS NOT NULL AND (IP6 IS NULL OR IP6 <> BP6) AND (combinaison BP3, BP6 NOT IN [tableau Autre forme de nom de famille]) THEN
la combinaison BP3, BP6 est ajoutée au tableau Autre forme de nom de famille.
END IF
Voir l'Annexe F – Tableaux auxiliaires – Autre forme du nom de famille pour plus de détails.
3.7.3.2 Mise à jour du tableau Confirmation de décès – Référence croisée sans couplage
Si le décès est confirmé dans l'enregistrement patient de la base de données et l'enregistrement en entrée réinitialise toutes les données de décès, la confirmation de décès est considérée comme refusée et le tableau Confirmation de décès – Référence croisée sans couplage est mis à jour de la façon suivante :
Soit P14 la date de décès du patient
Soit P15 la province/le territoire ou le pays de décès du patient
Soit P16 le numéro d'enregistrement du décès du patient
Soit P17 la cause sous–jacente du décès du patient
Soit P18 la confirmation par autopsie de la cause de décès du patient
Soit PD5 le statut de la confirmation du décès
IF (BPD5='2' AND IP14='00000000' AND IP15='000' AND IP16='000000' AND
IP17='0000' AND IP18='0') THEN
La combinaison BP3, BP14, BP15 et BP16 est ajoutée au tableau Confirmation de décès – Référence croisée sans couplage.
END IF
Voir l'annexe F – Tableaux auxiliaires – Tableau Confirmation de décès – Référence croisée sans couplage pour plus de détails
3.7.4 Traitement d'enregistrement tumeur de mise à jour
Pour chaque enregistrement tumeur de mise à jour dont les éléments de données de base (T1 à T26) sont valides, les opérations qui suivent sont effectuées :
- Mise à jour de l'enregistrement tumeur de la base de données correspondant à l'aide des éléments suivants :
- Éléments de données de base (T1 à T26, sauf T5 – Type d'enregistrement en entrée) : Valeur des éléments de données de base en entrée correspondants;
- Éléments de données SC (T27 à T41 et T52) :
- Si la tumeur fait partie de la portée de la stadification concertée du RCC et que les éléments de données SC en entrée sont valides, alors les éléments de données SC en entrée sont utilisés.
- Si la tumeur fait partie de la portée de la stadification concertée du RCC, mais que les éléments de données SC en entrée sont invalides, les éléments de données correspondants dans la base de données sont remplis de « R ».
- Si la tumeur est hors de la portée de la stadification concertée du RCC, alors des valeurs NULLES sont utilisées.
- Éléments de données TNM de l'AJCC (T42 à T51) :
- Si la tumeur fait partie de la portée de la stadification TNM de l'AJCC dans le RCC et que les éléments de données TNM de l'AJCC sont valides, ces derniers sont utilisés.
- Si la tumeur fait partie de la portée de la stadification TNM de l'AJCC dans le RCC, mais que les éléments de données TNM de l'AJCC sont invalides, les éléments de données correspondants de la base de données sont remplis de « R ».
- Si la tumeur est hors de la portée de la stadification TNM de l'AJCC dans le RCC, alors des valeurs NULLES sont utilisées.
- Éléments de données dérivés (TD1 à TD20) : Valeurs des variables dérivées tumeur pertinentes (voir 3.7.8 Calcul des variables dérivées tumeur).
3.7.5 Traitement d'enregistrement tumeur de suppression
Pour chaque enregistrement patient de suppression validé, les opérations suivantes sont effectuées :
- suppression, ou annulation de la propriété, de l'enregistrement patient de la base de données correspondant (voir plus loin);
- en cas d'annulation de la propriété, les variables dérivées patient correspondantes sont mises à jour (voir 3.7.7 Calcul des variables dérivées patient).
En cas de suppression réelle de l'enregistrement patient :
- le tableau Suppression du numéro d'identification du RCC est mis à jour (voir plus loin);
- le tableau Autre forme de nom de famille est mis à jour (voir plus loin).
- Couplage interne des enregistrements – Fichier de renvoi de non-couplage (DLXR)
- Confirmation des décès – Fichier de renvoi de non-couplage (DLXR).
3.7.5.1 Suppression ou annulation de la propriété de l'enregistrement patient
Une annulation de la propriété est nécessaire lorsqu'un RPTC supprime un enregistrement patient, mais qu'il ne possdre ascendant en fonction du numéro de référence de la tumeur (TTRN), du numéro d'assurance–maladie (THIN) et du code de proviède pas tous les enregistrements tumeur connexes (c'est-à-dire, qu'au moins un enregistrement tumeur connexe appartient à un autre RPTC). Le cas échéant, l'enregistrement patient ne peut pas être supprimé de la base de données, car cela créerait des enregistrements tumeur orphelins. En lieu et place, la propriété (exprimée par les valeurs de P1 – Province/territoire déclarant le patient et P2 – Numéro d'identification du patient) de l'enregistrement patient de la base de données existant est transférée au RPTC qui est le propriétaire de l'enregistrement tumeur restant le plus récent.
La détermination de la dernière tumeur diagnostiquée chez le patient est fondée sur les dates de diagnostic (TDATDIAG) classées par ordre chronologique et les règles supplémentaires qui suivent :
- Lorsque l'on classe les tumeurs par ordre chronologique en se basant sur la date du diagnostic, les dates moins précises doivent venir avant les dates plus précises. Par exemple, si la date du diagnostic d'une tumeur est « 19951099 » et que celle d'une autre tumeur est « 19959999 », la tumeur dont la date de diagnostic est « 19951099 » est considérée comme étant la tumeur la plus récente.
- Si deux tumeurs ou plus ont la même date de diagnostic, elles sont classées par par ordre ascendant en fonction du numéro de référence de la tumeur (TTRN), du numéro d'assurance–maladie (THIN) et du code de province déclarante (TREPPROV) au moyen d'une méthode de comparaison alphabétique63.
- Par exemple, si deux tumeurs ont la même date de diagnostic, mais que le numéro de référence de l'une est TTRN=« 2 » et celui de l'autre est TTRN=« 12345 », la tumeur la plus récente sera celle pour laquelle TTRN=« 2 ».
L'encadré qui suit montre les conditions qui doivent être déterminées et l'opération qui doit être exécutée lors du traitement d'un enregistrement patient de suppression.
Soit P2 le numéro d'identification du patient.
Soit P3 le numéro d'identification du RCC dans l'enregistrement patient.
Soit T1 la province ou le territoire déclarant la tumeur.
Soit T2 le numéro d'identification de la tumeur.
Soit T4 le numéro d'identification du RCC dans l'enregistrement tumeur.
Soit T12 la date du diagnostic de la tumeur.
Soit <<Patient Last Diagnosed Tumour ()>> une fonction qui renvoie à la dernière tumeur diagnostiquée selon les règles précisées précédemment
IF [Enregistrements tumeur de la base de données où BT4 = IP3 AND BT1 <> IP1] IS NOT NULL THEN
– – Annulation de la propriété : BP1 – Province/territoire déclarant le patient de la base de données est mis à jour.
BP1 et BP2 = BT1 et BT2 provenant de [Enregistrement tumeur de la base de données où BT4 = IP3 AND BT1 <> IP1 AND MAX(BT12)]
ELSE
– – La suppression réelle de l'enregistrement patient doit avoir lieu
L'enregistrement correspondant de la base de données est supprimé.
END IF
Puisque l'enregistrement patient de la base de données correspondant n'est pas réellement supprimé de la base de données du RCC, lorsqu'une annulation de propriété a lieu, les variables dérivées patient pertinentes doivent être mises à jour.
3.7.5.2 Mise à jour du tableau Suppression du numéro d'identification du RCC
Lorsqu'une suppression réelle d'enregistrement patient a lieu (contrairement à une annulation de propriété), une nouvelle entrée dans le tableau Suppression du numéro d'identification du RCC doit être créée comme suit :
| Tableau Suppression du numéro d'identification du RCC variable | Valeurs |
|---|---|
| Numéro d'identification du RCC | IP3 |
| Province/territoire déclarant le patient | IP1 |
| Numéro d'identification du patient | IP2 |
| Date de la suppression | Date d'aujourd'hui dans le format AAAAMMJJ |
| Nouveau numéro d'identification du RCC | [en blanc] |
| Processus | 1 |
Voir l'annexe F – Tableaux auxiliaires – Suppression du numéro d'identification du RCC pour plus de précisions.
3.7.5.3 Mise à jour du tableau Autre forme de nom de famille
Lorsqu'une suppression réelle d'enregistrement patient a lieu (contrairement à une annulation de propriété), toutes les entrées correspondantes dans le tableau Autre forme de nom de famille (s'il y a lieu) doivent être supprimées comme suit :
Voir l'annexe F – Tableaux auxiliaires – Autre forme de nom de famille pour plus de détails.
3.7.5.4 Couplage interne d'enregistrements – Fichier de renvoi de non-couplage (DLXR)
Lorsqu'une suppression réelle d'enregistrement patient a lieu (contrairement à une annulation de propriété), toutes les entrées correspondantes dans le tableau Couplage interne d'enregistrements – Fichier de renvoi de non-couplage (s'il y a lieu) doivent être supprimées comme suit :
Voir l'annexe F – tableaux auxiliaires – IRL DLXR
3.7.5.5 Confirmation des décès – Fichier de renvoi de non-couplage (DLXR)
Lorsqu'une suppression réelle d'enregistrement patient a lieu (contrairement à une annulation de propriété), toutes les entrées correspondantes dans le tableau Confirmation des décès – Fichier de renvoi de non-couplage (s'il y a lieu) doivent être supprimées comme suit :
Voir l'annexe F – tableaux auxiliaires – IRL DLXR
3.7.6 Traitement d'enregistrement tumeur de suppression
Pour chaque enregistrement tumeur de suppression validé, les opérations qui suivent sont effectuées :
Suppression de l'enregistrement tumeur de la base de données correspondant.
3.7.7 Calcul des variables dérivées patient
Le tableau qui suit illustre la façon dont les variables dérivées patient sont calculées selon l'opération qui est effectuée. Voir les pages de description des variables correspondantes au chapitre 2 pour la signification des codes.
| Opération variable | Enregistrement patient d'ajout | Enregistrement patient de mise à jour | Annulation de la propriété(enregistrement patient de suppression) |
|---|---|---|---|
| PD1 – Date de traitement–Enregistrement patient | Chaque fois qu'un enregistrement tumeur est écrit (créé ou mis à jour), la date de transaction est sauvegardée. PD1 = Date du jour du traitement en utilisant le format AAAAMMJJ. |
||
| PD2 – Statut vital | Sans objet : cette variable n'est dérivée que pour les fichiers maîtres de totalisation. Voir le Chapitre 4 Fichiers maîtres de totalisation pour plus de précisions. |
||
| PD3 – Nombre de tumeurs | |||
| PD4 – Date de clôture de la confirmation des décès | L'enregistrement patient n'a jamais été soumis à la confirmation des décès. PD4 = « 00000000 » |
PD4 ne change pas. | |
| PD5 – Statut de la confirmation du décès | L'enregistrement patient n'a jamais été soumis à la confirmation des décès. PD5 = « 0 » |
Si le décès du patient est confirmé et que la date de décès et/ou la province/le territoire ou le pays du décès et/ou le numéro d'enregistrement du décès dans l'enregistrement patient est modifié, la confirmation du décès pour cet enregistrement patient est révoquée (annulation de la confirmation de décès) Soit P14 la date de décès du patient Soit P15 la province/le territoire ou le pays de décès du patient Soit P16 le numéro d'enregistrement du décès du patient Soit PD5 le statut de la confirmation du décès Soit PD6 la confirmation de décès Soit PD7 la cause sous-jacente de décès de la confirmation de décès Soit PD8 la date du jour du traitement en utilisant le format AAAAMMJJ IF BPD5 = '2' AND (IP14<>BP14 OR IP15<>BP15 OR IP16<>BP16) THEN PD5 = '3' PD6=‘0' PD7='0000' PD8=Date du jour du traitement en utilisant le format AAAAMMJJ ELSE PD5 ne change pas PD6 ne change pas PD7 ne change pas PD8 ne change pas END IF |
PD5 ne change pas. |
3.7.8 Calcul des variables dérivées tumeur
Le tableau qui suit illustre la façon dont les variables dérivées tumeur sont calculées selon l'opération effectuée. Voir les pages de description des variables correspondantes au chapitre 2 pour la signification des codes.
| Opération variable | Enregistrement tumeur d'ajout | Enregistrement tumeur de mise à jour |
|---|---|---|
| TD1 – Date de traitement – Enregistrement tumeur | Chaque fois qu'un enregistrement tumeur est écrit (créé ou mis à jour), la date de la transaction est sauvegardée. TD1 = Date du jour de la transaction en utilisant le format AAAAMMJJ. |
|
| TD2 – Numéro de séquence | Sans objet : ces variables ne sont dérivées que pour les Fichiers maîtres de totalisation. Voir Chapitre 4 Fichiers maîtres de totalisation pour plus de précisions. | |
| TD3 – Âge au diagnostic | ||
| TD4 – Groupe d'âge au diagnostic | ||
| TD5 – Intervalle de survie | ||
| TD6 – Censure de la survie | ||
| TD7 – Stade T dérivé de l'AJCC | ||
| TD8 – Stade N dérivé de l'AJCC | ||
| TD9 – Stade M dérivé de l'AJCC | ||
| TD10 – Descripteur T dérivé de l'AJCC | ||
| TD11 – Descripteur N dérivé de l'AJCC | ||
| TD12 – Descripteur M dérivé de l'AJCC | ||
| TD13 – Groupement par stades dérivé de l'AJCC | ||
| TD14 – Indicateur dérivé de l'AJCC | ||
| TD15 – SS1977 dérivé | ||
| TD16 – Indicateur SS1977 dérivé | ||
| TD17 – SS2000 dérivé | ||
| TD18 – Indicateur SS2000 dérivé | ||
| TD19 – SC Dernière version | ||
Chapitre 4 – Fichiers maîtres de totalisation
- Description
- Portée
- Contenu et structure
- Calcul des variables dérivées
- Confidentialité
4.1 Description
Le Fichier maître de totalisation (FMT) produit à partir du Registre canadien du cancer (RCC) est un instantané de la base de données complète du RCC. Il s'agit d'un fichier plat résultant de la fusion des enregistrements patient et tumeur de la base de données du RCC en utilisant le numéro d'identification unique de l'enregistrement patient (Numéro d'identification du RCC) pour produire un enregistrement composite contenant l'information sur le patient ainsi que sur la tumeur, avec la création d'un enregistrement pour chaque tumeur.
Le FMT est utilisé par les chercheurs, les universitaires, les employés des services de santé publique régionaux, les planificateurs et les décideurs responsables des politiques et programmes de santé, les épidémiologistes et les professionnels de la santé publique. Il est fourni à des représentants d'organismes tels que Santé Canada, l'Agence de santé publique du Canada, l'Institut canadien d'information sur la santé et d'autres organisations non gouvernementales œuvrant dans le domaine de la santé, conformément aux ententes juridiques pertinentes et aux lignes directrices de Statistique Canada concernant la non–divulgation des renseignements confidentiels. Il est créé sur une base annuelle ou, dans certaines circonstances, en fonction des exigences opérationnelles.
Voir http://www.statcan.gc.ca/reference/privacy-privee-fra.htm et la section 4.5 Confidentialité.
4.2 Portée
Le Fichier maître de totalisation existe en deux versions, le Fichier maître de totalisation du Registre canadien du cancer (FMTRCC) et le Fichier maître de totalisation du Centre international de recherches sur le cancer (FMTCIRC). Ces deux versions diffèrent en ce qui a trait à la portée, car des règles différentes sont appliquées pour déterminer les tumeurs primaires multiples.
De plus, chacun des FMT peut être national (patients de tous les RPTC) ou provincial/territorial (patients d'un seul RPTC). Les FMT provinciaux/territoriaux reposent sur l'appartenance des enregistrements patients, c'est-à-dire que les tumeurs sont sélectionnées en fonction de la province ou du territoire déclarant l'enregistrement patient en question, peu importe la province ou le territoire à qui l'enregistrement tumeur appartient en réalité.
4.2.1 FMTRCC – Fichier maître de totalisation du Registre canadien du cancer
Les pratiques de codage des tumeurs primaires multiples varient d'un registre provincial / territorial du cancer à l'autre. De nombreux registres suivent les règles du RCC, tandis que d'autres appliquent celles du CIRC (Québec), du CIRC / Berg (Ontario) et du SEER (Alberta à partir de 1994) pour l'enregistrement des tumeurs dans leur base de données. Étant donné que tous les enregistrements tumeur transmis au RCC sont soumis à des règles spécifiques du RCC pour la détermination des tumeurs primaires multiples (voir l'Annexe D – Règles relatives aux tumeurs primaires multiples pour le RCC pour plus de précisions), le FMTRCC résulte de l'application d'un mélange de règles du CIRC et du RCC pour la détermination des tumeurs primaires multiples. En 2007, le RCC a adopté les règles du SSER.
4.2.2 FMTCIRC – Fichier maître de totalisation du Centre international de recherche sur le cancer (CIRC)
Remarque importante : Une nouvelle version du FMTCIRC a été mise en œuvre en 2004. Voir l'encadré Révision à la fin de la présente section pour les détails.
Puisque les registres n'appliquent pas tous les normes du RCC, Statistique Canada se charge de diffuser annuellement les statistiques sur l'incidence du cancer et la survie au cancer en appliquant les règles du CIRC pour déterminer les tumeurs primaires multiples pour les besoins de la comparaison entre les registres au cours du temps.
Tous les enregistrements tumeur figurant dans le FMTCIRC sont sélectionnés dans la base de données du RCC conformément aux règles de codage du CIRC pour la détermination des tumeurs primaires multiples tel qu'il est précisé dans les recommandations pour le codage des tumeurs primaires multiples du CIRC / Groupe de travail du CIRC. Les règles sont décrites comme il suit dans la Classification internationale des maladies pour l'oncologie – Troisième édition :
- La reconnaissance de l'existence de deux ou plusieurs tumeurs primaires n'est pas une fonction du temps.
- Une tumeur primaire est une tumeur qui prend naissance dans un siège ou tissu primaire et qui n'est ni une extension ni une récurrence ni une métastase.
- Une seule tumeur peut être reconnue comme prenant naissance dans un organe ou dans une paire d'organes ou dans un tissu. Pour les tumeurs dont le siège est codé selon la première édition de la CIM–O (ou selon la CIM–9), l'organe ou le tissu est défini par la catégorie à trois caractères du code topographique.
La CIM–1O ainsi que les deuxième et troisième éditions de la CIM–O contiennent des ensembles plus détaillés de codes topographiques. Les sièges couverts par certains groupes de codes sont considérés comme étant un organe unique pour les besoins de la définition des tumeurs primaires multiples. Ces groupes de codes topographiques sont présentés au tableau 24*.
Les tumeurs multifocales – c'est–à–dire des masses discrètes qui ne paraissent pas être en continuité avec d'autres tumeurs primaires prenant naissance dans le même siège ou tissu primaire, par exemple la vessie – sont comptées comme des tumeurs individuelles.
Le cancer de la peau présente un problème particulier, car une même personne peut être atteinte d'un grand nombre de ces tumeurs au cours de la vie. Les règles du CIRC / Groupe de travail du CIRC impliquent que seule la première tumeur d'un type histologique défini, survenant n'importe où sur la peau, est compté comme un nouveau cas de cancer, à moins que, par exemple, une tumeur primaire soit un mélanome malin et que l'autre soit un carcinome basocellulaire. - La règle 3 ne s'applique pas dans deux circonstances : 4.1 Pour les tumeurs systémiques ou multicentriques atteignant éventuellement un grand nombre d'organes discrets, quatre groupe histologiques – les lymphomes, les leucémies, le sarcome de Kaposi et les mésothéliomes (groupes 7, 8, 9 et 10 du tableau 25*) – sont inclus. Il ne sont comptés qu'une seule fois par individu.
4.2 Autres histologies spécifiques – les groupes 1, 2, 3, 4, 6 et 11 du tableau 25 – sont considérés comme étant différents pour les besoins de la définition des tumeurs primaires multiples. Donc, une tumeur dans le même organe ayant une histologie « différente » est comptée comme une nouvelle tumeur. Les groupes 5 et 12 englobent les tumeurs dont le type histologique n'a pas été déterminé de façon satisfaisante et qui ne peuvent par conséquent pas être distingués de celles des autres groupes.
* Les « tableau 24 » et « tableau 25 » sont reproduits sur les pages suivantes.
| Codes topographiques de la CIM–0–2/3 | Description |
|---|---|
| C01 | Base de la langue |
| C02 | Autres localisations et localisations non spécifiées de la langue |
| C05 | Palais |
| C06 | Autres localisations et localisations non spécifiées de la bouche |
| C07 | Glande parotide |
| C08 | Autres glandes salivaires principales et glandes salivaires principales non spécifiées |
| C09 | Amygdales |
| C10 | Oropharynx |
| C12 | Sinus piriforme |
| C13 | Hypopharynx |
| C23 | Vésicule biliaire |
| C24 | Autres localisations et localisations non spécifiées des voies biliaires |
| C30 | Fosse nasale et oreille moyenne |
| C31 | Sinus annexes de la face |
| C33 | Trachée |
| C34 | Bronche et poumon |
| C37 | Thymus |
| C38.0 | Cœur |
| C38.1–3 | Médiastin |
| C38.8 | Lésion à localisations contigües du cœur, du médiastin et de la plèvre |
| C38.4 | Plèvre (viscérale, pariétale, SAI) |
| C51 | Vulve |
| C52 | Vagin |
| C57.7 | Autres régions spécifiées des organes génitaux féminins |
| C57.8–.9 | Organes génitaux féminins non spécifiés |
| C56 | Ovaire |
| C57.0 | Trompe de Faloppe |
| C57.1 | Ligament large |
| C57.2 | Ligament rond |
| C57.3 | Paramètre |
| C57.4 | Annexes de l'utérus |
| C60 | Pénis |
| C63 | Organes génitaux masculins, autres et non spécifiés |
| C64 | Rein |
| C65 | Bassinet du rein |
| C66 | Urète |
| C68 | Organes urinaires autres et non spécifiés |
| C74 | Glande surrénale |
| C75 | Autres glandes endocrines et structures apparentées |
| Source : SEER program coding and staging manual 2004, quatrième édition, janvier 2004, page 9, Surveillance Research Program Division of Cancer Control and Population Sciences, National Cancer Institute, U.S. Department of Health and Human Services. | |
| Groupe | Description | Codes d'histologie de la CIM–0–3 |
|---|---|---|
| 1 | Tumeurs épidermoïdes (spinocellulaires) | 805 à 808, 812, 813 |
| 2 | Tumeurs basocellulaires | 809 à 811 |
| 3 | Adénocarcinomes | 814, 816, 819 à 822, 826 à 833, 835 à 855, 857, 894 |
| 4 | Autres carcinomes spécifiés | 803, 804, 815, 817 à 818, 823 à 825, 834, 856, 858 à 867 |
| (5) | Carcinomes non spécifiés (SAI) | 801, 802 |
| 6 | Sarcomes et tumeurs des tissus mous | 868 à 871, 880 à 892, 899, 904, 912 à 913, 915 à 925, 937, 954 à 958 |
| 7 | Lymphomes | 959 à 972 |
| 8 | Leucémies | 980 à 994, 995, 996, 998 |
| 9 | Sarcome de Kaposi | 914 |
| 10 | Mésothéliomes | 905 |
| 11 | Autres types de tumeurs spécifiés | 872 à 879, 893, 895 à 898, 900 à 903, 906 à 911, 926 à 936, 938 à 953, 973 à 975, 976 |
| (12) | Types de tumeurs non spécifiés | 800, 997 |
| Source : Classification internationale des maladies pour l'oncologie, Troisième édition, 2000, page 37, Organisation mondiale de la santé. | ||
L'algorithme qui suit, basé sur les règles et les tableaux susmentionnés, est utilisé pour éliminer les tumeurs enregistrées en double des Fichiers maîtres de totalisation du CIRC.
Tableau 35 Algorithme utilisé pour éliminer les tumeurs en double du FMT CIRC
Pour un patient donné pour lequel il existe plus d'une tumeur :
Lorsqu'un patient n'est atteint que de deux tumeurs, il pourrait être plus facile d'utiliser l'arbre de décisions qui suit au lieu de l'algorithme susmentionné pour déterminer s'il existe des tumeurs en double. Lorsqu'un patient a plus de deux tumeurs, l'algorithme susmentionné doit nécessairement être utilisé pour éliminer les tumeurs en double, car l'arbre de décisions n'indique pas l'ordre dans lequel traiter les paires de tumeurs, ce qui pourrait produire des résultats incorrects.
Figure 1 Arbre de décisions pour déterminer si deux tumeurs sont des doubles d'après les règles du CIRC

| Année | Description |
|---|---|
| 2007 |
Tableau 24 modifié :
|
| 2004 |
Tableau 24 modifié : La définition la plus récente du « tableau 24 » du SEER a été mise en œuvre.
Algorithme modifié :
|
4.3 Contenu et structure
Les FMT contiennent toutes les variables figurant dans les enregistrements patient et tumeur telles qu'elles sont fournies par les RPTC (sauf dans le cas des zones P4 et T5, c'est-à-dire, les types d'enregistrement patient et tumeur), ainsi que des variables supplémentaires qui sont dérivées d'après les variables en entrée ou tirées d'autres sources par le RCC (Voir Chapitre 2 – Dictionnaire des données pour plus de renseignements sur chaque variable.)
Le cliché d'enregistrement pour le Fichier maître de totalisation du RCC ainsi que du CIRC est le suivant.
| Zone | Longueur | Position | Description | Acronyme | ||
|---|---|---|---|---|---|---|
| P1 | 2 | 1 | – | 2 | Province/territoire déclarant le patient | PREPPROV |
| P2 | 12 | 3 | – | 14 | Numéro d'identification du patient | PPIN |
| P3 | 9 | 15 | – | 23 | Numéro d'identification du RCC | CCR_ID |
| P5 | 1 | 24 | – | 24 | Type de nom de famille courant | PTYP_CUR |
| P6 | 25 | 25 | – | 49 | Nom de famille courant | PCURSNAM |
| P7 | 15 | 50 | – | 64 | Premier prénom | PGNAME_1 |
| P8 | 15 | 65 | – | 79 | Deuxième prénom | PGNAME_2 |
| P9 | 7 | 80 | – | 86 | Troisième prénom | PGNAME_3 |
| P10 | 1 | 87 | – | 87 | Sexe | PSEX |
| P11 | 8 | 88 | – | 95 | Date de naissance | PDATBIR |
| P12 | 3 | 96 | – | 98 | Province/territoire ou pays de naissance | PPROVBIR |
| P13 | 25 | 99 | – | 123 | Nom de famille à la naissance | PBIRNAM |
| P14 | 8 | 124 | – | 131 | Date de décès | PDATDEA |
| P15 | 3 | 132 | – | 134 | Province/territoire ou pays du décès | PPROVDEA |
| P16 | 6 | 135 | – | 140 | Numéro d'enregistrement du décès | PDEAREG |
| P17 | 4 | 141 | – | 144 | Cause sous–jacente du décès | PCAUSDEA |
| P18 | 1 | 145 | – | 145 | Autopsie confirmant la cause du décès | PAUTOPSY |
| P19 | 8 | 146 | – | 153 | Date de transmission de l'enregistrement patient | PDATTRAN |
| PD1 | 8 | 154 | – | 161 | Date de traitement – Enregistrement patient | PDCCRDATPROC |
| PD2 | 1 | 162 | – | 162 | Statut vital | PDCCRVITALST |
| PD3 | 2 | 163 | – | 164 | Nombre de tumeurs | PDCCRNBRTMRS |
| PD4 | 8 | 165 | – | 172 | Date de clôture de la confirmation des décès | PDDCDATCO |
| PD5 | 1 | 173 | – | 173 | Statut de la confirmation du décès | PDDCSTAT |
| PD6 | 1 | 174 | – | 174 | Méthode de confirmation du décès | PDDCMETH |
| PD7 | 4 | 175 | – | 178 | Cause sous-jacente d'après la confirmation du décès | PDDCUCD |
| PD8 | 8 | 179 | – | 186 | Date de (non) confirmation du décès | PDDCDATCN |
| T1 | 2 | 187 | – | 188 | Province/Territoire déclarant la tumeur | TREPPROV |
| T2 | 12 | 189 | – | 200 | Numéro d'identification du patient dans l'enregistrement tumeur | TPIN |
| T3 | 9 | 201 | – | 209 | Numéro de référence de la tumeur | TTRN |
| T6 | 25 | 210 | – | 234 | Nom de lieu de résidence | TPLACRES |
| T7 | 6 | 235 | – | 240 | Code postal | TPOSTCOD |
| T8 | 7 | 241 | – | 247 | Code géographique type | TCODPLAC |
| T9 | 9 | 248 | – | 256 | Secteur de recensement | TCENTRAC |
| T10 | 15 | 257 | – | 271 | Numéro d'assurance–maladie | THIN |
| T11 | 1 | 272 | – | 272 | Méthode de diagnostic | TMETHDIAG |
| T12 | 8 | 273 | – | 280 | Date de diagnostic | TDATDIAG |
| T13 | 4 | 281 | – | 284 | Code de tumeur de la CIM–9 | TICD_9 |
| T14 | 1 | 285 | – | 285 | Indicateur de classification source | TSCF |
| T15 | 4 | 286 | – | 289 | CIM–O–2/3 Topographie | TICD_O2T |
| T16 | 4 | 290 | – | 293 | CIM–O–2 Histologie | TICD_O2H |
| T17 | 1 | 294 | – | 294 | CIM–O–2 Comportement | TICD_O2B |
| T19 | 1 | 295 | – | 295 | Latéralité | TLATERAL |
| T21 | 4 | 296 | – | 299 | CIM–O–3 Histologie | TICD_O3H |
| T22 | 1 | 300 | – | 300 | CIM–O–3 Comportement | TICD_O3B |
| T23 | 1 | 301 | – | 301 | Grade, degré de différenciation ou indicateur de type de cellule | TGRADE |
| T24 | 1 | 302 | – | 302 | Méthode utilisée pour établir la date du diagnostic | TMETHUSED |
| T25 | 1 | 303 | – | 303 | Confirmation du diagnostic | TMETHCONF |
| T26 | 8 | 304 | – | 311 | Date de transmission | TDATTRAN |
| T27 | 3 | 312 | – | 314 | SC Taille de la tumeur | TCSTSIZE |
| T28 | 2 | 315 | – | 316 | SC Extension | TCSEXTN |
| T29 | 1 | 317 | – | 317 | SC Évaluation de la taille de la tumeur/de l'extension | TCSEVAL |
| T30 | 2 | 318 | – | 319 | SC Ganglions lymphatiques | TCSLNODE |
| T31 | 1 | 320 | – | 320 | SC Évaluation des ganglions régionaux | TCSRNEVAL |
| T32 | 2 | 321 | – | 322 | Ganglions régionaux examinés | TCSRNEXAM |
| T33 | 2 | 323 | – | 324 | Ganglions régionaux positifs | TCSRNPOS |
| T34 | 2 | 325 | – | 326 | SC Métastases au diagnostic | TCSMDIAG |
| T35 | 1 | 327 | – | 327 | SC Évaluation des métastases | TCSMEVAL |
| T36 | 3 | 328 | – | 330 | SC Facteur 1 propre au siège | TCSSSF1 |
| T37 | 3 | 331 | – | 333 | SC Facteur 2 propre au siège | TCSSSF2 |
| T38 | 3 | 334 | – | 336 | SC Facteur 3 propre au siège | TCSSSF3 |
| T39 | 3 | 337 | – | 339 | SC Facteur 4 propre au siège | TCSSSF4 |
| T40 | 3 | 340 | – | 342 | SC Facteur 5 propre au siège | TCSSSF5 |
| T41 | 3 | 343 | – | 345 | SC Facteur 6 propre au siège | TCSSSF6 |
| T42 | 9 | 346 | – | 354 | Stade T clinique de l'AJCC | TAJCCCLINT |
| T43 | 3 | 355 | – | 357 | Stade N clinique de l'AJCC | TAJCCCLINN |
| T44 | 3 | 358 | – | 360 | Stade M clinique de l'AJCC | TAJCCCLINM |
| T45 | 9 | 361 | – | 369 | Stade T histopathologique de l'AJCC | TAJCCPATHT |
| T46 | 6 | 370 | – | 375 | Stade N histopathologique de l'AJCC | TAJCCPATHN |
| T47 | 3 | 376 | – | 378 | Stade M histopathologique de l'AJCC | TAJCCPATHM |
| T48 | 4 | 379 | – | 382 | Groupement par stades TNM clinique de l'AJCC | TAJCCCLINSG |
| T49 | 4 | 383 | – | 386 | Groupement par stades TNM histopathologique de l'AJCC | TAJCCPATHSG |
| T50 | 4 | 387 | – | 390 | Groupement par stades TNM de l'AJCC | TAJCCSG |
| T51 | 2 | 391 | – | 392 | Numéro d'édition de la classification TNM de l'AJCC | TAJCCEDNUM |
| TD1 | 8 | 393 | – | 400 | Date de traitement–Enregistrement tumeur | TDCCRDATPROC |
| TD2 | 2 | 401 | – | 402 | Numéro de séquence | TDCCRSEQNUM |
| TD3 | 3 | 403 | – | 405 | Âge au diagnostic | TDCCRAGEDIAG |
| TD4 | 2 | 406 | – | 407 | Groupe d'âge au diagnostic | TDCCRAGEGRP |
| TD5 | 5 | 408 | – | 412 | Intervalle de survie | TDDCSURVINT |
| TD6 | 1 | 413 | – | 413 | Censure de la survie | TDDCCENSOR |
| TD7 | 2 | 414 | – | 415 | Stade T dérivé de l'AJCC | TDCSAJCCT |
| TD8 | 2 | 416 | – | 417 | Stade N dérivé de l'AJCC | TDCSAJCCN |
| TD9 | 2 | 418 | – | 419 | Stade M dérivé de l'AJCC | TDCSAJCCM |
| TD10 | 1 | 420 | – | 420 | Descripteur T dérivé de l'AJCC | TDCSAJCCTDESC |
| TD11 | 1 | 421 | – | 421 | Descripteur N dérivé de l'AJCC | TDCSAJCCNDESC |
| TD12 | 1 | 422 | – | 422 | Descripteur M dérivé de l'AJCC | TDCSAJCCMDESC |
| TD13 | 2 | 423 | – | 424 | Groupement par stades dérivé de l'AJCC | TDCSAJCCSG |
| TD14 | 1 | 425 | – | 425 | Indicateur dérivé de l'AJCC | TDCSAJCCF |
| TD15 | 1 | 426 | – | 426 | SS1977 dérivé | TDCSSS1977 |
| TD16 | 1 | 427 | – | 427 | Indicateur SS1977 dérivé | TDCSSS1977F |
| TD17 | 1 | 428 | – | 428 | SS2000 dérivé | TDCSSS2000 |
| TD18 | 1 | 429 | – | 429 | Indicateur SS2000 dérivé | TDCSSS2000F |
| T52 | 6 | 430 | – | 435 | SC Première version | TCSFVER |
| TD19 | 6 | 436 | – | 441 | SC Dernière version | TDCSLVER |
| T53 | 1 | 442 | – | 442 | Diagnostic à terminologie ambiguë | TAMBIGTERM |
| T54 | 8 | 443 | – | 450 | Date du diagnostic définitif | TDATCONCLUSDIAG |
| T55 | 2 | 451 | – | 452 | Type de tumeurs multiples déclarées comme une tumeur primaire unique | TMULTTUMONEPRIM |
| T56 | 8 | 453 | – | 460 | Date (de diagnostic) des tumeurs multiples | TDATMULT |
| T57 | 2 | 461 | – | 462 | Compteur de multiplicité | TMULTCOUNT |
| Année | Description |
|---|---|
| 2008 | Addition de T53 à T57 |
| 2007 |
Addition de T52, suppression de TD20 |
4.4 Calcul des variables dérivées
La plupart des variables dérivées qui figurent dans le Fichier maître de totalisation sont utilisées et mises à jour par les processus principaux du système du RCC (à savoir les processus de chargement des données, de couplage interne des enregistrements et de confirmation des décès). Donc, ces variables existent déjà au moment de la création du Fichier maître de totalisation (FMT) et ne doivent pas être recalculées. Les variables qui ne sont pas utilisées par les processus principaux du système du RCC doivent être dérivées au moment de la création du fichier. Le tableau qui suit indique quelles variables sont dérivées au moment de la création du FMT et leurs spécifications de calcul respectives.
| Variable | Valeur |
|---|---|
| PD2 – Statut vital | Soit P14 la date de décès du patient IF P14 = ‘00000000' THEN PD2 = ‘1' ELSE PD2 = ‘2' End IF |
| PD3 – Nombre de tumeurs | PD3 = Nom du patient faisant partie de la portée applicable du FMT. |
| TD2 – Numéro de séquence | Pour un numéro d'identification du RCC et une portée du FMT donnés, les tumeurs sont numérotées de 1 à N par ordre chronologique en se fondant sur la date de diagnostic. Si deux ou plusieurs tumeurs ont la même date de diagnostic, les tumeurs sont classées selon la province ou le territoire déclarant et l'ordre croissant du numéro de référence de la tumeur. TD2 = Numéro de séquence basé sur la définition susmentionnée. |
| TD3 – Âge au diagnostic | Si la date de naissance du patient est inconnue, alors l'âge au diagnostic ne peut pas être calculé. Sinon, l'âge au diagnostic est calculé en utilisant la date de naissance dans l'enregistrement patient et la date de diagnostic dans l'enregistrement tumeur. Soit INTERVAL_YEARS (Date1, Date2) une fonction qui produit le nombre d'années complètes entre Date1 et Date2, tel qu'il est décrit à l'Annexe E – Intervalle et durée moyenne entre les dates. Soit P11 la date de naissance dans l'enregistrement patient correspondant. Soit T12 la date de diagnostic dans l'enregistrement tumeur. IF P11 = '99999999' THEN TD3 = 999 ELSE TD3 = INTERVAL_YEARS (P11, T12) END IF |
| TD4 – Groupe d'âge au diagnostic | TD4 = Groupe d'âge correspondant fondé sur la valeur de TD3. (Voir TD4 – Valeur particulière et signification.) |
| TD5 – Intervalle de survie TD6 – Censure de la survie |
Si l'enregistrement patient n'a jamais été soumis au processus de confirmation des décès; ou si la date de diagnostic est postérieure à la date de clôture de la confirmation des décès; ou si la méthode de diagnostic est Certificat de décès seulement; ou si la méthode de diagnostic est Autopsie et il n'existe aucune preuve manifeste d'une survie positive; ou si la méthode utilisée pour établir la date du diagnostic est Autopsie ou Certificat de décès uniquement, alors l'intervalle de survie n'est pas applicable. Si l'intervalle de survie est applicable, mais que la date de décès est inconnue, alors l'intervalle de survie ne peut pas être calculé. Si l'intervalle de survie est applicable, mais que le décès du patient n'est pas confirmé ou que le patient est décédé après la date de clôture de la confirmation des décès, alors l'intervalle de survie est calculé en utilisant la date de clôture de la confirmation des décès. Si l'intervalle de survie est applicable et que le patient est décédé avant la date de clôture de la confirmation des décès ou à cette date, alors l'intervalle de survie est calculé en utilisant la date de décès. Soit INTERVAL_DAYS (Date1, Date2) une fonction qui produit le nombre de jour entre Date1 et Date2 comme il est décrit à l'Annexe E – Intervalle et durée moyenne entre les dates. Soit T11 la méthode de diagnostic dans l'enregistrement tumeur. Soit T12 la date de diagnostic dans l'enregistrement tumeur. Soit T24 la méthode utilisée pour établir la date de diagnostic dans l'enregistrement tumeur. Soit PD4 la date de clôture de la confirmation des décès dans l'enregistrement patient correspondant. Soit P14 la date de décès dans l'enregistrement patient correspondant. IF PD4 = « 00000000 » OR T12.YEAR > PD4.YEAR OR T11 = '6' OR (T11 = '2' AND P14 = '99999999') OR (T11 = '2' AND T12.YEAR = P14.YEAR AND (T12.MONTH = '99' OR P14.MONTH = '99')) OR (T11 = '2' AND T12.YEAR = P14.YEAR AND T12.MONTH = P14.MONTH AND (T12.DAY = '99' OR P14.DAY = '99')) OR T24 IN ['3', '8'] ALORS TD5 = 99998 TD6 = « 0 » ELSE IF P14 = '99999999' ALORS TD5 = 99999 TD6 = « 0 » ELSE IF P14 = « 00000000 » OR P14.YEAR > PD4.YEAR ALORS TD5 = INTERVAL_DAYS (T12, PD4) TD6 = '2' ELSE TD5 = INTERVAL_DAYS (T12, P14) TD6 = '1' END IF |
| TD7 – Stade T dérivé de l'AJCC | Valeurs retournées par la version recommandée de l'algorithme de SC de l'AJCC, en fonction des variables d'entrée de SC et des codes de topographie CIM–O–2/3 et d'histologie de CIM–O–3 de la tumeur. |
| TD8 –Stade N dérivé de l'AJCC | |
| TD9 – Stade M dérivé de l'AJCC | |
| TD10 – Descripteur T dérivé de l'AJCC | |
| TD11 – Descripteur N dérivé de l'AJCC | |
| TD12 – Descripteur M dérivé de l'AJCC | |
| TD13 – Groupement par stades dérivé de l'AJCC | |
| TD14 – Indicateur dérivé de l'AJCC | |
| TD15 – SS1977 dérivé | |
| TD16 – Indicateur SS1977 dérivé | |
| TD17 – SS2000 dérivé | |
| TD18 – Indicateur SS2000 dérivé | |
| TD19 – SC Dernière version |
| Année | Description |
|---|---|
| 2007 | Le statut vital est maintenant calculé au moment de la création du FMT |
4.5 Confidentialité
Afin de respecter les ententes de non–divulgation des renseignements personnels, trois options de filtrage distinctes peuvent être appliquées aux Fichiers maîtres de totalisation :
- Aucun filtrage : Aucune zone n'est masquée. Ce FMT est utilisé pour produire les données pour l'envoi de rapports aux RPTC et pour les activités autorisées de couplage d'enregistrements.
- Aucun nom : Toutes les zones de nom et de numéro d'assurance–maladie sont masquées. Ce FMT est utilisé pour la soumission des données à la NAACCR.
- Aucun nom, aucune clé : Toutes les zones de nom, de numéro d'assurance–maladie et de numéro d'identification du patient sont masquées. Ce FMT est utilisé pour la diffusion des données.
Le tableau qui suit énumère explicitement les zones qui sont masquées par les divers filtres de confidentialité.
| Zone confidentielle | Option de filtrage | ||
|---|---|---|---|
| Aucun filtrage | Aucun nom | Aucun nom, aucune clé | |
| P2 – Numéro d'identification patient | – | – | Masquée |
| P6 – Nom de famille courant | – | Masquée | Masquée |
| P7 – Premier prénom | – | Masquée | Masquée |
| P8 – Deuxième prénom | – | Masquée | Masquée |
| P9 – Troisième prénom | – | Masquée | Masquée |
| P13 – Nom de famille à la naissance | – | Masquée | Masquée |
| T2 – Numéro d'identification du patient dans l'enregistrement tumeur | – | – | Masquée |
| T10 – Numéro d'assurance–maladie | – | Masquée | Masquée |
Afin de garder le même cliché d'enregistrement pour tous les Fichiers maîtres de totalisation, les zones masquées sont simplement remplies de « X ».
Annexes
Annexe C – Tableaux de référence TNM de l'AJCC
Annexe D – Règles relatives aux tumeurs primaires multiples pour le RCC
Annexe E – Intervalle et durée moyenne entre les dates
Annexe F – Tableaux auxiliaires
Annexe G – Lignes directrices pour la déclaration du grade, du degré de différenciation ou de l'indicateur de type de cellule (pour T23)
Annexe H – Termes ambigus du RCC (pour T12 et T53)
Annexe I – Lignes directrices pour l'analyse et la détermination des cas d'après le certificat de décès seulement (CDS) à l'intention des registres provinciaux et territoriaux du cancer (RPTC) au Canada (pour T12 et P18)
Annexe J – Intervale entre deux dates (complet or partiel)
Annexe T– Lignes directrices pour la résidence au Canada (pour T1, T6, P1)
Annexe X – Routine du chiffre de contrôle du numéro d'identification du RCC
Annexe Z – Bibliographie
Annexe C – Tableau de référence TNM de l'AJCC
Cette annexe décrit tous les tableaux de référence relatifs à la classification TNM de l'AJCC, à savoir :
- T clinique valide de l'AJCC selon le siège ;
- N clinique valide de l'AJCC selon le siège ;
- M clinique valide de l'AJCC selon le siège ;
- T histopathologique valide de l'AJCC selon le siège ;
- N histopathologique valide de l'AJCC selon le siège ;
- M histopathologique valide de l'AJCC selon le siège ;
- Groupement par stades TNM clinique de l'AJCC valide selon le siège ;
- Groupement par stades TNM histopathologique de l'AJCC valide selon le siège ;
- Groupement par stades TNM de l'AJCC valide selon le siège ;
- Combinaison de groupement par stades TNM de l'AJCC valide selon le siège
T clinique valide de l'AJCC selon le siège
Notes concernant l'usage du tableau :
Voir le Chapitre 1 pour une description complète de chaque siège admissible en ce qui concerne la topographie, l'histologie et le comportement.
| Sein | Prostate | Côlon et rectum |
|---|---|---|
| TX | TX | TX |
| T0 | T0 | T0 |
| Tis | - - | Tis |
| TisDCIS | - - | - - |
| TisLCIS | - - | - - |
| TisPagets | - - | - - |
| T1 | T1 | T1 |
| T1mic | - - | - - |
| T1a | T1a | - - |
| T1b | T1b | - - |
| T1c | T1c | - - |
| T2 | T2 | T2 |
| - - | T2a | - - |
| - - | T2b | - - |
| - - | T2c | - - |
| T3 | T3 | T3 |
| - - | T3a | - - |
| - - | T3b | - - |
| T4 | T4 | T4 |
| T4a | - - | - - |
| T4b | - - | - - |
| T4c | - - | - - |
| T4d | - - | - - |
| 99 | 99 | 99 |
N clinique valide de l'AJCC selon le siège
Notes concernant l'usage du tableau :
Voir le Chapitre 1 pour une description complète de chaque siège admissible en ce qui concerne la topographie, l'histologie et le comportement.
| Sein | Prostate | Côlon et rectum |
|---|---|---|
| NX | NX | NX |
| N0 | N0 | N0 |
| N1 | N1 | N1 |
| N2 | - - | N2 |
| N2a | - - | - - |
| N2b | - - | - - |
| N3 | - - | - - |
| N3a | - - | - - |
| N3b | - - | - - |
| N3c | - - | - - |
| 99 | 99 | 99 |
M clinique valide de l'AJCC selon le siège
Notes concernant l'usage du tableau :
Voir le Chapitre 1 pour une description complète de chaque siège admissible en ce qui concerne la topographie, l'histologie et le comportement.
| Sein | Prostate | Côlon et rectum |
|---|---|---|
| MX | MX | MX |
| M0 | M0 | M0 |
| M1 | M1 | M1 |
| - - | M1a | - - |
| - - | M1b | - - |
| - - | M1c | - - |
| 99 | 99 | 99 |
T histopatologique valide de l'AJCC selon le siège
Notes concernant l'usage du tableau :
Voir le Chapitre 1 pour une description complète de chaque siège admissible en ce qui concerne la topographie, l'histologie et le comportement.
| Sein | Prostate | Côlon et rectum |
|---|---|---|
| TX | TX | TX |
| T0 | - - | T0 |
| Tis | - - | Tis |
| TisDCIS | - - | - - |
| TisLCIS | - - | - - |
| TisPagets | - - | - - |
| T1 | - - | T1 |
| T1mic | - - | - - |
| T1a | - - | - - |
| T1b | - - | - - |
| T1c | - - | - - |
| T2 | T2 | T2 |
| - - | T2a | - - |
| - - | T2b | - - |
| - - | T2c | - - |
| T3 | T3 | T3 |
| - - | T3a | - - |
| - - | T3b | - - |
| T4 | T4 | T4 |
| T4a | - - | - - |
| T4b | - - | - - |
| T4c | - - | - - |
| T4d | - - | - - |
| 99 | 99 | 99 |
N histopathologique valide de l'AJCC selon le siège
Notes concernant l'usage du tableau :
Voir le Chapitre 1 pour une description complète de chaque siège admissible en ce qui concerne la topographie, l'histologie et le comportement.
| Sein | Prostate | Côlon et rectum |
|---|---|---|
| NX | NX | TX |
| N0 | N0 | T0 |
| N0i- | - - | - - |
| N0i+ | - - | - - |
| N0mol- | - - | - - |
| N0mol+ | - - | - - |
| N1 | N1 | N1 |
| N1mi | - - | - - |
| N1a | - - | - - |
| N1b | - - | - - |
| N1c | - - | - - |
| N2 | - - | N2 |
| N2a | - - | - - |
| N2b | - - | - - |
| N3 | - - | - - |
| N3a | - - | - - |
| N3b | - - | - - |
| N3c | - - | - - |
| 99 | 99 | 99 |
M histopathologique valide de l'AJCC selon le siège
Notes concernant l'usage du tableau :
Voir le Chapitre 1 pour une description complète de chaque siège admissible en ce qui concerne la topographie, l'histologie et le comportement.
| Sein | Prostate | Côlon et rectum |
|---|---|---|
| MX | MX | MX |
| M0 | M0 | M0 |
| M1 | M1 | M1 |
| - - | M1a | - - |
| - - | M1b | - - |
| - - | M1c | - - |
| 99 | 99 | 99 |
Groupement par stades TNM clinique de l'AJCC valide selon le siège
Notes concernant l'usage du tableau :
Voir le Chapitre 1 pour une description complète de chaque siège admissible en ce qui concerne la topographie, l'histologie et le comportement.
| Sein | Prostate | Côlon et rectum |
|---|---|---|
| X | X | X |
| 0 | - - | 0 |
| I | I | I |
| - - | II | - - |
| IIA | - - | IIA |
| IIB | - - | IIB |
| - - | III | - - |
| IIIA | - - | IIIA |
| IIIB | - - | IIIB |
| IIIC | - - | IIIC |
| IV | IV | IV |
| 99 | 99 | 99 |
Groupement par stades TNM histopathologique de l'AJCC valide selon le siège
Notes concernant l'usage du tableau :
Voir le Chapitre 1 pour une description complète de chaque siège admissible en ce qui concerne la topographie, l'histologie et le comportement.
| Sein | Prostate | Côlon et rectum |
|---|---|---|
| X | X | X |
| 0 | - - | 0 |
| I | I | I |
| - - | II | - - |
| IIA | - - | IIA |
| IIB | - - | IIB |
| - - | III | - - |
| IIIA | - - | IIIA |
| IIIB | - - | IIIB |
| IIIC | - - | IIIC |
| IV | IV | IV |
| 99 | 99 | 99 |
Groupement par stades TNM l'AJCC valide selon le siège
Notes concernant l'usage du tableau :
Voir le Chapitre 1 pour une description complète de chaque siège admissible en ce qui concerne la topographie, l'histologie et le comportement.
| Sein | Prostate | Côlon et rectum |
|---|---|---|
| 0 | - - | 0 |
| I | I | I |
| II61 | II | II61 |
| IIA | - - | IIA |
| IIB | - - | IIB |
| III61 | III | III61 |
| IIIA | - - | IIIA |
| IIIB | - - | IIIB |
| IIIC | - - | IIIC |
| IV | IV | IV |
| 99 | 99 | 99 |
Combinaison de groupement par stades TNM de l'AJCC valide selon le siège
Notes concernant l'usage du tableau :
- Les tableaux qui suivent permettent de déterminer la validité de la combinaison des valeurs des éléments T, N, M et du groupement par stades. Ils peuvent être utilisés pour évaluer des valeurs clinique ou histopathologie.
- Les valeurs de T, N et M qui figurent dans les tableaux englobent toutes les sous–valeurs. Donc, l'expression « T1 » englobe {T1, T1a, T1b, T1is...}. La liste des valeurs effectivement englobées dépend du siège.
- Dans le contexte du système du RCC, l'expression « Tout T » ou « Tout N » englobe toutes les sous–valeurs respectives et la valeur « 99 ». Donc, l'expression « Tout N » englobe {99, NX, N0, N1, N1a...}
| Groupement par stades | T | N | M |
|---|---|---|---|
| 0 | Tis | N0 | M0 |
| I | T1 | N0 | M0 |
| I | T2 | N0 | M0 |
| IIA | T3 | N0 | M0 |
| IIB | T4 | N0 | M0 |
| IIIA | T1 | N1 | M0 |
| IIIA | T2 | N1 | M0 |
| IIIB | T3 | N1 | M0 |
| IIIB | T4 | N1 | M0 |
| IIIC | Tout T | N2 | M0 |
| IV | Tout T | Tout N | M1 |
| Groupement par stades | T | N | M |
|---|---|---|---|
| 0 | Tis | N0 | M0 |
| I | T1 | N0 | M0 |
| IIA | T0 | N1 | M0 |
| IIA | T1 | N1 | M0 |
| IIA | T2 | N0 | M0 |
| IIB | T2 | N1 | M0 |
| IIB | T3 | N0 | M0 |
| IIIA | T0 | N2 | M0 |
| IIIA | T1 | N2 | M0 |
| IIIA | T2 | N2 | M0 |
| IIIA | T3 | N1 | M0 |
| IIIA | T3 | N2 | M0 |
| IIIB | T4 | N0 | M0 |
| IIIB | T4 | N1 | M0 |
| IIIB | T4 | N2 | M0 |
| IIIC | Tout T | N3 | M0 |
| IV | Tout T | Tout N | M1 |
| Groupement par stades | T | N | M |
|---|---|---|---|
| I | T1a | N0 | M0 |
| II | T1a | N0 | M0 |
| II | T1b | N0 | N0 |
| II | T1c | N0 | N0 |
| II | T2 | N0 | M0 |
| III | T3 | N0 | M0 |
| IV | T4 | N0 | M0 |
| IV | Tout T | N1 | M0 |
| IV | Tout T | Tout N | M1 |
Ce tableau a été modifié légèrement comparativement à celui qui figure dans l'AJCC Cancer staging manual, 6e édition, car le système du RCC ne tient pas compte du grade lors de la validation des combinaisons de valeurs T, N, M et groupement par stades.
| Année | Description |
|---|---|
| 2008 | Tableau 50: Groupement par stades II mis à jour au moyen de T1a, T1b et T1c |
Annexe D – Règles relatives aux tumeurs primaires multiples pour le RCC
En 2007, le RCC a adopté les règles du SEER. De nouveaux contrôles et une nouvelle logique seront mis en œuvre pour respecter les nouvelles règles.
Figure 2 Arbre de décisions pour la détermination des tumeurs primaires multiples dans le RCC

Annexe E – Intervalle et durée moyenne entre les dates
L'algorithme qui suit peut être utilisé pour déterminer le nombre de jours ou d'années complètes entre deux dates. Quand les deux dates sont complètes, l'algorithme produit le nombre exact de jours ou d'années complètes entre les deux dates. Si une ou les deux dates sont partielles, l'algorithme calcule le nombre moyen de jours ou d'années complètes entre les deux dates. Cet algorithme ne peut pas être utilisé si une ou les deux dates sont entièrement inconnues, c'est-à-dire, égales à « 99999999 ». La valeur produite est toujours un nombre entier positif (y compris zéro).
Définitions
Soit Date1 et Date2 les deux dates d'après lesquelles l'intervalle doit être calculé et où Date1 <= Date2.
Soit Y1, M1 et D1 l'année, le mois et le jour de la date1.
Soit Y2, M2 et D2 l'année, le mois et le jour de la date2.
Soit MOD (X, Y) une fonction qui produit le reste de X divisé par Y.
Soit MIDDLE_DAY (mois) une fonction qui produit le jour du milieu du mois en utilisant la logique suivante :
Soit LAST_DAY (année, mois) une fonction qui produit le dernier jour du mois pour l'année spécifiée en utilisant la logique suivante :
Soit MONTH_BETWEEN (Date1, Date2) une fonction qui produit le nombre de mois entre Date1 et Date2. Si Date1 est postérieure à Date2, alors le résultat est positif. Si Date1 est antérieure à Date2, alors le résultat est négatif. Si Date1 et Date2 correspondent toutes les deux au même jour du mois ou au dernier jour du mois, alors le résultat est toujours un nombre entier. Sinon, une partie fractionnaire du résultat basé sur un mois de 31 jours est également ajouté.
| Nombre de jours entre Date1 et Date2 | Nombre d'années entre Date1 et Date2 |
|---|---|
| 1. Compte tenu des composantes inconnues de la date et des conditions existantes entre Date1 et Date2, trouver l'expression correcte pour calculer le nombre de jours entre Date1 et Date2 en utilisant le tableau suivant. 2. Évaluer l'expression. 3. Produire un résultat arrondi. |
1. Compte tenu des composantes inconnues de la date et des conditions existantes entre Date1 et Date2, trouver l'expression correcte pour calculer le nombre d'années complètes entre Date1 et Date2 en utilisant le tableau suivant. 2. Évaluer l'expression. 3. Produire un résultat tronqué. |
| Composantes inconnues de la date | Conditions | Nombre de jours entre Date1 et Date2 | Nombre d'années entre Date1 et Date2 |
|---|---|---|---|
| Aucune | None | Y2/M2/D2 – Y1/M1/D1 | MONTH_BETWEEN (Y2/M2/D2, Y1/M1/D1)/12 |
| D1 | Y1=Y2 AND M1=M2 | ½ * (Y2/M2/D2 – Y1/M1/01) | 0 |
| Otherwise | Y2/M2/D2 – Y1/M1/MIDDLE_DAY(M1) | MONTH_BETWEEN (Y2/M2/D2, Y1/M1/MIDDLE_DAY(M1))/12 | |
| D2 | Y1=Y2 AND M1=M2 | ½ * (Y2/M2/LAST_DAY(Y2,M2) – Y1/M1/D1) | 0 |
| Otherwise | Y2/M2/MIDDLE_DAY(M2) – Y1/M1/D1 | MONTH_BETWEEN (Y2/M2/MIDDLE_DAY(M2), Y1/M1/D1)/12 | |
| D1, D2 | Y1=Y2 AND M1=M2 | ½ * (Y2/M2/LAST_DAY(Y2,M2) – Y1/M1/MIDDLE_DAY(M1)) [~ 7] Note : Étant donné le faible écart entre tous les cas possibles, 7 peut être utilisé pour tous les cas. Cas 1 : il y a 31 jours dans M1 : (31–16)/2=7,5 Cas 2 : il y a 30 jours dans M1 : (30–16)/2=7 Cas 3 : il y a 29 jours dans M1 : (29–15)/2=7 Cas 4 : il y a 28 jours dans M1 : (28–15)/2=6,5 |
0 |
| Otherwise | Y2/M2/MIDDLE_DAY(M2) – Y1/M1/MIDDLE_DAY(M1) | MONTH_BETWEEN (Y2/M2/MIDDLE_DAY(M2), Y1/M1/MIDDLE_DAY(M1))/12 | |
| M1, D1 | Y1=Y2 | ½ * (Y2/M2/D2 – Y1/01/01) | 0 |
| Y1<Y2 | Y2/M2/D2 – Y1/07/02 | MONTH_BETWEEN (Y2/M2/D2, Y1/07/02)/12 | |
| M2, D2 | Y1=Y2 | ½ * (Y2/12/31 – Y1/M1/D1) | 0 |
| Y1<Y2 | Y2/07/02 – Y1/M1/D1 | MONTH_BETWEEN (Y2/07/02, Y1/M1/D1)/12 | |
| D1, M2, D2 | Y1=Y2 | ½ * (Y2/12/31 – Y1/M1/MIDDLE_DAY(M1)) | 0 |
| Y1<Y2 | Y2/07/02 – Y1/M1/MIDDLE_DAY(M1) | MONTH_BETWEEN (Y2/07/02, Y1/M1/MIDDLE_DAY(M1))/12 | |
| M1, D1, D2 | Y1=Y2 | ½ * (Y2/M2/MIDDLE_DAY(M2) – Y1/01/01) | 0 |
| Y1<Y2 | Y2/M2/MIDDLE_DAY(M2) – Y1/07/02 | MONTH_BETWEEN (Y2/M2/MIDDLE_DAY(M2), Y1/07/02)/12 | |
| M1, D1, M2, D2 | Y1=Y2 | ½ * (Y2/12/31 – Y1/07/02) [= 91] Note : Puisque le résultat est constant, 91 peut être utilisé directement. |
0 |
| Y1<Y2 | Y2/07/02 – Y1/07/02 | MONTH_BETWEEN (Y2/07/02, Y1/07/02)/12 |
Utilisé par
- Chargement – Transfert des données
- Fichier maître de totalisation
Annexe F – Tableaux auxiliaires
Cette section décrit les tableaux auxiliaires utilisés par plusieurs processus, à savoir :
- Suppression du numéro d'identification du RCC.
- Autre forme de nom de famille.
- Couplage interne des enregistrements – Référence croisée sans couplage;
- Confirmation de décès – Référence croisée sans couplage.
Suppression du numéro d'identification du RCC
Description
Ce tableau tient un journal de toutes les suppressions d'enregistrement patient.
Contenu
- Numéro d'identification du RCC : Le numéro d'identification du RCC de l'enregistrement patient supprimé.
- Province/territoire déclarant : La province ou le territoire déclarant de l'enregistrement patient supprimé.
- Numéro d'identification du patient : Le numéro d'identification du patient de l'enregistrement patient supprimé.
- Date de suppression : Date de la journée où l'enregistrement patient a été supprimé ou fusionné avec un autre.
- Nouveau numéro d'identification du RCC : Le numéro d'identification du RCC de l'enregistrement patient restant lorsque deux enregistrements patient sont fusionnés par résolution d'un problème après le couplage interne des enregistrements.
- Processus : Code indiquant quel processus a supprimé l'enregistrement patient. Les valeurs possibles sont :1 Processus de chargement des données par la voie de l'étape de transfert.
2 Couplage interne des enregistrements par la voie de l'étape de résolution.
Utilisation
Ce tableau peut-être utilisé pour savoir de quelle façon et quand un enregistrement patient a été supprimé. Ces renseignements sont particulièrement utiles lors de la transmission d'un rapport de rétroaction au RPTC concernant l'enregistrement patient en entrée qui a été rejeté parce que l'enregistrement patient de la base de données correspondant n'a pas été trouvé dans le RCC.
Utilisé par
- Chargement – Transfert des données
- Couplage interne des enregistrements
| Année | Description |
|---|---|
| Sans objet | Sans objet |
Autre forme de nom de famille
Description
Ce tableau garde une copie des autres noms de famille du patient utilisés depuis que le patient en question a été enregistré dans le RCC.
Contenu
- Numéro d'identification du RCC : Le numéro d'identification du RCC du patient.
- Nom de famille : Ancien nom de famille utilisé par le patient.
Utilisation
Ce tableau est utilisé durant les activités de couplage d'enregistrements pour accroître les chances d'un appariement direct entre deux enregistrements. Son usage est utile lorsque le nom de famille d'un patient a changé au cours du temps. Généralement parlant, un enregistrement patient additionnel est créé pour chaque autre forme de nom de famille du patient. Cela permet un appariement direct entre un enregistrement produit par un RPTC qui utilise l'ancien nom de famille du patient et un autre qui utilise le nom de famille récent du patient.
Utilisé par
- Chargement – Transfert des données;
- Couplage interne des enregistrements – Explosion des enregistrements;
- Confirmation des décès – Explosion des enregistrements.
| Année | Description |
|---|---|
| Sans objet | Sans objet |
Couplage interne des enregistrements – Référence croisée sans couplage
Description
Ce tableau sert de registre des paires possibles d'enregistrements de patient en double qui ont été passées en revue et rejetées par les RPTC dans le cadre du processus de couplage interne des enregistrements.
Contenu
- Numéro d'identification du RCC 1 : Numéro d'identification du RCC du premier patient.
- Numéro d'identification du RCC 2 : Numéro d'identification du RCC du deuxième patient.
- Date de résolution : Date de l'exécution de l'étape de résolution du processus de couplage interne des enregistrement et de la création de l'entrée. (Format : AAAAMMJJ)
Utilisation
Ce tableau est utilisée dans le processus de couplage interne des enregistrements pour éviter d'envoyer à nouveau pour examen des enregistrements en double possibles de patients qui ont déjà été passés en revue et rejetés par les RPTC.
Utilisé par
- Chargement – Enregistrement des données;
- Couplage interne des enregistrements – Résolution;
| Année | Description |
|---|---|
| Sans objet | Sans objet |
Confirmation de décès – Référence croisée sans couplage
Description
Ce tableau sert de registre des confirmations de décès refusées par les RPTC dans le cadre du processus de refus des confirmations de décès.
Contenu
- Numéro d'identification du RCC : Numéro d'identification du RCC du patient.
- Date du décès : Date du décès précisée dans l'événement de décès rejeté (format : AAAAMMJJ).
- Lieu du décès : Lieu du décès précisé dans l'événement de décès rejeté.
- Numéro d'enregistrement du décès : Numéro d'enregistrement du décès précisé dans l'événement de décès rejeté.
- Date du refus : Date à laquelle le refus de confirmation de décès a été traité (format : AAAAMMJJ).
L'année du décès, le lieu du décès et le numéro d'enregistrement de décès mis ensemble crée une clé qui identifie de façon unique un événement de décès.
Utilisation
Ce tableau est utilisé dans le processus de confirmation de décès pour éviter d'envoyer à nouveau pour examen des confirmations de décès qui ont déjà été passées en revue et rejetées par les RPTC.
Utilisé par
- Chargement – Enregistrement des données (refus de confirmation de décès);
- Couplage interne des enregistrements – Résolution;
- Confirmation de décès – Couplage probabiliste.
| Année | Description |
|---|---|
| 2004 | La province déclarante et le numéro d'identification du patient ont été supprimés de ce tableau, étant donné qu'ils ne font pas partie de la clé primaire du patient et qu'ils n'ont pas été mis à jour au moment de l'annulation de la propriété. |
Annexe G – Lignes directrices pour la déclaration du grade, du degré de différenciation ou de l'indicateur de type de cellule
Nota :
Grade, degré de différenciation (codes 1, 2, 3, 4, 9)
L'examen anatomopathologique permet de déterminer le grade, ou degré de différenciation, de la tumeur. Dans le cas des tumeurs malignes, le grade indique la mesure dans laquelle l'architecture des cellules cancéreuses ressemble à celle du tissu d'origine (organe d'origine). Les cellules tumorales bien différenciées ressemblent fortement au tissu de l'organe d'origine. Par contre, les cellules tumorales peu différenciées ou indifférenciées ont un aspect désorganisé et anormal; elles ne ressemblent qu'à peine, voire aucunement, au tissu de l'organe d'origine.
Pour décrire le grade d'une tumeur, les anatomopathologistes s'appuient sur des niveaux de similarité. Ils peuvent définir la tumeur en décrivant deux niveaux de similarité (classification basée sur deux grades), trois niveaux de similarité (classification basée sur trois grades) ou quatre niveaux de similarité (classification basée sur quatre grades). Dans lecas de la classification à quatre grades, la tumeur est dite de grade I, de grade II, de grade III ou de grade IV (ou aussi tumeur bien différenciée, moyennement différenciée, peu différenciée ou indifférenciée/anaplasique). Les similarités/différences peuvent être fondées sur l'aspect (architecture), la cytologie ou les caractéristiques du noyau, ou sur une combinaison de ces éléments, selon le système de classification par grade utilisé. L'information provenant de cet élément de données est utile pour l'établissement du pronostic.
Indicateur de type de cellule (codes 5, 6, 7, 8, 9)
Décrit la lignée ou le phénotype de la cellule qui est devenue maligne. Les codes d'indicateur de type de cellule s'appliquent aux tumeurs malignes hématopoïétiques (CIM-O-3, codes 9590 à 9989) et, pour le codage de ces diagnostics, l'indicateur de type de cellule l'emporte sur le grade/degré de différenciation.
Nota : Consulter le chapitre Morphologie de la CIM-O-3 (page 67) pour des instructions supplémentaires concernant le codage du grade.
Codes du RCC :
1 Grade I; grade i; grade 1; bien différenciée; différenciée, SAI
2 Grade II; grade ii; grade 2; moyennement différenciée; moyennement bien différenciée; différenciation intermédiaire
3 Grade III; grade iii, grade 3; peu différenciée; dédifférenciée
4 Grade IV; grade iv; grade 4; indifférenciée; anaplasique
5 Lymphocyte T; précurseur T
6 Lymphocyte B; pré–B; précurseur B
7 Lymphocyte nul; lymphocyte non T non B
8 Cellule NK (tueuse naturelle) (pour les diagnostic à partir du 1er janvier 1995)
9 Grade/degré de différenciation inconnu, non déclaré ou sans objet
RÈGLES GÉNÉRALES DE CODAGE
- S'il y a la moindre confusion concernant le grade, nous recommandons vivement de consulter le pathologiste afin de confirmer les données.
Exemple : Détermination du grade en cas de données fournies par plusieurs pathologistes consultants. - Les lignes directrices de codage particulières au siège (pages 5 à 10) comprennent les règles de codage du grade pour les sièges primaires suivants : sein, rein, prostate, SNC, lymphome, leucémie et sarcome.
- Coder le grade d'après le diagnostic final figurant dans le rapport d'anatomopathologie. S'il existe plus d'un rapport et que les grades du diagnostic final diffèrent, attribuer le code du grade le plus élevé pour le siège primaire, quel que soit le rapport d'anatomopathologie.
- Si le grade n'est pas précisé dans le diagnostic anatomopathologique final, utiliser l'information figurant dans la section sur l'examen microscopique, dans les addenda ou dans les commentaires concernant le codage du grade.
- S'il n'existe aucun diagnostic tissulaire (rapport d'anatomopathologie ou de cytologie), coder le grade d'après les résultats de l'imagerie par résonance magnétique (IRM) ou de la tomographie par émission de positrons (TEP).
- Si plus d'un grade est enregistré pour une seule tumeur, coder le grade le plus élevé, même s'il s'agit d'un foyer tumoral.
Exemple : Le rapport d'anatomopathologie indique : adénocarcinome de grade II avec un foyer d'adénocarcinome indifférencié. Coder la tumeur comme étant de grade 4, code 4 du RCC. - Coder le grade d'après l'information provenant de la consultation ou de la clinique du comité des tumeurs si le prélèvement est envoyé à un service spécialisé de pathologie pour une consultation.
- Coder le grade d'après la tumeur primaire uniquement, jamais d'après une récurrence ou une métastase (distante et (ou) régionale), même s'il s'agit de la seule référence au grade dont on dispose.
- Donner à toutes les tumeurs primaires inconnues le code de grade 9 (grade inconnu), à moins que celui-ci soit implicite dans l'examen histologique (par exemple, carcinome anaplasique (grade = 4).
- Dans la CIM-O-3, certains termes comportent un énoncé implicite du grade. Ces histologies doivent être déclarées avec le code de grade correct, tel qu'il est énoncé ci-après, même si le siège primaire est inconnu:
8020/34 Carcinome, indifférencié
8021/34 Carcinome, anaplasique
8331/31 Adénocarcinome folliculaire, bien différencié
9082/34 Tératome malin, indifférencié
9083/32 Tératome malin, type intermédiaire
9401/34 Astrocytome, anaplasique
9451/34 Oligodendrogliome, anaplasique
9511/31 Rétinoblastome, différencié
9512/34 Rétinoblastome, indifférencié - Coder le grade de la composante invasive, si la tumeur comporte à la fois une partie in situ et une partie invasive. Si le grade de la composante invasive est inconnu et que celui de la composante in situ est connu, attribuer le code de grade inconnu (9).
Nota : Le grade des tumeurs in situ (dysplasie de degré élevé) n'est pas enregistré dans le RCC. - Si un patient reçoit un traitement systémique préopératoire (par exemple, chimiothérapie, radiothérapie, hormonothérapie, etc.), coder le grade: - d'après le rapport d'anatomopathologie préalable au traitement, s'il est disponible.
- après le traitement systémique préopératoire s'il s'agit de la seule information sur le grade disponible.
LIGNES DIRECTRICES CONCERNANT LE GRADE PARTICULIÈRES AU SIÈGE
Si les lignes directrices particulières au siège de la tumeur ne s'appliquent pas, ou que seuls des renseignements limités sont disponibles, consulter les tableaux sur les systèmes de classification par grade courants (page 11) et le tableau de conversion de la classification terminologique (quatre grades) (page 12).
Exception : L'indicateur de type de cellule l'emporte sur le grade/degré de différenciation pour les lymphomes et les leucémies.
Cancer du sein
Ordre de priorité pour le codage du grade des tumeurs du sein
Coder le grade selon l'ordre de priorité suivant (voir le tableau ci-après):
- Scores 3 à 9 de Bloom-Richardson (BR) convertis en grade
- Grade de Bloom-Richardson (BR) (bas/faible, intermédiaire, haut/élevé)
- Terminologie
a. degré de différenciation (bien différenciée, moyennement différenciée, etc.) - Grade histologique (tumeur du sein SAI; carcinome invasif, le grade histologique est implicite).
a. grade 1/I/i, grade 2/II/ii, grade 3/III/iii, grade 4/IV/iva
Nota : La conversion de la classification « bas grade, grade intermédiaire, haut grade » n'est pas la même pour les tumeurs du sein que pour les autres tumeurs. Ne pas utiliser la conversion de la classification basée sur trois grades pour les tumeurs primaires du sein (voir page 11).
| Scores BR | Grade BR | Terminologie | Grade histologique | Code de RCC |
|---|---|---|---|---|
| 3, 4, 5, | Faible/bas | Bien différenciée | I/III; 1/3 | 1 |
| 6, 7 | Intermédiare | Modérément différenciée | II/III; 2/3 | 2 |
| 8, 9 | Élevé/haut | Peu différenciée | III/III; 3/3 | 3 |
Bloom-Richardson (BR)
- La classification BR peut aussi être appelée : Bloom-Richardson modifiée, Scarff-Bloom-Richardson, grading/grade SBR, grading/grade BR, modification d'Elston-Ellis du score de Bloom-Richardson, modification de Nottingham du score de Bloom-Richardson, Nottingham-Tenovus ou grade de Nottingham
- La classification BR peut être exprimée sous forme de scores (fourchette de 3 à 9). Le score est basé sur trois caractéristiques morphologiques des tumeurs du sein « invasives sans type particulier » (degré de formation des tubules/grade histologique, activité mitotique, pléomorphisme nucléaire des cellules tumorales)
- La classification BR peut être exprimée sous forme de grade (faible/bas, intermédiaire, élevé/haut)
- Le grade BR est dérivé du score BR
- Utiliser le tableau de conversion de la classification par grade des tumeurs du sein qui précède pour convertir le score, le grade ou la classification terminologique en code du RCC
Cancer du rein
Le grade de Fuhrman décrit le noyau de la cellule. Si le grade de Fuhrman n'est pas précisé, le grade nucléaire passe au second rang de l'ordre de priorité. Pour le rein, le grade nucléaire est plus important (priorité) que l'examen du grade histologique global de la tumeur.
Nota : Utiliser les règles générales de codage pour coder le grade d'une tumeur de Wilms (8960), puisque ces règles d'établissement de l'ordre de priorité ne s'appliquent pas.
Ordre de priorité pour le codage du grade des tumeurs du rein
Coder le grade selon l'ordre de priorité suivant :
- grade de Fuhrman (grade 1, 2 ,3 ,4)
- grade nucléaire (grade 1, 2, 3, 4)
- classification terminologique (bien différenciée, moyennement différenciée)
- grade histologique (grade 1, grade 2)
| Grade | Degré de différenciation ou descripteur | Code du RCC |
|---|---|---|
| Grade i | Bien différenciée | 1 |
| Grade ii | Modérément différenciée | 2 |
| Grade iii | Peu différenciée | 3 |
| Grade iv | Non différenciée | 4 |
Prostate
Le grade nucléaire n'est équivalent à aucune partie de la classification par grade de Gleason (pas de conversion possible à partir d'un score ou d'un grade de Gleason).
Règles de priorité pour le codage du grade des tumeurs de la prostate
Coder le grade selon l'ordre de priorité suivant:
- grade de Gleason (score ou grade)
- classification terminologique
a. degré de différenciation (bien différenciée, moyennement différenciée, etc.) - grade histologique
a. grade 1/I/i, grade 2/II/ii, grade 3/III/iii, grade 4/IV/iv
Utiliser le tableau qui suit pour convertir le grade ou le score de Gleason en code du RCC:
| Score de Gleason | Grade de Gleason | Terminologie | Grade histologique | Code de RCC |
|---|---|---|---|---|
| 2, 3, 4 | 1, 2 | Bien différenciée | I | 1 |
| 5, 6 | 3 | Modérément différenciée | II | 2 |
| 7, 8, 9, 10 | 4, 5 | Peu différenciée | III | 3 |
Nota : Si le score ou le grade de Gleason n'est pas spécifié, voir les exemples qui suivent:
Grade de Gleason
Le classement par grade, ou grading, des tumeurs de la prostate se fait souvent au moyen du score ou du grade de Gleason. Le grading de Gleason est fondé sur un système à cinq niveaux, autrement dit sur cinq grades histologiques. Le pathologiste évalue les grades primaire (majoritaire) et secondaire de la tumeur. Le grade est habituellement présenté sous forme de somme où le grade majoritaire correspond au premier chiffre et le grade secondaire, au second.
Exemple : Un grade de Gleason de 2 + 4 signifie que le grade primaire est 2 et le grade secondaire est 4.
Score de Gleason
Les grades sont totalisés pour créer un score.
Exemple : Si le grade est 2 + 4, le score est 6 (somme de 2 et 4).
Lors de l'examen de la terminologie concernant la classification par grade des tumeurs de la prostate, pour déterminer s'il s'agit d'un grade ou d'un score, on peut se baser sur les résultats suivants :
- coder les valeurs inférieures ou égales à 5 comme un grade
- coder les valeurs supérieures à 5 comme un score.
- Si le rapport d'anatomopathologie ne contient qu'un nombre et que ce nombre est inférieur ou égal à 5, il s'agit d'un grade. Voir la règle générale de codage no 1.
- Si le rapport d'anatomopathologie ne contient qu'un nombre, et que ce nombre est supérieur à 5, il s'agit d'un score. Voir la règle générale de codage no 1.
- Si le rapport d'anatomopathologie spécifie un nombre sur un total de 10, le premier nombre indiqué est le score.
Exemple : Le rapport d'anatomopathologie donne « Gleason 3/10 ». Le score de Gleason est égal à 3. - Si le rapport contient deux nombres inférieurs à 6, il faut supposer qu'ils ont trait à deux grades. Le premier nombre est le grade primaire et le second est le grade secondaire.
Exemple : Si le rapport d'anatomopathologie donne « Gleason 3 + 5 », le score de Gleason sera 8, c'est-à-dire la somme de 3 et de 5.
Système nerveux central
- Pour les tumeurs du cerveau, la classification par grade de l'OMS qui est utilisée pour estimer le pronostic peut avoir trait à des lésions aussi bien bénignes que malignes. Le code ne comprend jamais le sixième chiffre du code de morphologie.
a. Le grade de l'OMS est pris en compte dans le facteur particulier au siège 1 de la stadification concertée.
- Les pathologistes ne décrivent pas systématiquement le grade ou le degré de différenciation selon la CIM-O-3 des tumeurs du SNC.
a. Si aucun grade n'est précisé, il faut donner au sixième chiffre du code de morphologie la valeur « 9 », inconnu.
b. Les termes de certaines descriptions histologiques comprennent/sous-entendent le grade; dans ces cas, il est possible de coder le grade (par exemple astrocytome anaplasique 9401/34). Voir la règle générale de codage no 10. - Ne pas donner automatiquement au glioblastome multiforme le code de grade IV; si aucun grade n'est indiqué, attribuer le code « 9, inconnu » (9440/39).
- Pour tout les gliomes dont l'histologie correspond aux codes 938 à 946, sauf ceux pour lesquels il existe un grade implicite, le code est « 9 » – sans objet.
- Attribuer le grade des astrocytomes conformément aux règles de la CIM–O–3. Ne pas utiliser le grade de l'OMS pour coder cette zone.
Lymphomes et leucémies 9590 à 9989
- La désignation de lymphocyte T, lymphocyte B, cellule ou lymphocyte nul ou cellule NK l'emporte sur tout autre énoncé de différenciation.
a. Coder TOUT énoncé de lymphocyte T, lymphocyte B, lymphocyte nul ou cellule NK, y compris :lymphocyte T (code 5)T corticalT maturepré-Tpro-Tphénotype de lymphocyte Tprécurseur Tlymphocyte B (code 6)phénotype de lymphocyte Bprécurseur Bpré-Bpré-pré-Bpro-Blymphocyte nul; non T non B (code 7)lymphocyte nulnon T non Bcellule communecellule NK (Natural Killer; tueuse naturelle) (code 8)cellule NK/Ttype de cellule non déterminé, non déclaré ou sans objet (code 9)lymphocytes B et T combinés
Nota : En général, la règle d'« attribution du code le plus élevé » ne s'applique pas aux phénotypes.
b. Coder l'information sur le type de cellule provenant de toute source, que des études avec marqueurs de cellule soient décrites ou non dans le dossier du patient.
Exemple : La partie du dossier médical réservée aux antécédents décrit que le patient est atteint d'un lymphome T. Aucune étude avec marqueur n'est mentionnée dans le dossier. Attribuer comme code de grade celui de lymphocyte T. - Ne pas utiliser les expressions « haut grade », « bas grade » et « grade intermédiaire » pour coder la zone réservée au degré de la différenciation ou à l'indicateur de type de cellule, car ces expressions ont trait au pronostic et non au grade.
a. Dans certains cas, le terme « grade » ne se rapporte pas à la différenciation histologique et ne devrait pas être utilisé pour coder le sixième chiffre du code de morphologie. Il est important de reconnaître quand le terme « grade » se rapporte à une catégorie et quand il se rapporte à l'activité biologique. Lorsqu'ils décrivent certaines maladies, les pathologistes utilisent le terme « grade » comme un synonyme de « type » ou de « catégorie ». Les registraires considèrent le terme « grade » comme un indicateur de différenciation cellulaire qui est codé au moyen du sixième chiffre du code de morphologie de la CIM–O.i. Les grades du lymp chiffre NE devrait PAS être codé comme étant un grade 1, 2 ou 3 pour ces cas.ii. Les mentions de lymphome lymphocytique peu différencié ou de lymphome de type B ou de type T doivent être utilisées pour coder le sixième chiffre du code de morphologie.iii. Dans d'autres cas, les termes haut grade ou bas grade figurant dans l'expression du diagnostic peuvent être utilisés pour coder le sixième chiffre du code de morphologie. - Ne pas coder les descriptions « grade 1 », « grade 2 » ou « grade 3 » dans la zone Grade, Degré de différenciation ou Indicateur de type de cellule.
- Les codes de morphologie 9950 à 9989 sont rarement associés à un grade et on attribue généralement le code « 9 ».
- Les codes de grade 5 à 8 sont des indicateurs de lymphocyte T, lymphocyte B ou cellule NK qui s'appliquent aux leucémies et aux lymphomes uniquement. Par conséquent, ils ne peuvent être utilisés qu'avec la tranche de codes de morphologie 9590 à 9989.
Sarcome
Plusieurs systèmes de classification par grade peuvent être utilisés pour les sarcom home de Hodgkin à sclérose nodulaire et du lymphome folliculaire décrivent effectivement des types ou catégories de ces maladies. Le sixièmes. Le tableau qui suit intègre des classifications à deux, trois et quatre grades. Si le grade d'un sarcome est donné de façon terminologique, se reporter à la table de conversion de la classification terminologique de la page 11.
| Grade | Degré de différenciation ou description | Code du RCC |
|---|---|---|
| Bas grade | 1/2 1/3 1/4 2/4 | 2 |
| Grade intermédiaire | 2/3 | 3 |
| Haut grade/grade élevé | 2/2 3/3 3/4 4/4 | 4 |
Systèmes de classification par grade courants
Système de classification basé sur deux grades
Pour certaines tumeurs cancéreuses, on utilise un système basé sur deux grades (par exemple cancer du côlon, carcinome papillaire transitionnel, carcinome de la vessie, sarcome du chorion cytogène). Les profils de croissance cellulaire sont évalués sur une échelle à deux niveaux 1 ou 2 (également appelés bas ou haut grade). Le pronostic est d'autant plus favorable que le grade est faible.
- Si le grade indiqué est 1/2 ou bas grade, attribuer le code 2 du RCC.
- Si le grade indiqué est 2/2 ou haut grade, attribuer le code 4 du RCC.
| Grade | Différenciation / description | Code du RCC |
|---|---|---|
| 1/2, I/II | Bas grade | 2 |
| 2/2, II/II | Haut grade/grade élevé | 4 |
Système de classification basé sur trois grades
Pour plusieurs formes de cancer, on utilise un système de classification à trois grades (par exemple, cancer du péritoine, de l'endomètre, des trompes de Fallope, de la prostate, de la vessie et sarcome des tissus mous). Le profil de croissance cellulaire est évalué sur une échelle de niveau 1, 2 ou 3 (également appelé bas grade, grade moyen/intermédiaire ou haut grade). Cette classification consiste à évaluer la proportion de cellules cancéreuses qui croissent et se multiplient, et la mesure dans laquelle ces cellules ressemblent à celles du tissu hôte. Donc, il est comparable à un système de classification basé sur quatre grades (voir la table de conversation de la classification terminologique de la page 11), mais subdivise le spectre en trois au lieu de quatre catégories (voir la table de conversion de la classification basée sur trois grades ci-après). Le pronostic est d'autant plus favorable que le grade est faible.
- Si le grade indiqué est 1/3 ou bas grade, attribuer le code 2 du RCC.
- Si le grade indiqué est 2/3 ou grade moyen/intermédiaire, attribuer le code 3 du RCC.
- Si le grade indiqué est 3/3 ou haut grade, attribuer le code 4 du RCC.
Utiliser le tableau qui suit pour convertir le grade aux codes du RCC:
| Grade | Différenciation / description | Code du RCC |
|---|---|---|
| 1/3, I/III | Bas grade | 2 |
| 2/3, II/III | Grade moyen/intermédiaire | 3 |
| 3/3, III/III | Haut grade/grade élevé | 4 |
*Ne pas utiliser pour les tumeurs primaires du sein
Tableau de conversion de la classification terminologique
Cette classification consiste à évaluer la proportion de cellules cancéreuses qui croissent et se multiplient, et la mesure dans laquelle ces cellules ressemblent à celles du tissu hôte. Le pronostic est d'autant plus favorable que le grade est faible.
| Description | Grade | Code du RCC |
|---|---|---|
| Différenciée, SAI | I | 1 |
| Bien différenciée | I | 1 |
| Assez bien différenciée | II | 2 |
| Différenciation intermédiaire | II | 2 |
| Bas grade | I-II | 2 |
| Moyennement différenciée | II | 2 |
| Modérément différenciée | II | 2 |
| Modérément bien différenciée | II | 2 |
| Partiellement différenciée | II | 2 |
| Partiellement bien différenciée | I-II | 2 |
| Relativement ou généralement bien différenciée | II | 2 |
| Grade moyen, grade intermédiaire | II-III | 3 |
| Modérément peu/mal différenciée | III | 3 |
| Modérément indifférenciée | III | 3 |
| Peu différenciée | III | 3 |
| Relativement peu/mal différenciée | III | 3 |
| Relativement indifférenciée | III | 3 |
| Légèrement différenciée | III | 3 |
| Dédifférenciée | III | 3 |
| Haut grade/grade élevé | III-IV | 4 |
| Indifférenciée, anaplasique, non différenciée | IV | 4 |
| Non haut grade | - | 9 |
Références :
- SEER Program Coding and Staging Manual (2004) publié par le Département américain de la Santé et des Services sociaux (Bethesda, MD), 2004. Publication no 04–5581 de la NIH.
- Classification internationale des maladies – Oncologie, troisième édition. OMS.
- NAACCR Edit Logic Report for Metafile NAACR10E.EMF
- Centers for Disease Control and Prevention. Data collection of primary central nervous system tumors. National Program of Cancer Registries Training Materials. Atlanta, Georgie : Département de la Santé et des Services sociaux, Centers for Disease Control and Prevention, 2004.
| Année | Description |
|---|---|
| 2006 | Nouvelle annexe |
Annexe H – Termes ambigus du RCC
En vigueur pour les données recueillies à partir du 1er janvier 2001
Le Comité de gestion de la qualité des données recommande, avec l'approbation du CCRC, que la liste du programme SEER3 des termes ambigus soit adoptée comme liste canadienne pour la détermination des cas de cancer4. Il est conseillé, dans la mesure du possible, d'obtenir des renseignements supplémentaires ou de consulter un pathologiste pour obtenir des éclaircissements. Si cela est impossible, veuillez utiliser la liste qui suit pour déterminer s'il s'agit d'enregistrer un cas de cancer et de le déclarer au RCC.
| Considéré comme étant un diagnostic de cancer | Considéré comme n'étant PAS un diagnostic de cancer ** |
|---|---|
| apparent(e), apparemment | ne peut pas être exclu(e) |
| semble, paraît, a l'aspect de | équivoque, ambigu(ë) |
| comparable à | possible |
| compatible avec | potentiellement, éventuellement malin(igne) |
| conforme à, correspondant à | discutable, contestable, douteux(euse) |
| favorise, appuie | exclu(e), exclure |
| d'apparence maligne | évoque, suggère, donne à penser, laisse entendre |
| le plus vraisemblablement, le plus probablement | inquiétant |
| supposé(e) | - |
| probable | - |
| suspect(e), soupçonné(e) | - |
| suspecter, soupçonner | - |
| typique de | * sans information supplémentaire |
| Exception : Si un résultat cytologique est qualifié de « suspect », ne pas l'interpréter comme s'il s'agissait d'un diagnostic de cancer. Extraire le cas uniquement si un examen biopsique positif ou un tableau clinique de cancer donné par un médecin appuie les résultats de l'examen cytologique. |
Ne pas inclure les cas pour lesquels le diagnostic ne comprend que ces termes. |
| Année | Description |
|---|---|
| 2006 | Nouvelle annexe |
Annexe I – Lignes directrices pour l'analyse et la détermination des cas d'après le certificat de décès seulement (CDS) à l'intention des registres provinciaux et territoriaux du cancer (RPTC) au Canada (pour T12 et P18)
Les registres du cancer ont déterminé que l'accès à l'information sur les décès constitue une composante critique de l'exécution d'un programme de grande qualité. Il y a deux raisons principales pour se procurer ces données particulières, y compris :
- Déterminer le statut du décès pour les cas présentement enregistrés : Une fois qu'un registre a enregistré un cas de cancer, l'ajout d'information sur le décès peut fournir un aperçu plus complet de la manière selon laquelle le cancer a affecté cet individu. L'information sur le décès d'un cas spécifique peut soustraire ce dernier aux routines actives de suivi et permettre aux registres d'effectuer des calculs de survie plus précis et complets.
- Complétude des cas : Afin d'assurer un niveau élevé de complétude des cas, un registre se fie en général à une multitude de méthodes pour vérifier les cancers nouvellement diagnostiqués. Une méthode commune est de compléter un couplage avec l'information de la statistique de l'état civil concernant la cause de décès. Si un individu est déclaré comme ayant un cancer comme cause de décès et qu'il ne se trouve pas dans le registre, le cas devrait être étudié, afin de déterminer s'il rencontre les critères pour l'enregistrement du cancer.
Il est donc important que les RPTC concluent un accord avec les registraires de l'état civil afin de recevoir au moins tous les cas pour lesquels un cancer est indiqué sur n'importe quelle partie du certificat médical de décès. Au Canada, l'enregistrement du décès doit se conformer aux mandats provinciaux et inclut l'exécution d'une Déclaration de décès et/ou d'un Certificat médical de décès. Les registres du cancer reçoivent des notifications de décès en divers formats, c'est-à-dire., copie papier, électronique, ou fichiers informatiques et à des intervalles variables, c'est-à-dire, sur une base mensuelle, trimestrielle ou annuelle.
L'idéal serait de recevoir des notifications de tous les décès, incluant toutes les causes de décès, survenant à l'intérieur de la province, afin de permettre au registre d'effectuer une confirmation des décès complète. Couplée avec la base de données du registre, cette information résultera en des incidences du cancer appariées et non appariées. Un certificat du décès indiquant une tumeur pouvant être déclarée, qui ne s'apparie pas à aucun autre enregistrement dans le registre du cancer, se nomme une Notification de certificat de décès (DCN) et nécessite un examen approfondi. Les DCN incluent les cas pour lesquels la cause sous-jacente de décès est le cancer, de même que les cas pour lesquels le cancer est uniquement mentionné sur le certificat de décès. Lorsque de l'information additionnelle est obtenue, le cas devrait être enregistré avec les données sur l'incidence de cette année. Si de l'information additionnelle ne peut pas être obtenue, le cas est vraiment un cas par certificat de décès seulement (CDS) et peut être déclaré comme tel au Registre canadien du cancer (RCC).
L'information du certificat de décès est une composante essentielle du processus de certification des registres mis en oeuvre par la « North American Association of Central Cancer Registries (NAACCR)». Afin d'être éligible pour la certification de la NAACCR, un RPTC doit participer à l'Appel de données de la NAACCR. Les critères de données passés en revue durant ce processus incluent : la complétude, la réussite des contrôles, les CDS, l'intervalle pour les critères, l'actualité, les enregistrements en double et les zones de données manquantes pour le sexe, l'âge, le comté et la race. Les exigences pour la certification de CDS sont de moins de 5% pour l'argent et de moins de 3% pour l'or.
La formule acceptée par le RCC et la NAACCR pour calculer le taux de CDS est:

Des différences existent au dénominateur puisque le RCC n'inclut pas les cancers in situ de la vessie, tandis que la NAACCR les inclut. Lorsque les cas de cancer = tous les cancers invasifs qui ne sont pas en double + les cancers in situ de la vessie à l'intérieur de l'année de diagnostic pour les résidents de l'état (de la province). Ceux-ci incluent tous les cas identifiés et extraits du projet de confirmation des décès et tous les vrais CDS. Cette information est inclue dans l'Appel de données de la NAACCR.
(Source : NAACCR Series II: Calculating the DCO Rate)
1. Définitions
Cause de décès
Les causes de décès devant être inscrites sur le certificat médical de la cause de décès sont toutes les maladies, conditions morbides ou traumatismes qui ont entraîné ou contribué au décès et les circonstances de l'accident ou de l'acte de violence qui ont produit de tels traumatismes.
(Source : Assemblée mondiale de la Santé, Article 23 de la Constitution de l'Organisation mondiale de la santé, CIM‑9, p. 763)
Notification de certificat du décès (DCN)
La notification de certificat du décès correspond à un décès par cancer identifié par n'importe quelle source, y compris un enregistrement de décès de la statistique de l'état civil, qui n'a pas pu être apparié (de manière électronique ou manuelle) à un enregistrement du cancer existant.
Certificat de décès seulement (CDS)
« Certificat de décès seulement » signifie que la seule source d'information à propos du cas est un certificat de décès. Cette catégorie inclut les décès pour lesquels la cause sous-jacente du décès est le cancer, ou pour lesquels un cancer est mentionné sur le certificat de décès.
(Source : RCC – Rapport no 3.2.2 – Dictionnaire de données d'entrée, page 79. Révisé le : 17/06/94.)
À partir du 1er janvier 2000, l'information sur la mortalité au Canada a été enregistrée par la statistique de l'état civil en se servant du système de classification de la CIM-10.
Suivi (FB)
Le suivi est le processus de recherche active d'information additionnelle sur les DCN aux niveaux du patient et de la maladie et de mise à jour de la base de données du cancer, comme extraction complète si possible. Si de l'information additionnelle ne peut être trouvée, le cas est un vrai CDS.
Cause sous–jacente du décès
La cause sous-jacente de décès est (a) la maladie ou le traumatisme qui a enclenché la série d'événements conduisant directement au décès, ou (b) les circonstances de l'accident ou de l'acte de violence qui ont entraîné le traumatisme mortel.
(Source : Assemblée mondiale de la Santé, Article 23 de la Constitution de l'Organisation mondiale de la santé, CIM–9, p. 763)
2. Processus
Le processus pour déterminer un cas de CDS variera et devrait être modifié, afin de répondre aux exigences de chaque RPTC. Les RPTC devraient apparier les DCN à leur base de données; les décès par cancer qui ne s'apparient pas nécessitent un examen plus approfondi. Le traitement est nécessaire lorsque la personne décédée était un résident de votre province au moment du décès, et qu'un cancer pouvant être déclaré est mentionné dans le DCN et qu'aucun enregistrement n'est trouvé dans la base de données du RPTC. Aucun autre traitement n'est requis lorsque la seule tumeur mentionnée dans le DCN est une tumeur qui ne peut pas être déclarée, la personne décédée n'était pas un résident de votre province (transmettre le cas à la province propriétaire si un accord est en place) ou lorsque le décès identifié n'a pas été causé par le cancer.
La zone de la cause sous-jacente de décès est prévue pour enregistrer la cause de décès officielle du patient. Puisque cette variable est importante aux fins de couplage des enregistrements et comporte des répercussions juridiques, l'information sur le décès codée et fournie aux registres du cancer par les bureaux provinciaux et territoriaux de la statistique de l'état civil ne devrait pas être modifiée, même lorsque les registres du cancer possèdent de l'information plus complète ou détaillée sur le diagnostic. Les seules données déclarées par les RPTC qui peuvent être changées dans l'enregistrement patient du RCC, par suite d'une confirmation de décès sont : la date du décès, la province/territoire ou le pays de décès et le numéro d'enregistrement du décès.
(Source, RCC – Rapport no 3.2.1 – Lignes directrices de codage et de déclaration – 18 décembre 1995)
A. Appariement du DCN à la base de données des registres provinciaux et territoriaux du cancer. Exemple : appariement positif de quatre variables, c'est-à-dire, NAM, nom de famille, sexe et date de naissance).
- Déterminer les mêmes tumeurs primaires par rapport aux nouvelles tumeurs primaires.
- Identifier les divergences entre le cancer sur le certificat de décès et les codes de diagnostic du registre.
- Mettre à jour les zones manquantes ou incomplètes.
Un appariement non concluant montre quelques divergences entre les identificateurs des données sur l'incidence et sur le décès, mais les enregistrements peuvent appartenir à la même personne. Exemple : un appariement positif ou presque de quatre variables, c'est-à-dire, appariement positif du NAM, aucun appariement pour le nom de famille, le sexe ou la date de naissance.
- Une vérification visuelle pour déterminer s'il est « assez près » pour être identifié comme un appariement ou un non-appariement.
- Un suivi pour faire une détermination valide.
Un suivi (FB) pour les nouvelles tumeurs primaires ou une extraction pour les tumeurs primaires additionnelles par CDS. Contrôler et réviser les cas qui n'ont pas été confirmés par microscope dans la base de données du registre.
B. Décès par cancer selon le DCN, non apparié à la base de données du registre provincial ou territorial du cancer. Les décès par cancer non appariés sont confirmés de différentes manières, selon la possibilité pour le RPTC de doter un programme de confirmation des CDS. Chaque décès par cancer non apparié devrait être révisé manuellement pour déterminer s'il peut être déclaré et pour vérifier où effectuer le suivi. Les sources de suivi comprennent les établissements (soins de longue durée, hôpitaux/maison de soins infirmiers), le coroner et le médecin traitant où le décès est survenu.
En se basant sur l'information reçue lors du suivi, le cas peut être extrait comme un CDS.
- Le suivi est recommandé par lettre type à l'établissement (annexe A) où le patient est décédé et deuxièmement, à l'informateur (annexe B) qui a signé le certificat de décès, afin d'obtenir de l'information additionnelle.
- Les cas qui sont identifiés après le suivi devraient être ajoutés à l'année de diagnostic appropriée comme enregistrements réels d'incidence (non des CDS).
- Les cas pour lesquels aucune information additionnelle n'est obtenue devraient être déclarés au RCC comme des CDS.
C. Normes conventionnelles pour extraire les cas de CDS:
- Si le suivi n'est pas renvoyé par l'établissement / le spécialiste, l'information provenant du DCN peut être utilisée et le cas peut être considéré comme un CDS.
- Si une date de diagnostic ou une date approximative ne peut pas être établie, le cas est un CDS et la date de décès est utilisée comme date de diagnostic.
- Se conformer aux normes conventionnelles pour le codage du siège / de l'histologie.
- Il peut y avoir plus d'une tumeur primaire inscrite sur le certificat de décès. Plus d'une extraction de CDS peuvent être requises.
- Coder l'histologie à partir du certificat de décès, c'est-à-dire, épithélioma spinocellulaire, adénocarcinome, etc., si disponible. Si « carcinome » est enregistré, le coder comme 8010/3. Si « cancer » est enregistré, le coder comme 8000/3.
- Coder le siège primaire enregistré sur le certificat de décès, c'est-à-dire, poumon, prostate, sein.
- Mélanome, siège primaire inconnu, le coder comme mélanome malin de la peau, siège non précisé (CIM-9 172.9, CIM-10 C43.9).
- Lymphome, siège primaire inconnu, le coder comme ganglions lymphatiques, SAI (CIM-9 202.8, CIM-10 C85.9).
- La leucémie est toujours codée comme moelle osseuse (CIM-9 208.9, CIM-10 C95.9).
- Vérifier pour les sièges primaires où les métastases sont communes (poumon, foie, cerveau et os).
- Le certificat de décès peut indiquer « cancer du foie métastatique » ou « cancer de l'os métastatique ». S'il n'est pas clair si le siège enregistré est le siège primaire ou un siège métastatique, le coder comme siège primaire inconnu (CIM-9 199.0, CIM-10 C80.9).
- Le stade est toujours « inconnu ».
- La confirmation du diagnostic est toujours « inconnue ».
- Aucun traitement n'est enregistré, même s'il est noté sur le DCN.
- Inclure les cas de CDS dans les contrôles.
(Lettre d'accompagnement à l'intention des établissements)
RPTC
Adresse interne
À qui de droit :
Le nom du registre assure actuellement le processus de suivi des cas de certificat de décès seulement (CDS) pour année/s. Le CDS signifie que la seule source d'information disponible concernant le cas était un certificat de décès. Le certificat de décès identifie la personne comme étant décédée dans votre établissement, toutefois, le registre du cancer ne possède aucune information préalable à propos de ce cas suite à ces collectes régulières de données. La collecte de données est soumise à la loi/loi sur la protection de la vie privée. Vous trouverez ci–joint une lettre type du registre à remplir. Il est important que nous recueillions la date initiale et l'adresse au moment du diagnostic. Si vos enregistrements n'identifient pas ce patient comme ayant le cancer, veuillez nous le laisser savoir et nous ajusterons nos enregistrements en conséquence.
Grâce à la lettre type du registre dûment remplie, nous pourrons finaliser l'information concernant ce patient. De l'information complète permet le calcul des taux de survie chez les patients diagnostiqués d'un cancer, facilite les études épidémiologiques et améliore la complétude et la qualité de l'information déclarée sur le décès et sur la démographie. Votre soutien continu dans l'amélioration de la qualité des données nous permet de participer à des études provinciales et nationales et de fournir des statistiques précises sur une base permanente aux personnes concernées.
Si vous avez des questions ou des préoccupations, n'hésitez pas à communiquer avec moi, nom de la personne-ressource au nom de l'établissement et numéro de téléphone.
Veuillez agréer l'expression de mes sentiments distingués.
Signature
Pièce jointe
(Lettre d'accompagnement à l'intention de l'informateur)
RPTC
Adresse interne
Monsieur (Madame),
Le nom du registre assure actuellement le processus de suivi des cas de certificat de décès seulement (CDS) pour année/s. Le CDS signifie que la seule source d'information disponible concernant le cas était un certificat de décès. Le certificat de décès indique que la personne décédée avait le cancer, toutefois, le registre du cancer ne possède aucune information préalable à propos de ce cas suite à ses collectes régulières de données. La collecte de données est soumise à la loi/loi sur la protection de la vie privée. Le certificat de décès vous identifie comme étant le dernier médecin traitant au moment du décès de nom du patient. Vous trouverez ci–joint une lettre type du registre à remplir. Il est important que nous recueillions la date initiale et l'adresse au moment du diagnostic. Si vos enregistrements n'identifient pas ce patient comme ayant le cancer, veuillez nous le laisser savoir et nous ajusterons nos enregistrements en conséquence.
Grâce à la lettre type du registre dûment remplie, nous pourrons finaliser l'information concernant ce patient. De l'information complète permet le calcul des taux de survie chez les patients diagnostiqués d'un cancer, facilite les études épidémiologiques et améliore la complétude et la qualité de l'information déclarée sur le décès et sur la démographie. Votre soutien continu dans l'amélioration de la qualité des données nous permet de participer à des études provinciales et nationales et de fournir des statistiques précises sur une base permanente aux personnes concernées.
Si vous avez des questions ou des préoccupations, n'hésitez pas à communiquer avec moi, nom de la personne-ressource au nom de l'établissement et numéro de téléphone.
Veuillez agréer, Monsieur (Madame), l'expression de mes sentiments distingués.
Signature
Pièce jointe
| Année | Description |
|---|---|
| 2007 | Nouvelle annexe |
Annexe J – Intervalle entre deux dates (complètes ou partielles)
L'algorithme qui suit peut être utilisé pour déterminer le nombre de jours entre deux dates. Si les deux dates sont complètes, l'algorithme produit le nombre exact de jours. Si l'une des dates ou les deux sont partielles, les parties manquantes sont « dérivées » et le nombre de jours est calculé à partir des dates dérivées. Cet algorithme ne peut pas être utilisé si une ou plusieurs dates sont totalement inconnues, c'est–à–dire égales à « 99999999 ». La valeur produite est toujours un nombre entier positif (y compris zéro).
Définitions
Soit Date1 et Date2, les deux dates pour lesquelles l'intervalle doit être calculé et où Date1 <= Date2.
Soit Y1, M1 et D1 , l'année, le mois et le jour de la date1.
Soit Y2, M2 et D2 , l'année, le mois et le jour de la date2.
Soit DIFF_DAYS (Date1, Date2) , une fonction qui produit le nombre de jours entre la date1 et la date2.
| Date1 est une date partielle | Date2 est une date partielle |
|---|---|
|
Si le MOIS n'est pas déclaré, on pose que le MOIS est « 01 ». Si le JOUR n'est pas déclaré, on pose que le JOUR est « 01 ». |
Si le MOIS n'est pas déclaré, on pose que le MOIS est « 12 ». Si le JOUR n'est pas déclaré, on pose que le JOUR est le dernier jour du MOIS déclaré (28, 29, 30 ou 31). |
Exemples
Date1 = 20060627.
Date2 = 20060930.
DIFF_DAYS (20060627, 20060930)
Date1 = 20060699
Date2 = 20070999.
DIFF_DAYS = (20060601, 20070930)
Date1 = 20069999
Date2 = 20079999
DIFF_DAYS = (200601, 20071231)
| Année | Description |
|---|---|
| 2008 | Nouvelle annexe |
Annexe T – Lignes directrices pour la résidence au Canada
Afin d'assurer la comparabilité des définitions de cas et de la population à risque (numérateur et dénominateur), les règles du Registre canadien du cancer (RCC) pour déterminer la résidence au moment du diagnostic doivent être identiques ou comparables aux règles utilisées par le Bureau canadien du recensement, lorsque possible.
La résidence au moment du diagnostic est généralement le lieu de résidence habituel, tel que déclaré par le patient ou, tel que déclaré par le Bureau du recensement, « le logement au Canada où une personne habite la plupart du temps ». La résidence est leur lieu d'habitation habituel, peu importe où ils se trouvent lors de leur diagnostic. Pour les patients avec des tumeurs multiples, l'adresse peut être différente pour chaque tumeur primaire.
Il y a quelques situations pour lesquelles le processus pour déterminer la résidence n'est pas fait de manière intuitive, et des lignes directrices spéciales ont été créées afin de définir le lieu de résidence habituel d'un individu. Le Comité de la qualité des données (CQD) pour le Conseil canadien des registres du cancer (CCRC) reconnaît que quelques registres provinciaux et territoriaux du cancer (RPTC) ne sont plus en relation directe avec le patient, et peuvent ne pas pouvoir entrer en contact avec ce dernier–ou ne pas avoir accès à l'information pour confirmer la résidence. Utiliser le numéro d'assurance–maladie de la province (NAM) comme facteur déterminant de résidence durant l'extraction initiale du cas est approprié. Lors d'une relocalisation permanente, le NAM de la province de résidence précédente est valide pour trois mois. Toutefois, si le cas est identifié comme étant un double potentiel durant un cycle de couplage des enregistrements, de l'information additionnelle devrait être obtenue avant de confirmer la résidence, puisqu'il est possible qu'il ne soit pas approprié d'utiliser la province du NAM par défaut, comme résidence primaire.
Les RPTC sont encouragés à utiliser ces lignes directrices afin de déterminer la résidence pour les catégories de personnes pour lesquelles la résidence n'est pas immédiatement évidente.
- Résidence (une résidence). Le logement au Canada où un individu habite la plupart du temps.
- Personnes avec plus d'une résidence. La règle de la résidence habituelle s'applique; toutefois, si la période de temps passée à chaque résidence est égale ou si la personne chargée de l'extraction a des doutes concernant laquelle choisir, la résidence où le patient habitait la journée durant laquelle le cancer a été diagnostiqué devrait être considérée comme le lieu de résidence habituel. (Voir les exemples ci–dessous.)
Exception : Considérer la résidence partagée avec la famille comme le lieu de résidence habituel, même si la personne passe la majorité de l'année ailleurs.
a) Travailleurs frontaliers vivant à l'extérieur une partie de la semaine pour travailler: considérer la résidence partagée avec la famille comme le lieu de résidence habituel, même si le travailleur passe la majorité de l'année ailleurs (c'est-à-dire, parents, mari, femme ou conjoint(e) de fait).
b) Migrateurs : Les gens vivant dans une autre résidence (ville, province ou pays) où le climat est plus chaud. La résidence devrait être documentée comme étant le lieu où ils habitent la plupart du temps.
c) Enfants en garde partagée : La résidence devrait être documentée comme étant le lieu où ils habitent la plupart du temps. Si le temps est divisé en parts égales, leur résidence est documentée comme étant le lieu où ils habitaient la journée durant laquelle le cancer a été diagnostiqué. - Patients avec des adresses rurales. Si l'information indique uniquement une adresse rurale, qui pourrait être celle d'un casier postal, enregistrer l'adresse telle que déclarée, mais entreprendre toutes les démarches nécessaires, à l'intérieur des ressources disponibles, afin d'identifier le lieu de résidence physique actuel au moment du diagnostic.
- Patients sans lieu de résidence habituel (c'est-à-dire, sans–abri, personne de passage). Les résidents qui ne possèdent pas de lieu de résidence habituel devraient être documentés selon le lieu où ils habitaient la journée durant laquelle le cancer a été diagnostiqué.
- Logements collectifs institutionnels (Les logements collectifs où des soins ou des services d'assistance sont fournis). Les personnes vivant en institutions, sans autre lieu de résidence habituel ailleurs au Canada, ou les personnes qui ont vécu dans une ou plusieurs institutions pour une période continue de six mois ou plus, doivent être considérées comme des résidents habituels de l'institution.
Les logements collectifs institutionnels incluent :
a) Résidents d'un établissement de soins prolongés, d'un hôpital ou d'une résidence pour personnes âgées.
b) Des maisons, des écoles, des hôpitaux ou des unités pour les personnes ayant un handicap physique, une déficience intellectuelle, une maladie mentale ou des centres de réadaptation pour toxicomanes/alcooliques.
c) Détenus d'établissements correctionnels, incluant les prisons, les centres de détention ou les maisons de transition.
d) Enfants dans des établissements spécialisés pour les jeunes, tels que des établissements de soins pour bénéficiaires internes pour enfants négligés ou abusés ou des orphelinats.
e) Pour des femmes maltraitées, ou pour des fugueurs ou des jeunes abandonnés, veuillez vous référer à la section 6 – Logements collectifs non–institutionnels. - Logements collectifs non–institutionnels (Les logements collectifs où aucun soin ou service d'assistance n'est fourni). La résidence devrait être documentée comme étant le lieu de résidence habituel, s'ils en déclarent un (le lieu où ils habitent la plupart du temps) ou autrement, à l'auberge, l'hôtel, etc.
Les logements collectifs non–institutionnels incluent :
a) Auberges, hôtels, motels et foyers.
b) YMCAs/YWCAs, ou terrains de camping publics ou commerciaux.
c) Bases militaires.
d) Travailleurs migrateurs (camps forestier / minier et fermes).
e) Membres d'ordres religieux dans des monastères ou des couvents.
f) Abris possédant des installations permettant de fournir un hébergement pour la nuit, pour des personnes sans logement, pour des femmes maltraitées ou pour des fugueurs ou des jeunes abandonnés. La résidence devrait être documentée comme étant l'abri. - Étudiants. Les étudiants qui vivent à l'extérieur de la maison durant leurs études, mais qui retournent habiter avec leurs parents pour une partie de l'année devraient considérer leur lieu de résidence comme étant la maison de leurs parents, même s'ils passent la majorité de l'année ailleurs.
- Résidents
a) Bonnes d'enfants résidantes. La résidence devrait être documentée comme étant le lieu où ils habitent pour la majeure partie de la semaine.
b) Enfant adoptif, pensionnaire ou compagnon résidant. La résidence devrait être documentée comme étant le lieu où ils habitent au moment du diagnostic. - Navires marchands et vaisseaux de la garde côtière. Les navires marchands, vaisseaux de la garde côtière et installations de forage pétrolier en mer devraient être documentés selon leur lieu de résidence terrestre habituel, s'ils en déclarent un (le lieu où ils vivent la majorité du temps lorsqu'ils sont sur terre) ou autrement, le port–d'attache de leur vaisseau.
- Navires militaires. La résidence des navires militaires des Forces armées canadiennes devrait être documentée comme étant leur lieu de résidence terrestre habituel, s'ils en déclarent un (le lieu où ils vivent la majorité du temps lorsqu'ils sont sur terre) ou autrement, le port–d'attache de leur vaisseau.
- Forces armées. La résidence des Forces armées canadiennes devrait être documentée comme étant leur lieu de résidence habituel, s'ils en déclarent un, ou autrement, le lieu où ils sont en poste au moment du diagnostic.
- Résidents nonpermanents (citoyens étrangers). Personnes qui détiennent une autorisation d'étudier ou de travailler, un permis du ministre ou qui demandaient à obtenir le statut de réfugié au moment du diagnostic, depuis une période continue de six mois ou plus.
a) Citoyens de pays étrangers qui ont établi une famille ou qui font partie d'une famille établie au Canada pendant qu'ils travaillent ou étudient, incluant les membres de la famille qui sont avec eux. La résidence devrait être documentée comme leur maison au Canada.
b) Citoyens de pays étrangers qui vivent dans des ambassades, des ministères, des légations ou des consulats canadiens. La résidence devrait être documentée comme étant l'ambassade.
c) Citoyens de pays étrangers voyageant ou visitant temporairement le Canada. Ces cas ne peuvent pas être déclarés au Registre canadien du cancer.
Annexe X – Routine du chiffre de contrôle du numéro d'identification du RCC
Le dernier chiffre du numéro d'identification du RCC est un chiffre de contrôle, c'est-à-dire, un chiffre calculé d'après les autres chiffres du numéro d'identification du RCC. L'objectif de l'utilisation d'un chiffre de contrôle est double : elle permet de déceler certains cas de corruption des données et empêche de créer de nouveaux numéros d'identification trop facilement. La routine qui suit produit un chiffre de contrôle pour un numéro d'identification du RCC donné.
Pseudo code
Soit N1 le premier chiffre du numéro d'identification du RCC (en commençant par la gauche)
Soit N2 le deuxième chiffre du numéro d'identification du RCC (en commençant par la gauche)
...
Soit N8 le huitième chiffre du numéro d'identification du RCC (en commençant par la gauche)
Changer les valeurs de N2, N4, N6, N8 selon le motif suivant :
| Valeur initiale | 0 | 1 | 2 | 3 | 4 | 5 | 6 | 7 | 8 | 9 |
|---|---|---|---|---|---|---|---|---|---|---|
| Nouvelle valeur | 0 | 2 | 4 | 6 | 8 | 1 | 3 | 5 | 7 | 9 |
Soit REMAINDER le reste de ((N1 + N2 + N3 + N4 + N5 + N6 + N7 + N8)/10)
If REMAINDER = 0 then
PRODUIRE 0
Else
PRODUIRE (10 – REMAINDER)
End
Utilisé par
- Chargement – Vérification des données
- Chargement – Transfert des données
Annexe Z - Bibliographie
Collaborative Staging Task Force of the American Joint Committee on Cancer. Collaborative Staging Manual and Coding Instructions, Version 01.04.01. Jointly published by American Joint Committee on Cancer (Chicago, IL) and U.S. Department of Health and Human Services (Bethesda, MD), 2004. NIH Publication Number 04-5496.
http://www.cancerstaging.org/cstage/index.html
Fritz A, Percy C, Jack A, et al (éd.) : CIM-O: Classification internationale des Maladies pour l'Oncologie, Troisième Édition. Genève, Organisation mondiale de la Santé, 2000.
SEER Program Coding and Staging Manual 2004, Surveillance, Epidemiology and End Results (SEER) Program, National Cancer Institute, National Institutes of Health, Bethesda, MD. NIH Publication Number 04-5581.
SEER Program Coding and Staging Manual 2007, Surveillance, Epidemiology and End Results (SEER) Program, National Cancer Institute, National Institutes of Health, Bethesda, MD. NIH Publication Number 07-5581.
Johnson CH, Peace S, Adamo P, Fritz A, Percy-Laurry A, Edwards BK. The 2007 Multiple Primary and Histology Coding Rules. National Cancer Institute, Surveillance, Epidemiology and End Results Program. Bethesda, MD, 2007. Revised April 30, 2008.
NAACCR Standards for Cancer Registries, Volume II Version 11.3 - Data Standards and Data Dictionary, Thirteenth Edition.
National Cancer Institute Surveillance Epidemiology and End Results training website, American Joint Committee on Cancer.
http://www.training.seer.cancer.gov/
module_staging_cancer/unit03_sec03_part00_ajcc.html
<<CCCR Committee on Data and Quality Management - Clinical Core Data Set - March 2001 version.>>
AJCC Cancer Staging Manual, 6th Edition, American Joint Committee on Cancer (AJCC), 2002.
Facility Oncology Registry Data Standards (FORDS), revised for 2007. Published by the American College of Surgeons (ACoS) and the Commission on Cancer (COC), 2007.
Facility Oncology Registry Data Standards (FORDS) manual, revised for 2009. Published by the American College of Surgeons (ACoS) and the Commission on Cancer (COC), 2009.
Notes de bas pages
1. L'ensemble original de codes de l'ISO a été élargi, afin d'inclure les provinces et territoires du Canada et d'autres codes particuliers de Statistique Canada.
2. Disponible sur demande.
3.Le certificat de décès était l'unique source de renseignements sur le cas. Cette catégorie comprend les décès où la cause sous-jacente du décès (enregistrement patient, zone P17) est un cancer ou ceux où il est question d'un cancer sur le certificat de décès.
4.Enregistrements en entrée qui ont été acceptés lors de tous les contrôles de validation, contrôles de cohérence et autres contrôles de jumelage.
5.Étant donné que les éléments de données de la SC et TNM de l'AJCC sont relativement nouveaux dans le RCC, il a été décidé temporairement que les erreurs de la SC et les erreur TNM de l'AJCC (y compris les erreurs fatales) n'empêcheront pas le chargement des éléments de données de base dans la base de données du RCC.
6.Voir l'Annexe A – Tableaux de référence de base – Tableau de conversion de la CIM-9 à la CIM-O-2 pour plus de détails.
7. P1 Valeurs particulières et signification.
8.Voir l'Annexe X – Routine du chiffre de contrôle du numéro d'identification du RCC.
9. Voir P4 Valeurs particulières et signification.
10. Voir P5 Valeurs particulières et signification.
11. Voir P10 Valeurs particulières et signification.
12. Voir l'annexe A – Tableaux de référence de base.
13. Voir l'annexe – Tableaux de référence de base.
14. Voir P18 Valeurs particulières et signification.
15. Voir T1 Valeurs particulières et signification.
16. Voir l'Annexe X – Routine du chiffre de contrôle du numéro d'identification du RCC.
17. Voir T5 Valeurs particulières et signification.
18. Voir T11 Valeurs particulières et signification.
19. Voir T13 Valeurs particulières et signification.
20. Voir T14 Valeurs particulières et signification.
21. Voir T17 Valeurs particulières et signification.
22. Voir T19 Valeurs particulières et signification.
23. Les codes d'histologie valides de la CIM-O-3 ne comprennent pas « 0000 », car cette valeur devrait avoir été convertie en une valeur significative durant le traitement avant les contrôles.
24. Voir T22 Valeurs particulières et signification.
25. Voir T23 Valeurs particulières et signification.
26. Voir T24 Valeurs particulières et signification.
27. Voir T25 Valeurs particulières et signification.
28. Voir la section 1.1.2.2 Portée de la stadification concertée du RCC.
29. Voir la section 1.1.2.3 Portée de la stadification TNM de l'AJCC.
30. Voir l'annexe C –Tableaux de concordance TNM - T clinique valide de l'AJCC selon le siège.
31. Voir l'annexe C –Tableaux de concordance TNM de l'AJCC - N clinique valide de l'AJCC selon le siège.
32. Voir l'annexe C –Tableaux de concordance TNM de l'AJCC - M clinique valide de l'AJCC selon le siège.
33.Voir l'annexe C –Tableaux de concordance TNM de l'AJCC - T histopathologique valide de l'AJCC selon le siège.
34. Voir l'annexe C –Tableaux de concordance TNM de l'AJCC - N histopathologique valide de l'AJCC selon le siège.
35. Voir l'annexe C –Tableaux de concordance TNM de l'AJCC - M histopathologique valide de l'AJCC selon le siège.
36. Voir l'annexe C –Tableaux de concordance TNM de l'AJCC - TNM clinique valide de l'AJCC selon le siège.
37. Voir l'annexe C –Tableaux de concordance TNM de l'AJCC - Groupement par stade TNM valide de l'AJCC selon le siège.
38. Voir T51 Valeurs particulières et signification.
39. Les éléments de données de la stadification concertée (T27 à T41) et les éléments de données de la stadification TNM de l'AJCC (T42 à T51) peuvent ou non être déclarés. Voir TCOR-18 et TCOR-19, respectivement, pour plus de précisions.
40. Déjà mis en application par TVAL15.
41. Impossible à appliquer, car le code signifiant « Non déclaré » signifie aussi « Comportement bénin ».
42.Déjà mis en application par TVAL21.
43. Voir l'annexe A – Tableaux de référence de base- Tableau de conversion de la CIM-9 à la CIM-O-2.
44. Voir l'annexe A – Tableaux de référence de base- Tableau de conversion de la CIM–O–2 à la CIM-O-3.
45.Voir l'annexe A – Tableaux de référence de base-Portée de base du RCC.
46. Voir l'annexe A – Tableaux de référence de base-Combinaisons invalides de siège et d'histologie.
47. Voir l'annexe A – Tableaux de référence de base-Combinaisons invalides de siège et d'histologie.
48. Voir la portée de la stadification concertée dans le chapitre 1.
49. Voir l'annexe C – Tableaux de concordance TNM de l'AJCC – Tableaux de combinaisons de groupement par stade T, N, M de l'AJCC valide selon le siège.
50. Donc, les valeurs AJCC Clinical/Pathological T, N, M inconnues ou non-évaluées sont exclues.
51. Tous les enregistrements patient et tumeur sont rejetés, mais le message correspondant est annexé uniquement à chaque enregistrement patient conflictuel de la famille.
52.Tous les enregistrements patient et tumeur sont rejetés, mais le message correspondant est annexé uniquement à chaque enregistrement tumeur conflictuel de la famille.
53. Tous les enregistrements patient et tumeur sont rejetés, mais le message correspondant est annexé uniquement à chaque enregistrement patient conflictuel de la famille.
54. Le jumelage avec un enregistrement patient de suppression est couvert par KIM4.
55. Tous les enregistrements patient et tumeur sont rejetés, mais le message correspondant est annexé uniquement à chaque enregistrement tumeur conflictuel de la famille.
56. Enregistrement en entrée pour lequel aucun des contrôles antérieurs n'a révélé une erreur fatale de base ou une erreur de code.
57. La méthode de diagnostic peut être « Autopsie » même si la date de diagnostic est antérieure à la date de décès. Cette situation est possible puisque la méthode de diagnostic n'est pas couplée à la date de diagnostic. Voir les définitions correspondantes pour plus de précisions.
58. Selon la 6e édition du Cancer staging manual, cette valeur ne correspond pas à un groupement par stade valide pour le siège.
59. Remplissage pour que la numérotation des sous–contrôles demeure conforme à l'ordre d'exécution requis. Voir l'Introduction aux contrôles de jumelage à l'entrée – Éléments de données pour plus de renseignements.
60.Selon les règles de codage de la cause sous–jacente du décès, ces deux codes ne peuvent pas être utilisés.
61. Selon la 6e édition du Cancer staging manual, cette valeur ne correspond pas à un groupement par stade valide pour le siège. Par ailleurs, puisque le groupement par stade TNM de l'AJCC est vraisemblablement attribué par un médecin plutôt que dérivé d'après des valeurs de T, N et M, cette valeur doit être acceptée.
62. Un lymphome, une leucémie ou une maladie immunoproliférative est identifié par les codes suivant: 9590-9989 non compris les codes 9731, 9734, 9740, 9750, 9755-9758, 9930.
63. Une comparaison alphabétique plutôt que numérique est utilisée parce que le numéro de référence de la tumeur (TTRN) et le numéro d'assurance–maladie (THIN) peuvent contenir des lettres.